PDF문서지식과 교양 9호.pdf

닫기

background image

지식과 교양

Knowledge and Liberal Arts

통권 제 9호, 2022년

교양교육혁신연구센터


background image

본 학술지는 목원대학교 학술연구지원에 의하여 발행되었음.


background image

3

[섹션 1: 지식과 교육]
❙김숙현❙

교양영어 수업에 대한 원어민교원의 인식 분석 ...............................  9

❙김진영❙

코로나19 상황에서 대학생의 정의적 학습행동, 우울과 학업적 적응과의 관계: 

우울의 매개효과를 중심으로 ........................................................... 29

❙서기자❙

내면아이 성장을 위한 치유적 독서 프로그램이 대학생의 대인관계 향상에 

미치는 영향 ...................................................................................  47

❙서연주 · 최효정❙

시각장애인을 위한 난타교육 콘텐츠 ..........................................  65

❙양대승 · 김진수❙

프랑스 초·중등학교 기술교육과정 분석 ............................................  85

❙오세섭❙

인문학 수업으로서 영화교육의 사례 ...............................................  109

❙원은석❙

팟캐스트를 활용한 대학 교양 인성교육의 효과 -대학 교양교육과정을 중심

으로 ............................................................................... 135

❙저여나❙

중국인 한국어 학습자를 위한 한국문화교육방안연구 -한국의 여성영웅소설 

활용을 중심으로- ............................................................... 163

차   례


background image

지식과 교양 Vol. 9

❖교양교육혁신센터 『지식과교양』 논문투고 규정 ........................  380
❖교양교육혁신센터 『지식과교양』 논문심사 규정 ........................  386
❖교양교육혁신센터 『지식과교양』 연구윤리 규정 ........................  389
❖교양교육혁신센터 『지식과교양』 편집위원회 규정 .....................  396

[섹션 2: 지식과 문화]
❙강성률❙

봉준호의 영화 세계에서 <옥자>의 의미 고찰  ..................................  187

❙강인숙❙

경남 무형문화재의 현황과 바람직한 방향 .......................................  211

❙노영신❙

버지니아 울프 소설에 나타난 타자 철학 ..........................................  241

❙박문희❙

컨셉 뮤지컬에서 ‘컨셉’의 개념과 관객의 역할 .................................  259

❙유   리❙

『청계천』에 나타난 장소 경험과 기억의 공유 .................................... 283

❙이아람찬❙

대전 영상산업 특성화의 방향성에 관한 연구: 스튜디오 큐브와 융복합 특수

영상 클러스터를 중심으로 ............................................................  307

❙이유미❙

호격조사 ‘아/야’의 전략적 사용과 어휘화 –친족호칭어에 결합하는 ‘아/야’
를 중심으로- ................................................................................ 329

❙조용림❙

대한민국 대통령의 취임사 연구 -텍스트 마이닝에서의 특성값을 중심으로 

 .................................................................................................. 351


background image

Knowledge and Liberal Arts

VOL 9. 2022

Liberal Arts Innovation Center, Mokwon University

DAEJEON, KOREA


background image

background image

7

[Section 1 Knowledge & Education]

❙Kim, Sook Hyun❙

Analysis of Native English Speakers’ Perceptions on English Conversation 

Class at the College Level

 ..........................................................  9

❙Kim, Jin Young❙

The Effect of College Students’ affective learning behavior and depression 

due to their academic adjustment during COVID-19: Meditating effect of 

depression

 ..................................................................................... 29

❙Seo, Gi Ja❙

Effect of a therapeutic reading program for inner child growth on the 

improvement of interpersonal relationships among college students

 ........... 47

❙Seo, Yeon Ju·Choi, Hyo Jung❙

Nanta education contents for the visually impaired

 ............................  65

❙Yang, Dae Sung·Kim, Jin Soo❙

Analysis of the Technology Curriculum in French Elementary and Secondary 

Schools

 .............................................................................  85

❙Oh, Se Seop❙

A Case Study of Film Education as a Humanities Class

 ......................... 109

❙Won, Eun Sok❙

Effectiveness of Personality Education Adapting Podcast in University: 

Focused on liberal arts education curriculum

 ...................................... 135

❙Chu, Lina❙

Korean Language and Culture Education Program for Chinese Korean Learners 

Centered on Korean Female Hero Novels

 ..................................... 163

TABLE OF CONTENTS


background image

지식과 교양 Vol. 9

[Section 2: Knowledge & Culture]
❙Kang, Seung Ryul❙

A study on the meaning of Okja in Bong Joon-ho's films

 ........................187

❙Kang, In Sook❙

Current Situation and Positive Direction of Intangible Cultural Property in 

South Gyeongsang Province

 .................................................... 211

❙Noh, Young Shin❙

Philosophy of the Other in Virginia Woolf’s Novels

 ............................. 241

❙Park, Moon Hee❙

The Definition of Concept and the Role of the Audience in Concept Musicals ...  

 .........................................................................................................................

259

❙Yu, Ri❙

Sharing of Memories and Experience of a Place in 『Cheonggye Stream』

 ..283

❙Lee, Aramchan❙

A Study on the Characterization of the Daejeon Film Industry: Focusing on 

Studio Cube and VFX Cluster

 .......................................................... 307

❙Lee, Yumi❙

Strategic Usage and Lexicalization in Vocative Postposition ‘a/ya’: Focused on 

Kinship Terms of Address Combined Form

 ........................................ 329

❙Joe, Yong Lim❙

A Study on the Inaugural Address of the President of Korea: Focusing on 

feature values in Textmining

 ............................................................ 351


background image

9

교양영어 수업에 대한 원어민교원의 인식 분석

1. 서 론

영어의 의사소통능력에 대한 중요성과 관심이 높아지면서 (권오량, 1995; 

김영숙, 1996; 박준언 1997) 영어 문법이나 읽기만을 강조해오던 과거의 교육
과정이 영어의 말하기, 듣기, 읽기, 쓰기를 포함한 모든 영역의 필요성과 중요
성을 반영하여 변화 하고 있다. 이러한 변화의 예로 이미 초등학교 교육과정에
서는 3학년부터 영어 교육이 시작되며, 또한 영어교육의 변화는 국내 많은 대
학들이 교양영어의 교과과정을 실용적이고 학생들의 의사소통능력을 강화 할 
수 있는 방향으로 개편해 나가도록 하고 있다. 

의사소통능력을 강화한다는 측면에서 많은 대학들이 교양영어 과정에 다

른 영어의 능력과 더불어 영어 말하기 능력을 향상 시킬 수 있는 교과목을 개
발 하여 원어민 영어 회화 수업을 신설하고 이를 운영하기 위해 많은 원어민 교
원들을 채용 하고 있다. 이러한 변화와 개선을 통해 대학의 핵심역량 중 하나인 

김 숙 현*

1. 서론
2. 이론적 배경
3. 연구방법
4. 결과 및 논의
5. 결론

http://doi.org/10.54698/kl.2022.9.9

목  차

* 원광대학교 교양교육원 조교수


background image

10 

지식과 교양 Vol. 9

글로벌 역량을 강화시키고자 하였으며 이를 통한 글로벌 역량의 강화는 변화
하는 사회적 상황을 반영했을 뿐만 아니라 졸업 후 사회에 진출하는 학생들에
게 반드시 필요한 필수 요소가 되고 있는 현실을 반영하고 있다고도 보인다 (이
병식 외, 2015; 전미석 외, 2011; 하명애, 2021). 현실의 변화에 맞추어 영어 회
화의 중요성은 날이 갈수록 증가 하고 있으며 이러한 중요성으로 인해 우리 교
육현장의 변화는 2000년대 이후 두드러지게 나타나고 있으며 이와 함께 관련
연구가 활발히 진행되었다. 

의사소통 측면의 영어교육에 대한 연구는 초등학생, 중학생 (김정렬 외, 

2009; 이종복 외, 2011;홍성심 외, 2006)을 대상으로 진행 되었을 뿐만 아니라, 
대학생을 대상으로 하는 연구( 박은수, 2008; 이화자, 2001; 정미남, 2005)역시 
진행 되었다. 그러나 대부분의 연구는 영어 회화 수업, 혹은 영어의 의사소통능
력 향상과 관련된 수업을 수강하는 학습자의 기대나, 요구를 분석하는 연구들
이 대부분 이였다. 그러나 학습 성취도에 영향을 미치는 요인에는 물리적인 환
경을 이루는 강의실의 환경과 같은 요인뿐만 아니라 어떠한 교수자가 어떠한 
생각을 가지고 학습을 지도하는지 교수자의 인식 또한 중요한 요인으로 보기 
때문에 교수자들의 인식을 알아보고 분석을 해보는 것도 앞으로의 의사소통 
향상을 위한 효과적인 영어수업을 위해 필요하다고 여겨진다.

따라서 본 연구는 영어회화를 담당하고 있는 원어민 교원이 영어 회화 수

업에 대해 어떠한 인식을 가지고 있으며, 추후 진행되는 영어 수업을 향상시키
기 위해 어떠한 개선점을 제안하고 있는 지를 알아보고자 한다. 이를 위한 본 
연구 질문은 다음과 같다. 

1. 교양영어로 진행되는 영어 회화 수업에 대한 원어민 담당교원의 만족도는 

어떠한가?

2. 교양영어 수업인 영어회화를 통해 원어민 교원이 학생들에게 기대하는 바

가 무엇인가?

3. 영어 회화 수업을 담당하는 원어민 교원이 제안하는 개선점에는 어떠한 

것들이 있는가?

2. 이론적 배경

많은 대학들이 학생들의 영어 의사소통 능력을 향상시키기 위해 영어 회화 

관련 교과목은 개발하고 개설 하면서 이에 관련된 연구들도 많이 진행이 되고 


background image

11

교양영어 수업에 대한 원어민교원의 인식 분석 ┃ 김숙현 

있다(유범 외, 2016; 최윤희 외, 2014; 강은영,2019). 이건수, 김창호(1994)는 
대학생들이 필수 과목으로 수강하고 있는 다양한 교과목을 교양영어 수업에 
대한 학생들의 만족도를 연구하였다. 그중 영어 회화 과목을 수강하는 학생들
의 만족도는 다른 일반 영어 수업을 수강하는 학생들에 비해 높았다는 것을 보
여 주고 있는데, 이는 학생들이 영어 회화 수업이 다른 일반 영어 수업에 비해 
자유로운 분위기에서 수강할 수 있었다는데 있으며, 영어 회화 수업을 수강한 
후 영어 말하기에 대한 자신감이 생겼기 때문이라고 대답하고 있다. 또한 학생
들은 해외여행이나 외국계 기업의 취업이 자유로워진 국제화 시대에 영어 회
화의 필요성을 느끼고 있었으며, 외국계 기업뿐만 아니라 국내 기업에 취업을 
할 경우에도 영어 말하기 능력이 많은 비중을 차지하고 있음을 인지하고 있었
기 때문으로 연구 결과에서 보여 주고 있다. 

최훈과 강정혜(2009)는 원어민 교원들이 담당하고 있는 영어화화 수업의 

효율적인 운영을 위한 연구를 진행 하였다. 본 연구는 학생들이 영어회화 수강 
시 수업에 대한 사전 준비가 이루어지고, 강의에 대한 이해도가 수반 될 때와 
그렇지 않을 때를 비교하여 수업의 만족도에 미치는 영향을 살펴봤으며, 원어
민 교원의 수업 방식이 학생들의 수업 만족도에 어떠한 영향을 미치는지에 연
구 목적을 두었다. 교양 수업중 원어민교원이 담당하고 있는 교양 필수 과목을 
수강하는 신입생을 대상으로 설문지를 통해 영어 회화 수업을 수강하는 학생
들의 태도와 만족도를 분석하였다. 이 연구에는 총 339명의 학생이 설문에 참
여하였다. 설문지에 대한 분석을 보면, 수업에 대한 기본적인 이해도와 관심이 
있는 학생들이 그렇지 않은 학생에 비해 높은 만족도를 보여 줬으며, 과제를 수
행하는 것과 같이 수업을 사전에 준비한 학생들이 영어 말하기에 있어서 좀 더 
높은 자신감을 보여 주는 결과를 보여줬다. 학생들은 일반교과에 비해 다양한 
미디어와 학습 자료를 활용하여 진행되는 영어회화 수업에 높은 만족도를 보
였으며, 학생들은 영어 회화 수업을 위해 수업이외의 추가적인 노력을 하지는 
않지만 자신의 발전과 미래를 위해서 영어회화가 반드시 필요하다고 대답하고 
있다.

위의 연구 결과와 비슷하게 박찬규(2012)는 영어회화와 같은 의사소통 중

심의 대학 교양영어의 중요성을 강조하기 위해 현재 진행되고 있는 교양 영어 


background image

12 

지식과 교양 Vol. 9

교육과정의 운영 결과를 분석하였다. 이 연구 역시 교양영어를 수강하는 학생 
중 311명이 설문에 참여 하였으며 설문지의 내용은 진행되는 교양영어 교과과
정의 적절성, 교과과정의 만족도와 개선점, 교수진에 대한 만족도, 그리고 교
양영어 수업과 영어능력향상도의 관계를 분석하였다. 설문에 참여한 학생들은 
현재 진행되고 있는 교양영어의 교과과정이 본인들의 영어 실력향상에 도움이 
되고 있지 않다고 생각하고 있었으며, 80%이상의 학생들이 영어 회화 수업의 
필요성에는 공감하고 있어 의사소통 능력을 향상시킬 수 있는 영어회화의 수
업이 필요하다는 것을 다시 확인하였다. 내국인 교수와 외국인 교수진에 대한 
만족도를 대체적으로 낮게 나왔으나 내국인 교수와 비교했을 때 외국인 교수
를 선호하는 것으로 나타났는데 이는 영어회화의 필요성에 대한 학생들의 높
은 인식과, 내국인 교수가 진행하는 수업이 대부분 강의주도형이라는 것을 감
안한다면 예상할 수 있는 결과라고 보인다. 전반적인 설문결과 역시 학생들은 
의사소통 능력 향상에 대한 필요성을 인식하고 이를 반영한 교과과정이 편성
되어야 한다는 것을 보여 주고 있다. 

한진희(2020)는 교양 필수 과목으로 진행되고 있는 영어회화를 수강하는 

학생들을 대상으로 교육에 대한 만족도를 연구하였다. 이를 위해 영어회화 수
업을 수강한 831명의 학생들 대상으로 설문 조사를 실시하였다. 1학년을 제외
한 전 학년을 대상으로 학기말에 진행 되었으며 영어회화수업을 진행하는 교
수 자는 원어민과 한국인 교수로 구성되어 있다. 원어민 교수와 한국인 교수 자
에 대한 만족도에서는 평균값에서는 한국인 교수의 평균값이 높은 결과를 보
여주고 있지만 이는 통계적으로 유의미한 결과는 아니었으며, 수업에 대한 만
족도 역시 통계적으로는 유의미한 결과 값을 얻을 수 없어 만족도에 대한 회귀
분석을 통해 각 변수들이 수업의 만족도에 영향을 미치는 요인을 분석하였다. 
통계결과 수업방법 및 피드백이 수업만족도에 영향을 미치는 요인을 나타났는
데 이는 한국인 교수의 수업 방식과 피드백, 즉 학습자와 교수자의 상호작용이 
수업 만족도에 영향을 미치는 요인으로 보인다고 할 수 있겠다. 

원어민 교원이 담당하고 있는 교양영어 수업에서 학습자와 교수간의 인식

을 살펴본 연구(유경아, 2021)에서는 교양영어 수업을 수강하고 있는 학생들과 
이들을 가르치고 있는 원어민들을 대상으로 설문지를 통해 진행되고 있는 교


background image

13

교양영어 수업에 대한 원어민교원의 인식 분석 ┃ 김숙현 

양영어 수업에 대한 만족도와 효용성을 조사하였다. 연구결과에 의하면, 진행
되는 교양영어 수업이 의사소통 능력을 향상시키기 위한 목적을 가지고 진행 
되는 수업이라는 점을 두 집단 모두 인식하고 있었으며, 학습자 집단은 본 수업
이 좀 더 취업과 전공에 도움이 되는 방향으로 진행 될 필요가 있다고 인식하고 
있었다. 효용성 측면에서는 두 집단 모두 듣기 말하기 영역에서 교양영어 수업
이 도움이 되고 있다고 인식하고 있었다. 그러나 진행되고 있는 온라인 과제에 
대해서는 두 집단에 차이를 보이고 있는데 학습자 집단은 만족도가 낮은 반면 
교수 자들은 온라인 과제의 필요성 측면에서 긍정적인 인식을 보여주고 있었
다. 

위에서 살펴본 대부분의 연구는 학습자를 중심으로 진행된 연구로 학습자

의 만족도를 연구하고 이를 바탕으로 의사소통 중심의 교양영어 수업이 개선
되어야할 방향을 제시했으며, 학습자의 만족도에 영향을 주는 요인을 분석함
으로써 효과적인 교양영어 수업이 나가야할 방향을 제시하였다. 그러나 교육
과정을 진행하는 교수자의 입장에서 교양영어 수업을 연구한 논문은 많지 않
다. 본 연구는 교수 자로써의 원어민 교수의 수업에 대한 만족도를 분석하고 교
수 자로써 의사소통능력을 향상시킬 수 있는 효과적인 교양영어 수업의 개선
점은 무엇인지 알아보고자 한다. 

3. 연구 방법

1) 연구 대상

본 연구는 전북지역에 있는 4년제 사립 대학교에 재직하고 있으며 교양영

어 수업으로써 영어회화를 담당하고 있는 영어권 국가의 원어민 교수들을 대
상으로 2021년 2학기에 진행되었으며 총 27명의 원어민 교원들을 대상으로 설
문지를 배포하였고 그 중 21명이 설문에 참여 하여 설문지를 작성하였다. 설
문지는 총 25개의 문항으로 구성되어 있으며 학생들의 수업수강 동기를 묻는 
6개 문항을 제외하고는 5단계척도를 사용하였다. 설문에 참여한 원어민 교원
은 다양한 영어권 국가 출신으로 대부분이 10년 이상의 교육경력을 가지고 있
으며 모두 석사 이상의 학위를 가지고 있다. <표 1>은 본 설문에 참여한 영어권 
원어민 교수들에 대한 기본정보 이다.


background image

14 

지식과 교양 Vol. 9

<표 1> 원어민 교원 기본 정보

구분

세부

비율(%)

성별

남성

66.7 %

여성

33.3 %

국적

미국

33.3 %

캐나다

23.8 %

영국

19.0 %

남아공

9.5 %

뉴질랜드

4.8 %

호주

4.8 %

필리핀

4.8 % 

교육경력(한국)

10년 이하

9.5 %

10년 이상

90.5 %

본교재직기간

4년 이하

62.0 %

4년 이상

38.0 %

전공

교육학 및 영어 관련 전공

61.9 %

기타

38.1 %

본 연구에 참여한 대부분의 원어민 교원은 한국에서의 교육경력이 10년 이

상이며 약 62%의 원어민 교원이 교육학 또는 영어 관련 학위를 가지고 있다. 

이들 교원들은 모두 필수 교양영어로 운영되고 있는 영어회화 수업을 진행

하고 있으며 본 수업의 주 대상자는 신입생들로 졸업을 위한 필수 교과목으로 
반드시 이수해야 하는 원어민 영어 회화 수업이다. 영어 회화 수업은 1개 분반 
당 최대 15명의 학생이 수강할 수 있으며 교재는 4가지 의사소통 영역을 다루
고 있는 원서로 진행 되었다. 분반의 구성형태는 학과에 상관없이 수강신청이 
가능하여 한 분반에 다양한 과의 학생들로 구성되어 있으며, 사전에 학생들의 
영어 회화 능력을 평가 할 수 있는 도구가 없는 관계로 다양한 수준의 학생들이 
같은 분반에서 수강을 하고 있다. <표 2>는 2021학년도 2학기에 개설된 영어회
화 수업 현황을 보여 주고 있다.

<표 2> 영어회화 수업 현황

구분

현황

교과목명

영어회화

교재

Four Corners 1

수업 시수

2학점 주당 2시간 편성


background image

15

교양영어 수업에 대한 원어민교원의 인식 분석 ┃ 김숙현 

분반 수

총 84개

분반 당 인원수

15명 이하

수강인원

총 889명 

연구에 참여한 원어민 교원은 해당학기의 수업을 끝내고 설문에 참여 하였

으며, 설문지는 강순희 외 5명(2007)이 사용한 설문지를 바탕으로 본 연구의 목
적에 맞게 수정, 보완하여 사용 하였다. 질문지는 크게 다섯 가지 영역으로 나
누어져 있는데 원어민 교원이 생각하는 학생들의 수강 동기를 묻는 첫 번째 영
역과 총 9개의 문항으로 이루어진 수업만족도에 대한 영역이 두 번째 이며, 본 
수업을 통해 학생들에게 기대한 바가 무엇인지를 묻는 영역이 세 번째이다. 마
지막 두 영역은 영어 회화 수업을 개선하기 위한 담당 원어민 교원의 생각을 묻
는 질문으로 4개의 질문과 개선점을 자유롭게 제안할 수 있도록 구성되어 있으
며 마지막 영역은 참여자의 기본정보를 기재할 수 있도록 이루어져 있다. 

4. 결과 및 논의

본 연구를 위해 영어 회화 수업을 담당한 원어민 교원들을 대상으로 실시

한 설문지를 분석한 결과는 다음과 같다.

가장 먼저 원어민 교원들이 생각하는 학생들의 수강 목적을 물어 보았으며 

질문지의 내용은 <표3>과 같다. 

<표 3> 영어 회화 수강 목적에 대한 설문지

A. Why are students taking English Conversation 

(영어회화) classes?

Strongly

Agree

Agree Disagree Strongly

Disagree

1. Because it’s mandatory.

2. For self-development

3. For students’ job and career

4. To expand knowledge and curiosity of 

foreign culture

5. To improve English

6. To get better score

설문에 참여한 모든 교원들이 이미 학생들이 필수 과목이기 때문에 학생들

이 수강을 하고 있다는 사실을 인지하고는 있지만 <그림 1>에서 보여 주듯이 3
번 문항인 학생들의 취업과 진로에 대한 준비를 위해서도 본 수업을 수강한다


background image

16 

지식과 교양 Vol. 9

고 생각하고 있으며 6번문항인 좋은 학점을 받을 수 있기 때문이라고도 생각하
고 있다. 이는 성적 반영 비율이 다른 교양 수업의 A학점 비율은 25%인 반면에 
영어회화의 성적 반영 비율은 A학점의 경우 최대 50%이기 때문에 다른 교양영
어 수업에 비해 영어 회화 수업에서 좋은 학점을 받기 위해 영어회화를 수강한
다고 원어민 교원들은 생각하고 있는 것으로 보여 진다. 반면에 2번 문항인 자
기 계발을 위해라고 생각하는 응답이 가장 낮게 나타났다.

<그림 1> 영어회화 수강 목적

<표 4> 영어회화 수업 만족도에 대한 설문지

B. How do you think about the English   

Conversation class?

Strongly

Agree

Agree

Neutral Disagree Strongly

Disagree

1. I think English conversation class 

is necessary 

2. I am satisfied with the 

current curriculum (English 

conversation + English reading).

3. I think the curriculum 

(1st semester for English 

conversation and 1 for reading) 

is helpful for the students.

4. I think English conversation class 

is systematic.

5. I think English conversation class 

is at appropriate level for the 

students.

6. I think the class size is 

appropriate for English 

conversation class.

7. I think the level of the textbook 

(Four Corners 1) is appropriate 

for the students.


background image

17

교양영어 수업에 대한 원어민교원의 인식 분석 ┃ 김숙현 

8. I think the quantity that the 

students learn every week is 

appropriate.

9. I think the evaluation tools 

including homework, Quiz, and 

exam are appropriate.

현재 개설된 영어 회화 수업에 대한 원어민 교원의 만족도를 알아보기 위

해 학생들이 선택적으로 한 학기는 원어민 교원이 담당하는 영어회화를 수강
하고 한 학기는 한국인 교원이 담당하는 교양영어 수업을 수강하는 교과과정
에 대한 만족도와, 영어회화 수업의 구성방식에 대한 질문들로 구성되어 있다. 

설문지에 대한 원어민 교원의 응답 <그림 2>에서 관련된 9개의 문항의 결

과를 보여 주고 있다. 

<그림 2> 영어회화 수업 만족도

대부분의 문항에서 원어민 교원들은 진행되고 있는 영어 수업에 대해서 만

족하고 있었다. 그중 1번 문항인 영어 회화 수업을 필요성에 대한 질문에서 가
장 높은 만족도를 나타내고 있었으며, 9번 문항인 수업 시간에 학생들을 평가
하기 위해 평가 도구로 사용한 과제, 퀴즈, 시험이 적절하였다는 질문에 가장 
많은 만족도를 나타내고 있었다. 이는 수업은 담당하는 원어민 교원이 매학기 
수강생들의 영어 말하기 수준을 파악하여 다양한 방법으로 평가도구를 활용하
고 있기 때문에 교수자 입장에서 높은 만족도를 나타내고 있는 것으로 보인다. 
문항 중 가장 낮은 응답을 보인 5번 문항은 ‘영어회화 수업이 수강하는 학생들
의 수준에 적절하다고 생각한다.’ 라는 질문에 대한 응답으로 가장 낮은 응답률
을 보인 이유는 학생들의 영어 말하기능력에 대한 사전 평가 없이 다양한 수준


background image

18 

지식과 교양 Vol. 9

의 학생들이 같은 반에서 수업을 듣기 때문으로 보여 진다. 원어민 영어 수업과 
한국인 교수의 교양 수업을 한 학기씩 수강해야 하며, 일주일에 2식간으로 구
성되어 있는 교육과정에 대해서도 높은 만족도를 보여 주고 있다. 반면에 본 영
어회화 수업이 체계적인가를 묻는 4번 문항이 다른 문항에 비해 낮은 만족도를 
보인 것은 추후 수업구성에 대한 수정 보완이 필요하다는 것을 보여 주고 있다. 

<표 5>는 원어민 교원들이 본 수업을 통해 학생들에게 기대하는 바가 무엇

인지를 알아보기 위해 구성된 5개의 문항이다.

<표 5> 원어민 교원의 기대감에 대한 설문지

C. What do you expect for your students? Strongly

Agree

Agree

Neutral Disagree Strongly

Disagree

1. I expect students can lower their  

anxiety after taking the English 

conversation class.

2. I expect students will get used to 

English-speaking culture after 

taking the English conversation 

class.

3. I think the class will help to plan 

for the future after graduating 

school.

4. I think the class gives motivation 

and raises interests in learning 

English after taking the English 

conversation class.

5. I think the students will have 

interests in learning English after 

taking the English conversation 

class.

설문지의 구성은 원어민 교원들이 교양영어로 진행된 영어 회화 수업을 수

강한 후 학생들에게 기대되는 바가 무엇인지를 알아보기 위한 질문으로 구성
되어 있으며, <그림 3>은 원어민 교원들의 기대감에 대한 응답을 보여 주고 있
다.

교양영어로써 영어 수업을 진행한 원어민 교원들은 본 수업을 수강한 후 

학생들이 영어로 말하기에 대한 불안감이 낮아질 수 있으며, 영어 문화권에 대
해 익숙해 질 것을 기대하고 있었다. 주 1회에 길지 않은 시간이지만 원어민 교
원과 만나 수업을 진행하고, 비슷한 수준의 학생들과 영어를 사용하는 시간에 


background image

19

교양영어 수업에 대한 원어민교원의 인식 분석 ┃ 김숙현 

노출됨으로써 학생들은 영어로 말하기에 대한 불안감을 낮추고, 수업시간에 
원어민 교원으로부터 영어권 국가의 문화에 지식을 접함으로써 그 문화권을 
이해하고 알아 갈수 있기 때문으로 보여 진다. 또한 교양영어 수업을 통해 영
어 학습에 대한 동기를 부여 받고 흥미를 갖기를 기대하고 있으며, 비교적 다른 
문항에 비해 낮은 응답률을 보이고는 있지만 3번 문항 ‘영어 회화 수업 수강 후 
영어 학습에 관심이 생겼다’을 통해서 다양한 영어 회화뿐만 아니라 영어 학습
에 관심이 생기기를 기대하는 것을 알 수 있다. 

설문지의 마지막 항목은 영어 회화 수업의 개선점에 대한 질문으로 <표 6>

은 자세한 질문의 문항을 보여 주고 있으며, 4개의 객관식 문항과 1개의 주관
식 문항으로 이루어져 있으며 객관식 문항의 응답에 대한 이유를 서술할 수 있
는 방식으로 이루어져 있다. 

<표 6> 영어회화 수업의 개선점에 대한 설문지

D. What is your opinion to improve 

the class?

Strongly

Agree

Agree

Neutral Disagree Strongly

Disagree

1. I think differentiated classes are  

needed.

Why?

2. I think students need to take 

more English conversation 

classes.

3. I think English classes related 

with students’ major is needed.

4. I think various classes related to  

English should be opened.

Why?

<그림 3> 원어민 교원의 기대


background image

20 

지식과 교양 Vol. 9

5. What is the most important component to be considered in 

English class? 

Opinions: 

Any suggestions or opinions to improve the English conversation 

class or any kinds of English class.

<그림 4> 원어민 교원의 개선점

<그림 4>의 1번 문항 ‘수준별 수업이 필요하다고 생각 한다’에서 보여 주 

듯이 원어민 교원들은 수준별 수업이 반드시 필요하다고 말하고 응답하고 있
다. 주된 이유는 같은 분반의 학생들의 영어 말하기 수준의 차이가 크기 때문에 
상위 수준의 학생의 경우 수업 내용이 너무 지루하여 관심도나 동기가 떨어 질 
수 있으며, 하위 수준의 학생들의 경우 역시 너무 어려운 수업으로 인해 수업에 
대한관심이 하락 할 수밖에 없다. 설문을 진행한 대학은 간호학과, 의예과, 약
학과, 치의예과, 한의예과가 존재하는 대학으로 일반계열의 학생들과 의, 치, 
약계열의 학생들이 같은 수업을 수강하는 경우가 발생하기 때문으로 보여 진
다. 또한 이러한 경우 상위학과 학생들의 성적이 높을 수밖에 없으며, 상대평가
로 진행되는 교양영어 수업의 상황을 고려 할 때 하위수준의 학생들은 실력 향
상도와 무관하게 낮을 성적을 받을 수밖에 없는 상황이 발생하기 때문에 교과
목을 담당하는 원어민 교원들은 수준별 수업의 필요성에 대해 높은 응답률을 
보였으며, 필요하지 않다고 응답한 원어민 교원은 학생들의 차별화로 인해 성
적 부여에 도움이 된다고 응답하였다. 또한 4번 문항인 다양한 영어회화 관련 
수업이 개설될 필요가 있다고 응답하고 있는데, 이는 현재 개설된 교양영어 영
역의 영어회화 수업은 영어회화, 초급원어민영어회화, 중급 원어민영어회화, 
고급 원어민영어회화로 지극히 제한적인 영어회화 수업이 개설되어 있기 때문


background image

21

교양영어 수업에 대한 원어민교원의 인식 분석 ┃ 김숙현 

으로 보여 진다. 4번 문항과 관련되어 어떠한 수업이 왜 개설되어야 하는지 서
술형 응답을 받아 보았다. 많은 원어민 교원이 전공 관련 영어 회화 수업개설의 
필요성을 언급 하셨다. 국제화 시대에 맞춰 학생들은 졸업 후 해외 혹은 외국계 
회사에 취업할 가능성이 과거에 비해 높아졌다. 이에 따라 전공과련 용어, 표현 
등을 익히고 연습할 수 있는 기회를 대학에서 충분히 제공할 필요가 있기 때문
이다. 또한 현재 진행되는 영어회화 교과목과 달리 교재가 아닌 학생들의 흥미
와 재미를 이끌어 낼 수 있는 소재를 중심으로 수업을 개설하여 학생들의 더 많
은 영어 회화 수업에 노출되고, 더 다양한 수업을 선택할 수 있는 기회를 제공
해야 한다고 제안 하고 있다. 

5번 문항은 영어 회화 수업에서 가장 중요하게 고려되어야 하는 요소는 무

엇인지에 대한 질문으로 원어민 교원들은 영어 말하기에 대한 자신감을 고취 
시킬 수 있도록 학생들에게 동기를 부여하고 최대한 말할 수 있는 기회를 많이 
제공 할 수 있는 교육환경이 가장 중요한 요소 중 하나이며, 학습에 적극적으로 
임할 수 있도록 학생들의 수준을 고려한 수업 자료의 활용과 수업 내용이 중요
한 요소라고 응답하고 있다. 이는 수준별 수업의 필요성에 대해 묻는 1번 문항
의 높은 응답 결과와 같은 맥락으로 보여 진다. 학생의 수준에 맞는 수업을 제
공하는 것이 효과적인 영어 회화 수업의 방법이며, 또한 가장 중요하게 고려되
어야할 점이라고 원어민 교원들은 제안하고 있다.  

설문지 마지막 항목으로 영어회화 수업을 개선하기 위한 제안과 의견을 주

관식 형식으로 받아 보았다. 많은 원어민교원들이 효과적인 영어회화 수업 위
해서 반드시 레벨 테스트가 필요하다고 제안하고 있다. 이는 수준별 수업 측면
에서 객관적인 도구 없이 학생들의 수준을 파악할 수가 없기 때문에 정확한 학
생들의 수준을 파악하여 수준별 수업을 진행 할 것을 제안하고 있다. 또한 현재 
주당 2시간씩 진행되는 영어 회화 수업의 시수를 늘이는 것을 제안하고 있다. 
언어 습득 측면에서 주당 2시간 수업으로는 학생들의 영어 회화 능력을 향상시
키기는 현실적으로 힘들기 때문에 시수를 확대 하는 것을 제안하고 있다. 또한 
학생들의 관심을 이끌어 내고 동기를 부여 할 수 있는 교재를 선정하는 것도 영
어 회화 수업을 개선하는 하나의 방법이라고 제안하고 있다. 


background image

22 

지식과 교양 Vol. 9

5. 결 론

본 연구는 교양영어 수업에서 의사소통 능력을 강화하기 위해 개설된 영어

회화를 담당하는 원어민 교원들의 수업에 대한 인식을 분석하기 위한 목적으
로 수업을 수강하는 학생들의 동기 및 수업에 대한 만족도, 수업을 통해 수강생
들에게 기대하는 바가 무엇이며, 효과적인 영어 회화 수업을 위한 개선점을 중
심으로 설문을 진행하였다. 이를 통해 기존의 학생들의 만족도를 비교하는 연
구와는 달리 교수자 입장에서 수업에 대한 인식을 분석하였으며 이를 위해 총 
21명의 교양영어를 담당하는 원어민 교원들이 설문에 참여 하였다. 

교양영어로써 영어회화 교과목을 담당하는 원어민 교원들은 해당 과목이 

비록 졸업을 위한 필수 과목이라는 것을 인지하고 있었지만 학생들이 취업과 
진로를 대비하기 위해서, 본인의 영어능력향상을 위해서 본 수업을 수강한다
고 인식하고 있었다. 또한 다른 교양영어 과목과 달리 A학점의 비율이 높다는 
것을 알고 학생들이 좋은 학점을 위해 수강한다고 생각을 하고 있었는데 이는 
실제로 수강생들의 대부분이 1학년 학생임을 고려했을 때 사실과 다르게 인식 
하고 있을 가능성도 있다고 보여 진다. 

원어민교원들은 교양영어로 진행되는 영어 회화 수업에 대해 전반적으로 

높은 만족도를 보여 주고 있다. 국제화 및 세계화에 맞추어 반드시 필요한 수업
이며, 한국인 교수가 진행하는 교양영어와 원어민 교원이 진행하는 교양영어 
수업을 모두 수강해야 하는 현재의 교과과정에 대한 만족도와, 수업에서 활용
하는 과제, 퀴즈, 시험에 대해 높은 만족도를 보이고 있는데, 이는 다양한 영어
학 습에 대한 기회를 제공한다는 측면에서 긍정적으로 인식하고 있으며, 수업
시간에 활용하는 자료들은 수강생의 수준에 맞추어 적절히 수정하여 적용하기 
때문으로 보여 지고 있다. 또한, 원어민교원이 진행하는 교양영어 수업의 수강 
인원은 15명으로 제한이 되어 비교적 작은 소규모로 진행 되는 교양영어 수업
이다. 그로 인해 수강 인원에 대해서도 높은 만족도를 보이고 있는 것으로 나타
난다. 그러나 수업의 난이도가 학생들에게 적절한지에 대한 항목이 가장 낮게 
나타난 것은 개선점으로 많은 교원들이 수준별 수업을 제안하고 있는 것과 같
은 맥락으로 보여 진다. 

본 수업을 통해 담당 원어민 교원들은 수강생들이 영어 말하기에 있어서 


background image

23

교양영어 수업에 대한 원어민교원의 인식 분석 ┃ 김숙현 

심리적 불안감을 낮추고, 영어 회화뿐만 아니라 영어 학습 전반적이 부분에 학
습 동기가 생기고 흥미를 갖기를 기대하고 있었다. 또한 수업시간을 통해 영어
권 문화를 알고 익숙해 질것이라고 기대하고 있었다. 그러나 주 2시간 진행되
는 영어 회화가 학생들의 진로를 계회학고 결정하는데 도움이 된다는 기대는 
다른 문항에 비해 비교적 낮게 나타나고 있었다. 

마지막 개선점을 묻는 항목에서는 수준별 수업이 필요 하는 질문에 가장 

높은 응답률을 보여 주고 있다. 이는 기존에 학과별로 진행했던 교양영어 수업
이 학생의 자율권 보장이라는 이유로 학생들이 자유롭게 수강 신청을 할 수 있
도록 교과 과정이 변경되어 다양한 전공과, 다양한 말하기 수준의 학생들이 같
은 강의실에 모여 수업을 진행하게 되었기 때문으로 보여 진다. 실제 강의실에
서는 미술과 학생과 의예과 학생이 같은 수업을 수강하고 있었으며, 미술과 학
생은 어렵고 힘들어 포기하게 되고, 의예과 학생은 지루하고 흥미가 없는 수준
에 맞지 않는 수업내용이 진행되었다. 이는 모든 학생들에게 효과적이지 못한 
수업으로 진행된 것으로 보인다. 또한 영어회화와 관련된 교양영어 수업이 3 ~ 
4개 정도에 불과해 다양한 학생들의 영어 회화 수업에 대한 요구를 충족시키기 
못하고 있다. 그로 인해 다양한 영어 회화 수업이 개설 되어야 한다고 응답하고 
있다.

대부분의 교원은 수준별 수업이 반드시 필요하다고 제안하고 있으며, 이를 

위해 레벨 테스트의 필요성에 대해서도 언급하고 있다. 만약 수강생들이 자율
적으로 자신의 수준을 평가하여 수강신청을 했을 때, 대부분의 학생들은 좋은 
학점을 위해 본인의 수준보다 낮은 수업을 수강할 것으로 예상되기 때문에 레
벨테스트를 통해 객관적인 점수를 확보하고 이를 기준으로 수준별 수업을 진
행하는 것이 가장 이상적이라고 제안 하고 있다. 그러나 현실적인 부분을 고려 
할 때 실제 학교 현장에서는 반영되기 어렵다면 대안으로 기존에 진행했던 방
식인 학과별 수업 구성을 제안 하고 있다. 이는 실제 교실 상황에 원어민 교원
들이 이로 인해 많은 어려움을 겪고 있다는 것을 보여 주고 있다.

실제 원어민 교원이 진행하는 영어회화와 같은 교양 영어 수업일지라도 교

과과정을 만들고 결정을 담당하는 사람은 한국인 교원이다. 그렇기 때문에 교
과 과정을 만드는 단계에서 한국인 교원의 관점과 의견이 대부분 반영되기 마


background image

24 

지식과 교양 Vol. 9

련이다. 학생들에게 학습에 대한 동기를 부여하고 관심을 이끌어 내기 위한 영
어회화 교과과정을 수립하기 위해서는 담당하는 원어민 교원의 인식을 분석하
고 반영할 필요가 있다. 

본 연구는 특정대학에서 교양영어로써 영어회화를 담당하고 있는 원어민 

교원들의 인식을 조사하고 분석한 결과로 일반화하기에 제한점이 있다. 또한 
21명의 설문지를 통계화 하여 일반화하기에도 무리가 있다. 추후 원어민 영어 
회화를 수강하는 학생들에 대한 인식을 조사하여 원어민 교원과의 인식을 비
교 분석을 통해 학습자들에게 효과적이고 효율적인 교양영어 수업으로써의 영
어회화 교육과정을 제공할 필요가 있다.


background image

25

교양영어 수업에 대한 원어민교원의 인식 분석 ┃ 김숙현 

참고문헌

강순희, 서혁, 신상근, 이종원, 이현주, 최진영, 「사범대학 영어 강의에 대한 

학생들의 인식 및 만족도 조사」, 『교과교육학연구』,11권 2호, 2007, 

637-656쪽.

강은영, 「영어 학습자의 탈동기 요인 연구: S대학의 영어회화 수업 사례를 중심

으로」, 영어영문학연구, 45권 2호, 2019, 209-235쪽.

권오량, 「한국의 영어교수 방법과 교수 방법론 연구의 변천」, 『English 

Teaching』, 50권 2호, 1995, 107-131쪽.

김영숙, 「교양영어 교육에 대한 대학생들의 의식에 관한 연구: 학습동기, 요구, 

기대를 중심으로」, 『응용언어학』, 11권, 1997, 73-98쪽. 

김정렬, 한희정, 「원어민영어보조교사 활용 수업이 초등학생들의 영어의사소

통 능력에 미치는 영향」,『영어교육연구』,21권 3호, 2009, 183-202쪽.

박은수, 「A Case study of Five Korean University Students’ English 

Language Anxiety in English Classroom」,『Modern English 

Education』, 9권1호, 2008, 108-127쪽.

박준언, 「원어민 교수에 의한 대학생 의사소통 영어교육의 운영결과 분석」, 

『English Teaching』, 52권 1호, 1997, 161-187쪽. 

유경아, 「의사소통 중심 대학 교양영어 프로그램 효용성연구: 학습자와 교수 

자간의 인식 차이 고찰」, 『열린정신 인문학연구』, 22권 2호, 2021, 81-

112쪽.

유범, 곽경섭, 「원어민담당 영어회화 강의에 대한 대학생들의 인식연구」, 

『Foreign Language Education』, 23권 1호, 2016, 243-266쪽.

윤정림, 장용선, 「대학 실용영어 프로그램의 효율적 운영방안에 관한 연구」, 

『Journal of Language Sciences』16권 2호, 2009, 15-39쪽.

이건수, 김창호, 「대학영어 교육의 실제: 문제점 및 개선 방안」,『비교문화연

구』,1권, 1994, 178-193쪽.

이병식, 전민경, 「대학생의 글로벌 역량 개발 가능성 탐색연구: 학내 국제화

(IaH1)의 영향을 중심으로」, 『교육행적학연구』, 33권3호, 2015, 381-

403쪽.

이종복, 최지은, 전영주, 「원어민 영어교사 협력수업 효과에 대한 학생들의 인

식 조사」,『영어교과교육』 10권 3호, 2011, 213-231쪽.


background image

26 

지식과 교양 Vol. 9

이화자, 「교양영어 원어민 회화 프로그램의 총괄적 평가」,『The study of 

English Education』, 6권 2호, 2001, 33-67쪽.

정미남, 「Designing a TESOL Curriculum for EFL Contests: Syllabus 

Design, Materials Development, and Teacher Education」,『영어

영문학연구』, 31권 4호, 2005, 95-110쪽.

진미석, 손유미, 주휘정,「대학생 핵심역량진단체계 구축방안 연구」, 『교육행정

학연구』, 29권4호, 2011, 461-486쪽.

최윤희, Yoon Hee, 전지현, 「영어회화 전문강사의 역량향상 요구분석」,

『Foreign Language Education』, 21권 3호, 2014, 219-246쪽.

최훈, 강정혜, 「영어회화 수업의 효율적 운영에 대한 연구」,『영어영문학연구』, 

35권1호, 2009, 295-321쪽.

하명애, 「글로벌 역량 함양을 위한 교양영어 수업에 대한 실증적 연구」, 『영어

교과교육』, 20권1호, 2021, 227-249쪽.  

한진희, 「대학 교양영어 교육에 대한 학습자 만족도 연구」, 『문화와융합』, 42

권 8호, 2020, 89-114쪽.

홍성심, 정양수,「효과적인 영어 교육을 위한 원어민 영어 교사의 역할과 책임

에 관한 연구」,『현대영어영문학』, 50권 3호, 2006, 137-164쪽.


background image

27

교양영어 수업에 대한 원어민교원의 인식 분석 ┃ 김숙현 

❚국문초록

본 연구는 국내 대학에서 교양영어 수업을 진행하는 영어권 원어민 

교사를 대상으로 교양영어 수업에 대한 인식을 분석하고자 한다. 이를 

위해 총 21명의 원어민 교원을 대상으로 설문 조사를 실시하였다. 설문

지는 원어민교원이 생각하는 학생들의 수강동기, 교양영어로 진행되는 

영어 회화 수업에 대한 만족도, 학생들에게 영어 회화 수업을 통해 기대

하는 점, 교양영어 로서 영어회화 수업의 개선을 위한 의견 등 총 4가지 

항목으로 이루어져 있으며, 총 24개의 객관식 문항과 2개의 주관식 문

항으로 설문지는 구성되어 있으며, 설문은 학기가 끝난 후 실시하였다. 

설문 결과 모든 항목에서 원어민 교원의 만족도는 높게 나타났으며, 영

어회화 수업 후 학생들이 영어 말하기에 대한 불안감을 낮추고 영어회

화 이외의 영어 학습에 관심을 갖기를 기대하고 있었다. 또한 교양영어

로써 영어회화 수업에 대한 개선점으로 수준별 수업을 가장 많은 교원

들이 제안 하였다. 다양한 수준의 학생들이 같은 반에 분포하여 발생하

는 문제점들은 지적하며 가장 요구되어지는 개선점을 수준별 수업이라

고 제안하고 있다. 효과적인 영어회화 교육환경을 위해 원어민교원이 제

안하는 개선점을 고려하여 교육과정을 개선할 필요가 있다. 

주제어 ● 원어민교원, 영어회화, 교양영어, 교수자 만족도, 개선점


background image

28 

지식과 교양 Vol. 9

❚Abstract

Analysis of Native English Speakers’ Perceptions on English 

Conversation Class at the College Level

Kim, Sook Hyun

The purpose of the study is to analyze the perceptions of native English 

speakers conducting English conversation classes as part of general English 

education at a local university. A total of 21 native English speakers 

participated in the survey after completing the semester. The survey was 

categorized into four different groups, namely inquiries about the students’ 

purpose of taking the class, satisfaction of the curriculum, expectation for the 

students after taking the class, and the suggestion to improve the curriculum 

of English conversation class. The survey had open-ended questions to derive 

opinions and suggestions for the class. The results showed native English 

speakers were mostly satisfied with the current curriculum and expected that 

the students can lower the anxiety and raise the interest and motivation in 

learning English after taking the English conversation class. Native English 

speakers suggested that it is necessary to have differentiated classes based 

on students’ English speaking level. Classes including both high and lower 

level students at the same time are difficult for professors to manage and also 

make it difficult for students to participate with motivation and interest. The 

curriculum of the English conversation should adopt opinions and suggestions 

of the native English speakers who conduct the actual classes.

Keyword ● Native English speaker, English Conversation, Satisfaction, 

Motivation, General Education

❙논문투고:2022. 04. 14.❙심사완료:2022. 05. 13.❙게재확정: 2022. 05. 13.


background image

29

코로나19 상황에서 대학생의 정의적 학습행동, 

우울과 학업적 적응과의 관계: 우울의 매개효과를 중심으로

1. 들어가며

2020년 1학기부터 시작된 코로나 팬데믹의 영향으로 대부분의 대학은 원

격수업으로 전환하여 비대면 실시간 강의나 녹화한 영상 강의를 진행하였다. 
이에 따라서 2020년 1학기부터 2021년 2학기까지 4학기 동안 많은 대학생들
은 LMS(Learning Management System; 학습 관리 시스템)와 같은 가상공간
에서 학습을 해왔다. 조은순과 남상조(2011)의 연구에 따르면 대학 이러닝 수
업에서 학습동기를 포함하는 학습자의 자기주도성이 학업성취와 유의미성 보
이고, 인터넷 수업기능의 활용성과 인터넷 수업 성공요인에 대한 이해 정도는 
유의미성 없는 것으로 나타났다. 이는 LMS와 같은 가상공간에서 이루어지는 
학습에서는 면대면 학습에 비해 교수자의 통제가 잘 이루어지지 않기 때문에 
학습자와 관련된 요인들에 의해 학습의 성과 및 만족도가 달라질 수 있고(강민
석, 임걸, 2013; 엄소연, 2010; 정회인, 2014; 최정원, 2012), 따라서 코로나 팬
데믹과 같은 상황에서는 대학생들의 학업성과를 비롯하여 대학생활 적응에 대

김 진 영*

1. 들어가며
2. 연구방법
3. 결과 및 해석
4. 맺음말

http://doi.org/10.54698/kl.2022.9.29

목  차

* 목원대학교 대학교육개발원 조교수


background image

30 

지식과 교양 Vol. 9

한 학습자 관련변인 연구가 필요함을 의미한다.

대학은 학생들이 장래 직업과 관련있는 학과를 선택하고 졸업 후 성인으

로서의 독립을 준비하는 인생에서 매우 중요한 시기의 교육기관이다. 대학생
들은 초·중·고등학교와는 다른 대학생활에 적응해야한다. 대학생활 적응에 관
한 논의에서, 학자에 따라 대학생활 적응 하위변인에 대해 다양한 견해를 보이
지만 공통적으로 제시하는 변인이 학업적 적응이다(김지영, 김은지, 김정섭, 
2018: 원주연, 성귀복, 2021; 이윤조, 2002; Baker & Siryk, 1989). 이는 학업적 
적응이 대학에서 학업성취와 졸업 후 취업으로 연결되는 중요한 요인이기 때
문에 대학생활 적응에서 가장 중요한 변인이라는 의미로 해석할 수 있다. 대학
생활 적응 하위변인을 종합한 대표적인 학자인 Baker와 Siryk(1989)도 대학생
활적응을 측정하기 위한 하위변인으로 학업적 적응을 제시하였다.

대학생활 적응과 관련있는 학습자 변인 중 많은 연구들이 정의적 요인의 

중요성을 강조하고 있다(송지현, 정은영, 2020; 원주연, 2022; 원주연, 성귀복, 
2021; 이윤조, 2002). 대학 신입생을 대상으로 전공선택 동기, 자기주도 학습능
력, 학업적 자기효능감과 대학생활 적응에 관한 연구에서 대학생활 적응에 가
장 큰 영향력을 가진 변인은 학업적 자기효능감이며, 그 중에도 자신감과 자기
조절 효능감이 가장 큰 영향을 미치는 것으로 나타났다(원주연, 2022). 이윤조
(2002)의 연구에서도 자기효능감과 같은 학습자의 정의적 요인이 대학생의 학
업적 적응과 유의한 상관을 보이는 것으로 나타났다.  

차민정(2018)의 연구에 따르면 학습에 영향을 미치는 학습자의 정의적 학

습행동은 학습에 대한 동기유지, 자기보상, 감정조절, 주의집중, 자신감 등이
다. 그에 따르면 정의적 학습행동은 학습자의 감정과 연관된 영역으로 학습자
가 학습에 적합한 상태로 자신의 내면을 조정하는 것이다. 정의적 학습행동 중 
동기는 학습자 스스로 과제를 선택하고 선택한 과제를 해결하기 위해 지속적
인 노력을 기울이면서 힘든 상황에서도 끈기있게 노력하는 근원(심혜정, 2012)
이 될 수 있다고 하였다. 대학생의 학업적 적응과 관련한 학습자 변인에 대한 
이러한 연구결과들은, 이러닝 수업을 주로 진행한 코로나 팬데믹 기간 동안 학
습자들의 학업성취를 포함한 대학 학업적 적응에 영향을 미치는 변인으로 학
습자의 동기와 같은 정의적 학습행동 변인을 상정할 수 있음을 의미한다. 


background image

31

코로나19 상황에서 대학생의 정의적 학습행동, 우울과 학업적 적응과의 관계 ┃ 김진영

대학에서 학업적 적응에 영향을 미치는 학습자 변인으로 우울에 대한 연

구를 보면, 김경령과 서은희(2018)는 대학생의 우울수준에 따라 학업성취도에 
영향을 미치는 학업적, 정의적 특성의 차이 연구에서 우울수준이 높은 집단의 
학업성취도를 유의하게 설명하는 변수는 정의적 특성임을 보고했다. 홍세훈
(2021)의 연구에서도 우울은 대학생활 적응과 유의한 음의상관을 보였다. 이는 
대학생의 우울이 대학생활 적응 및 학업적 적응에 영향을 미치는 주요 변인임
을 알 수 있다.

대학생이 경험하는 심리적 변인 중 우울이 가장 심각한 심리적 문제이며

(노명선 외, 2006; Chang et al., 2021), 우울은 학업적 적응을 포함하는 대학
생활 적응에 유의한 영향을 미치는 것으로 나타났다(서명옥, 강윤심, 최보영, 
2020). 우울이 학업성취도 및 효능감, 회피동기 등 정의적 행동 특성에서 차이
를 보이는 것으로 나타났다 (김경령, 서은희, 2018). 우울과 같은 대학생이 경험
하는 심리적 문제는 그들의 학업적 적응의 위험요인으로 작용하여 학업실패를 
경험하게되고 이는 대학생활 적응과 학습된 무기력1)에 빠지는 악순환을 초래
할 수 있다(Fenning & May, 2013). 

이와 같이 대학생의 학업적 적응은 학습자의 정의적 학습행동 및 우울이 

서로 밀접하게 관련되어 있다. 특히 우리나라의 경우 대학생이 경험하는 심리
사회적 발달과정은 청년기 전반에 걸쳐서 서서히 진행되기 보다는 대학생활에
서 급속하게 이루어지기 때문에 어느 시기보다도 심리적 어려움이 크다고 할 
수 있다(김경령, 서은희, 2018). 대학생의 약 48%는 우울과 무기력의 문제를 가
지고 있다는 연구결과(금명자, 남향자, 2010)는 이러한 사실을 뒷받침한다. 

최근에는 코로나19의 영향으로 우울을 느끼는 코로나블루2) 우울감을 넘어 

분노와 자살으로까지 이어지는 코로나레드3) 등 새로운 심리적 증상을 나타내
1) 학습된 무기력은 1960년대 마틴 셀리그먼(Martin E. Seligman)이 실험을 통햐 명명

한 현상으로 스스로 통제할 수 없는 외상적 경험을 겪게되면 후에 같은 경험에 대처하

려는 동기가 감소하여 자극을 회피하는 방법이 있다 하더라도 그것을 학습하는 데에 

어려움을 겪는 것을 의미한다. 

2) ‘코로나19’와 ‘우울감(blue)’이 합쳐진 신조어로, 코로나 확산으로 일상에 큰 변화가 

닥치면서 생긴 우울감이나 무기력증을 뜻한다.

3) 코로나19로 생겨난 우울감을 뜻하는 ‘코로나블루(Corona Blue)’를 넘어선 상태로, 장

기화된 감염병 상황에서 생겨난 우울이나 불안 등의 감정이 분노로 폭발하는 것을 가

리킨다.’


background image

32 

지식과 교양 Vol. 9

는 용어까지 등장했다(박지숙, 김화연, 이숙종, 2021). 코로나19로 인한 이러한 
사회적 현상은 대학생들의 심리에도 영향을 줄 수 있다. 최근 대학생을 대상으
로 코로나19로 인한 심리적 영향에 대한 연구에서 51.82%가 우울 증상을 호소
하는 것으로 나타났다(Herbert, Bolock, & Abdennadher, 2021). 

코로나 팬데믹이 2년째 지속되면서 관련 연구들이 나오고 있으나 팬데믹

을 경험한 대학생들의 우울과 그들의 정의적 학습행동과 학업적 적응의 매개
효과에 대한 연구는 부족한 상황이다. 따라서 본 연구에서는 학습자의 정의적 
학습행동이 학업적 적응에 영향을 미치는데 있어서 우울이 매개변인으로 작용
하는지를 살펴보고자 한다. 기존의 대학생의 학업적 적응, 학습자의 정의적 학
습행동, 우울 등과 관련된 선행연구는 대부분 코로나로 인한 특수한 상황이 반
영되지 않았다. 따라서 코로나 팬데믹을 경험한 대학생을 대상으로한 본 연구
는 위드(with)코로나 또는 포스트(post)코로나를 대비해야하는 대학과 교수자
들에게 학업적 적응을 지원하는데 의미있는 기초자료를 제공할 것이다. 코로
나19로 인해 대부분 원격교육을 받아온 대학생을 대상으로 한 본 연구는 사이
버 대학 등에서 원격강좌를 운영하는 교수자들에게도 의미있는 시사점을 제공
할 수 있을 것이다.

이와 같은 연구의 필요성 및 목적에 따라 다음과 같은 연구문제를 설정하

였다.

첫째, 코로나19 상황에서 대학생의 정의적 학습행동, 우울 및 학업적 적응의 

관계는 어떠한가?

둘째, 코로나19 상황에서 대학생의 정의적 학습행동 및 우울은 대학생의 학

업적 적응에 영향을 미치는가?

셋째, 코로나19 상황에서 대학생의 우울은 정의적 학습행동과 학업적 적응의 

관계에서 매개적 역할을 하는가?

2. 연구방법

1) 연구대상

연구대상은 대전광역시 소재한 A대학교 재학생 1,421명이며, 일반적인 특

성은 <표 1>에 제시한 바와 같다, 학년별 참여인원은 1학년이 601명으로 전
체 참여인원의 42.3%로 가장 많고, 2학년 323명(22.7%), 3학년 289명(20.3%), 


background image

33

코로나19 상황에서 대학생의 정의적 학습행동, 우울과 학업적 적응과의 관계 ┃ 김진영

4학년 208명(14.6%)이다. 여학생이 전체 참여인원의 74%(1051명)로 남학생 
26%(370명)에 비해 월등히 많았다. 계열별로는 인문사회계열이 506명(35.6%)
으로 가장 많은 학생이 참여하였고, 예능계열 161명(11.3%) 참여하였다. 

<표 1> 참여인원의 일반적 특성

n=1421

학년

인원(%)

계열

인원(%)

성별

인원(%)

1

601(42.3)

인문사회

506(35.6)

370(26.0%)

2

323(22.7)

이공

478(33.6)

3

289(20.3)

사범

276(19.4)

1051(74.0)

4

208(14.6)

예능

161(11.3)

전체

1421(100)

전체

1421(100)

전체

1421(100)

2) 연구도구

학습자의 정의적 행동을 측정하기 위한 도구는 차민점(2018)의 연구에서 

사용한 측정도구이다. 그의 연구에서 학습자의 정의적 학습행동의 구성요인 
중 4가지 변인을 측정하였다. 그 내용은 다음과 같다. 즉, 동기유지(나는 내가 
학습하는 이유를 항상 생각한다), 감정조절(나는 학습에 방해가 되는 기분이 들 
때 빨리 정리한다), 주의집중(나는 학습하는 동안 다른 것 즉, 인터넷 검색, 전
화하기 등을 하지 않는다), 자신감(나는 학습을 잘 할 수 있을 것이라고 자주 생
각한다)이다. 

우울감 측정은 김효정 외(2020)의 연구에서 사용한 최진오(2018)의 도구를 

사용하였다. 나는 요즘 의욕이없다, 나는 요즘 기운이 없고 침체된 기분이다, 
나는 요즘 허무한 느낌이 든다 등 7개 문항으로 구성되었다. 학업적 적응 측정
도구는 강대식(2013)의 연구에서 사용한 대학생활 적응 하위변인인 학업적 적
응 9문항이다. 학업적 적응 측정도구는 대학에서 수강하는 과목과 학업상태, 
학업에 대한 만족 등을 포함한다. 측정도구의 변인과 내용 및 문항 수, 신뢰도
는 <표 2>와 같다. 


background image

34 

지식과 교양 Vol. 9

<표 2> 측정도구 변인의 내용과 문항 수 및 신뢰도

변인

문항 내용

문항수

ɑ

정의적 

학습행동

동기유지, 감정조절, 주의집중, 

자신감

4

.839

우울

의욕없음, 기분침체, 희망 없음, 

매사 힘듦, 허무한 느낌, 

관심과 흥미 없음, 외로움

7

.954

학업적 

적응

학과공부 열심, 대학에서 강의의 수와 종류 만

족, 대학에서 강의의 질 만족, 공부하는 것이 

즐거움, 과목과 교수만족, 학업상태만족, 학업

을 잘해나가고 있음, 

강의에 빠짐 없이 출석, 

강의시간 주의집중

9

.919

3) 연구절차

대학생의 정의적 학습행동과 학업적 적응과의 관계에서 우울의 매개적 효

과를 검증하기 위해 선행연구를 바탕으로 연구도구를 선정하고 대학생 3명에
게 예비조사를 실시하였다. 예비조사를 통해 문항 내용의 어려움이나 단어의 
모호성 등 이해하기 어려운 문항이 없는 것으로 판단하여 연구를 진행하였다. 

자료수집은 대학 비교과 프로그램에 참여한 학생들에게 연구의 취지를 설

명하고 설문문항을 URL로 발송하였다. 최초 응답인원은 1,432명이었으나 단
과대학을 체크하지 않은 학생 등 불성실한 응답과 분류하기 애매한 5년제 학과 
학생 5명을 제외하고 1,421명의 데이터를 최종 분석하였다.  

4) 자료분석

자료분석을 위해 SPSS 21.0 프로그램을 이용하였다. 먼저 연구대상자

의 일반적인 사항을 알아보기 위해 빈도와 백분율, 측정도구의 신뢰도를 검
증하기 위해 Cronbach’s α 값을 구하였다. 대학생의 학업적 적응에 미치는 
영향력을 알아보기 위해 Pearson 적률상관계수를 산출하여 상관관계를 살
펴본 후 위계적 회귀분석을 실시하였다. 다음으로 매개효과를 알아보기 위
하여 일련의 회귀분석을 사용하여 표준화된 회귀계수를 살펴보는 Baron
과 Kenny(1986)의 절차를 사용하였다(이상균, 2007). 매개효과 검증을 위한 
Baron과 Kenny(1986)이 제시한 절차는 독립변인과 종속변인의 관계(t)가 유


background image

35

코로나19 상황에서 대학생의 정의적 학습행동, 우울과 학업적 적응과의 관계 ┃ 김진영

의미하고, 독립변인과 매개변인의 관계(a), 매개변인과 종속변인의 관계(b)가 
유의미하며, 매개변인이 추가된 모형에서 독립변인의 효과(c)가 매개변인이 없
는 모형에서 독립변인의 효과(t)보다 작아야 한다(이상균, 2017, 재인용; Baron 
& Kenny, 1986)는 것이다. 마지막으로 매개효과의 유의미성을 확인하기 위해 
Sobel test를 실시하였다. 

3. 결과 및 해석

1) 정의적 학습행동, 학업적 적응 및 우울 간의 상관관계

주요변인들의 상관관계는 <표 3>과 같다. 먼저, 대학생의 정의적 학습행

동과 학업적 적응은 정적상관(r=.723, p<.01)을 보였다. 대학생들의 동기유지, 
감정조절, 주의집중, 자신감이 놀을수록 학업적응에는 긍정적인 영향을 보이
는 것으로 나타났다. 둘째, 대학생의 정의적 학습행동과 우울은 부적상관(r=-
.304, p<.01)을 보였다. 셋째, 대학생의 우울과 학업적 적응은 부적상관(r=-
.346, p<.01)으로 우울이 높을수록 학업적 적응에는 부정적인 영향을 보였다. 

<표 3> 정의적 학습행동, 우울 학업적 적응의 관계

n=1421

정의적 학습행동

우울

학업적응

정의적 학습행동

1

우울

-.304**

1

학업적응

.732**

-.346**

1

M

15.814

17.41

36.10

SD

2.979

7.56

6.13

**p < .01

2) 정의적 학습행동과 우울이 학업적 적응에 미치는 영향

대학생의 정의적 학습행동과 우울이 학업적 적응에 미치는 영향을 알아보

기 위해 위계적 중다회귀분석을 실시하였다. 독립변인 간의 다중공선성이 존
재하는가를 파악하기 위해 분산팽창계수(VIF), Dubin-Watson 계수를 확인하
였다. 상관계수는 다중공선성 기준인 r=.80미만이었으며 분산팽창계수(VIF)는 
1.000 ~ 1.102, Dubin-Watson 계수 2.073으로 자기회귀현상이 존재하지 않음


background image

36 

지식과 교양 Vol. 9

이 확인되어 중다회귀분석의 기본가정이 충족되었다. 

대학생의 정의적 학습행동, 우울이 학업적 적응에 미치는 영향력을 살

펴본 결과는 <표 4>와 같다. 첫 번째 단계에서 정의적 학습행동이 학업적 적
응에 미치는 영향력은 유의미한 것으로 나타났으며 그 설명력은 53%였다
(F=1624.416, p<.001). 두 번째 단계에서 첫 번째 모델에 우울을 추가한 결과 
학생의 학업적 적응 설명력은 55%로 증가하였으며 이 모델은 유의미하였다
(F=868.205, p<.001). 즉, 정의적 학습행동과 우울을 모두 투입한 두 번째 모델
에서 정의적 학습행동(β=.689, p<.001)과 우울(β=-.136, p<.001)이 학업적응을 
예측하는 것을 알 수 있다.

<표 4> 정의적 학습행동과 우울이 학업적 적응에 미치는 영향

n=1421

구분

학업 적응

Model 1

Model 2

B

β

B

β

정의적 학습행동

1.504

.731***

1.419

.689***

우울 

-.110

-.136***

F

1624.416***

868.205***

.534

.550

ΔR²

.533

.550

***p<.001

3) 정의적 학습행동과 학업적 적응의 관계에서 우울의 매개효과

대학생의 정의적 학습행동과 학업적 적응과의 관계에서 우울의 매개효과

를 검증하기 위해 세가지 회귀분석을 실시하였다. 첫 번째 단계에서 대학생의 
정의적 학습행동을 독립변인, 학업적 적응이 종속변인인 단순회귀분석을 실시
하여 관계를 확인하였다. 다음으로 대학생의 정의적 학습행동을 독립변인, 우
울을 종속변인으로 단순회귀분석을 실시하였다. 마지막으로 대학생의 정의적 
학습행동과 우울을 독립변인, 학업적 적응을 종속변인인 중다회귀분석을 실시
하여 유의성을 검증하였다. 대학생의 정의적 학습행동과 학업적 적응의 관계
에서 우울의 매개효과 검증결과는 다음 [그림 1], <표 5>와 같다.


background image

37

코로나19 상황에서 대학생의 정의적 학습행동, 우울과 학업적 적응과의 관계 ┃ 김진영

0RGHO

0RGHO

떄듇땰싈뀤싸ꅈ

떄듇땰싈뀤싸ꅈ

ͣ 

됟됧饿

ͣ 

ͣ 

ͣ 

싈댴땰듀

싈댴땰듀

<그림 1> 정의적 학습행동, 학업적응에서 우울의 매개효과

***p<.001

<표 5> 정의적 학습행동, 학업적 적응에서 우울의 매개효과 검증

n=1421

단계

변인

β

R2

F

1단계

(독립→종속) 정의적 학습행동 → 학업적응

.731*** .534 1624.42***

2단계

(독립→매개)

정의적 학습행동 → 우울

.304*** .093 144.86***

3단계

(독립, 매개

→종속)

정의적 학습행동 → 학업적응

.689***

.550 868.21***

우울 → 학업적응

-.136***

***p<.001

먼저 대학생의 정의적 학습행동이 종속변인인 학업적 적응에 미치는 영향

이 통계적으로 유의하였으며(β=.731, p<.001), 대학생의 정의적 학습행동이 매
개변인인 우울로 상정한 회귀계수가 통계적으로 유의하였다(β=.304, p<.001). 
마지막으로 정의적 학습행동과 우울을 동시에 투입한 결과 정의적 학습행동(β
=.689, p<.001)과 우울(β=-.136, p<.001)이 유의했으며, 이 때 대학생의 정의적 
학습행동 β값이 .731에서 .689로 감소하여 대학생의 우울이 학업적 적응에 부
분매개효과가 있는 것으로 나타났다. 또한 매개효과가 통계적으로 유의미한지 
확인하기 위햐 Sobel검증을 실시한 결과 대학생의 정의적 학습행동이 매개변
인인 우울을 통해 학업적 적응에 미치는 간접효과는 유의한 것으로 나타났다
(z=7.217, p<.01). 즉 대학생들의 정의적 학습행동이 대학에서의 학업적 적응에 
직접 영향을 미치기도하지만 우울을 통해 간접적으로 영향을 미치는 것을 알 
수 있다.


background image

38 

지식과 교양 Vol. 9

4. 맺음말

코로나19 팬데믹 상황에서 교수학습 패러다임의 변화를 경험한 대학과 교

수자들은 위드(with)코로나 또는 포스트(post)코로나를 대비해야하는 과제에 
직면하고 있다. 코로나 팬데믹을 거치면서 많은 대학에서 원격강의를 위한 시
스템을 갖추게 되었고, 앞으로도 이를 활용하여 원격강좌를 진행할 가능성이 
높아질 것으로 예상된다. 또한 MOOC,4) 권역별 대학원격교육지원센터,5) 공유
대학설립6) 등은 원격교육을 활성화할 것이라는 고등교육의 흐름을 짐작할 수 
있다. 이러한 고등교육의 흐름과 코로나19로 갖추게 된 대학의 원격교육 환경
을 고려해 볼 때, 2년간 코로나 팬데믹 상황에서 교육을 경험한 대학생들의 학
업적 적응에 대한 본 연구 결과는 포스트코로나 또는 위드코로나를 준비해야
하는 대학과 교수자에 시사하는 바가 적지 않다. 

본 연구는 코로나19 상황에서 대학생의 정의적 학습행동과 우울, 학업적 

적응에는 어떠한 관계가 있는지 살펴보고, 정의적 학습행동과 우울이 학업적 
적응에 미치는 영향을 알아보고자 하였다. 또한 코로나19 상황에서 대학생 정
의적 학습행동이 학업적 적응에 영향을 미치는 과정에서 우울의 매개효과가 
있는지 살펴보았다. 연구결과를 중심으로 논의하면 다음과 같다. 

먼저 코로나19 상황에서 대학생의 정의적 학습행동과 우울, 학업적 적응에

4) MOOC(Massive Open Online Courses)는 인터넷을 활용한 대규모 공개 온라인 강좌

를 의미한다. 인터넷이 되는 곳이면 국가나 지역에 상관없이 언제 어디서나 들을 수 있

고 쌍방향적이다. 교수와 학생, 학생과 학생 간의 온라인 커뮤니케에션이 가능해 온라

인 상의 협력적 과제 수행이나 상호평가가 가능하며 수강생들이 그룹을 구성하여 학

습할 수 있다. 

5) 권역별 대학교육원격지원센터는 코로나19로 원격수업의 중요성이 부각되는 상황에

서 전국 10개 권역에 원격교육센터를 구축하여 관련 교육자원 개발·공유하여 원격수

업의 질 개선을 목적으로 한다. 10개 권역센터는 원격수업의 질 개선과 디지털전환시

대 미래교육을 대비한 권역 내 대학수업혁신을 선도하는 거점으로서 다양한 역할을 

수행하고 이를 위해 권역센터에 공동 활용 학업관리시스템(LMS), 강의 영상 녹화 및 

실시간 화상수업이 가능한 공동영상 제작실 등을 구축하여 대학 간 여건에 따른 원격

수업 품질 격차를 줄이고, 대면수업이 어려운 비상시에도 권역 내 안정적인 원격수업 

운영을 지원한다.

6) 공유대학은 포스트코로나 시대 미래교육 전환을 위해 디지털 기반 고등교육 혁신이 

목적이다. AI같은 신기술 분야의 인재양성은 개별 대학의 역량만으로 한계가 있기 때

문에 2개 이상의 대학이 인공지능(AI), 빅데이터, 차세대 반도체 등 21개 신산업 분야

의 교육과정을 공동 운영할 경우 대학설립과 운영의 4대 요건(교지, 교사, 교원, 수익

용 기본재산)을 개선하여 신기술 혁신을 추구한다. 


background image

39

코로나19 상황에서 대학생의 정의적 학습행동, 우울과 학업적 적응과의 관계 ┃ 김진영

는 서로 관련이 있었으며, 학업적 적응에 정의적 학습행동과 우울이 영향을 미
치는 것으로 나타났다. 이러한 연구결과는 이러닝 환경에서 지속적인 학업동
기 등을 포함하는 학습자의 정의적 변인이 대학생의 학업성취와 유의미성을 
보인다는 선행연구와 맥을 같이하고 있다(조은순, 남상조, 2013). 코로나19 시
기에 대학 신입생의 정의적 학습행동이 대학의 학업지속 의향에 영향을 미친
다는 연구결과(김효정 외,2020)와 같은 맥락으로 볼 수 있다. 그 외 자신감, 자
기조절 효능감 같은 학습자의 정의적 행동특성이 대학의 학업적 적응 등 대학
생활적응에 영향을 미친다는 연구결과(원주연, 2022)와도 같은 맥락을 보이고 
있다.

한편, 코로나19 상황에서 대학생의 정의적 학습행동이 학업적 적응에 영향

을 미치는데 있어서 우울은 부분매개변인으로 작용하였다. 즉 대학생의 정의
적 학습행동이 대학생의 학업적 적응에 직접적인 영향을 미치기도 하지만, 우
울을 통해 간접적인 영향을 미칠 수 있다는 것이다. 김효정 외(2020)는 우울은 
학업지속 의향에 직접적인 영향을 미치지는 않았으나 우울이 지속될 경우 간
접적으로 학업지속 의향을 낮출 가능성이 있다는 연구와 맥을 같이한다. 서명
옥 외(2020)의 연구에서도 우울은 대학생활 적응에 부적으로 유의미한 영향을 
미치는 것으로 나타났다. 이는 대학에서의 적응 특히 학업적 적응은 학업성취 
및 졸업 후 취업으로 연결되는 매우 중요한 요인으로 이에 영향을 미치는 대학
생의 우울에 대한 적극적인 관심과 개입의 필요성을 보이고 있다. 

본 연구결과의 시사점은 다음과 같다.
첫째, 원격교육에서 대학생들의 학업적 적응에 영향을 미치는 요인으로 학

습자의 정의적 학습행동의 중요성에 대한 인식이다. 일반적으로 학업에 영향
을 미치는 변인으로 학습자의 인지적 특성 및 행동을 중요한 변인으로 고려하
지만 본 연구를 통해서 코로나19 상황에서 동기유지, 감정조절, 주의집중, 자
신감과 같은 정의적 변인의 설명력(53%)을 확인하였다. 

이는 위드코로나 또는 포스트코로나와 같은 상황에서 원격교육을 해야하

는 현실을 고려할 때, 대학생의 학업적 적응을 위해서 학습자의 정의적 학습행
동에 주의를 기울어야 함을 시사한다. 또한 국가차원에서 실시되고 있는 공유
대학과 권역별대학원격교육 등의 고등교육의 원격교육 활성화 방향을 고려할 
때 동기유지, 감정조절, 주의집중, 자신감과 같은 학습자들의 정의적 학습행동


background image

40 

지식과 교양 Vol. 9

의 중요성을 인식하고 이에 대한 지원방안 마련이 필요함을 시사한다. 가상공
간에서 이루어지는 교육은 면대면 학습에 비해 교수자의 통제가 잘 이루어지
지 않고 학습자와 관련된 요인들에 의해 학습의 성과 및 만족도가 달라질 수 있
다(강민석, 임걸, 2013; 엄소연, 2010; 정회인, 2014; 최정원, 2012)는 점은 학
습자의 정의적 학습행동에 더 주목해야 한다는 것을 뒷받침하고 있다.

둘째, 대학생의 우울에 대한 적극적인 관심과 지원방안을 마련해야 한다

는 것이다. 최근 대학생을 대상으로 코로나로 인한 심리적 영향에 대한 연구
에서 51.82%가 우울증상을 호소하는 것으로 나타났다(Herbert, Bolock, & 
Abdennadher, 2021). 특히 우리나라의 경우 심리사회적 발달과정이 대학생
활에서 급속하게 이루어지기 때문에 어느 시기보다도 심리적 어려움을 크게 
느끼는 시기이고(김경령, 서은희, 2018; 이현주, 김혜경, 2015), 대학생의 약 
48%는 우울과 무기력의 문제를 가지고 있다(금명자, 남향자, 2010)는 것은 대
학에서 학생들의 우울에 대한 적극적인 관심과 지원이 필요하다는 것을 의미
한다. 

코로나 상황에서 정의적 학습행동과 학업적 적응 관계에서 우울의 매개효

과를 검증한 본 연구결과는, 우리나라 대학생들의 발달과정상의 특성과 코로
나 팬데믹과 같은 환경적 요인을 고려해볼 때 대학생들의 우울을 특정 학생의 
개인문제로 접근해서는 안된다는 점이다. 따라서 대학에서는 상담센터 등에서 
전체 학생들의 우울에 대한 측정과 평가를 통해 좀 더 적극적인 개입을 고려해
야 한다. 개별 교수자도 우울이 높은 학생들에 대한 배려와 적극적인 관심이 필
요하다. 이를 위해서 교수자가 우울이 높은 학생들에 대한 이해와 지도 방법 등
에 대한 역량을 갖추어야하고, 교수자가 역량을 갖출 수 있는 방안을 마련해야 
할 것을 시사한다. 따라서 각 대학에서는 교수역량 진단검사 하위영역에서 이
에 대한 제고와 더불어서 교수역량 지원 프로그램에도 관련 내용을 포함할 것
을 제언한다. 마지막으로, 코로나 팬데믹 2년 동안 원격강의를 주로 경험한 대
학생을 대상으로 한 본 연구 결과는, 사이버 대학 등 원격강좌를 운영하는 대학
과 교수자, 그리고 각 대학에서 교내 사이버 강좌를 운영하는 교수자들에게도 
학습자의 학업적 적응을 위한 정의적 학습행동과 매개효과로서 우울에 대한 
인식을 환기시킬 수 있다는 점에서 의의를 가질 수 있다.


background image

41

코로나19 상황에서 대학생의 정의적 학습행동, 우울과 학업적 적응과의 관계 ┃ 김진영

참고문헌

강대식, 대학교육 환경에서 원격 학습효과와 관련된 생태학적 변인 연구, 충남

대학교 대학원 교육학과 박사학위논문, 2013.

강민석, 임걸, 「대학 이러닝 콘텐츠 기반 학습환경에서 자기조절학습과 학습동

기가 학습자-교수자 상호작용 및 학업성취에 미치는 영향의 구조적 관

계분석」, 『한국콘텐츠학회 논문지』, 13권 11호, 2013, 1014-1023쪽.

금명자, 남향자, 「전국 대학신입생의 대학생활 기대 및 정신건강」,『인간이해

구』, 31권 1호, 2010, 105-127쪽.

김경령, 서은희, 「대학생의 우울수준에 따라 학업성취도에 영향을 미치는 학

업적, 정의적 특성의 차이 연구」, 『학습자중심교과교육연구』, 18권 21

호, 2018, 237-257쪽.

김지영, 김은지, 김정섭, 「전문대학생의 학업스트레스와 대학생활적응의 관계

에서 학업적 자기효능감의 매개효과」, 『사고개발』, 14권 1호, 2018, 

53-73쪽.

김효정, 오새내, 조명실, 「코로나19로 인한 점면 원격 수업 시기의 대학 신입생

의 자기효능감과 우울 및 분노가 학업지속의향에 미치는 영향」, 『교양

교육연구』, 14권 6호, 2020, 299-308쪽.

노명선, 정홍진, 이혜우, 이효정, 한서우, 함봉진, 「대학생들의 우울장애에 관

한 연구:유병률, 위험요인, 자살행동 및 기능장애」, 『신경정신의학』, 

45권 5호호, 2006, 432-437쪽.

박지숙, 김화연, 이숙종, 「20대 여성들의 코로나19로 인한 불안이 정부신뢰와 

공동체신뢰에 미치는 영향력 연구: 코로나블루와 코로나레드의 매개

효과를 중심으로」,『한국사회와 행정연구』, 32권 3호, 2021, 95-117

쪽.

서명옥, 강윤심, 최보영, 「사회적지지, 자기격려, 우울, 학업소진이 대학생활적

응에 미치는 영향: 국내 대학생과 한국인 해외유학생의 비교」, 『학습자

중심교과교육연구』, 20권 20호, 2020, 537-557쪽.

송지현, 정은영, 「대학 신입생의 대학생활 적응 영향요인」, 『한국웰니스학회

지』, 15권 1호, 2020, 173-183쪽.

심혜정, 사이버가정학습에서 교수실재감, 자기효능감과 자기결정성 동기의 관

계, 한국교원대학교 대학원 석사학위논문, 2012.

엄소연, 웹기반 협력학습 성과에 대한 학습자 특성과 학습자 간 상호작용의 예


background image

42 

지식과 교양 Vol. 9

측력 규명, 이화여자대학교 대학원 석사학위논문, 2010.

원주연, 「대학 신입생들의 전공선택 동기, 자기주도 학습능력, 학업적 자기효

능감이 대학생활적응에 미치는 영향」,『학습자중심교과교육연구』, 22

권 2호, 2022, 89-104쪽.

원주연, 성귀복, 「대학생의 공감 능력, 그릿, 대학생활적응이 심리적 안녕감에 

미치는 영향」, 『학습자중심교과교육연구』, 12권 6호, 2021, 837-851

쪽.

이상균, 「사회복지연구에서의 매개효과 검증: 예방프로그램의 효과성 검증을 

중심으로」, 『사회복지리뷰』, 12집, 2007, 19-86쪽.

이윤조, 자기애적 성격특성과 자기효능감 및 대학생활적응과의 관계, 홍익대학

교 대학원 석사학위논문, 2002.

이현주, 김혜경, 「대학생의 SNS 중독 및 대학생활 스트레스가 대학생활 적응

에 미치는 영향」, 『한국산학기술학회논문지』, 16권 6호, 2015, 3944-

3953쪽.

정회인, 대학 이러닝에서 학습 성과에 영향을 미치는 변인의 구조적 관계, 충남

대학교 대학원 박사학위논문, 2014.

조은순, 남상조, 「대학 이러닝에서 학습자의 자발성과 수업기능 활용, 학습성

공에 대한 이해도가 학업 성취도에 미치는 영향」, 『한국콘텐츠학회 논

문지』, 11권 12호, 2013, 969-975쪽.

차민정, 고등교육 이러닝에서 교수자와 학습자 행위가 교수실재감에 미치는 영

향, 고려대학교 대학원 교육학과 박사학위논문, 2018.

최정원, 「이러닝 콘텐츠 제시유형에 따른 교수실재감과 학습실재감에 관한 연

구, 건국대학교 대학원 석사학위논문, 2012.

최진오, 「초등학생의 가정문제가 스마트폰 과의존에 미치는 영향_분노와 

ADHD성향의 다중매개효과」, 『청소년시설환경』, 한국청소년시설환경

학회, 16권 3호, 2018, 139-150쪽.

홍세훈, 「코로나(COVID-19) 상황에서 대학생활 적응, 학업스트레스가 여대

생의 우울에 미치는 영향」, 『학습자중심교과교육연구』, 21권 22호, 

2021, 715-723쪽.

R. W. Baker. & B. Siryk,“Measuring adjustment to college”,Journal of 

Counseling Psychology, vol. 31, no. 2 (1984), pp. 179-189.

J. Ji. Chang. Y. Li. Pan & P. Su,“Prevalence of anxiety symptom and 


background image

43

코로나19 상황에서 대학생의 정의적 학습행동, 우울과 학업적 적응과의 관계 ┃ 김진영

depressive symptom among col ege students during COVID-19 

pandemic: A meta-analysis”,Journal of Affective Disorders, vol. 

292. (2021), pp. 242-254.

B. E. Fenning, & L. N., May,“”Where there is a will, there is an A“: 

examining the roles of self-efficacy and self-concept in 

college students’ current educational attainment and career 

planning”,Social Psychology of Education, vol. 16, no. 4 (2013), 

pp. 635-650.

C. Herbert, A. E., Bolock, & S. Abdennadher“How do you feel during the 

COVID pandemic? A survey using psychological and linguistic 

self-report measures, and machine learning to investigate 

mental health, sub-jective experience, personality, and 

behaviour during the COVID-19 pandemic among university 

students”,BMC Psychology, vol. 9, no. 1 (2021), pp. 90-112.


background image

44 

지식과 교양 Vol. 9

❚국문초록

본 연구의 목적은 코로나19 상황에서 대학생들의 정의적인 학습행동

과 우울이 학업적 적응과 어떠한 관계가 있는지 살펴보는데 있다. 연구

대상은 대학생 1,421명이었으며, 측정도구는 대학생의 정의적 학습행동

은 차민정(2018)의 연구에서 정의적 학습행동 특성에 관한 문항, 우울

은 김효정 외(2020)연구에서 사용한 최진오(2018)의 도구, 학업적 적응

은 강대식(2013)연구에서 사용된 것을 사용하였다. 자료분석을 위해서

는 상관관계, 위계적 회귀분석, 매개효과 분석을 실시하였다. 

연구결과 정의적 학습행동, 우울, 학업적 적응은 서로 유의미하게 관

련되어 있었다. 또 코로나19 상황에서 대학생의 정의적 학습행동과 우

울은 학업적 적응을 예측하는 변인으로 나타났으며, 우울은 학생들의 

정의적 학습행동과 학업적 적응을 부분매개하는 것으로 나타났다. 본 

연구는 코로나19 상황에서 대학생들의 학업적 적응에 영향을 미치는 요

인으로 학생의 정의적 학습행동과 우울의 관련성을 밝혔고 특히 우울이 

정의적 학습행동과 학업적 적응을 연결하는 매개변인이 될 수 있음을 

규명하였다는 점에서 의의가 있다. 

주제어 ● 정의적 학습행동, 우울, 학업적 적응, 코로나19


background image

45

코로나19 상황에서 대학생의 정의적 학습행동, 우울과 학업적 적응과의 관계 ┃ 김진영

❚Abstract

The Effect of College Students’ affective learning behavior and 

depression due to their academic adjustment during COVID-19: 

Meditating effect of depression

Kim, Jin Young

The purpose of this study is to investigate the effect of college students 

depression and affective learning behavior to their academic adjustment 

during COVID-19. The subjects were 1421 students in A university. 

Instruments used in this study were: 1) Affective Learning Behavior Scale 2) 

Depression Scale and 3) Academic adjustment Scale. 

Data was analyzed using Pearson’s correlation and hierarchical multiple 

regression analysis. The results of this study show that college students 

affective learning behavior and depression were related to their academic 

adjustment during COVID-19. Regression analysis indicate that college 

student’s affective learning behavior and depression is the predictor of 

variance in student’s academic adjustment. Also students’ depression has a 

mediation effect between college students’ affective learning behavior and 

academic adjustment.

Keyword ● Affective learning behavior, Depression, Academic adjustment, 

COVID-19

❙논문투고:2022. 04. 15.❙심사완료:2022. 05. 16.❙게재확정: 2022. 05. 16.


background image

background image

47

내면아이 성장을 위한 치유적 독서 프로그램이

대학생의 대인관계 향상에 미치는 영향

1. 들어가는 말

대학생 시기는 자신의 정체성을 탐색하고 진정한 성인으로 살기 위한 단단

한 바탕을 마련해야 하는 시기이다. 사회로 나가기 위하여 몸과 마음을 닦고 기
르는 기간이기도 한 이때 대인관계 능력은 어떤 다른 스펙보다 중요할 수 있다. 
이재한의 말을 빌면, 오늘날과 같이 빠르게 변화하고 경쟁이 치열한 사회에 살
고있는 현대인들에게 조화로운 대인관계능력은 매우 중요한 역량이다. 예비 
사회인인 대학생에게 있어서 대인관계능력 향상은 최상의 인간관계를 맺고 이
를 지속하기 위해 갖춰야 하는 직업 기초능력1)이기 때문이다. 그런데 우리나라 
대학생이 받는 스트레스의 주원인은 친구, 이성, 교수 관계에서의 대인관계라
고 보고되고 있으며, 대학 생활 부적응 상담에서 높은 비율을 차지하는 것이 대
인관계 문제인 것으로 나타나고 있다.2) 많은 대학생이 다 자란 성인이지만 그 

* 목원대학교 창의교양학부 조교수
1) 이재한 ,임상호, 「대학생의 대인관계 능력이 직업 기초능력에 미치는 영향」, 『산업진

흥원 2017 산업진흥연구』 Vol.2 No.1, 2017, 52쪽.

2) 이경순, 서경현, 「대학생의 대인관계 스트레스 및 부모와의 갈등과 주관적 웰빙: 원한 

서 기 자*

http://doi.org/10.54698/kl.2022.9.47

1. 들어가는 말
2. 치유적 독서 프로그램
3. 효과 분석
4. 맺음말

목  차


background image

48 

지식과 교양 Vol. 9

나이에 맞지 않는 미성숙한 사고와 행동을 함으로써 원활한 대인관계를 맺지 
못 하고 있는 것이다. 

이처럼 어른을 아이 상태로 머물게 하며 그의 감정과 행동을 아이처럼 하

도록 하는 요인이 있는데, 이를 내면아이라 한다. 내면아이는 어린 시절에 경험
해야 할 신뢰, 사랑, 관심을 제대로 받지 못하여 상처를 입은 아이가 성인의 내
면에 성장을 멈추고 자리 잡은 원형을 가리키는 개념이다.3) 많은 사람들은 내
면아이를 가진 채 살아가고 있지만 자신이 내면아이를 갖고 있는지 의식하지 
못하는 경우가 많다. 우리 안에 내면아이는 성장을 방해하고 자신의 나이에 맞
는 행동을 저해한다. 자라면서 받는 상처나 결핍 등이 사람의 내면 깊숙이 아이
의 모습으로 자리하고 있다가 성인으로 사고하고 행동하는 삶을 방해하는 것
이다. 우리의 기억이나 잠재의식 속에 남아 있는 유년의 아물지 않은 상처가 일
으키는 이러한 미성숙한 행동 양식은 상호의존증, 공격적 행동, 자기애성 성격
장애, 신뢰의 문제, 표출된 행동, 마술적 믿음, 친밀감 장애, 무질서한 행동 등
으로 나타난다.4)

이 내면아이는 유연하게 사리 판단 잘하는 어른으로 행동하는 것을 방해하

고 미성숙한 행동을 하게 함으로써 대인관계를 어렵게 만든다. 상처받은 내면
아이를 계속 품고 있음으로 인해 나타나는 심리적 문제들이 부정적 대인관계
의 원인5)이 된다. 특히 대학생 시기는 학업, 사회 환경 및 대인관계, 개인의 정
서 등 다양한 영역에 걸쳐 요구되는 것들에 적절하게 반응하고 대처해 나가야 
할 때이다. 이 시기에 적절한 대인관계를 형성하지 못하면 고립감, 부적응 그리
고 공허감 등의 심리적 혼란을 겪게 되며, 자아존중감과 정체감 확립에 큰 방해
를 받는다. 따라서 상처받은 내면아이가 성숙하고 사랑받는 내면어른6)으로 성
장하도록 도와준다면 이들을 힘들게 했던 대인관계의 향상과 이로 인한 자신
감 회복으로 당당한 대학 생활을 영위할 수 있을 것이다. 

동기의 매개효과를 중심으로」, 『한국건강심리학회지』, vol.16, 2011, 598쪽. 

3) 존 브래드 쇼 저, 오제은 역, 『상처받은 내면아이 치유』, 학지사, 1990, 356쪽 참조.
4) 존 브래드 쇼, 앞의 책, 32쪽 참조.
5) 오제은, 「내면아이 치료와 주요 인물들과의 관계 재구성 경험의 해석학적 연구: 실존

주의적 관점에서의 논의」, 『상담학연구』vol.10,No.3, 2009, 1307쪽.

6) 에리카J. 초피크· 마거릿 폴, 이세진 역, 『내안의 어린아이』, 교양인, 2011, 93쪽.


background image

49

내면아이 성장을 위한 치유적 독서 프로그램이 대학생의 대인관계 향상에 미치는 영향 ┃ 서기자

2. 치유적 독서

1) 치유적 독서의 개념

책은 우리에게 깨달음과 기쁨과 위안을 준다. 많은 사람들이 책을 읽으면

서 고통에서 벗어나기도 하고, 자신을 감싸고 있는 문제를 거리를 두고 바라보
기도 하며, 새로운 시선으로 자신의 삶을 조망하고 통제할 수 있는 힘을 얻기
도 한다. 이 경험은 책에 내재된 무한한 잠재력과 치료적 힘이 우리의 마음 깊
이 자리한 아픔을 끌어낼 수 있는 촉매 역할을 하기 때문이다.7) 이러한 책의 치
유적 기능은 사람들의 삶의 태도나 양식, 행동 형성 등에 커다란 영향을 끼쳤을 
뿐만 아니라 실제 마음의 병을 치료하는 데에도 적극적으로 활용되었다. 이를 
독서치료라 한다. 

독서치료는 책과 독자의 상호 작용을 통하여 정신적 질병 치료는 물론 건

전한 인격 형성 및 가치관 확립을 목적으로 하는 활동을 일컫는 말이다. 이는 
방법에 따라 정서적 문제나 신경증적 질환의 치료를 돕기 위해 질병이 있는 사
람에게 책을 처방해주고 치료적 효과를 갖도록 하는 임상적 독서치료와 발달
단계에 있는 사람들에게 독서를 통해 건전한 자아상과 가치관을 정립할 수 있
도록 하는 발달적 · 예방적 독서치료로 분류된다.8) 그런데 때로 독서치료라는 
용어는 사람들에게 심리적 저항을 일으키기도 한다. 따라서 연구자는 독서치
료 연구를 해 오면서 ‘책 읽기를 통해 문제에서 벗어나기’, ‘책 읽기를 통해 다
시 봄’ 등으로 고쳐 읽으며 용어적 고민을 해왔다. 그러나 오래 사용해온 용어
를 사회적 합의 없이 새로이 사용하기에는 무리가 있어 보편적으로 통용될 수 
있으며 참여자들이 부담 없이 받아들일 수 있는 ‘치유적 독서’ 라는 말을 본 연
구에서 사용하고자 한다.

치유적 독서는 책 자체에 치유의 힘이 있다는 사실에서 출발한다. 실제 고

대 테베의 도서관에는 “영혼을 치유하는 곳”이라는 팻말이 붙어있었으며, 스
위스의 장크트 갈 대수도원 도서관을 “영혼을 위한 약 상자”라고 칭했다는 사
실에서도 아주 오래전부터 사람들은 책의 치유적 힘을 믿어왔음을 가늠할 수 

7) 서기자, 「대학생의 자아존중감 향상을 위한 독서치료적 적용」, 『문학치료연구』25집, 

한국문학치료학회, 2012, 95쪽.

8) 김현희 외 공저, 『독서치료의 실제』, 학지사, 2004, 4쪽 참조.


background image

50 

지식과 교양 Vol. 9

있다. 

치유적 독서 방법의 첫 번째는 참여자9)의 상황을 파악하고 그에 맞는 책을 

선정하는 것이다. 책은 문학 도서, 동화, 시, 등 장르에 관계 없이 참여자의 독
서력을 고려하여 흥미를 갖고 참여할 수 있는 책으로 선정하는 것이 바람직하
다. 

치유적 독서의 과정은 참여자들이 책을 읽고 이에 대한 감상을 글로 쓰거

나 이야기하고 이에 대하여 상호 피드백하는 방법으로 이루어진다. 참여자는 
책을 읽으면서 자신의 의식으로 끌어 올리지 못했던 내재된 이야기들을 만나
게 된다. 이것을 동일화의 원리라고 하는데, 이는 참여자가 책의 내용, 등장인
물의 성격, 감정, 행동, 태도 등에 공감하여 마치 자신의 이야기인 것처럼 느끼
고 이와 유사한 자신의 경험을 떠올리는 것을 말한다. 이때 참여자는 오랫동안 
무의식 깊이 억압시켰던 상처와 마주하게 되는 과정을 겪게 된다. 그리고 자신
의 내면 깊숙이 자리하고 있던 결핍이나 심리적 갈등을 언어나 행동으로 표출
시켜 정서나 감정을 발산하게 되는 데 이 과정을 카타르시스라 한다. 분노, 극
도의 좌절감, 슬픔과 같은 부정적인 감정에 사로잡혀 문제를 다른 시각으로나 
객관적으로 볼 수 있는 힘이 약했던 참여자는 이때 그가 가진 부정적 정서를 분
출하게 된다. 그리고 자신을 둘러싸고 있던 부정적 감정에서 해방되면서 새로
운 통찰이 가능하게 된다. 통찰의 과정을 거치면서 참여자는 자기 자신이나 자
기 문제에 대하여 올바르고 객관적인 인식을 체득하게 된다. 참여자는 비로소 
자신의 문제에 대하여 거리를 두고 바라보며 새로운 해결책을 찾고 그것을 수
행할 새 힘을 얻게 된다. 참여자는 이처럼 치유적 독서를 통하여 정서적 통찰이
나 행동의 변화까지 이끌어낼 수 있게 된다. 참여자는 치유적 독서 과정을 통하
여 타인의 상황, 생각, 감정에 대한 이해 폭을 넓혀 이전보다 훨씬 더 유연하고 
배려심 있는 사람으로 변화할 수 있게 되는 것이다. 

2) 치유적 독서 프로그램의 실제

내면아이 성장을 위한 치유적 독서 프로그램 실행을 위해 우선 내면아이에 

대하여 살펴보면, 이는 어린 시절에 안전한 환경에서 신뢰, 사랑, 관심 등을 제
대로 받지 못하고 상처를 가슴에 품은 채 겉만 성장한 성인을 일컫는 말이다. 
9) 독자 라는 호칭보다는 프로그램에 참여하는 사람이라는 뜻으로 참여자로 부른다. 


background image

51

내면아이 성장을 위한 치유적 독서 프로그램이 대학생의 대인관계 향상에 미치는 영향 ┃ 서기자

내면에 아이를 품고 있는 어른은 성인으로서 그 나이에 맡는 사회적 존재로 살
아가기 버겁다. 휴 미실다인은 위로받지 못하고 자라난 내면 아이는 성인이 되
어서도 우리 안에 그대로 존재한다10)고 보았다. 그에 의하면, 내면아이는 말다
툼을 벌이고, 자기가 좋아하는 활동에는 무턱대고 뛰어들고, 자기가 좋아하지 
않는 것들은 피하려고 꾸물거리고, 속이고, 거짓말을 하며, 다른 사람들의 생활
을 뒤흔들어놓거나 망쳐놓는 존재이다.11) 이렇게 내면아이는 건강한 성인으로 
자신의 나이에 맞는 사회적 역할을 수행하는 것을 방해하고 사람들과의 관계
를 힘겹게 만든다. 우리가 자신의 나이에 맞는 건강한 사회인으로 사람을 대하
고 관계를 유지하기 위하여 우리는 내면아이의 특성을 이해하고, 그를 잘 보살
펴 성장하도록 돕는 것이 필요하다.

존 브래드쇼는 내면아이 문제를 극복하기 위해서는 그를 대면하여 과거의 

경험을 새롭게 의미화하고, 이 과정에서 내면아이의 슬픔에 공감하고 더 나아
가 스스로가 그의 보호자가 되어 상처받은 내면아이를 끌어안고 보살피는 과
정이 필요하다12)고 보았다. 그럼으로써 내면아이의 결핍과 고통을 공감하고 위
로하여 그가 성장하도록 도울 수 있다는 것이다. 이러한 과정을 통하여 내면아
이는 사랑받는 성인아이로 성장하여 자신의 나이에 맞는 합리적 사고와 행동
을 할 수 있으며 자기의 잠재된 역량을 실현시킬 수 있는 것이다. 

따라서 치유적 독서 프로그램은 참여자들이 치유적 독서의 과정에 기초하

여 책을 읽으며 자신의 내면아이를 직면하고, 그때의 감정을 재경험하도록 구
성하였다. 그리고 그 아이의 상처와 결핍에 공감하고, 위로하며 화해하도록 방
향 지었다. 나아가 참여자들이 자신의 나이에 맞는 사고와 행동을 할 수 있는 
새로운 아이, 즉 건강한 성인으로 원만한 대인관계를 해 나갈 수 있는 토대를 
마련하는데 목표를 두었다. 

(1) 프로그램 구성 및 책 선정
프로그램은 총 4단계로 구성되었으며 그것은 다음과 같다. 1단계는 프로그

램에 대한 안내 및 내면아이 마주하기(1 주차 ~ 3 주차), 2단계는 내면아이의 감

10) 휴미실다인 저, 이석규 역, 『몸에 밴 어린시절』, 2006, 18쪽.
11) 휴미실다인, 앞의 책 15쪽. 
12) 존 브래드쇼, 앞의 책, 291쪽.


background image

52 

지식과 교양 Vol. 9

정과 욕구 느끼기(4 주차 ~ 7 주차), 3단계는 내면아이와 화해하기(9 주차 ~ 11 
주차), 4단계는 새로운 아이로 성장하기(12 주차 ~ 14 주차)이다. 

단계 설정 후에는 프로그램 실행을 위한 책 선정이 중요하다. 참여자의 상

황에 맞는 책을 선정하는 것은 증상에 따라 알맞은 약을 처방하는 것과 같기 때
문이다. 따라서 이 프로그램에서는 참여자들이 이해하기 쉽고, 대학 교양수업
에서 다룰 수 있으며, 연구의 목표에 다가갈 수 있는 책을 선정하였다. 선정된 
책은 다음과 같다. 첫 번째는 『상처받은 내면아이 치유』인데, 이 책은 내면아이
의 개념과 특징에 대하여 상세히 설명하고 있다. 그리고 우리가 자라면서 어떤 
돌봄을 받아야 하는지, 그렇지 못했을 때 그 결핍으로 인한 증상들은 무엇인지
를 밝힌다. 또 내면아이 치유를 위한 구체적인 실천방안을 설명하고, 얼마나 많
은 잠재력을 가진 놀라운 아이로 성장할 수 있는지 알려준다. 다음은 참여자들
이 내면아이의 존재와 마주하고 그로 인하여 생긴 자신의 문제를 잘 들여다 보
는데 가장 많은 공감을 일으켰던 이 책의 한 부분이다. 

우리가 그 아이를 잘 발견해서, 상처 난 부분을 회복시켜 주고 잘 돌보아 

주지 않는다면, 그 아이는 성인이 된 우리의 인생에 계속적인 악영향을 끼

치면서 모든 걸 엉망으로 만들어 버리고 말 것이다.13)

그는 스스로를 가치있게 여기지 못했기 때문에 자신의 소중함을 전혀 알

지 못했다. 대신 다른 사람 중심의 가치체계를 지니고 있고, 다른 사람에

게 의존되어 있기 때문이다. 그에게는 자기 안의 내면 세계가 없었던 것이

다.14)

두 번째 책은 틱낫한 스님의 심리 처방전이라는 부재가 붙어있는『화해, 내 

안의 아이 치유하기』이다. 이 책은 상처 입은 내 안의 내면아이는 어떻게 생겨
났는지 설명하고, 내면아이와의 진정 어린 화해 방법과 처방을 소개한다. 호
흡, 걸음, 명상과 같은 치유 실천 방법이 그것이다. 다음은 참여자들이 내면아
이와 화해를 위한 실천을 하면서 많은 도움이 되었다고 생각한 이 책의 한 부분
이다.

격렬한 아픔에 마음이 휘말릴 때 고통스런 느낌과 싸우지 않는다. 그런 감

13) 존 브래드쇼, 앞의 책, 31쪽.
14) 존 브래드쇼, 앞의 책, 34쪽.


background image

53

내면아이 성장을 위한 치유적 독서 프로그램이 대학생의 대인관계 향상에 미치는 영향 ┃ 서기자

정이 일어나면 들숨과 날숨으로 되돌아가면 그것들을 진정시키고 진정시

켜줄 것이다.15)

세 번째 책은 『오은영의 화해』이다. 이 책은 상처받은 내면의 나와 마주하

는 용기라는 부제가 있다. 정신과 의사로서 해결되지 않은 내면의 고통 때문에 
힘들어하는 사람들을 상담한 예를 들어 이야기하듯 쓴 책이다. 따라서 참여자
들이 그 안에서 자신의 문제를 발견하기 쉽고, 그의 안내에 따라 용기를 내어 
치유를 위한 실천을 할 수 있는 방안까지 보여주는 책이다. 다음은 참여자들이 
억눌린 감정, 상처받고 무시당한 기억과 그때의 상황을 충분히 어루만지고 보
듬어주었다고 말한 이 책의 일부이다. 

화해를 하는 겁니다. 화해는 내가 나와 하는 겁니다. 속절없이 당했던 나와 

화해하고, 이 사람들이 나를 망치면 어떻게 하지 했던 나와도 화해해야 합

니다. 자신을 형편없이 생각했던 나와 화해하고, 자신을 비난했던 나와 화

해하고, 자신의 나쁜 면에 진저리를 쳤던 나와 화해해야 합니다. 나 자신을 

세상의 가장 초라하고 작은 존재라고 여겼던, 그래서 나는 어떤 것도 가질 

수 없고 아무것도 할 수 없다고 느꼈던 나와 화해해야 합니다.16) 

네 번째 책으로는『내 안의 어린아이-잃어버린 내면아이를 만나는 자기 치

유 심리학』을 선정하였다. 이 책은 버림받을까 두려워하는 내면아이의 특징을 
설명하며, 내면아이를 사랑으로 재양육하고 파괴적인 행동 패턴들을 바로 잡
아줄 수 있는 내면어른 이라는 개념을 소개한다. 긍정적 내면부모인 이 내면어
른은 어린 시절에 비롯된 오랜 상처를 치유하고 잘못된 믿음을 진실로 대체할 
수 있는 우리 자신의 한 부분이라는 것이다. 이 책은 우리의 내면아이와 내면어
른이 통합될 때 비로소 질적 고양에 이를 수 있다고 안내해 준다. 다음은 참여
자들이 주눅 들고 위축되어 있던 내면아이에서 놀라운 힘을 가진 사랑받는 통
합된 인간으로 성장하기 위한 활동을 하는데 도움이 되었다고 말한 책의 부분
이다. 

언제 배가 고픈지, 무엇이 먹고 싶은지, 언제 배가 부른지, 언제 잠을 자러 

가고 싶은지, 여가시간에 진짜로 하고 싶은 것은 무엇인지, 어떤 종류의 옷

을 입고 싶은지 등등을 생각해보고 자신의 욕구와 필요가 이끄는 대로 실천

15) 틱낫한 저, 진우기 역, 『화해, 내 안의 아이 치유하기』, 불광출판사, 2019, 55쪽.
16) 오은영, 『오은영의 화해』, korea.com, 2022, 257쪽. 


background image

54 

지식과 교양 Vol. 9

해 본다.17)

마지막으로 『내 안의 어린아이가 울고 있다 상처입은 아이와 화해하는 치

유의 심리학』을 선정하였다. 이 책은 작가 스스로 내면아이를 만나 그 아이를 
재양육하고, 정서적 성숙을 통해 세상과 교류하면서 자신과 연결된 모든 인간
관계가 확장된 경험을 담고 있다. 따라서 내면아이에 대하여 잘 설명하고, 이를 
성숙시키기 위한 방법을 구체적으로 안내해 준다. 다음은 참여자들에게 내면
아이의 존재를 인정하고 그가 느꼈던 고통을 바라보게 하는데 도움을 준 책의 
부분이다. 

사람들은 저마다 내면에 고통받는 어린아이를 품고 있다. 그 상처받은 아

이는 끊임없이 자신을 돌봐 달라고, 사랑해 달라고 보챈다. 그런데 우리는 

사랑을 주기는커녕 오히려 아이에게서 달아나 버린다. 고통이 두렵기 때

문이다. 그러는 동안 내 안에 자리한 고통과 슬픔의 덩어리는 자꾸만 살집

을 키워 간다. 그저 지금 이 자리에서 좀 더 깊이 바라보면 그 아이를 만날 

수 있다. 상처받은 그 아이의 고통은 지금 이 순간 내 안에 자리하고 있으니

까.18)

(2) 진행 방법
프로그램 진행의 첫 번째는 참여자들에게 선정된 책의 해당 단계 주제에 

맞는 부분을 미리 읽어오도록 하는 것이다. 그리고 연구자는 치유적 독서 과정
의 변화가 일어날 수 있도록 내용 및 방법에 대하여 충분히 설명하고, 필요에 
따라 함께 읽은 후 참여자들이 읽은 소감을 발표하도록 하였다. 연구자는 참여
자들에게 자신의 감정을 글로 써서 발표하도록 독려하고, 발표 후에는 동료들
이 피드백으로 공감하고 지지하도록 하였다. 발표하기 힘든 내용이나 드러내
고 싶지 않은 상처에 대하여는 과제로 제출하도록 하여 연구자가 그에 대한 피
드백을 답으로 주며 충분한 위로와 응원을 해 주었다. 이 과정에서 참여자들은 
집단역동을 경험하였다. 참여자들은 자신만 가진 상처인 줄 알았지만 또래 집
단 대부분 사람들이 비슷한 어려움을 겪고 있다는 사실에 안심을 하였고, 서로 
위로하며 힘이 되었기 때문이다.

17) 초피크, 앞의 책, 189쪽.
18) 니콜 르페라 저, 이미정 역,『내 안의 어린아이-잃어버린 내면아이를 만나는 자기 치

유 심리학』, 웅진 지식하우스, 2021, 9쪽.


background image

55

내면아이 성장을 위한 치유적 독서 프로그램이 대학생의 대인관계 향상에 미치는 영향 ┃ 서기자

3. 효과 분석

1) 양적분석

본 프로그램이 참여자들의 대인관계 변화에 미치는 영향을 알아보기 위하

여 프로그램 실시 전과 후, 설문조사를 실시하였다. 분석된 결과에서 프로그램
은 대인관계 향상에 영향을 주었음을 확인할 수 있었다. 자세한 분석 방법과 결
과는 다음과 같다.

(1) 참여자
대전광역시 소재 A대학에서 연구자의 교과를 수강한 학생 중 참여를 원하

는 학생으로 대상자를 선정하였다. 29명이 참가하였으나 응답이 미흡한 1명을 
제외하고 분석에는 총 28명의 자료를 활용하였다.

(2) 측정도구와 절차
설문에 사용한 도구는 Schiein, Guerney & Stover의 Relationship 

Change Scale로 문선모(1980)가 번안하고, 진석균(1994)이 수정 보완한 것을 
사용하였다.19) 본 척도는 전체 25개 문항으로 된 5점 Likert 척도이며, 7개의 하
위영역으로 구성되었다. 각 문항은 ‘매우그렇다’는 5점에서 ‘전혀 그렇지 않다’
의 1점까지로 되어있으며, 점수의 범위는 25점에서 125점으로 점수가 높을수
록 대인관계가 좋다는 것을 의미한다.

(3) 분석방법
자료 분석은 SPSS 25.0ver 프로그램을 사용하였고, 대응표본 t검정

(paired-t test)을 시행하여 프로그램 참여 전과 후의 대인관계 변화에 차이가 
있는지 알아보았다.

(4) 분석결과
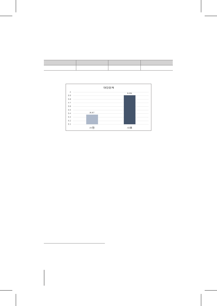
프로그램의 효과 검증을 위한 분석 결과, 프로그램 실시 전 측정한 대인관

계 점수(M=3.37, SD=0.67)와 프로그램 실시 후 측정한 대인관계 점수(M=3.97, 
SD=0.72)의 차이는 통계적으로 유의하게 나타났다(t(27)=-3.91, p<0.001) <표 
1>.

19) 임려원, 『만성조현병 환자의 대인관계 기능향상을 위한 독서치료 프로그램 개발 및 

효과』, 협성대학교 대학원 박사학위논문, 2017. 105쪽.


background image

56 

지식과 교양 Vol. 9

<표 1> 프로그램 실시 전‧후 대인관계 변화 

M(SD)

(사전) 대인관계

(사후) 대인관계

t

N

3.37(0.67)

3.91(0.72)

-3.913

28

***p<0.001

그림 1에서 보는바와 같이, 프로그램을 실시하기 전 측정한 대인관계 점수 

보다 프로그램을 실시한 후 측정한 대인관계 점수가 약 5.4점 증가한 것을 확
인할 수 있었다. 즉 본 프로그램은 대인관계 향상에 긍정적인 영향을 주는 것으
로 사료된다.

2) 질적 분석

이 프로그램의 질적 분석에는 참여자들이 해당 단계의 텍스트를 읽고 그에 

대하여 발표한 자료, 글쓰기 자료, 과제 등이 활용되었다. 또한 연구자는 학생
들이 발표할 때 보이는 비언어적 표현도 주의 깊게 관찰하여 기록하였으며 이
것 역시 질적 분석 자료로 활용하였다.20) 다음은 단계별 분석이다.

1단계의 주제는 ‘내면아이 마주하기’ 이다. 이 단계에서 참여자들은 텍스트

를 읽고 자신에 침잠하여 내면아이의 존재에 대하여 인식한다. 다음에 소개하
는 참여자의 글에서 그가 내면아이에 대하여 인식하고 느낀 감정을 읽을 수 있
다. 

20) 교과 첫 시간에 연구자는 참여자들에게 프로그램을 소개하며 연구 자료 활용에 대한 

동의를 구하고, 상호 비밀 유지 서약을 하였다. 또한 본 연구에 활용된 참여자의 이름

은 가명이라는 사실을 밝힌다. 

<그림 1> 프로그램 실시 전과 후의 대인관계 변화


background image

57

내면아이 성장을 위한 치유적 독서 프로그램이 대학생의 대인관계 향상에 미치는 영향 ┃ 서기자

사실 나는 늘 혼자이다. 이유를 생각하지 않고 그냥 나 자신을 고립시키고 

방치했다. 그리고 나는 이런 분리를 대수롭지 않게 여겼으며 차라리 아무

런 관심조차 받지 못하는 것이 편하다고 여기게 되었다. 그런데 책을 읽으

며 쉬지 않고 눈물이 났다. 지금 나의 나이는 22살인데 나의 마음에 고작 7

살밖에 되지 않은 상처받은 내가 보였기 때문이다. 그리고 이런 나의 내면 

아이가 너무 초라해 보여서, 너무 힘들어 보여서 나도 모르게 눈물이 났다. 

동시에 얼마나 내가 자신을 들여다보지 않았으면 나의 내면 아이가 이렇게 

어리고, 외롭게 혼자 있는지 깊게 생각하게 되었다.21)

이 참여자는 학기 초 늘 고개를 숙이고 있었다. 경계하는 눈빛과 불안한 초

점으로 연구자와 눈을 맞추지 않았다. 그의 글을 읽으며 그동안 자신 없고 위축
된 채 생활했던 참여자의 상황을 이해할 수 있었다. 우리가 스스로를 인식하기 
위해 근본적 체험이 형성된 유년기를 돌아보는 것은 중요하다. 우리는 자라면
서 상처를 입게 된다. 그리고 이것이 방치되면 우리의 정신 속에 하나의 독립된 
인격체처럼 존재하는 것이 있는데 이가 내면아이 이다. 내면아이는 어린 시절
의 주관적 경험을 가지고 있으며, 한 사람의 인생에 유년기부터 지속적인 영향
을 준다. 또한 내면아이는 뇌 속에 저장된 가장 어릴 적 기억을 뜻하기도 하며 
개인 정서에 관련된 기억을 설명해 줄 수 있는 중요한 경험자원이다.22) 따라서 
내면아이를 만나는 것이 치유의 첫걸음이라 볼 수 있다. 

2단계는 ‘내면아이의 감정과 욕구 느끼기’이다. 참여자의 다음 글에서 결핍

되었던 유년기에 그가 느낀 외로움을 읽을 수 있다. 그리고 그가 왜 그토록 자
신을 고립시키고 방치했는지 이해할 수 있다. 

만 4살까지 외할머니댁에서 자랐던 나는 외할머니와 헤어지고, 부모님과 

살아야 하는 현실이 싫었다. 갑자기 나를 외할머니에게서 떼어내 버리는 

부모가 미웠다. 외할머니댁에서 먼 곳으로 이사를 가게 됐을 땐 부모님을 

얼마나 원망했는지 모른다. 

이 책을 읽으며 울며불며 외할머니를 찾던 어린 내가 성장한 내 안에 여전

히 그대로 있다는 걸 깨달았다. 내 속은 곪을 대로 곪아있었고, 들추고 싶

지 않았고, 떠올리기가 그 어떤 것보다도 싫었던 내 과거가 그대로 내게 다

가왔다. 언제나 나는 부모님과 동생 사이에서 늘 동떨어져 있는 존재라고 

21) 22세, 김다은(가명)의 글. 이 연구에서 가장 활발하게 참여한 사람 중 한 명이고, 큰 

변화를 보여주었으므로 이 참여자를 분석자료로 활용하였다. 

22) 오제은, 앞의 논문 1307쪽 참조.


background image

58 

지식과 교양 Vol. 9

생각했고, 그들이 나를 언제 버릴지 모른다는 두려움에 사로잡혀 있었음을 

알게 되었다. 그 속에서 나는 이질적인 존재라 느꼈고 이것이 성인이 된 지

금 나의 모든 사람들과의 관계를 다 어렵게 한다.23)

2단계에서 참여자들은 자기 안의 내면아이를 자각하고, 응어리로 남아 있

는 이 아이의 슬픔을 어루만지며 함께 아파해 주는 경험을 하였다. 발달단계로 
되돌아가서 그때의 고통스러운 감정을 그대로 다시 재현해 공감하고 몸으로 
느껴보도록 한 것이다. 이는 자신을 다시 찾고 그것과 하나가 되는 통합의 경험
이 된다. 고통의 감정을 직접적으로 대면함으로써 본래의 내면아이와 만나 과
거의 고통을 위로하고 수용할 때 치유가 이루어지기 때문이다.

3단계는 ‘내면아이와 화해하기’로 내면아이 문제를 극복하기 위하여 그와 

화해하는 것이 목표이다. 참여자들은 텍스트를 읽고 힘없이 방치되었던 자신
의 내면아이를 보듬어 위로하며 화해를 시도하였다. 상처받은 내면아이를 대
면하여 과거의 경험을 새롭게 의미화하고, 나아가 스스로가 새로운 양육자가 
되어 상처받은 내면아이를 돌보는 과정24)을 경험한 것이다. 이 단계에서 참여
자들은 가슴 깊이 억압되었던 아픔을 덜어내고 새로운 통찰의 과정을 경험하
게 되었다. 다음은 이 과정에 대하여 서술한 참여자의 글이다.

책을 읽으며 울고 있는, 아주 작고 나약한 모습을 하고 있는 내면아이를 만

났다. 그리고 이 아이가 바라는 것은 따뜻하게 자신을 감싸며 괜찮다고 말

해주는 것이었음을 알게 되었다. 나는 자신의 감정에 대해 알아주는 것이 

얼마나 중요한지에 대해 알게 되었다. 그동안 몰라줘서 속상했을 아이에게 

용서를 구했다. 그리고 이제는 내가 돌보아 주겠다고 약속했다. 다시는 혼

자 외롭게 두지 않을 것이다.25)

이 단계에서부터 이 참여자가 서서히 고개를 들고 눈을 맞추기 시작했다. 

얼굴에서 그늘이 거두어진 것처럼 보였다. 연구자는 적극적으로 바라보는 그
에게서 긍정의 변화를 읽을 수 있었다. 

4단계는 ‘새로운 아이로 성장하기’이다. 이 단계에서 참여자들은 본인 스스

로 새로운 부모 역할을 수행하며 상처받은 내면아이의 미해결 과제를 완수하

23) 22세, 김다은(가명)의 글
24) 존 브래드쇼, 앞의 책, 99쪽 참조. 
25) 22세, 김다은(가명)의 글.


background image

59

내면아이 성장을 위한 치유적 독서 프로그램이 대학생의 대인관계 향상에 미치는 영향 ┃ 서기자

<그림 1> 태평무 전승주체의 구조체계

였다. 이제 성인이 된 자신이 방치된 채 외로이 불안에 떨고 있는 아이의 욕구
를 충족시키는 경험을 한 것이다. 그럼으로써 내면아이는 완전히 새로운, 가장 
창조적이고 변혁적인 힘의 자원26)으로 재탄생 할 수 있게 된다. 내면아이의 성
장은 이전에 가졌던 문제를 극복하고 다른 삶의 방향으로 나갈 수 있음을 의미
한다. 이 단계에서 연구자는 참여자들 스스로 양육자가 되어 내면아이를 알고, 
사랑하고, 기르고 지지하고, 그 아이와 이어지기 위해 깊이 몰두하도록 하였
다. 내면아이의 오랜 고통과 슬픔을 받아들이고, 내면아이의 이야기를 듣고, 그 
아이의 욕구와 필요를 고려하여 행동하는 것이다. 이 과정에서 내면아이는 진
심으로 사랑받고 있음을 느끼게 된다. 다음의 글에서 참여자는 내면아이의 성
장과 함께 새로운 힘을 가진 자신을 발견했음을 읽을 수 있다. 

요즘 나는 나의 감정으로부터 자유와 평안을 찾았다. 변덕스러움과 우울

증세도 많이 사라졌다. 스트레스를 받아도 그것이 나의 하루를 망치지 않

는다. 내가 감정적으로 이렇게 안정적인 적이 있었나 싶을 정도로 많이 좋

아졌다. 요즘 나는 너무 행복하다. 나에게 감정을 컨트롤하는 능력이 있다

는 사실, 부정적으로만 여겼던 나를 사랑하게 만드는 것들이 있다는 사실

에 너무 감사하기만 하다. 내가 내 편이 되어서 함께한다면 나는 이제 스트

레스와 같이 나를 힘들게 하는 것들이 두렵지 않을 것이다. 어떤 순간에서

도 헤쳐나갈 자신이 있다.27)

위 참여자의 글에서 늘 억눌려있는, 사람을 피하던, 우울감에 젖어 있던 그

가 전혀 다른 모습으로 새로이 피어나고 있음을 알 수 있다. 참여자는 치유적 
독서 프로그램을 통해 그가 가졌던 아픔과 화해하고 자신 있게 대인관계를 형
성하고 사랑받을 수 있는 새로운 모습으로 성장하고 있음을 확인할 수 있었다. 

4. 맺음말

이상에서 내면아이 성장을 위한 치유적 독서 프로그램이 대학생의 대인관

계 향상에 미치는 영향에 대하여 알아보았다. 책의 치유적 특성을 기반으로 한 
이 연구에서는 내면아이로 인하여 대인관계를 힘들어하는 대학생을 대상으로 
프로그램을 실행하였다. 참여자들은 연구자의 강의를 듣는 학생으로 구성되었

26) 존 브래드쇼, 앞의 책, 19쪽.
27) 22세, 김다은(가명)의 글.


background image

60 

지식과 교양 Vol. 9

으며, 성인이지만 여전히 아이의 상태에 머물러 미성숙한 행동을 하도록 하는 
내면아이 때문에 친밀한 관계 형성에 어려움을 겪는 대상자들이다. 

따라서 프로그램은 치유적 독서 방법에 따라 내면아이를 성장시켜 대인관

계의 튼튼한 틀을 마련하는 것을 목표로 설계되었다. 프로그램은 4단계로 이
루어졌으며, 그것은 내면아이 마주하기, 내면아이의 감정과 욕구 느끼기, 내면
아이와 화해하기, 새로운 아이로 성장하기이다. 참여자들은 이 프로그램에 참
여하며 발달단계로 되돌아가서 그때의 고통스러운 감정을 그대로 다시 재현해 
공감하고, 성인인 자신이 새로운 양육자가 되어 이 아이를 보듬고 아이의 욕구
를 충족시키는 경험을 하였다. 

그 결과 양적·질적 분석에서 프로그램의 전과 후 대인관계의 변화를 읽을 

수 있었다. 프로그램 전과 후 설문에서 점수 차이가 통계적으로 유의미하게 나
타났으며, 내면아이가 가졌던 아픔과 화해하고 사랑받을 수 있는 새로운 모습
으로 성장하였음을 확인할 수 있었다. 

그러나 이 프로그램은 연구자의 교과목을 수강한 소수의 학생을 대상으로 

결과를 논하였기 때문에 이 효과에 대한 검증을 일반화하기에는 무리가 있을 
수 있다. 그럼에도 이 연구는 치유적 독서 프로그램을 통하여 대학생의 내면아
이를 성장으로 이끌어 대인관계를 향상시키고자 하는 연구자들에게 작은 디딤
돌이 될 수 있을 것이다.


background image

61

내면아이 성장을 위한 치유적 독서 프로그램이 대학생의 대인관계 향상에 미치는 영향 ┃ 서기자

참고문헌

김현희 외 공저, 『독서치료의 실제』, 학지사, 2004.
니콜 르페라 저, 이미정 역,『내 안의 어린아이-잃어버린 내면아이를 만나는 자

기 치유 심리학』, 웅진 지식하우스, 2021.

서기자, 「대학생의 자아존중감 향상을 위한 독서치료적 적용」, 『문학치료연

구』25집, 한국문학치료학회, 2012. 75 – 101쪽.

에리카 J. 초피크· 마거릿 폴, 이세진 역, 『내안의 어린아이』, 교양인, 2011.
오은영, 『오은영의 화해』, korea.com, 2022.
오제은, 「내면아이 치료와 주요 인물들과의 관계 재구성 경험의 해석학적 연

구: 실존주의적 관점에서의 논의」, 『상담학연구』vol.10,No.3, 2009, 

1305 – 1325쪽.

이경순, 서경현, 「대학생의 대인관계 스트레스 및 부모와의 갈등과 주관적 웰

빙: 원한 동기의 매개효과를 중심으로」, 한국건강심리학회지, vol.16, 

2011, 595-608쪽.

이재한 ,임상호, 「대학생의 대인관계 능력이 직업 기초능력에 미치는 영향」, 

『산업진흥원 2017 산업진흥연구』 Vol.2 No.1, 2017, 51 - 56쪽.

임려원, 『만성조현병 환자의 대인관계 기능향상을 위한 독서치료 프로그램 개

발 및 효과』, 협성대학교 대학원 박사학위논문, 2017.

존 브래드 쇼 저, 오제은 역, 『상처받은 내면아이 치유』, 학지사, 1990.
틱낫한 저, 진우기 역, 『화해, 내 안의 아이 치유하기』, 불광출판사, 2019.
휴미실다인 저, 이석규 역, 『몸에 밴 어린시절』, 2006.


background image

62 

지식과 교양 Vol. 9

❚국문초록

본 연구는 내면아이 성장을 위한 치유적 독서 프로그램이 대학생의 

대인관계 향상에 미치는 영향에 관한 것이다. 책의 치유적 특성을 기반

으로 한 이 연구에서는 내면아이로 인하여 대인관계를 힘들어하는 대

학생을 대상으로 프로그램을 실행하였다. 참여자들은 연구자의 강의를 

듣는 학생으로 구성되었으며, 성인이지만 여전히 아이의 상태에 머물러 

미성숙한 행동을 하도록 하는 내면아이 때문에 친밀한 관계 형성에 어

려움을 겪는 대상자들이다. 

따라서 프로그램은 내면아이를 성장시켜 대인관계의 향상과 이로 인

한 자신감 회복으로 당당한 대학 생활을 영위할 수 있도록 설계되었다. 

프로그램은 4단계로 이루어졌으며, 그것은 내면아이 마주하기, 내면아

이의 감정과 욕구 느끼기, 내면아이와 화해하기, 새로운 아이로 성장하

기이다. 참여자들은 이 프로그램에 참여하며 발달단계로 되돌아가서 그

때의 고통스러운 감정을 그대로 다시 재현해 공감하고, 성인인 자신이 

새로운 양육자가 되어 이 아이를 보듬고 아이의 욕구를 충족시키는 경

험을 하였다. 

그 결과 양적·질적 분석에서 프로그램의 전과 후 대인관계의 변화를 

읽을 수 있었다. 프로그램 전과 후 설문에서 점수 차이가 통계적으로 유

의미하게 나타났으며, 내면아이가 가졌던 아픔과 화해하고 사랑받을 수 

있는 새로운 모습으로 성장하였음을 확인할 수 있었다. 따라서 내면아

이 성장을 위한 치유적 독서 프로그램은 대학생의 대인관계 향상에 긍

정적 효과가 있음을 알 수 있다.

주제어 ● 내면아이, 치유적 독서, 대인관계, 새로운 양육자, 성장


background image

63

내면아이 성장을 위한 치유적 독서 프로그램이 대학생의 대인관계 향상에 미치는 영향 ┃ 서기자

❙논문투고:2022. 04. 13.❙심사완료:2022. 05. 12.❙게재확정: 2022. 05. 12.

❚Abstract

Effect of a therapeutic reading program for inner child growth on the 

improvement of interpersonal relationships among college students

Seo, Gi Ja

This study is about the effect of a therapeutic reading program for inner 

child growth on the improvement of interpersonal relationships among 

college students. In this study, based on the healing properties of a book, 

a program was implemented for college students who had difficulties in 

interpersonal relationships due to their inner child. The participants consisted 

of students attending the researcher's lectures, and although they were 

adults, they still had childlike tendencies and difficulties in forming close 

relationships because of their inner child, prompting them to act immature. 

Accordingly, the program was designed to develop the participants’ inner 

child so that they can lead a confident college life by improving interpersonal 

relationships and restoring self-confidence. The program consisted of four 

steps: facing the inner child, feeling the inner child’s feelings and needs, 

reconciling with the inner child, and growing into a new child. Following 

participation in this program, participants returned to their developmental 

stage, recreated and empathized with the painful emotions of that time, and 

experienced themselves as adults as new caretakers, caring for the child and 

satisfying the child's needs. As a result, it was possible to read changes in 

interpersonal relationships before and after the program via quantitative and 

qualitative analysis. In a questionnaire given before and after the program, 

the score difference was statistically significant, and it was confirmed that the 

participants’ inner child had grown into a new shape that could be reconciled 

and loved. Therefore, it can be seen that the therapeutic reading program 

for inner child growth has a positive effect on improving interpersonal 

relationships among college students. 

Keyword ● Inner Child, Therapeutic Reading, Interpersonal Relationships, 

New Caregivers, Growth


background image

background image

65

시각장애인을 위한 난타 교육 콘텐츠

1. 서 론

문화예술교육은 인간의 삶의 질을 높이고, 문화적으로 서로 소통・이해하는 

데 있어 필수적인 교육이다. 「문화예술교육지원법」제1장 총칙 제1조(목적)에
서 의하면 “문화예술교육의 지원에 필요한 사항을 정함으로써 문화예술교육
을 활성화하고, 나아가 국민의 문화적 삶의 질 향상과 국가의 문화역량 강화에 
이바지 함”이라고 한다.1) 이는 장애인도 비장애인과 마찬가지로 인간으로서 
문화 예술을 향유할 권리가 있음을 의미한다.

2005년 문화예술교육지원법이 제정된 후, 2013년부터 한국장애인복지기

관협회와 한국문화예술교육진흥원이 공동 주관한 ‘문화예술교육 지원사업 활

* 주저자 : 경상국립대학교 문화콘텐츠학과 박사과정
** 공동저자 : 경상국립대학교 문화콘텐츠학과 강사
1) 문화예술교육 지원법 https://www.law.go.kr/LSW/lsInfoP.do?efYd=20201208&ls

iSeq=223511#0000, 2021.12.25.

서 연 주*, 최 효 정**

1. 서론
2. 난타와 시각장애교육
3. 시각장애인을 위한 난타 교육 프로그램 사례분석
4. 시각장애인을 위한 난타프로그램의 기대효과
5. 결론

http://doi.org/10.54698/kl.2022.9.65

목  차


background image

66 

지식과 교양 Vol. 9

동가 파견사업’2)을 통하여 장애인들도 문화예술교육분야에 혜택을 받기 시작
했다.3) 하지만 이러한 문화예술교육정책에도 불구하고 현실은 문화소외계층
인 장애인에게는 여전히 관심이 부재하다. 일반인들은 장애인이 문화를 향유
할 수 있다는 것조차 생각하지 못한다. 그래서 문화교육 현장에서 장애인을 위
한 문화예술교육은 약 10여년간 진행되었지만, 여전히 답보상태에 머무르고 
있다.

현재 소외계층에 대한 문화예술교육은 문화영역이 확대되고, 개념이 확장

되면서 어느 정도 자리를 잡아 가고 있다. 어르신 문화사업에서 부터 청소년 문
화예술교육사업, 다문화예술사업, 미혼모사업까지 확대가 되었다. 그러나 소
외계층 속의 소외계층인 장애인을 대상으로 하는 문화예술은 여전히 사각지대
에 놓여 있으며, 본고의 대상인 시각장애인의 경우도 마찬가지로 심각한 현황
이다. 

2014년 장애인 실태조사에 따르면 시각장애인 평생교육프로그램 참여율

은 전체 장애인 평균에 미치지 못하고 있다. 보다 심각한 것은 향후 평생교육프
로그램에 참여하고 싶지 않다는 의견이 전체의 72.7%로 참여의지가 매우 부족
하다. 시각장애인복지관의 평생교육 프로그램 현황 분석을 한 김두영(2018)의 
연구에서 보면 시각장애인의 문화예술교육 활성화를 위해서 시각 장애인의 특
성과 요구에 적합한 프로그램 개발과 공급이 이루어져야 하며, 교육기관이 갖
추어야 할 사항에 대해서는 ‘시각장애인의 특성에 적합한 교육 프로그램 운영 
능력’과 ‘시각장애인의 특성 및 요구에 기반한 개인별 맞춤별 프로그램 운영’등
을 요구했다.4) 이와 같이 시각장애인 교육프로그램은 장애인의 특성을 고려한 
다양하고 현장 적합성이 높은 프로그램 개발이 필요하다는 것을 알 수 있다. 그
리고 김두영(2018)의 논문에 의하면 시각장애인이 희망하는 교육프로그램은 

2) 예술인파견지원 사업은 예술인의 사회적 가치 확장을 위해 다양한 예술직무영역을 개

발하고 사회(기업/기관등)와 협업을 기반한 직무를 제공함으로써 적극적 예술인 복지

를 실현하고자 진행하는 사업. https://www.arte.or.kr/business/society/welfare/

intro/index.do, 2022.4.14.

3) 장오선, 김려원, 전병운, 『장애인복지관 문화예술교육 담당자가 인식하는 장애인 문화

예술교육의 의미』제21권, 제4호, 특수아동연구, 2019, 44쪽.

4) 김두영, 김호연. 『시각장애인 복지관 평생교육 프로그램의 주제별 공급 현황 분석』, 

제34권 3호, 시각장애연구, 2018, 125쪽.


background image

67

시각장애인을 위한 난타 교육 콘텐츠 ┃ 서연주·최효정

연령대별로 약간의 차이가 보이는데 성인전기의 경우에는 직업능력향상교육
을 주로 선호하고, 중년기와 노년기의 경우에는 문화예술교육을 선호하는 것
으로 나타났다. 이에 본 연구자는 중년기와 노년기가 선호하는 문화예술교육 
프로그램중에서 난타교육콘텐츠를 연구하고자 한다. 

난타교육은 10년 전 붐(boom)이 일어나면서 현재 전국의 문화센터・복지

관・학교 등에서 진행하는 문화예술 교육프로그램이다. 또한 대부분 시각장애
인복지관에서 난타교육을 하고 있지만 시각장애인들이 배우기에는 한계가 있
어서 시각장애인의 특성에 맞는 교육프로그램이 절실히 필요한 실정이다. 일
반적으로 시각장애인의 교육방법은 점자악보나 녹음자료를 활용하여 교습한
다. 하지만 난타교육은 신체 활용이 많고 움직이면서 동시에 북을 치기 때문에 
이러한 점자교육이 효과적이지 못하다.

국악에서는 구전심수(口傳心授) 라는 교육 방법이 있다. 구전심수란 몸에

서 몸으로 전수되는 방법으로 교수자마다 교수법이 다 다르다는 것이 특징이
다. 이 교육 방법은 전통적인 국악교육 방법으로 국악의 오랜 발전과 전달에 큰 
영향을 주었고, 넌버벌 퍼포먼스 장르인 난타 교육에도 구전심수 교육방법을 
많이 사용하고 있다. 마찬가지로 시각장애인에게도 구전심수 교육방법을 사
용하고 있으나 구전심수 방법은 시각장애인의 교육에는 학습내용을 전달하는
데 한계가 있기 때문에 이들에게 좀 더 재미있고 흥미롭게 교습하기 위한 창의
적 체계적인 교육콘텐츠가 필요하다. 이에 본 연구자는 시각장애인의 특성을 
살릴 수 있는 난타 교육 콘텐츠 개발을 통해서 장애인 문화 예술 교육프로그램
의 활성화를 도모하고자 한다. 본 연구의 목적은 40대 ~ 60대 시각장애인을 대
상으로 제한점을 두고 그들의 특성을 고려한 문화예술교육의 필요성을 제기하
고, 그 사례로서 난타 교육프로그램을 개발·실행을 통해 드러난 교육 효과에 대
해 언급하고자 한다.

2. 난타와 시각장애인 교육

1) 난타란 무엇인가?

난타의 사전적 의미는 ‘마구 두드리다’ 또는 ‘마구 때리다’ 이다. 난타는 일

반적으로 공연작품 <난타>와 교육적 의미의 ‘난타’ 두가지로 구분된다. 다시 


background image

68 

지식과 교양 Vol. 9

말하면 난타는 전문가가 연행하는 공연과 비전문가를 대상으로 하는 교육콘텐
츠로 구분된다. 난타는 일명 넌버벌 퍼포먼스(Non-Verbal Perfomance)5) 장
르에 속하는데, 이는 대사가 아닌 소리와 몸의 움직임만으로 구성된 언어가 없
는 퍼포먼스라고 뜻한다. 넌버벌 퍼포먼스 장르는 대사의 중요도가 없기 때문
에 모든 사람이 쉽게 받아들이고 느낄 수 있다. 이 장르는 몸짓과 소리만으로 
대사의 역할까지 하며 그로 인해 공연예술에서 각 배역을 담당 하는 사람들의 
역할이 커지게 된다. 대표적 작품으로 <스톰프>, <탭덕스>, 등이 있고, 우리나
라 공연콘텐츠로는 송승환이 연출 기획한 <난타>가 대표적이며 이외에도 <두
드락>, <도깨비 스톰>등이 있다. 

위처럼 공연작품과 다르게 난타를 예술교육콘텐츠로 정착시킨 곳이 강남

타악퍼포먼스 연구원이다. 이 연구원은 2006년에 난타를 교육용으로 등록하
고 전국에 지사를 모집하여 난타를 알리게 된다. 이 시기부터 난타가 공연이 아
닌 교육으로 전국에 활성화 되는 계기가 되었다. 우리가 주로 일반적으로 이야
기하는 난타도 교육적 의미의 난타를 말하며, 본고에서 설명하고 있는 ‘난타’도 
같은 의미이다.

교육적 의미의 난타에 활용되는 악보는 우리나라의 사물놀이 장단 중 휘모

리 장단을 바탕으로 서양 리듬의 4비트와 8비트를 응용하여 주로 사용한다. 이
렇게 응용된 난타리듬은 어렵지 않아서 학습자들이 쉽게 배울수 있다. 그래서 
현재는 시각장애인복지관, 장애인종합복지관, 문화센터, 학교, 노인복지관, 보
훈복지회관, 군부대, 행복복지센터, 소년원, 구치소등 다양한 장소에서 난타를 
교육하고 있으며, 남녀노소 모두 즐겁게 배울 수 있는 문화예술교육으로 자리
를 잡게 되었다. 

2) 시각장애교육

일반적으로 사회성은 시각적 관찰과 모방을 통하여 자연스럽게 습득한다. 

하지만 시각장애를 가지고 있는 사람은 이러한 부분이 결여되어 있어서 원만
한 대인관계 형성이 어렵다. 이런 결과로 시각장애인은 사회적으로 소외되고 
자신감이 떨어진다. 그래서 주로 집에서만 생활하고 밖으로 나와서 행동하는 

5) NAVER지식백과, 넌버벌퍼포먼스, https://terms.naver.com/entry.naver?docId=

935405&cid=43667&categoryId=43667, 2022.4.14.


background image

69

시각장애인을 위한 난타 교육 콘텐츠 ┃ 서연주·최효정

것을 꺼리게 된다. 이러한 문제를 해결하기 위해서 시각장애인의 자존감 회복
을 위한 사회활동이 필요하다. 그 중 문화예술교육 프로그램 참여는 자신의 주
체성을 확인하고 내재하고 있는 잠재력을 개발하게 된다.6) 따라서 시각장애인
들의 문화예술프로그램 참여는 이들의 삶을 변화시키고, 사회성 회복에 많은 
도움을 줄 수 있다.

세상을 살아가는데 있어 중요한 것은 사람들간의 관계를 이루는 것과 그로

부터 정확한 내용을 받아들이는 것이다. 관계 형성과 정보를 받아들이는 것은 
‘보는 것’에서부터 시작되는데, 시각장애인은 시각의 한계로 스스로 관계형성
을 맺기 어렵고 신체의 불편함 등 여러 가지 일상적인 활동의 제한이 생긴다. 
즉, 시각장애인의 경우 가장 큰 문제는 바로 시력 및 시각의 상실로 인한 정확
한 정보 획득이 어렵다는 점이다.7) 

시각장애인은 시각적 정보의 제한으로 주위에 대한 탐구속도가 늦고 학습

의 기회가 한정됨으로써 신체적 움직임에 대한 불안과 두려움을 느끼는 등 많
은 곤란을 겪는다. 이는 곧 신체활동의 긴장이 근육의 긴장으로 이어지게 되고, 
이 과정이 계속되면서 운동기능의 결함을 가져오게 된다. 또한 둔화된 운동 조
정 능력으로 인하여 시각장애인들은 같은 연령대의 일반인들과 비교했을 때 
신체적으로 매우 지체되어 있는 경우가 많고, 상황에 따라 신체를 변화시키거
나 유지하는 조절 능력이 서툴러서 동작에 대한 발달도 늦어짐을 볼 수 있다.

이와 같은 상황은 신체적 움직임에 있어서 많은 한계가 따르며, 이 과정이 

지속되면 근육이 긴장되고 신체기능은 점점 더 둔화된다. 이러한 부분은 퍼포
먼스 동작이 많은 난타 수업에서 보완이 가능하다. 동작들을 따라 하면서 근육
이 강화되고, 다양한 자극을 통해 운동발달이 촉진됨으로 시각장애인에게 난
타교육은 신체강화 측면에서 장점으로 작용된다. 

시각장애인들은 시각을 잃은 대신에 다른 감각들의 사용이 많아지고, 그 

부분의 감각들이 발달하게 된다. 그 중 청각을 활발히 사용하게 되는데, 이 청
각적 예민함이 장단을 듣고 북을 두드릴 때 집중도를 높이는데 있어 장점으로 

6) 조창빈, 김두영 『성인장애인의 문화예술교육 프로그램 욕구 분석』제24권 제3호, 재활

복지 2020, 64쪽.

7) 이완석, 박상열, 예기훈,『시각장애 정도에 따른 삶의 질에 관한 연구』제23권, 제3호, 

한국안광학회, 2018. 211쪽.


background image

70 

지식과 교양 Vol. 9

작용한다. 다시 말하면 일반인들은 교수자의 장단을 듣고 따라칠 때 시각과 청
각으로 분산되는 반면, 시각장애인들은 오로지 청각으로만 의존하기 때문에 
교수자의 소리를 더 집중해서 듣고 학습할 수 있다. 

3. 시각장애인을 위한 난타 교육 프로그램 사례분석

시각장애인은 시력의 소실로 신체적 움직임이나 방향동작에 대한 어려움

이 있고, 시각정보의 제한으로 행동에 많은 제약을 받는다. 그래서 시각장애인
을 위한 교육은 일반인들과 다른 차별화된 교육프로그램이 필요하다. 왜냐하
면 보통 일반인들이 쉽게 하는 동작들도 시각장애인에게는 눈으로 보이는 정
보를 알아내기 어렵기 때문에 쉽게 따라 할 수 없다. 그래서 시각장애인을 지도 
할 때는 시각장애인에게 알맞는 교수법이 요구된다. 본 고에서는 시각장애인
들에게 적합한 교육프로그램으로 촉각과 청각을 이용한 교수법을 연구 하고자
한다

1) 시각장애인을 위한 교수법

눈의 감각을 잃은 시각장애인은 시각을 대신해 다른 감각들이 발달하게 된

다. 주로 청각, 후각, 촉각이 더 발달하는데 특히 청각은 일반인보다 소리의 높
낮이에 대한 분석력이 뛰어나다.8) 반면 시각장애인은 앞이 보이지 않기 때문에 
되도록 움직이지 않으려는 경향이 있다. 그 때문에 팔 동작, 허리 동작, 다리 동
작이 둔화되는 등 이들의 운동감각은 점점 퇴화된다.

난타 교육은 북을 치는 동작에서 학습자들의 퍼포먼스 움직임까지 더해진 

프로그램이다. 학습자는 북을 치는 과정에서 반복적인 팔의 움직임이 있어야 
하고, 장단에 맞춰 허리와 다리 등 신체의 간단한 퍼포먼스를 해야 한다. 시각
장애인에게 실시되는 난타 교육도 학습자가 수행해야 되는 동작은 일반인과 
비슷하다. 

이런 이유로 시각장애인들에게 적용되는 교수법은 일반인과 다르게 적용

된다. 시각장애인에게 적용하는 난타 교육 교수법은 이들의 발달된 감각적 특
징을 활용한 프로그램이 우선 제공된다. 시각장애인에게 발달된 청각으로 미

8) 조은혜,『음악치료의 타악기 공명현상 경험을 통한 시각장애 아동의 정서적 변화』 제 

35권, 3호, 시각장애연구, 2019, 5쪽.


background image

71

시각장애인을 위한 난타 교육 콘텐츠 ┃ 서연주·최효정

세한 음을 듣게 하는 청각 교수법과 장단에 맞춰 신체를 움직일 수 있도록 돕는 
촉각 교수법이 실시된다. 청각 교수법과 촉각 교수법은 일반인의 프로그램과 
다른 것이 특징이다. 시각장애인에게 고도로 발달된 감각을 활용하는 것이 특
징적인데 또한 이러한 교육 과정에서 시각장애인의 둔화된 신체 움직임을 활
발하게 만든다는 효과도 기대할 수 있다.

(1) 촉각을 사용한 교수법
시각장애인에게 촉각은 공간의 개념을 유추하는데 큰 역할을 한다. 촉각은 

주로 신체접촉을 통하여 이루어지는데 신체 중 움직임의 축이 되는 허리나 골
반, 무릎, 발 등을 잡아서 방향을 알려주거나, 팔이나 손목, 손가락, 팔꿈치 등
을 잡아서 각도나 방향 등을 알려주게 된다. 이 수업은 시각장애인이 방향감
각이나 각도, 공간 등을 습득하는데 많은 도움이 된다. 먼저 교수자와 학습자
의 신체 접촉을 통하여 동작이나 좌우세, 상하세, 전후세 등을 알려주는 방법이
다. 이 교수법은 크게 세가지로 구분되는데, 첫째 교수자가 학습자의 발목을 잡
고 하는 방법, 둘째 교수자가 학습자의 무릎을 잡고 하는 방법, 셋째 교수자가 
학습자의 골반이나 허리를 잡고 지도하는 방법으로 나눌 수 있다. 대표적으로 
좌우세 치기를 보면 아래 <그림 1>과 같다 .

<그림 1> 좌우세치기

학습자가 교수자의 발을   

잡아보고 좌우세 익히기

교수자가 학습자의 발목을 

잡고 좌우세 익히기

학습자가 교수자의 뒤에서 

좌우세 방향을 익히기

다음은 학습자가 교수자의 신체접촉을 통하여 장단이나 동작을 습득하는 

방법이다. 이 교수법도 크게 세부분으로 구분된다. 첫째 학습자가 교수자의 발
목을 잡고 하는 방법, 둘째 학습자가 교수자의 무릎을 잡고 하는 방법, 셋째 학
습자가 교수자의 허리나 골반을 잡고 하는 방법으로 나눈다. 발목을 잡고 하는 


background image

72 

지식과 교양 Vol. 9

방법은 좌우와 상하의 움직임을 같이 할 경우 효과적이며, 무릎이나 허리, 또는 
골반을 잡고 할 경우에는 좌우세 와 방향성, 호흡의 느낌을 시각장애인 스스로
가 알 수 있게 된다. <그림 2>는 학습자가 교수자를 잡고 좌우세 치기를 익히고 
핸드언더핸드 방법으로 스틱으로 북의 타점 위치와 방향을 배우는 방법이다. <
그림 3>은 핸드언더핸드 방법으로 교수자가 학습자의 퍼포먼스 동작을 알려주
는 방법이다. 

마지막으로 핸드언더핸드기법과 핸드오버핸드기법9)이다. 이 방법은 교수

자와 학습자가 손을 잡고 같이 연주하는 방법인데 두가지 방법이 있다. 첫째 핸
드언더핸드기법은 학습자의 손이 아래, 교수자의 손이 학습자의 손위에 놓고 
같이 연주하는 방법이다. 즉, 교수자가 학습자의 손을 잡고 움직이는 방법이

9) 이상진, 「시각장애 아동을 대상으로 하는 장구 중심의 장단 교수·학습법연구」청주교

육대학원 석사학위논문, 2017, 9쪽.

<그림 2> 핸드언더핸드

교수자가 학습자의 손을   

잡고 북의 오른쪽 타점 위치

와 방향을 알려준다.

교수자가 학습자의 발목을 

잡고 좌우세 익히기

학습자가 교수자의 뒤에서 

좌우세 방향을 익히기

<그림 3> 퍼포먼스 동작 자세

교수자가 학습자의 뒤에서 

동작을 바로 알려준다. 

교수자가 학습자의 앞에서 

동작을 바로 알려준다. 

교수자가 학습자의 옆에서 

동작을 바로 알려준다. 


background image

73

시각장애인을 위한 난타 교육 콘텐츠 ┃ 서연주·최효정

다. 둘째 핸드오버핸드기법은 교수자의 손이 아래쪽, 학습자의 손이 위쪽에 놓
이도록 하여 학습자가 교수자의 손을 잡고 교수자가 움직이는데로 움직임을 
느끼도록 하는 방법이다. 위와 같은 방법은 스틱으로 북을 두드릴 때 힘의 강도 
조절이나 높이조절, 방향조절 등을 지도하는데 효과적이다. 그리고 학습자도 
손을 잡고 같이 스틱으로 북을 두드려보면 더 쉽게 느낌을 알 수 있어 장단 습
득이 빠르다. 

(2) 청각을 사용한 교수법
시각장애인은 시력을 손실하여 청각의 의존도가 높다. 그래서 촉각뿐 아니

라 청각도 난타 교육에 있어서는 중요한 수단이 된다, 즉, 장단을 교수자가 구
음으로 선창하면 학습자가 구음을 후창해서 익히는 방법이다. <표 3>, <표 4>, 
<표 5>를 참고한다. 이 방법은 일반인들에게도 많이 사용되고 있다. 하지만 이 
방법은 청각에 더 집중할수 있는 시각장애인들에게 더 효과적이다. 교수자의 
구음을 듣고, 학습자가 구음을 숙지한 후 그 장단을 호흡에 맞춰서 북을 친다. 
학습방법은 다음과 같이 진행된다.

① 교수자가 먼저 배울 장단을 구음으로 들려 준다.
② 학습자는 교수자의 구음을 듣고 따라 한다.
③ 배울 난타 작품의 음원을 듣는다.
④ 익힌 장단을 음원을 들으면서 같이 말해본다.
⑤ 음원과 장단 동작을 함께 구음으로 익힌다.
⑥ 숙지한 구음과 동작을 음원에 대입하여 북을 두드린다.

2) 시각장애인을 위한 난타 교육 프로그램 개발

(1) 난타교육 지도계획안
시각장애인을 위한 난타 프로그램 수업은 시각장애인중 중년기와 노년기 

40대 ~ 60대 6명을 대상으로 주 1회 60분 수업을 기준으로 하였으며, 총 7차시 
수업으로 진행하고, 수업자료 음원은 강원도아리랑으로 하였다. 강원도 아리
랑에 들어가는 마디 수는 총 40마디이며, 장단 수는 6가지로 ①덩 덩 쿵덕쿵(가
죽치기) ②덩 덩 쿵덕쿵(가죽과테두리치기) ③덩테테테(가죽과테두리치기) ④
덩덩테테 덩덩테테 덩테 덩테 덩테테테(가죽과테두리치기) ⑤덩덩××××(스틱


background image

74 

지식과 교양 Vol. 9

치기) ⑥덩쿵덩쿵(손교차치기)이다. 퍼포먼스 동작은 2가지가 있는데. 허리를 
굽혀서 좌에서 우로 스틱을 치며 일어서는 동작과 우에서 좌로 스틱을 치면 일
어서는 동작이다. 1, 2차시에는 기본 스틱 잡기와 손으로 북을 두드리기와 북
과의 거리 조절하기. 3, 4차시에는 청각교육 프로그램으로 장단을 듣고 익히
기, 5, 6차시에는 촉각교육 프로그램으로 교수자와 학습자와의 신체접촉을 통
한 교육을 실시, 마지막 7차시에는 그동안 배운 난타 품을 발표하는 시간을 갖
는다.

<표 1> 시각장애인을 위한 난타교육 지도 계획안

차시

단원

학습목표

지도내용

1

난타 

알아보기

• 난타의 특징을 알 수 있다

• 손과 스틱으로 북을 칠 수 

있다

• 난타에 대하여 이야기를 나눈다

• 난타의 특징을 이야기해 보기

• 손으로 북을 두드려본다

• 스틱을 잡고 북을 두드린다

2

방향에 

대한통일

• 방향에 대한 여러 가지 단

어를 알아보고, 지시를 듣

고 방향대로 움직일 수 있

다.

• 방향을 가리키는 여러 가지 단어를 알아

본다.

• 방향을 듣고 움직여보기

• 나와 북과의 거리감 익히기

3 난타 기본 

리듬 치기

• 난타의 기본 리듬을 손과 

스틱을 이용하여 칠 수 있

• 구음 하기

• 손뼉 치기

• 한손으로 치기, 양손으로 치기

• 스틱을 잡고 쳐보기

4

난타 장단 

연주

(청각 및 

촉각수업)

• 장단을 듣고 구음으로 따라

할 수 있다.

• 구음을 듣고 북으로 칠 수 

있다

• 장단 듣기

• 장단을 구음으로 따라 하기

• 구음으로 익힌 장단을 치기

• 강원도아리랑 들으며 장단 구음하기

5

난타 장단 

연주

(청각 및 

촉각수업)

• 신체접촉을 통하여 장단을 

배울 수 있다

• 교수자가 학습자의 신체접

촉을 통해 장단을 지도할 

수 있다

• 핸드오버핸드 기법으로 장단 치기

• 발목과 무릅을 잡고 좌우세를 익힌다

• 발을 잡고 방향을 익힌다

• 골반과 허리의 움직임으로 방향의 변화

를 준다

6

퍼포먼스 

동작 

(청각 및 

촉각수업)

• 신체접촉을 통하여 퍼포먼

스 동작을 할 수 있고, 장단

과 연결할 수 있다

• 방향을 인지하고 동작을 만든다

• 장단과 동작을 연결하여 본다.

• 동작의 통일성을 위해 반복 연습

7 난타작품 

발표회

• 각 차시를 통해 배운 장단

과 퍼포먼스 동작을 익혀 

난타곡을 연주할 수 있다

• 수업을 통하여 배운 난타 작품을 발표

해보고 이야기 나누기

• 강원도 아리랑 작품 음원에 맞추어 연

주 한다

(2) 난타교육 지도안


background image

75

시각장애인을 위한 난타 교육 콘텐츠 ┃ 서연주·최효정

지도계획안에 따라 세부 교육 지도안은 총 7차시로 진행된다. 각 차수는 일

정한 시간에 완성되어야 할 학습 목표가 정해져 있다. 학습 목표에 따른 지도내
용은 도입, 전개, 정리로 구성되어 있다. 총 60분으로 구성 되어 있고 대부분 도
입은 15분, 전개는 35분, 정리는 10분을 나누어서 진행된다. 도입 에서는 지난
시간에 배웠던 수업 복습을 하고, 다음 학습 목표 제시를 한 후 학습 활동 안내
를 한다. 전시 복습은 지난 차수에 배웠던 내용을 간단히 복습하는 시간을 갖는
다. 학습 목표 제시는 이번차시에 배울 내용에 대한 목표를 제시한다. 학습 활
동 안내는 수업시간에 어떤 내용으로 수업을 진행할 것인지에 대해서 알려준
다. 전개는 도입 부분에서 안내한 학습활동을 교수자의 지도에 따라 활동1, 활
동2, 활동3으로 나누어서 진행한다. 마지막 정리에서는 이번차수에서 배운 내
용을 요약하여 정리하고, 다음차시에 배울 내용에 대한 예고 후 수업을 마치게 
된다. 전 차시는 이와 같은 방법으로 수업한다. 그 사례로 5차시 내용에 대해 
살펴보기로 한다.

<표 2> 5차시-교수학습지도안

단원명

난타연주(촉각수업)

주및차시

5주/(5/7)차시

학습

목표

1. 교수자가 학습자의 신체접촉을 통해 장단을 지도할 수 있다.

2. 신체 접촉을 통하여 장단을 배울 수 있다.

단계

교수-학습 활동

자료󰂣  및

유의점󰃞

도입

15분

전시복습

학습목표 

제시

학습활동

안내

▸난타의 청각수업

- 지난시간 배웠던 ’강원도아리랑‘에 들어가는 장단을 

구음으로 말하여 본다

▸동기유발

- 핸드오버핸드기법을 이야기한다.

- 신체 접촉을 이용한 촉각수업에 대해 이야기 해봅니

다.

◾핸드오브핸드기법과,핸드언더핸드기법으로 배워 

봅니다

◾신체접촉으로 방향전환을 배워봅니다

◾강원도아리랑 음원에 맞추어 장단을 쳐봅니다


background image

76 

지식과 교양 Vol. 9

전개

35분

활동  1

활동  2

활동  3

▸핸드오브핸드기법

- 교수자가 학습자의 손을 잡고 장단을 쳐 봅시다

- 교수자가 학습자의 손을잡고 스틱의 방향을 알려줍

니다.

▸촉각수업(좌우세,상하세,전후세)

- 교수자가 학습자의 발목과,무릎, 그리고 허리를 잡고 

좌우세를 알려줍니다.

- 교수자가 학습자의 팔의 방향을 알려줍니다

- 학습자는 교수자의 발목과 무릎, 그리고 허리를 잡고 

좌우세를 배워봅시다

▸음원에 맞추어 장단치기

- 장단을 듣고 반복하여 연습해 봅시다

- 장단을 듣고 좌우세를 연습해 봅시다

- 음원에 맞추어 좌우세를 연습해 봅시다

• 󰂣  음원

• 󰃞교사가

선창을 할

때 소란스

럽지 않도

록 주의한

다.

• 󰃞교사가

선창한 후 

학습자가 

따라 한

다.

• 󰂣  스틱

정리

10분

본시학습

정리 및

평가

차시예고

▸오늘 배운 장단을 이야기하여 봅니다

- ‘강원도 아리랑’에 들어가는 호흡법을 촉각수업으로 

배워봅니다.

- 촉각수업으로 배운 호흡법을 이야기하며 마무리합니

다.

▸다음시간은 촉각수업으로 퍼포먼스 동작에 대해 

알아봅니다

- 난타의 촉각수업을 이용하여 퍼포먼스 동작을 미리 

이야기 하여 줍니다.

- 인사후 정리합니다.

5차시 수업의 내용은 <표 2>의 내용을 참고한다. 우선 학습 목표를 이야기

하고 오늘 수업할 내용에 대해 전달한다. 도입 부분에서 전시 복습은 지난 4차
시에 청각 수업으로 강원도아리랑에 들어가는 장단을 다시 한번 복습한다. 

<표 3> 강원도 아리랑 인트로

1

2

3

4

1

2

3

4

아 리 아 리 쓰 리 쓰 리 아 ~ 라 ~ 리 ~ 요 ~
아 리 아 리 고 ~ 개 를 넘 ~ 어 ~ 간 ~ 다 ~

× 2

<표 3>에서 교수자가 강원도 아리랑 장단을 인트로, 1절, 후렴구, 2절, 후렴

구 순으로 먼저 선창하면 학습자가 따라서 후창한다. 다시 학습자만 전체 구음
을 선창하여 본다. 학습 활동 안내에서 오늘 배울 교육 활동인 핸드오브핸드기


background image

77

시각장애인을 위한 난타 교육 콘텐츠 ┃ 서연주·최효정

법과 핸드언더기법에 대해 이야기한다. 전개로 들어가서는 활동을 3가지로 나
누어서 진행하는데 첫 번째 활동인 촉각 프로그램은 핸드오브핸드기법인 교수
자가 학습자의 손을 잡고 전주 부분의 스틱 치는 부분을 왼쪽 아래에서 위쪽으
로 4번치고, 오른쪽 아래에서 위로 4번 친다.

<표 4> 강원도 아리랑 전주

1

2

3

4

1

2

3

4

× × × × ⏀

× × × ×

스 틱 치 기 덩

스 틱 치 기

<표 4>에서 첫 번째 덩칠때의 무릎을 굽혔다 펴는 동작을 핸드언더핸드 기

법으로 교수자가 앞에서고 학습자가 뒤에서 교수자의 무릎을 잡고 호흡법을 
익힌다.

<표 5> 강원도 아리랑

1

2

3

4

1

2

3

4

열 ~ 나 는 콩 ~ 밭 은 왜 ~ 아 니 열 ~ 고 ~
아 주 까 리 동 ~ 백 은 왜 ~ 여 ~ 는 ~ 가 ~
⏀ △ △ △ ⏀ △ △ △ ⏀ △ △ △ ⏀ △ △ △ × 2
강 테 테 테 강 테 테 테 강 테 테 테 강 테 테 테

<표 5>의 덩을 북으로 치는 부분과 테를 치는부분을 핸드언더핸드기법으

로 교수자가 학습자의 손을 잡고 첫 번째 테는 오른쪽 1시 방향에 치고, 왼쪽 
부분은 11시 방향을 칠 수 있도록 알려준다. 마지막으로 배운 동작과 장단을 
강원도 아리랑 음원에 맞추어서 쳐본다. 정리 부분에서는 오늘 배운 장단과 동
작을 이야기 해보고 다음 시간에 배울 동작에 대해 알려주고 수업을 마무리 한
다. 

4. 시각장애인을 위한 난타 프로그램의 기대효과

위와 같이 시각장애인에게 촉각프로그램과 청각 프로그램을 지도해 보았

다. 그동안 일반적으로 진행하는 구전심수 교육방법으로는 시각장애인에게 지


background image

78 

지식과 교양 Vol. 9

도하기에 한계가 있었다. 그러나 촉각프로그램과 청각 프로그램으로 지도를 
했을 때 내용 전달이 빠르고 시각장애인들이 좀 더 흥미 있고 재미있게 난타를 
배울 수 있었다. 6차시 까지 배운 내용을 7차시에 발표를 한 학습자는 스스로 
자신감과 뿌듯함을 느끼게 되고 일상생활에도 변화가 생겼다. 마지막 차시에 
작품발표회를 하고 나서 시각장애인에게 변화된 효과를 참여자의 사례를 참고
하여 정리하였다

1차시 수업은 스틱으로 북을 두드려 소리를 내는 것이다. 처음 스틱을 잡고 

북을 두드릴때는 학습자들의 몸이 경직되어 북소리를 제대로 내지 못했다. 북
소리를 내기 위해 몸의 힘을 뺄 수 있도록 긴장을 풀어주고 편하게 북을 칠 수 
있게 유도하였다. 먼저 일상생활 얘기로 긴장을 완화시키고 힘이 들어갔을 때
의 북소리와 힘이 빠졌을 때 북소리를 비교하며 들려주고 나서 북을 치도록 하
였더니 소리를 구분하여 잘 낼 수 있었다. 청각에 예민한 시각장애인들이 교수
자의 설명을 청취할 때 집중도가 높아짐을 알 수 부분이다.

2차시부터 방향에 대한 지시어를 같이 이야기해 보고 촉각 수업을 병행하

였다. 북 가운데를 치기 위해서 학습자들이 북에서 어느 정도 거리를 두고 쳐야 
하는지 학습자들에게 알려주고 몸을 좌우로 움직일때는 어떤 방법으로 하는지
에 대해 지도하였다. 처음에는 참여자들이 앞이 보이지 않는 두려움 때문에 발
뒤꿈치 들기도 쉽지 않았고, 팔을 올리는 일도 힘들어 했다. 그래서 퍼포먼스 
동작을 위한 촉각수업을 위해 신체 움직임을 2차시부터 6차시까지 단계별로 
나누어 진행하였다.

2차시에는 방향전환과 동시에 퍼포먼스 동작을 교습하였다. 학습자는 몸

을 왼쪽 방향으로 전환시켜 허리를 숙여서 스틱을 치고, 허리를 펴면서 아래에
서 위로 올라가며 스틱을 치게 된다. 방향 전환은 발 뒤꿈치를 45도 좌우로 움
직여야 하는데, 이 부분은 학습자가 교수자의 발을 잡게 하고 움직이는 각도를 
느껴 보게 한 다음에 스스로 움직여 보게 하였다. 처음에는 방향전환이 잘 안되
고 허리가 잘 안 숙여져서 팔의 위치가 거의 무릎에서 멈추었고, 위로 올리는 
팔 동작도 어깨부분에서 멈추었다. 교수자는 허리를 숙여 스틱을 발끝 위치에
서 쳐보도록 유도하며 반복 연습을 시켰고, 그 결과 조금 더 숙여서 스틱장단을 
칠 수 있었다, 또 팔동작은 핸드언더핸드 방법으로 팔 위치를 계속 잡아서 위치


background image

79

시각장애인을 위한 난타 교육 콘텐츠 ┃ 서연주·최효정

를 기억하도록 하였다. 방향전환 연습을 10번씩 두 번 나누어서 진행하고, 방
향 전환 후 허리 숙여서 스틱 치는 연습을 연결하여 하였다. 그 결과 3차시때는 
허리를 숙이는 일이 자연스럽게 되고 스틱을 치는 손이 무릎보다 조금 더 아래
로 내려갔다.

4차시에는 장단과 테두리 치기에 대한 방향전환을 교습 하였다. 테두리를 

칠 때 방향은 시계와 연상시켜서 1시방향 테치기, 11시 방향 테치기, 12방향 테
치기로 설명하고, 1시 방향 테를 칠 때는 몸의 방향은 7시 방향, 11시 방향 테두
리를 칠 때는 몸의 방향을 5시 방향으로 몸의 위치를 바꾸어야 한다. 북과 테두
리를 번갈아 칠 때는 제자리에서 한번 치고 테두리 방향에 따라서 몸의 위치를 
바꾸어 친다. 즉 상하세와 좌우세를 번갈아가면서 북을 치게 된다. 

5.6차시에는 지난 시간에 배운 장단과 동작에 대해 심화학습을 진행하였

다. 5,6차시는 장단을 치면서 좌우 방향 전환을 크게 움직이는 것을 해보고, 스
틱으로 치는 장단을 비트에 맞추어 칠 수 있도록 충분히 연습을 하였다. 그 결
과 6차시에는 손을 아래로 뻗어 스틱을 치는 손이 발목까지 내려왔고, 위로 뻗
는 동작도 귀옆까지 올라갔다. 차시가 거듭될수록 방향전환을 위하여 좌우로 
움직이는 것과, 허리를 굽히고 펴는 것, 팔을 위로 올리는 동작들의 범위가 조
금씩 커졌다. 위 결과로 볼 때 난타 수업을 오랫동안 지속할 경우에는 효과가 
더 있을 것으로 보인다. 마지막 7차시에는 그동안 배운 장단과 동작을 강원도 
아리랑 음원에 맞추어 발표하는 시간을 가졌다. 발표하는 동안은 긴장하는 표
정이 있었지만, 발표가 끝난후 해냈다는 안도감과 자신감을 표현하였다.

이와 같이 시각장애인에의 특성에 알맞은 교육을 하였을 때 시각장애인의 

만족도와 성취감이 높아지고, 사회생활에 활력소가 됨을 알 수 있었다. 청각 교
육프로그램은 시각장애인들이 쉽게 이해하고, 장단과 리듬에 대한 두려움을 
줄일 수 있었다. 촉각 교육프로그램은 동작에 대한 자신감을 높이고, 좌우세, 
상하세, 전후세등 호흡법에 대해 전달 할 수 있었다. 또한 차시가 진행될수록 
신체 움직임이 부드러워지고 동작의 크기도 달라졌다. 종합하여 볼 때 난타 교
육콘텐츠는 시각장애인들에게 긍정적인 변화를 줄 수 있을 것이라 기대된다. 
하지만 현재 개발된 교육 콘텐츠의 유용성과 교육의 효과를 추후 연구에서 검
증해야 할 필요가 있다. 


background image

80 

지식과 교양 Vol. 9

5. 결 론

본 연구는 시각장애인을 위한 효과적인 난타 교육프로그램 콘텐츠의 필요

성을 제시하고, 그에 따른 시각장애인에게 알맞은 여러 가지 교육 컨텐츠를 개
발하였다. 장애인도 문화예술교육을 통하여 삶의 가치를 높이고 문화예술교육
에 대한의 욕구가 강하다. 이것을 실현 시키기 위해서는 그들의 신체적 능력에 
맞는 교육콘텐츠 개발이 중요하고 교수자도 그들의 신체적 능력과 한계를 인
지해야 효과적인 교육을 할 수 있다. 

시각장애인의 특징은 앞이 보이지 않는다는 것이다. 본 연구를 진행하면서 

문화 예술의 관한 욕구가 시각장애인들도 일반인 못지않게 크다는 사실을 알
게 되었고, 시각장애인의 특성에 따라 눈높이에 맞는 교육 콘텐츠를 원하고 있
다는 것을 알 수 있었다. 시각장애인들은 시력을 잃어버림으로써 정서적 심리
적으로 많이 불안하고 신체적 활동의 능률도 많이 낮다. 대신 다른 감각기관인 
청각이나 촉각이 발달된다. 청각과 촉각의 발달된 점을 살려 교육에 활용 하였
더니, 학습자들의 만족도가 높음을 알 수 있다. 결과를 정리하면 다음과 같다.

첫째 장애인들도 삶의 질을 높이고 문화소통에 필요한 문화예술교육에 관

심이 많다. 하지만 장애인들은 현재 문화예술교육에 있어서 소외된 계층에 속
해있어 문화예술의 사각지대에서 머물러 있다. 장애인들이 문화에술교육에 참
여하기 위해서는 문화예술교육 전문지도자들이 필요하고, 장애인들의 특성에 
알맞은 교육콘텐츠가 필요하다.

둘째 난타는 넌버벌퍼포먼스 장르로 남녀노소 누구나 쉽고 재미있게 즐긴

다. 청각이 예민한 시각장애인들이 음악소리와 북소리에 호응하게 되면서 난
타프로그램에 관심을 많이 가진다. 시각장애인은 눈을 통해 얻을 수 있는 정보
를 활용할 수 없기 때문에 학습속도가 일반인에 비해 많이 느리다는 단점이 있
다. 하지만 다른 감각의 발달을 활용한 교육을 하였을 때 배운 학습은 더 오래 
지속되고, 정확히 인지하는 장점이 있다. 

세째 난타프로그램은 음원을 바탕으로 그 안에 장단과 몸짓이 들어간다. 

일반인에게 지도해온 구전심수 방법으로는 시각장애인에게 좋은 학습의 결과
를 얻을 수 없다. 그러나 시각장애인의 특성을 고려한 촉각교육프로그램과 청
각교육프로그램으로 교습하였을 때, 학습의 좋은 결과를 얻을 수 있다. 


background image

81

시각장애인을 위한 난타 교육 콘텐츠 ┃ 서연주·최효정

마지막으로 학습의 결과로는 일상생활에까지 긍정적인 영향을 미치는 것

을 알 수 있었다. 난타교육프로그램이 삶의 에너지가 되어 타인과의 소통이 원
만해지고, 정서적 안정을 찾을 수 있음을 볼 수 있다. 신체적으로 움직임이 적
은 시각장애인들이 자신감을 가지고 신체활동을 할 수 있으며, 신체 감각을 찾
는데 도움이 된다. 

시각장애인을 위한 문화예술교육에 관련된 선행연구는 다수가 있으나, 난

타교육프로그램에 대한 선행연구가 부족하여 어려움이 있었다. 현장에서 청각
과 촉각을 활용한 난타교육프로그램을 실시해 본 결과 시각장애인의 만족도가 
높음을 알 수 있었다. 이에 본 연구자는 본 연구를 밑바탕 삼아서 앞으로 계속 
시각장애인을 위한 여러 가지 난타 교육프로그램 콘텐츠 개발에 노력하고자 
한다.


background image

82 

지식과 교양 Vol. 9

참고문헌

김두영, 김호연. 「시각장애인 복지관 평생교육 프로그램의 주제별 공급 현황 

분석」, 『시각장애연구』, 제34권 3호, , 2018, 124-144쪽.

이상진, 「시각장애 아동을 대상으로 하는 장구 중심의 장단 교수·학습법연구」,

『청주교육대학원』, 석사학위논문, 2017, 9쪽. 

이완석, 박상열, 예기훈,「시각장애 정도에 따른 삶의 질에 관한 연구」,『한국안

광학회』, 23권 3호, 2018, 203-212쪽.

장오선, 김려원, 전병운, 「장애인복지관 문화예술교육 담당자가 인식하는 장애

인 문화예술교육의 의미」』, 『특수아동연구』, 21권 4호, , 2019, 43-68

쪽.

조은혜, 「음악치료의 타악기 공명현상 경험을 통한 시각장애 아동의 정서적 변

화」, 『시각장애연구』, 제35권 3호, 2019, 1-17쪽.

조창빈, 김두영 「성인장애인의 문화예술교육 프로그램 욕구 분석」, 『재활복

지』, 24권 3호, 2020, 63-82쪽.

문화예술교육 지원법 
https://www.law.go.kr/LSW/lsInfoP.do?efYd=20201208&lsiS

eq=223511#0000, 2021.12.25.

예술인파견지원 사업
https://www.arte.or.kr/business/society/welfare/intro/index.do, 

2022.4.15.

NAVER지식백과, 넌버벌퍼포먼스,
https://terms.naver.com/entry.naver?docId=935405&cid=43667&categ

oryId=43667, 2022.4.14. 


background image

83

시각장애인을 위한 난타 교육 콘텐츠 ┃ 서연주·최효정

❚국문초록

본 논문은 시각장애인를 위한 난타 교육 콘텐츠를 연구하는 것이다. 

시각장애인은 일반인과 달리 시각을 통하여 정보를 검색·수행하지 못

하기 때문에 교육을 하는 데 있어 많은 한계성을 드러낸다. 이런 이유로 

21세기 들어와 대부분 사람이 문화를 향유하기 위한 문화예술교육 프

로그램에 참여하고 있지만, 문화소외계층의 장애인들은 문화를 향유하

는 데 어려움이 크다. 특히, 장애인 중에서 시각장애인은 시력의 소실로 

인하여 자존감이 낮아지고 생활의 활력이 떨어지고 있다. 이에 연구자

는 시각장애인에게 문화적 욕구를 해소하고 삶의 질을 높이고자 한다. 

그러나 현장에서 난타 교육은 비장애인을 위한 교육프로그램이 아닌, 

일반인을 위한 교육프로그램만 존재하여, 시각장애인을 위한 난타 교육

에는 적합하지 않은 실정이다. 시각장애인은 청각과 촉각의 능력이 발

달하고, 반대로 신체적 운동감각은 저하되어 있다. 이런 시각장애인의 

장·단점을 고려한 난타 교육프로그램은 조금이나마 시각장애인의 문화

적 욕구를 충족시킬 것으로 사료된다. 

주제어 ● 난타교육, 시각장애인, 촉각교육, 청각교육, 문화예술교육


background image

84 

지식과 교양 Vol. 9

❚Abstract

Nanta education contents for the visually impaired

Seo, Yeon Ju·Choi, Hyojung

This study sought to develop "Nanta" education contents for the visually 

impaired. "Nanta" means tapping using percussion instruments. Unlike the 

general public, the visually impaired cannot search and use information 

through sight, thus suffering many limitations in education. For this reason, 

most people in the 21st century are participating in cultural arts education 

programs to improve their cultural lives, but the disabled people in the 

culturally marginalized class have many difficulties in enjoying cultural 

activities. In particular, the visually impaired have lower self-esteem and 

lower vitality in life due to the loss of sight. Thus, this study aims to resolve 

cultural needs and improve the quality of life for the visually impaired. 

However, Nanta education in the field is has focused on education for non-

disabled people, making it unsuitable for the visually impaired. The visually 

impaired have developed auditory and tactile abilities, and conversely, their 

physical and kinesthetic senses are lowered. The Nanta education program 

considering the weaknesses and strengths of the visually impaired will, albeit 

not completely, meet the cultural needs of the visually impaired.

Keyword ● Nanta education, visually impaired, Tactile education, Hearing 

education, Culture and art.

❙논문투고:2022. 04. 25.❙심사완료:2022. 05. 13.❙게재확정: 2022. 05. 13.


background image

85

프랑스 초·중등학교 기술교육과정 분석

1. 들어가며

1) 연구의 필요성 및 목적

기술은 오늘날 모든 사회생활 전반에 걸쳐 많은 영향을 끼치고 있으며, 기

술 없이는 사회생활을 영위할 수 없다고 해도 과언이 아니다. 이는 기술 관련 
교육 분야도 마찬가지이며 프랑스나 우리나라 모두 기술에 대한 중요성을 인
식하고, 기술교과를 국가교육과정에 포함시켜 운영하고 있다. 학교 교육을 통
해 학생들은 특히 새롭거나 예기치 못한 상황에서의 문제 해결, 복잡한 작업이
나 프로젝트를 수행하는 데 있어서 사고하는 방법과 지식을 동원하는 방법 그
리고 적절한 접근 방식과 절차를 선택하는 방법들을 배우게 된다. 그리고 교사
는 학생들의 관심을 끌어내 교육 목표들을 달성할 수 있는 가장 적절한 방법들
을 찾고, 학생들의 실력향상에 도움이 되는 지적인 쟁점들에 대한 실천 및 활동

양 대 승*, 김 진 수**

1. 들어가며
2. 프랑스 학제의 구성과 체계
3. 프랑스 기술교육과정의 특징
4. 우리나라 실과(기술·가정)교육과정과의 비교
5. 맺음말 

http://doi.org/10.54698/kl.2022.9.85

목  차

* 주저자 : 목원대학교 공공인재학부 부교수
** 교신저자 : 한국교원대학교 기술교육학과 교수(jskim@knue.ac.kr)


background image

86 

지식과 교양 Vol. 9

에 중점을 둔다는 점은 마찬가지이다. 

흔히 우리가 문화와 예술의 나라라고 생각하는 프랑스는 전자, 전기, 정보, 

화학, 자동차 산업과 더불어 에너지, 항공우주, 군수와 같은 첨단산업 분야에서
도 최첨단의 기술을 가진 기술선진국이다. 우리나라와 프랑스 모두 기술에 대
한 전반적인 인식과 이해는 크게 다르지 않지만, 국가교육과정에서의 기술교
육과정 설계와 운영은 각국의 언어와 문화와 같은 사회적 상황이나 기술 수준
의 차이에 따른 정책적 배경 그리고 교육적 여건의 차이에 따라 달라질 수 있
다. 기술선진국인 프랑스의 교육과정에서 기술교육이 어떻게 행해지고 있는지
를 알아보는 것은 우리의 기술교육과정에 시사하는 바가 분명히 있음에도 불
구하고 언어적 제약 등을 이유로 프랑스 기술교육과정에 대한 연구는 기존에 
활발히 이루어지지 못했다. 

지금까지 우리나라 중등 기술교육 과정 및 내용을 다른 외국의 기술교육과

정과 비교하는 연구는 심심치 않게 이루어져 왔다. 하지만 연구 대상 국가는 주
로 영어권인 미국 영국, 호주 등(김용익, 1997; 김정식, 2011; 김지숙, 2011; 김
진순, 1992; 박헌미, 최완식, 2007; 박흥준, 2010; 이상봉, 2019; 이춘식, 최유
현, 유태명, 2001; 최유현, 2007)이거나 우리나라와 인접한 동북아 국가들인 
중국(김진수, 2020), 일본(이소이, 2008; 황동국, 2017), 대만 등(류군, 노태천, 
2010)에 치중되어 있는 경우가 많았다. 프랑스 기술교육과정에 대한 연구는 극
소수에 불과한데, 이춘식, 최유현, 유태명(2001)가 외국의 교육 동향 부분에서 
프랑스 중학교 기술교육과정을 중심으로 기술한 경우와, 이를 재정리한 최유
현(2018)이 있을 뿐이다. 하지만 이들 선행연구도 시기로 보면 2001년을 기준
으로 정리된 연구여서, 최근이라고 할 수 있는 2015 개정 기술교육과정을 반영
한 연구는 아직까지 이루어진 바가 없다. 또한 연구내용의 범위면에서도 선행
연구는 주로 고등학교의 기술교육과정에 대한 내용만 간략하게만 언급하고 있
을 뿐 프랑스 초‧중등 기술교육과정 전반에 대한 심층 분석 연구가 행해진 바는 
없다.

모든 교육 연구와 마찬가지로 기술 교육과 관련된 연구는 사회 지향적인 

연구 범주에 속한다. 기술교육에 사용된 지식의 본질이 무엇인지에 관하여 문
제삼지 않더라도, 현재의 기술교육은 어느 정도의 기술적인 지식을 가진 시민


background image

87

프랑스 초·중등학교 기술교육과정 분석 ┃ 양대승·김진수

이 자신이 처한 환경을 이해하기 위해 필요한 지식·기능·태도를 배우는 것에 그 
목적을 두고 있다고 말할 수 있다. 하지만 기술교육에 무엇을 포함시켜야 하는
지에 관한 것은 모든 학생들이 학교에서 배울 지식을 구성하는 기술교육의 내
용과 밀접하게 연결되어 있고, 교육과정 개정시마다 논쟁이 되는 부분이다. 

이러한 점들에 기반하여 본 연구에서는 현행 2015 프랑스 국가 기술교육과

정 및 교과서 등에 대한 분석을 바탕으로 기술교육과정의 주요 학습 내용은 무
엇인지 그리고 학교급별 또는 학습주기별로 그러한 학습 내용이 어떻게 달라
지고 있으며 그 특성이 무엇인지를 파악하고자 한다.  

2) 용어의 정의

 (1) 기(期)
본 연구에서 말하는 ‘기(期)’는 프랑스어 ‘cycle’를 번역한 것으로서, 하나의 

학습 주기를 가리킨다. 프랑스는 교육과정 체제를 관리함에 있어서, 유아학교, 
초등학교, 중학교, 고등학교와 같은 학교 급별 그리고 초등, 중등, 고등과 같은 
수준별 뿐만 아니라 별도의 ‘cycle’ 체계를 가지고 교육과정을 병행운용하고 
있다. 이하에서는 프랑스어‘cycle’을 ‘기’라고 표현하기로 한다. 

(2) 학년 명칭
프랑스의 학년 명칭은 우리나라의 학년 명칭과 차이가 있다. 이는 우리나

라와 프랑스의 학년 체제가 상이하기 때문이다. 특히 프랑스는 중학교 과정부
터 고등학교까지의 중등과정을 하나로 통합하여 학년 명칭을 6학년에서부터 1
학년 그리고 최종학년이라는 이름으로 내림차순 형식으로 명명하고 있다. 이
러한 프랑스 학제상 학년명칭과 우리나라 학제상 학년명칭을 대응하여 살펴보
면, 우리나라 중학교 1학년은 6학년으로, 우리나라 중학교 2학년은 5학년으로, 
우리나라 중학교 3학년은 중학교 4학년으로, 그리고 우리나라 학제에는 없는 
중학교 4학년은 3학년으로 칭한다. 그리고 우리나라 고등학교 1학년은 2학년
으로, 우리나라 고등학교 2학년은 1학년으로, 우리나라 고등학교 3학년은 최
종학년이라고 명명하고 있다. 다만 본고에서는 독자의 가독성을 위해, 프랑스 
학년 명칭을 우리나라의 학년 명칭 체제에 맞추어 다음과 같이 표현하고자 한
다. 즉 프랑스 학제에 따른 6학년은‘중학교 1학년’, 5학년은‘중학교 2학년’, 4학


background image

88 

지식과 교양 Vol. 9

년은‘중학교 3학년’, 3학년은‘중학교 4학년’, 2학년은‘고등학교 1학년’, 1학년
은‘고등학교 2학년’, 최종학년은‘고등학교 3학년’으로 표현하기로 한다. 

2. 프랑스 학제의 구성과 체계

1) 프랑스 학제 일반

프랑스 기술교육과정의 이해하기 위해서는 먼저 프랑스 학제의 특징을 이

해하는 것이 선행되어야 한다. 프랑스의 교육과정은 초등-중등-고등이라고 하
는 연속적인 3단계 교육과정으로 이루어져 있다는 점에서 우리나라의 학제와 
동일하다.다만 학년 체계가 우리나라의 6-3-3 체제와 달리 초등학교 5년, 중학
교 4년, 고등학교 3년의 5-4-3 체계로 운영되고 있다. 특별히 프랑스 학제에서 
눈에 띄는 점은 초등학교 입학 전의 유아학교 3년 과정까지도 교육과정에 포함
하여 관리하고 있다는 점이다. 이러한 점에서 프랑스 국가 교육은 매우 이른 시
기부터 시작됨을 알 수 있다. 

프랑스의 학년 구성 체계를 학교급별로 보다 세분화하여 살펴보면 유아학

교 과정은 다시 소(PS)-중(MS)-대(GS) 학년으로 나뉜다. 이후 총 5년 과정으로 
구성된 초등학교 과정은 다시 3단계로 나누어 관리된다. 먼저 1단계는 초등학
교의 첫째 학년으로서 준비학년(CP, cours préparatoire)이다. 2단계는 초등
학교의 둘째 학년(CE1, cours élémentaire niveau 1)과 셋째 학년(CE2, cours 
élémentaire niveau 2)을 하나로 묶은 초급과정이다. 그리고 3단계는 초등학
교의 넷째 학년(CM1, cours moyen 1)과 다섯째 학년(CM2, cours moyen 2)
을 하나로 묶은 중급과정이다. 중등교육과정 체계 중학교 과정 4년 및 3년의 
고등학교 과정이 포함된 총 7년으로 구성되어 있다. 

2) 학습 주기별 교육과정 체계

위에서 말한 바와 같이 프랑스 학제상 가장 두드러지게 나타나는 특징은 

교육과정이 이원적으로 관리된다는 점이다. 즉 학교급별뿐만 아니라 학습 주
기별로 학제가 관리된다. 프랑스 학제를 학교급과 학습주기를 대응하여 살펴
보면 아래 <표 1>과 같다.


background image

89

프랑스 초·중등학교 기술교육과정 분석 ┃ 양대승·김진수

<표 1> 학습주기 및 학교급별 프랑스 학제

단계

과정

연령

학년명

학교급

유초등

제1기

(최초학습)

3-4

PS 

유아학교

4-5

MS

5-6

GS

제2기

(기초학습)

6-7

CP

초등학교

7-8

CE1

8-9

CE2

제3기

(강화)

9-10

CM1

10-11

CM2

중등

11-12

6학년

중학교

제4기

(심화)

12-13

5학년

13-14

4학년

14-15

3학년

국가졸업장(DNB)

결정기

15-16

2학년

고등학교

최종기

16-17

1학년

17-18

최종학년

바깔로레아(대학입학자격시험)

고등

DEUG 1

일반대학교

(학사) 

DEUG 2

Licence

Maîtrise 1 

대학원(석사) 

Maîtrise 2

Doctorat

대학원(박사)

첫째, 유·초등교육단계에는 3개의 학습 주기가 포함되어 있다. 최초학습기

인 제1기 유아학교 과정(PS-MS-GS), 기초학습기인 제2기 초등 저학년 과정
(CP-CE1-CE2) 그리고 강화기인 제3기 초등 고학년 과정(CM1-CM2)이 그것
이다. 다만 제3기에 포함되어 있는 6학년은 초등교육과정이 아닌 증등교육과
정에 속하는데, 이는 프랑스 6학년은 우리나라 중학교 1학년에 해당하는 중등
교육과정에 해당하기 때문이다. 이처럼 초등학교의 마지막 2개 학년인 초등중
급과정(CM1-CM2)과 중학교 1학년의 과정을 하나로 묶어 하나의 단일 주기로 


background image

90 

지식과 교양 Vol. 9

관리하고자 한 점은 초등교육과정과 중등교육과정을 엄격하게 구분하기보다
는 이들 교육과정간의 연속성을 도모하고자 한 것이라고 볼 수 있다. 2014년 
이전의 학제에서도 초등교육단계 안에는 3개의 학습 주기가 포함되어 있었는
데, 당시에는 제1기 PS-MS-GS, 제2기 CP-CE1, 제3기 CE2-CM1-CM2로 나
누어져 초등교육과 중등교육이 구분되어 있었다. 하지만 2013년 교육부 장관
인 뱅쌍 뻬이용(Vincent Peillon)의 개혁 조치(교육부 2015년 11월 26일 제11
호 특별공보)를 통해 위와 같이 기별 교육과정의 변화를 가져온 것이다(프랑스 
교육·청소년부, 2019 b). 

둘째, 프랑스의 중등 교육단계에는 4개의 기(期)가 포함되어 있는데, 중학

교 과정에는 제3기와 제4기, 고등학교 과정에는 결정기와 최종기가 포함되어 
있다. 프랑스의 중등교육과정은 우리나라 중등 교육과정과 상이한 몇 가지 특
징을 가지고 있다. 앞서 살펴본 바와 같이 중학교 과정이 총 4년으로 구성되어 
있다는 점 이외에도, 프랑스는 우리나라와 같이 중학교와 고등학교를 교육체
제상으로는 구분하고 있기는 하지만 학년 명칭상의 관점에서 보면 중학교부터 
고등학교의 과정이 마치 하나로 묶여져 있는 것처럼 보인다. 우리나라의 경우
에는 중학교 1·2·3학년 고등학교 1·2·3학년처럼 중학교 교육과정이 끝나면 다
시 새로운 교육과정인 고등학교가 시작되는 것처럼 보인다. 이에 반해 프랑스
는 학년 명칭상으로 중학교와 고등학교를 구분하지 않고 일련의 연속성을 가
지는 형태로 학제를 운영하고 있다. 즉 중학교에서 고등학교에 이르는 전 과정
을 학년이 올라감에 따라 숫자가 점점 작아지는 내림차순 형식의 단일 구성체
계로 운영된다. 프랑스 중등교육과정의 또 하나의 특징은 중학교 과정을 마치
면 국가졸업장(Diplôme national du brevet)이 수여된다는 점이다. 이는 초등
학교 과정을 마치더라도 국가의 공식 인정 졸업장이 수여되지 않는 초등교육
과정과 비교하여 차별되는 점이라고 할 수 있다. 마지막으로 프랑스 증등교육
과정의 특징은 복수의 교육과정을 가지고 있다는 점이다. 즉 중학교 3학년까지
는 단일 교육과정으로 운영되지만, 중학교 4학년부터 학생들이 자신의 진로에 
맞는 교육과정을 선택할 수 있도록 설계되어 있다. 고등학교 과정도 공통 교과 
중심으로 설계되어 있는 결정기와 선택 교과 중심으로 설계되어 있는 최종기
로 나누어진다. 


background image

91

프랑스 초·중등학교 기술교육과정 분석 ┃ 양대승·김진수

3. 프랑스 기술교육과정의 특징

1) 2015 개정 기술교육과정

프랑스는 의무교육, 무상교육, 종교분리교육이라고 하는 3대 원칙을 중심

으로 오래전부터 프랑스만의 독특한 공교육 제도를 정착시켜 운영해오고 있
다. 프랑스는 우리나라와 같이 중앙집권형 교육정책을 운영하고 있으며, 교육·
청소년부가 고시하는 국가 교육과정은 중요한 위치를 차지하고 있다. 다만 프
랑스는 중앙집권형 교육정책을 시행하면서도 우리나라와 달리 교과서를 자
유발행제 하에서 출판하고 있기 때문에 정부는 교과서 개발 과정에 정부는 거
의 개입하고 있지 않다. 프랑스의 국가교육과정은 2015년 개정 교육과정에 따
라 2016학년도부터 지식(connaissances), 역량(compétences) 그리고 문화
(culture)라는 공통 기반 중심으로 이루어지고 있다. 이러한 국가교육과정은 
공통 교과목으로 운영되는 초등 및 중등학교의 모든 수업을 대상으로 하며, 공
통교육과정은 공통 기반에 따라 조직된다. 지식, 역량 및 문화의 공통 기반은 
다음의 5가지 영역으로 구분되는데, ① 사고와 의사소통을 위한 언어 영역, ② 
학습 방법과 도구 영역, ③ 사람과 시민교육 영역, ④ 자연 시스템과 기술 시스
템 영역, ⑤ 세계와 인간 활동에 대한 표현 영역이 그것이다. 이 중에서 특히 기
술교육과정과 밀접하게 연관되는 영역은 자연 시스템 및 기술 시스템 영역이
다. 

프랑스는 1985년 이전까지만 해도 기술교육을 수작업 및 전문 교육

(Manual and Technical Education)이라고 취급하면서 국가교육과정에서 배
제하였다(Ginestié, 2006). 기술교육이 국가교육과정에 도입된 것은 1985년 이
후부터인데, 학교급별로 나누어 초등학교에서는 과학 교육의 일부로, 중학교
에서는 독립 교육과정으로 그리고 고등학교에서는 선택 교육과정으로 국가교
육과정에 도입되었다(Ginestié, 2006). 기술 교과의 교육목표는 일반적으로 기
술에 대한 긍정적인 태도를 계발하고 사회 및 직업 세계에 대한 이해를 촉진하
는 것으로 이해되고 있다(Compton. V. & Jones. A, 1998). 우리나라 기술교육
과정 주요 학습영역 체계가 제조, 건설, 수송, 통신 및 생명기술을 중심으로 조
직되어 있는 반면, 프랑스 기술교육과정은 기술적 아이디어를 중심으로 학습


background image

92 

지식과 교양 Vol. 9

내용이 조직되어 있다. 프랑스 기술교육과정의 핵심 아이디어는 사물과 물질 
그리고 생명체라고 할 수 있으며, 이러한 아이디어의 개념적 성격에 따라 학습
주기별 및 학교급별 학습내용 구성의 계열화가 적용되었다. 학습 주기별 상세
한 학습내용을 살펴보기에 앞서, 대략적으로 수준별 학습내용을 살펴보면 아
래와 같다. 

초등교육 수준 (3-11세)에서는 과학교육과 연계된 기술교육을 통해 학생

들이 살아가고 있는 세상을 발견하도록 안내한다. 그리고 중등교육 수준의 학
생들(12-15세)을 대상으로 하는 기술교육은 기술 개체와 이를 생산하고 사용
하는 사회 조직의 존재를 탐구하기 위한 별도의 과목으로 발전한다. 이후 고등
학교(16세)에서의 기술교육은 일반계 및 기술계 고등학교의 첫째 학년에서 공
통교육과정안에 포함되는데 주로 정보통신 및 디지털과 관련된 주제들이 담겨 
있다. 또한 2016년부터 실시되고 있는 현행 2015 개정 기술교육과정의 핵심은 
디지털과 밀접한 관련이 있다. 이는 프랑스가 2016학년도부터 “학교의 디지털
화 계획(plan pour le numérique à l'école)”을 실시하고 있는 것과 맥을 같이 
하고 있다. 이는 당시 프랑스와 올랑드(François Hollande) 대통령이 주도한 
국가교육정책의 하나라고 할 수 있는데, 학교의 디지털화를 구축하기 위해 3
년에 걸쳐 10억 유로를 투자하는 것을 내용으로 하고 있다(프랑스 교육·청소년
부, 2019a). 

2) 제1기 기술교육(유아학교)

유아학교(école maternelle) 과정에 해당하는 제1기는 학생들의 성공을 위

한 기초 단일 교육 주기이다. 유아학교 교육과정의 교육목표는 크게 3가지로 
요약할 수 있다. 

첫째 유아학교는 어린아이들에게 정서적 안정을 보장하고 자신감을 기를 

수 있도록 어린아이들에게 맞추어지는 학교이어야 한다. 

둘째 유아학교는 특정 학습 방법을 조직하고, 특히 학습에 대한 접근 및 구

조화에 있어서 필수 요소라고 할 수 있는 언어능력을 개발하여 기본 학습을 준
비하는 학교이어야 한다. 

셋째 유아학교는 아이들이 함께 배우며 성장하고, 더불어 사는 것을 즐기

는 학교이어야 한다. 


background image

93

프랑스 초·중등학교 기술교육과정 분석 ┃ 양대승·김진수

유아학교의 수업 시간은 총 24시간으로 고정되어 있는데, 학습영역은 5개

로 구성되어 있다. ① 모든 차원에서 언어를 동원하기 ② 신체적 활동을 통해 
행동하고 자신을 표현하고 이해하기, ③ 예술 활동을 통해 행동하고 자신을 표
현하고 이해하기, ④ 생각을 구조화하는 첫 번째 도구를 구축하기, ⑤ 세계 탐
험하기이다. 아동의 발달에 필수적인 이와 같은 5개의 학습 영역 각각은 일상
적 학습 시간안에 편성된다. 5개 학습 영역 중 기술과 가장 관련이 있는 학습 
영역은 ‘세계 탐험하기’ 학습 영역이라고 할 수 있다. 이 학습 영역의 내용은 크
게 2가지 주제로 구성되어 있는데, 첫 번째 주제는 시·공간에서 자신의 위치를 
파악하는 것이고, 두 번째 주제는 사물과 물질 그리고 생명체에 관한 세계를 탐
험하는 것이다. 

첫 번째 주제인 시간 및 공간에서의 위치 파악과 관련하여, 아이들은 태어

날 때부터 탐험을 통해 주변 환경의 시간적 및 공간적 차원을 직관적으로 인식
하는데, 이러한 인식을 통해 생활 환경 내에서 위치 파악에 도움이 되는 첫 번
째 일련의 기준점을 획득하고 이로부터 기대와 기억을 발전시킬 수 있도록 한
다. 즉 유아기 학생들에게 현재의 학습 활동이 이루어지고 있는 시간과 공간이
라는 것이 상대적으로 독립적인 차원의 것이라는 점을 인식하도록 하고 그로
부터 점진적으로 자신의 관점을 넘어 다른 사람의 관점으로 나아갈 수 있도록 
유도한다. 

두 번째 주제인 사물과 물질 및 생명체의 세계를 탐험하는 것과 관련하여 

볼 때, 유아학교에 입학할 당시에 이미 아이들은 어느 정도의 일상생활에 참여
하고 있다. 따라서 교사는 학생들이 자신의 주변 세계를 보다 많이 발견하고 이
해하도록 도와야 한다. 이를 위해 교사들은 학생들로 하여금 관찰하고, 질문하
고, 관찰된 현상을 이해하며, 결과를 예측하고, 특성들을 식별할 수 있도록 만
드는 활동들을 제공해야 한다. 이러한 과정들을 통해 학생들은 생물과 무생물
을 구별하고, 사물과 물질에 익숙해지도록 하는데 중점을 둔다.

3) 제2기 기술교육(초등학교 저학년)

우리나라 초등학교 저학년(1학년 ~ 3학년)에 해당하는 기초학습기인 2기 

교육과정에는 기술을 직접적으로 표시하는 교과목은 없다. 다만 기초학습기인 
제2기 교과목 중 ‘세상에 대하여 질문하세요’라고 하는 공통 교과목 일부에 기


background image

94 

지식과 교양 Vol. 9

술과 관련된 내용이 포함되어 있다. 

프랑스에서 대표적인 교과서 출판사로 손꼽히는 Nathan 출판사의 교과서

에서는 동 교과목의 내용을 크게 3개의 대단원으로 구성하고 있다.1) ‘시간에 대
하여 질문하세요’, ‘공간에 대하여 질문하세요’, ‘살아있는 사람들의 세계, 물
질, 사물에 대하여 질문하세요’이다. 이들 3개의 대단원 각각은 다시 3 ~ 8개의 
중단원으로, 그리고 각각의 중단원은 다시 여러 개의 소단원으로 나뉘게 된다. 
동 교과서의 내용 중 ‘공간에 대하여 질문하세요’라는 영역의 소단원에서 ‘말을 
타고 학교에 갈 수 있을까’ 및 ‘미래의 수송수단을 상상하세요’라는 학습주제가 
있는데, 초등학교 수준에서 수송과 관련된 주제들이 다루어지고 있음을 알 수 
있으며, ‘모든 사람들이 집에 살고 있을까요’라는 주제를 통해 건축에 대한 관
심과 흥미를 이끌고자 함을 엿볼 수 있다. 

4) 제3기 기술교육(초등학교 고학년 및 중학교 1학년)

제3기 교육과정에서 비로소 교과목 명칭에서 ‘기술’이라는 용어가 처음으

로 나타난다. 다만 독립교과목의 명칭으로서 나타나는 것은 아니고 과학 교과
와의 융합과목 명칭으로 나타난다. 제3기는 초등학교의 마지막 2년 과정과 중
학교 1학년 과정을 연결하는 과정이다. 특히 중학교 1학년 과정은 학습단계에
서 특별한 위치를 차지하는데, 학생들이 초등학교의 마지막 과정인 초등학교 4
학년과 초등학교 5학년에서 수행한 학습과의 연속성을 유지하면서 중학교의 
학습 환경에 적응할 수 있도록 하는 시기라고 할 수 있다. 제3기의 교육과정은 
10개의 교과목으로 구성되어 있는데, ① 국어(프랑스어), ② 현대언어(외국어 
또는 지역언어), ③ 조형예술, ④ 음악, ⑤ 예술사, ⑥ 체육과 스포츠, ⑦ 도덕과 
시민교육, ⑧ 역사와 지리, ⑨ 과학과 기술, ⑩ 수학이다. 다만 기술은 하나의 
독립적인 교과목이 아닌 통합 교과목이라고 할 수 있는 ‘과학과 기술’ 과목의 
일부에 포함되어 있다. 

1) 프랑스에는 약 23개의 출판사가 교과서 시장을 놓고 경합을 벌이고 있으며 일선 학교

에서의 교과서 채택은 담당교사의 몫으로 남아있다. 그러나 교과서는 여전히 가장 중

요한 학습자료의 하나라는 점에서 본고에서는 프랑스에서 대표적인 교과서 출판사로 

손꼽히는 Nathan 출판사의 교과서를 선택하여 학습내용을 분석하였다. 학습내용 분

석의 틀과 기준은 Nathan 출판사 발행 교과서에 수록된 목차에 기반하여 대단원, 중

단원, 소단원으로 구분하여 살펴보되, 이러한 단원 체계로 목차가 구성되어 있지 않은 

경우에는 주제별로 학습 내용을 검토·분석하였다. 


background image

95

프랑스 초·중등학교 기술교육과정 분석 ┃ 양대승·김진수

‘과학과 기술’ 교과는 제3기의 마지막 학년인 중학교 1학년 과정에서 다루

어진다. 이와 같은 과학과 기술의 통합교육을 통해 학생들은 ① 과학 및 기술 
과정 ② 구상, 창작, 실현 ③ 도구 및 방법 습득, ④ 언어연습 ⑤ 디지털 도구 활
용 ⑥ 윤리적이고 책임 있는 행동 채택 ⑦ 시·공간에서의 위치 파악에 관한 역
량을 습득하게 된다(프랑스 교육·청소년부, 2019b). Nathan 출판사의 ‘과학과 
기술’ 교과서는 크게 4개의 대단원과 16개의 중단원으로 구성되어 있다. 4개의 
대단원은 주요 과학 문제와 현대 사회 문제를 결합한 형태의 주제들을 다루고 
있는데, ① 물질, 운동, 에너지, 정보, ② 생물, 생물다양성 및 생물을 특정하는 
기능, ③ 재료와 기술 개체, ④ 지구, 지구환경 내의 생명체가 그것이다. 이 중 
기술과 가장 밀접한 ‘재료와 기술 개체’의 학습내용을 세부 단원별로 살펴보면 
아래 <표 2>와 같다. 이를 통해 제2기의 학습내용와 비교하여 하여 볼 때 제3기
의 학습내용의 범위가 양적으로 크게 확장되고 있음을 알 수 있다. 

<표 2> 중학교 1학년‘과학과 기술’과목 교과서 내용

대단원(편) 중단원(장)

소단원

재료 및

기술적

개체

재료 및

용도

재료군은 무엇입니까?

좋은 재료는 어떻게 선별합니까?

환경에 미치는 영향은 무엇입니까?

기술적 

개체의

실현

기술적 개체의 기능은 무엇입니까?
기술적 개체는 어떻게 기능합니까?

기술적 개체는 어떻게 진화하고 있습니까?

기술적 문제에 어떻게 대응해야 합니까?

왜 기술 솔루션을 모델링합니까?

커뮤니케이션 

및 정보 관리

물건의 제조를 어떻게 실현하고 제어합니까?

디지털 근로환경은 무엇입니까?

프로그래밍할 수 있는 사물은 어떻게 기능합니까?

소프트웨어는 무엇에 사용됩니까?

5) 제4기 기술교육(중학교 2-4학년)

‘기술’이라는 하나의 독립적인 교과명칭으로 교과교육이 행해지는 시기는 

제4기 과정이 유일하다. 제4기의 교과과정은 크게 13개의 교과로 구성되어 있
는데, ① 국어(프랑스어) ② 현대언어(외국어 또는 지역언어) ③ 조형예술 ④ 음


background image

96 

지식과 교양 Vol. 9

악 ⑤ 예술사 ⑥ 체육 및 스포츠 ⑦ 도덕 및 시민교육 ⑧ 역사 및 지리 ⑨ 물리-
화학 ⑩ 생명과학 및 지구과학 ⑪ 기술 ⑫ 수학 ⑬ 미디어 및 정보활용능력이 
그것이다(프랑스 교육·청소년부, 2019b). 이 중 기술은 11번째에 위치해 있다. 
제4기의 기술교육과정은 ‘기술’ 이라는 별도의 독립교과가 편성되어 있다는 점
에서뿐만 아니라 중학교 2학년부터 4학년까지 3년 동안 계속하여 기술교육이 
전개된다는 점에서, 프랑스 전체 학제상 기술교육이 가장 핵심적으로 행해지
는 시기라고 할 수 있다. 

제4기 ‘기술’ 교과목을 통해 학생들은 인간의 요구를 충족시키기 위해 만들

어진 기술 개체를 이해하고 작동 방법을 학습하게 된다. 제4기의 학습역량은 
제3기의 학습역량 중‘도구 및 방법 습득’역량이 배제되고 나머지 역량은 그대
로 유지된다. 

특히 제4기의‘기술’교과 내용은 사회적 현실에 뿌리내린 기술적 대상에 대

한 탐색을 중시함을 알 수 있는데, 다음의 세 가지 측면이 강조된다. 첫째는 사
물의 이해를 통해 아이디어를 구상하고 실현하는 공학-디자인 측면이다. 여기
에서의 활동은 프로젝트 방식을 통해 문제점 파악, 요구 분석, 사양, 제약 조건
하에서 개체를 창작할 수 있도록 한다. 둘째는 기술적 대상 및 시스템의 환경 
변화와 관련된 사회-문화적 차원이다. 여기에서의 활동은 특히 문화적, 법적, 
사회적 등 다양한 맥락에서 사물과 시스템의 발전 및 조건에 대한 탐색에 중점
을 둔다. 셋째는 물리 및 화학 법칙과 수학적 도구를 사용하여 기술 문제를 해
결하는 과학적 측면이다. 이를 위해 기술적 솔루션의 분석 및 조사, 기술개체의 
기능과 동작에 기반한 기술적 시스템의 모델링 및 시뮬레이션과 같은 활동이 
수행된다. 

Nathan 출판사의 프랑스 중학교 2학년 ‘기술’ 교과서의 전체 구성 체계를 

살펴보면, 편(編), 절(節), 장(章)과 같은 체계를 가지지 않고 총 11개의 대주제 
체계로 구성되어 있다. 그리고 각 주제별로 상황분석, 역량과 지식 쌓기, 탐구
단계 응용, 종합평가라고 하는 4개의 동일한 하위 목차를 가지고 있다. 중학교 
2학년에서는 다양한 주제의 구체적인 실생활 사례를 통해 기술에 대한 관심을 
제고하고자 함을 엿볼 수 있다. 중학교 3학년‘기술’교과서의 전체 구성 체계는 
중학교 2학년 교과서와 동일하며, 대주제의 개수도 동일한 총 11개의 대주제


background image

97

프랑스 초·중등학교 기술교육과정 분석 ┃ 양대승·김진수

를 가지는 체계로 구성되어 있다. 중학교 4학년 ‘기술’ 교과서의 전체 구성 체
계도 중학교 2학년 및 3학년 교과서의 체계와 동일하지만 학습 내용의 대주제 
개수가 7개로 상당부분 줄어든 반면, 마지막 부분에 중학교 졸업자격 시험 관
련 주제의 내용이 포함되어 있다는 점이 특징이라고 할 수 있다. 중학교 2학년
부터 4학년까지의 학습내용을 대주제 중심으로 살펴보면 아래 <표 3>과 같다. 

<표 3> 중학교 2·3·4학년‘기술’교과서 대주제 내용

중학교 2학년

중학교 3학년

중학교 4학년

우리 중학교의 컴퓨터 

네트워크는 어떻게 

작동할까요?

Wi-Fi는 어떻게 파동를 

통해 정보를 전송합니까?

데이터망은 어떻게 

만드나요?

좋은 전기자전거를 어떻게 

선택할까요?

시스템을 자율에너지 

형태로 어떻게 만들 수 

있나요?

환경에 미치는 영향을 

제한하기 위해 청바지를 

어떻게 디자인해야 

하나요?

해상컨테이너를 

공부방으로 어떻게 바꿀 수 

있을까요? 

공줍는 로봇을 어떻게 

프로그래밍하나요? 

협업 방식의 프로젝트를 

어떻게 구현하나요?

스크래치(Scratch)에 

나선형을 어떻게 

만들까요?

수문 기능을 어떻게 

자동화할 수 있나요?

강수량 자동 측정은 어떻게 

행해지나요?

자동 조명을 어떻게 

프로그래밍하나요?

스마트폰으로 어떻게 

Signal Pod를 제어하나요?

지능형 난방 시스템은 

어떻게 만드나요?

포털 접속 속도를 어떻게 

높일 수 있나요?

블루투스 잠금 장치를 

어떻게 프로그래밍합니까?

쿼드 로터 드론은 어떻게 

움직입니까?

휴대폰 홀더의 

시제품(prototype)은 

어떻게 만들어지나요?

휠체어를 탄 사람을 위해 

아파트를 어떻게 정비해야 

하나요?

색깔별로 사물을 

분류하는 기계를 어떻게 

프로그래밍합니까?

헬리콥터 해치는 어떻게 

자동으로 열리나요?

어떻게 가구를 세련되게 

만들 수 있나요?

중학교 졸업자격 시험 관련 

주제

트러스 구조의 내구성 

교량을 어떻게 만드나요?

풍력 터빈의 효율성은 

어떻게 측정하나요?

-

환경에 미치는 영향을 

줄이기 위해 올바른 재료는 

어떻게 선택하나요?

내 핸드폰은 어떻게 

재활용될 수 있나요?

-

전구는 어떻게 그리고 왜 

진화했습니까?

관개(灌漑, 물대기)는 

어떻게 그리고 왜 

진화했습니까?

-


background image

98 

지식과 교양 Vol. 9

6) 결정기 및 최종기 기술교육(고등학교)

결정기 및 최종기에서의 교육과정은 단일경로에 따라 진행되지 않는다. 즉 

고등학생 스스로 자신의 취향과 포부에 따라 일반계와 기술계로 나누어 경로
를 선택하게 된다. 따라서 학습 교과목 구성과 내용도 일반계와 기술계 간에 서
로 상이하다. 다만 기술교육은 고등학교 1학년 과정에서 일반계 및 기술계 학
생이 공통으로 학습하게 되는 공통교육과정으로 행해진다. 공통교과인 ‘디지
털 과학과 기술’이 그것이며, 교육 시간은 주당 1시간 30분이다. 이는 프랑스가 
2019년 1월 17일 법규명령을 통해 고등학교 교육과정 개혁의 일환으로 ‘디지
털 과학과 기술’교과를 새롭게 신설하고 그에 대한 교육과정을 2019년 1월 22
일 교육부 공보(Bulletin officiel de l'éducation nationale)를 통해 공고한 것에 
기반을 둔다(프랑스 교육·청소년부, 2019a).

고등학교 1학년 공통교과로 다루어지는 ‘디지털 과학 및 기술’은 학생들로 

하여금 디지털 과학의 주요 개념을 이해할 수 있도록 하는 것뿐만 아니라 점
차 증가하는 디지털의 중요성을 인식하고 기술 대상과 관련된 쟁점들을 이해
할 수 있도록 하는 것을 교육목표로 한다(프랑스 교육·청소년부, 2019a). 컴퓨
터 및 그 응용 프로그램의 과학적 및 사회적 과제를 더 잘 이해하고 일상생활
에서 디지털 기술을 신중하고 합리적으로 사용함으로써 현재뿐만 아니라 앞으
로 다가올 모든 영역의 변화에 대비할 수 있도록 한다(프랑스 교육·청소년부, 
2019a). 프랑스 교육·청소년부는 ‘디지털 과학과 기술’이 문학과 예술, 윤리적‧
정치적 문제에 대한 성찰, 디지털 혁명에 따른 직업의 변화와 같은 쟁점들을 
중심으로 다른 교과와의 연계가 필요하다고 보고 있다(프랑스 교육·청소년부, 
2019a). 동 교과에서 학생들은 다양한 형태(발표, 그룹 작업, 미니 프로젝트, 개
인 또는 공동 제작 등)의 수업 활동에 참여함으로써 다양한 역량을 개발할 수 
있도록 한다. 

동 교과에서 특히 강조되고 있는 5개의 역량은 다음과 같다. 첫째 자율성, 

주체성 및 창조성 역량, 둘째 토론과 논쟁을 통한 문제 해결 역량, 셋째 팀 내에
서의 협동 역량, 넷째 양질의 정보검색 및 자원 공유 역량, 다섯째 디지털 과학 
및 기술 활용에 있어서의 책임의식 역량이 그것이다. Nathan 출판사의 ‘디지
털 과학과 기술’ 교과서의 학습 내용은 크게 7개의 대주제로 나누어져 있는데, 


background image

99

프랑스 초·중등학교 기술교육과정 분석 ┃ 양대승·김진수

인터넷, 웹, 소셜 네트워크, 구조화된 데이터 및 처리, 위치‧매핑 및 이동성, 임
베디드 컴퓨팅 및 연결 개체, 디지털 사진이 그것이다. 각각의 대주별 구체적 
단원 학습 내용은 아래 <표 4>와 같다.

<표 4> 고등학교 1학년 ‘디지털 과학과 기술’ 교과서 대주제 및 단원별 내용

대주제

단원명

인터넷

소개, 역사적 길잡이, TCP / IP 프로토콜, 데이터와 정보, 

알고리즘 및 프로그램, 기계, 인간 관행에 미치는 영향

소개, 역사적 길잡이, 정보 표시의 표준화, 검색 엔진, 

클라이언트 / 서버 상호 작용, 보안과 비밀성, 인간 관행에 

미치는 영향

소셜 네트워크

소개, 역사적 길잡이, 정보와 데이터, 알고리즘과 프로그램, 

인간 관행에 미치는 영향

구조화된 데이터 및 

처리

소개, 역사적 길잡이, 정보와 데이터, 알고리즘과 프로그램, 

기계, 인간 관행에 미치는 영향

위치, 매핑 및 이동성 소개, 역사적 길잡이, 정보와 데이터, 알고리즘과 프로그램, 

기계, 인간 관행에 미치는 영향

임베디드 컴퓨팅 및 

연결 개체

소개, 역사적 길잡이, 정보와 데이터, 알고리즘과 프로그램, 

기계, 인간 관행에 미치는 영향

디지털 사진

소개, 역사적 길잡이, 정보와 데이터, 알고리즘과 프로그램, 

기계, 인간 관행에 미치는 영향

4. 우리나라 실과(기술·가정) 교육과정과의 비교

1) 프랑스 기술교육과정의 특징 

프랑스 학습주기별 기술교육과정은 학교급별 및 학습자 수준별로 과목의 

목적과 성격, 학습 내용 체계가 상당히 다르게 구성되어 있음을 알 수 있다. 

제1기 및 제2기까지의 교육은 우리 나라 초등학교 수준에 편성되어 있는 

기술분야의 초보적 수준인 실과교육에 해당하는 것으로서, 세계, 시·공간간, 
사물과 물질 및 생명체에 관한 내용을 소개하고, 학생들에게 세계에 대한 이해
를 통해 일상생활에서 요구하는 일에 대한 기본적 내용을 학습하도록 선정·조
직되어 있다. 

초등학교 고학년 및 중학교 1학년 과정에 해당하는 제3기에 들어와서야 비

로서 ‘기술’이라는 용어가 사용되기 시작한다. 이 시기에는 세계에 대한 이해 


background image

100 

지식과 교양 Vol. 9

및 시공간 파악에 대한 학습내용이 사라지고, 사물과 물질 및 생명체에 대한 학
습내용 심화되고 지구 및 환경에 대한 학습내용이 추가된다. 사물과 물질 및 생
명체에 관한 영역이 좀 더 세분화되는데, 즉 사물과 물질 영역은 물질, 운동, 에
너지, 정보, 재료 및 기술적개체로 세분되고, 생명체 영역은 생물, 생물다양성 
및 생물을 특정하는 기능으로 세분된다. 

중학교 과정의 대부분을 차지하고 있는 제4기는 제3기의 학습 영역과 비교

하여 볼 때 전체적으로 학습 영역 범위는 축소되지만, 물질, 운동, 에너지, 정보 
학습 영역과 재료 및 기술적 개체 학습 영역에서는 주제별 학습 내용이 심화된
다. 

그리고 고등학교 1학년에 해당하는 결정기는 제4기와 비교하여 학습 영역

이 확장되는데, 시·공간 파악 학습영역에서 위치, 매핑 및 이동성에 관한 학습
내용이 추가된다. 그리고 물질, 운동, 에너지, 정보 학습영역과 재료 및 기술적
개체 학습영역은 정보 및 디지털과 관련된 내용으로 집중 학습된다. 

2) 우리나라 기술 교육과정의 특징 

우리나라 2015 개정 교육과정에서 실과(기술·가정)은 실천 교과의 성격을 

가진 보통교과로서, 초등학교 5 ~ 6학년군에는 ‘실과’, 중학교 1 ~ 3학년군에는 
‘기술・가정’이 편제되어 운영된다. 

고등학교 ‘기술・가정’과는 고등학교 1 ~ 3학년군에 해당하는 실천적 성격

을 가진 일반 선택과목으로써 학습자들이 현재와 미래의 삶에서 경험하게 될 
‘가정생활’과 ‘기술의 세계’에 대한 다양한 정보를 통해 필요한 지식을 융합하
고, 이를 실생활의 문제 해결에 활용할 수 있는 생활의 역량과 태도를 기르게 
하는 데 중점을 둔다(교육부, 2015).

3) 프랑스와 우리나라의 기술교육과정 비교 

우리나라 기술교육과정은 국가교육과정에 기초하여 공통교육과정 및 일

반선택교육과정으로 이루어져 있다. 이러한 국가 수준의 교육과정은 자율성과 
지역 실정의 반영에 다소 약점이 있긴 하지만, 기술과 교육의 국가적 표준을 제
시하고 그에 따른 공통적 학업 성취와 학습 경험을 가능하게 할 수 있다는 장점
이 있다(최유현, 2006). 프랑스도 국가 교육과정을 개발하기는 하지만, 우리나


background image

101

프랑스 초·중등학교 기술교육과정 분석 ┃ 양대승·김진수

라와 달리 구속력을 갖는 것은 아니며 지역 및 학교 실정에 맞는 교육과정을 선
택하여 적용할 수 있다는 점에서 우리나라 교육과정 체계와는 사뭇 다른 점이 
있다. 

우선 프랑스와 우리나라의 기술 관련 교육과정 교과 명칭 및 그 성격이 다

르다. 우리나라 초등교육과정에서는 ‘실과’라는 독립교과가 존재하지만, 프랑
스 초등교육과정에서는 기술 관련 독립교과는 존재하지 않고 다만 ‘세상에 대
하여 질문하세요’교과내에 기술 관련 학습주제들이 포함되어 있을 뿐이다. 또
한 프랑스는 중학교 2-4학년에서 기술이 하나의 독립교과로 존재하고 있다는 
점에서, 중등교육과정에서 기술교육을 중시하고 있음을 엿볼 수 있다. 

연관 학습 영역 및 내용과 관련하여 볼 때, 프랑스 중등 기술교육과정이 과

학교과와 연계되어 있는 반면, 우리나라 중등 기술교육과정은 가정과 연계되
어 있다는 점에서 큰 차이를 보이고 있음을 알 수 있다. 

이상의 점들을 종합하여 보면 아래 <표 5>와 같다. 

<표 5> 기술 관련 교육과정의 교과 명칭 및 성격

국가

학년

교과명

성격

대한민국

초등학교 5-6학년

실과

공통 교육과정

중학교

기술·가정

공통 교육과정

고등학교 

기술·가정

일반선택교육과정

프랑스

초등학교 

세상에 대하여 

질문하세요

공통 교육과정

중학교 1학년

과학과 기술

공통 교육과정

중학교 2-4학년

기술

공통 교육과정

고등학교 1학년

디지털 과학과 기술

공통 교육과정

5. 맺음말

본 연구에서는 프랑스 기술교육과정의 주요 학습 내용과 그러한 주요 학습 

내용이 학습 주기별로 교과서에서 어떻게 다루어지고 있는지와 학습의 계열성
을 중심으로 검토하였다. 이상을 바탕으로 프랑스 기술교육과정의 특징을 요
약하면 다음과 같다. 

첫째, 일부 중등교육과정에서는 기술교육과정이 독립교과로 존재하지만 


background image

102 

지식과 교양 Vol. 9

전체적으로 볼 때 기술교육과정은 과학교육과정과 연계하여 교육내용이 설계
되어 있다. 이러한 과학 교과와의 연계성은 교과서의 명칭에서 그대로 나타난
다. 예컨대 중학교 1학년 교과서 명칭은‘과학과 기술’이고, 고등학교 1학년 교
과서 명칭은‘디지털 과학과 기술’이다. 

둘째, 프랑스의 기술교육과정은 초·중등단계의 학문적 연계성이 강하다는 

점이다. 이러한 점은 특히 초등학교 고학년 및 중학교 1학년 과정을 아우르는 
2주기 과정에서 ‘과학과 기술’이라는 통합교과목이 운영되고 있다는 점에서 잘 
나타난다. 이러한 통합교과목 운영의 배경에는 프랑스가 초등단계와 중등단계
의 학문적 연계를 고려하여 주기별로 나누어 교육과정을 관리하고 있다는 점
에 근거를 두고 있다. 이러한 2주기 기술교육과정은 향후 본격적인 중학교 과
정이라고 할 수 있는 3주기 기술교육과정의 기초를 제공하게 된다. 그리고 3주
기 기술교육과정의 단계는 다시 제4주기 과정으로 자연스럽게 연계되어, 중학
교 2학년, 중학교 3학년, 중학교 4학년에 이르는 3년간 계속해서 독립 교과로
서의 ‘기술’ 교육이 심화 발전하고 있음을 알 수 있다. 

셋째, 프랑스 기술교육과정은 시대적 요구에 맞추어 발빠르게 대응하고 있

다는 점이다. 예컨대 결정기 고등학교 1학년 과정의 기술 교과명이‘디지털 과
학 및 기술’이라는 것은 이러한 점을 잘 보여주고 있다. 더욱이 동 교과를 일반
계 및 기술계 고등학교 1학년 공통 교육과정으로 운영하고 있다는 점은 시간이 
갈수록 위상이 약화되고 있는 우리 기술교육과정에 시사하는 바가 크다. 

비록 우리나라와 언어와 문화 그리고 교육적 여건에 따른 차이에도 불구하

고, 4차 산업혁명 시대를 준비하고 선도해 나가기 위한 교육과정이 필요하다
는 점에는 이론이 없을 것이다. 이러한 관점에서 프랑스의 일반적인 학제 시스
템 개관 및 최근의 기술교육과정 분석은 우리나라 기술교육과정 체계의 구축 
방향에 참고할 만한 시사점을 던져 주고 있다. 특히 프랑스는 정보통신 및 디지
털에 대한 중요성을 인식하고, 학생들에게 미래 사회를 준비하는데 유용한 인
터넷 활용에 관한 다양한 정보 들을 기술교육과정을 통해 제공함으로써 4차 산
업혁명 시대를 적극적으로 준비하고 있다. 이러한 점들에 비추어 우리 기술교
육과정이 당면하고 있는 여러 가지 쟁점들을 어떻게 해결할 것인지 그리고 쟁
점 해결에 있어 부딪히게 될 한계들을 어떻게 극복하고 보완해 나갈 것인지에 


background image

103

프랑스 초·중등학교 기술교육과정 분석 ┃ 양대승·김진수

대한 논의가 앞으로 더욱 활발하게 진행되어야 할 것으로 보인다. 특히 우리나
라의 중등 기술교육과정은 기술과 가정으로 통합되어 있어서 학습내용을 조직
하는 데 어려움과 한계도 있다. 향후 통합 교육과정에서의 교육내용 간 정합성, 
초등과 중등간 학문적 연계성, 더 나아가 기술교육을 통해 추구하고자 하는 교
육목표와 내용이 잘 실천되고 있는지 등 우리나라 기술교육과정에 당면 문제
로 남아 있는 쟁점들을 논의하는 데 있어 이 연구가 작게나마 도움이 되기를 바
란다. 


background image

104 

지식과 교양 Vol. 9

참고문헌

<국내문헌>
김용익, 「영국 기술교육과정의 성격과 구조 탐색」, 『농업교육과 인적자원개

발』, 29(2), 1997, 47∼67쪽. 

김정식, 「중학교 기술교과 교육과정의 국제비교」, 충남대학교 대학원 박사학

위논문, 2011.

김지숙, 「미국 실과교육의 교육과정 운영 사례연구 : 초등기술교육을 중심으

로」, 『한국실과교육학회지』, 24(3), 2011, 185∼201쪽.

김진수. 「중국 일반계고등학교의 기술교육과정 분석」, 『학습자중심교과교육연

구』, 20(3), 2013, 243∼260쪽.

김진순,「기술교과 교육과정의 국제비교 연구」, 『직업교육연구』, 11(1), 1992, 

91∼116쪽.

류군, 노태천,「동북아(韓中日台) 중학교 기술교과 교육과정 비교 분석 : 국가수

준의 문헌자료를 중심으로」, 『한국기술교육학회지』, 10(2), 2010, 127

∼145쪽. 

박헌미, 최완식, 「독일·미국·호주의 기술교육 목표와 내용 분석」, 『한국기술교

육학회지』, 7(3), 2007, 153∼170쪽.

박흥준, 「미국의 기술과 교육 경향 분석」, 『한국기술교육학회지』, 10(1), 2010, 

27∼46쪽. 

이소이,「일본 기술분야 교육의 학습지도요령 개정 배경과 방향에 관한 고찰」, 

『한국기술교육학회지』, 8(2), 2008, 1∼20쪽.

이상봉,「미국과 우리나라의 기술교육 목적의 시대적 변천의 비교 분석」, 『한국

기술교육학회지』, 19(2), 2019, 1∼14쪽.

이춘식, 최유현, 유태명, 「실과(기술·가정)교육 목표 및 내용체계 연구(I)」, 한국

교육과정평가원, 2001.

최유현, 『기술교육론』. 서울: 형설출판사, 2018, 357~367쪽.
───, 「한국과 미국의 기술과 교사양성 교육의 비교」, 『직업교육연구』, 

26(2), 2007, 41∼61쪽. 

───, 「한국과 미국의 기술과 교육과정의 비교와 시사」, 『실과교육연구』, 

12(4), 2006, 145쪽.


background image

105

프랑스 초·중등학교 기술교육과정 분석 ┃ 양대승·김진수

황동국,「한국과 일본의 실과(기술·가정) 농업교육 내용 비교」, 『한국실과교육

학회지』, 30(2), 2017, 83∼109쪽. 

교육부, 실과(기술·가정)/정보과 교육과정, 교육부 고시 제2015-74호 [별책 

10], 3∼31쪽.

<국외 문헌>
Compton, V. & Jones, A., “Reflecting on teacher development in 

Technology Education: Implications for future programs”. 

International Journal of Technology and Design Education, 8(2), 

1998, pp 151∼153.

Ginestié, J., “Analysing Technology Education through the curricular 

evolution  and  the  investigation  themes”.  International 

handbook of technology education: Reviewing the past twenty 

years, Rotterdam, The Netherlands: Sense, 2006. pp 387∼398.

<인터넷 사이트>
프랑스 교육·청소년부(2019a). 국가교육공보, 프랑스 교육·청소년부 웹

사이트  https://www.education.gouv.fr/bo/19/Special1/

MENE1901641A.htm.

프랑스 교육·청소년부(2019b). 학교교육 프로그램, 프랑스 교육·청소년

부 웹사이트 https://www.education.gouv.fr/programmes-

scolaires-41483


background image

106 

지식과 교양 Vol. 9

❚국문초록

본 연구에서는 프랑스 초·중등 모든 학교급과 학년에 공통으로 적용

되는 국가 기술교육과정 및 그에 따른 교과서를 분석하는 것을 목적으

로 하였다. 이를 위해 프랑스 2015년 개정 기술교육과정 및 교과서 내용

을 중심으로 관련 자료를 분석하는 문헌 연구 방법을 택하였다. 연구결

과 프랑스 교육과정의 첫 번째 특징 초등학교, 중학교, 고등학교의 학교

급별뿐만 아니라 별도의 학습 주기별로 이원적으로 관리되는 특징을 가

지고 있음이 나타났다. 둘째 각 학습 주기별 기술교육과정 학습내용의 

목적과 성격, 학습 내용체계가 상당히 다름을 알 수 있었다. 이러한 프

랑스 기술교육과정 분석을 통해 향후 우리나라 기술교육 체계 구축 방

향에 대한 시사점을 제시하였다.

주제어 ● 프랑스학제, 기술교육, 기술교육과정, 학습내용, 학습주기


background image

107

프랑스 초·중등학교 기술교육과정 분석 ┃ 양대승·김진수

❚Abstract

Analysis of the Technology Curriculum in French Elementary and 

Secondary Schools

Yang, Daeseung, Kim, Jinsoo

The purpose of this study was to analyze the national technology 

curriculum and textbooks commonly applied to all school levels and grades 

of elementary and secondary schools in France. To this end, a literature 

research method was chosen to analyze related data focusing on the contents 

of the technology curriculum and textbooks revised in France in 2015. As 

a result of the study, it was found that the first characteristic of the French 

curriculum is that it is managed in a dual way not only by the school level of 

elementary, middle, and high school, but also by a separate learning cycle. 

Second, it was revealed that the purpose and nature of the learning contents 

of the technology curriculum for each learning cycle and the learning content 

system were quite different. Through this analysis of the French technology 

curriculum, we suggest implications for the future direction of Korea's 

technological education system.

Keyword ● French education system, Technological education, Technological 

curriculum, Learning contents, Educational cycles

❙논문투고:2021. 12. 10.❙심사완료:2022. 05. 12.❙게재확정: 2022. 05. 12.


background image

background image

109

인문학 수업으로서 영화교육의 사례*

1. 들어가며

기술이 발전하고 산업 구조가 빠르게 재편되면서, 생활은 편리해지고 현대

인의 삶 또한 윤택해지고 있다. 그러나 기술에 대한 의존도는 점점 심해지고 있
으며, 사회 변화의 속도는 일반인이 감당할 수 있는 수준을 넘어서고 있다. 누
구나 현대 사회라는 트랙 위에 올라타는 순간, 개인의 템포는 지워지고 거대한 
세계의 흐름에 포함될 수밖에 없다. 그러다 보니 외부의 세계와 내면의 불일치
가 커지고 있다. 자신을 돌아볼 시간이 줄어들었으며, 반성과 사색의 기회도 사
라지고 만 것이다. 이를 가리켜 지그문트 바우만(Zygmunt Bauman)은 “고독
을 잃어버린 시간”이라고 비판하기도 했다(Bauman, 2012: 24-31). 

이런 상황에서 재조명받게 된 것이 인문학이다. 과거 인문학은 지나치게 

관념적인 영역에 머무르면서 현실에서 멀어졌다는 비판을 받았다. 이것은 한

오 세 섭**

1. 들어가며
2. 인문학의 개념과 영화교육의 특징
3. 영화인문학 수업의 다양한 사례
4. 영화인문학 수업의 특성과 한계
5. 맺으며

http://doi.org/10.54698/kl.2022.9.109

목  차

* 본 논문은 ‘2022 목원대학교 스톡스대학 교양교육혁신 학술대회’에서 발표한 논문을 

수정‧보완한 것임.

** 미디어랩 모아 공동대표


background image

110 

지식과 교양 Vol. 9

국 현대사에 존재했던 독재 정권 그리고 반공 이데올로기의 장벽 아래서, 현실 
참여보다는 ‘순수-중립-사변’으로 대변되는 ‘문학-사학-철학’ 연구에 치중한 
결과였다(김진균 외, 2019: 11-15). 그리하여 인문학은 고답적인 위치를 고수
한 채, 사람들에게 잊히는 듯했다. 

하지만 현재의 인문학은 그동안 실용성을 우선시하면서 빚어진 모순과 경

박함을 채워 줄 보완재로 주목받고 있다. 지난 수십 년 동안 우리 사회는 경제
적인 관점에서 효율성만을 강조해왔으며, 기술의 발전과 변화의 속도를 좇아
가는 데 급급했다. 그러다 보니 변화의 본질을 이해하고 이를 받아들이는 과정, 
즉 이것을 고민하고 내면화할 시간이 부족했다. 그 결과, 인문학적 소양과 가치
를 다시 경험하고자 하는 공감대가 형성되기 시작했다. 이렇게 인문학은 지나
치게 획일적인 시스템 안에서 사색과 느림의 가치를 되새기며, 개인과 사회의 
간극을 메워줄 역할을 부여받게 되었다. 물론 인문학이라는 용어 자체가 조금
은 낭비되고 있는 것도 사실이다. 사실 어떤 학문이나 주제 뒤에 ‘인문학’이라
는 단어를 붙이면, 마법처럼 ‘○○ 인문학 강좌’가 되기도 한다. 그래서 현재의 
인문학 현상은 하나의 유행일 뿐이며, 소비 마케팅의 일환이라는 비판도 있다.

그러나 조금만 생각해보면, 어떤 분야에서든 인문학적인 요소가 있다는 점

을 알 수 있다. 애당초 인문학의 ‘인문(人文)’은 “자연에 아로새겨진 인간의 무
늬”라는 뜻이다. 그러므로 인간이 관여하는 모든 분야에 인문이 있으므로, 그 
모든 분야에서 인문을 발견하는 것도 가능한 일이다. 더욱이 인문학이란, 인
간을 인간답게 하는 것, 사회를 좀 더 좋은 사회로 만들어 가는 것이다(이언주, 
2016: 20). 따라서 인문학에 관심을 가지면 가질수록 인간과 사회 모두를 위해 
유익한 일이 된다.

이렇게 현대사회의 반성 속에 등장한 인문학은 대중문화의 총아라 할 수 

있는 영화와 결합하여 영화인문학이라는 이름으로 소개되고 있다. 1)
1) 영화인문학이라는 명칭이 언제부터 사용되었는지는 확실하게 알 수 없다. 다만 언론

기사를 살펴보면, 2000년대 중반 인문학의 위기가 고조되면서 영화와 손을 잡아 인문

학의 확장을 꾀해야 한다는 주장이 제기되었으며(연합뉴스, 2005.05.26.), 2007년과 

2008년 당시 한국학술진흥재단의 인문주간 행사나 민간 인문학 프로그램에서 영화와 

인문학을 접목한 강좌를 개설하여 주목 받기도 했다(한겨레, 2007.10.10.; 한국일보, 

2008.03.03.). 이렇듯 인문학의 위기를 거치면서 다양한 학문과의 통섭을 강조하던 때

에 대중문화로서 각광을 받던 영화를 인문학의 범주 안으로 끌어들이려는 노력이 있

었음을 확인할 수 있다. 2009년에는 철학자 김영민이 『영화인문학』(글항아리)를 출간


background image

111

인문학 수업으로서 영화교육의 사례 ┃ 오세섭

영화는 다른 예술 장르에 비해 좀 더 직접적으로 사회의 영향을 받는다. 흥

행을 위해서는 대중의 관심사에 귀 기울일 수밖에 없기 때문이다. 따라서 영화
는 당대 현실을 반영하고, 관객과 소통하고자 노력한다. 그리하여 영화를 매개
로 하는 인문학 또한 이해, 소통, 참여도에 있어서 장점을 갖는다. 게다가 영화
의 소재는 무궁무진하므로 인문학과의 융합을 통해 다양한 주제와 문제의식을 
도출할 수도 있다. 

본 연구에서는 이러한 영화인문학 수업의 의미와 가치, 사례 그리고 활성

화 방안을 살펴보고자 한다. 이를 위해 먼저 인문학의 개념을 알아보고, 영화교
육의 특징을 찾아볼 것이다. 또한 영화인문학 수업 사례를 분석하여 현재 영화
인문학이 어떤 방식으로 시민들과 소통하고 있는지 파악할 것이다.2) 이러한 연
구는 영화인문학 수업에 대한 관심을 높이고, 활성화를 도모하기 위한 마중물
이 될 것이다.

2. 인문학의 개념과 영화교육의 특징

1) 인문학의 개념과 의미

서양에서 인문학을 뜻하는 ‘Humanities’는 마르쿠스 T. 키케로(Marcus 

Tullius Cicero)가 말한 “Studia humanities(인간에 관한 연구)”에서 파생되었
다. 당시 기준으로 인문학은 문법, 수사학, 논리학, 산술, 기하학, 천문학, 음악
이었다. 그중에서 산술학, 기하학, 천문학, 음악은 나중에 자연학으로 분류되
어 인문학에서 분리되었고, 문법, 수사학, 논리학이 문학, 사학, 철학, 정치학, 
경제학, 사회학으로 발전하게 되었다. 그러던 중, 정치학, 경제학, 사회학이 통
계 등 과학적인 방법으로 조사‧분석을 함에 따라 사회과학이라는 범주로 새로

하면서 ‘영화인문학’이라는 용어를 본격적으로 사용하기도 했다. 영화인문학이라는 

용어는 최근에 나타났지만, 영화와 인문학을 연계한 분석, 비평, 사유, 강좌 등은 사실 

오래전부터 있었다. 즉, 영화와 인문학은 처음부터 밀접한 관련을 맺고 있었던 것이다.

2) 본문에서 다루고 있는 영화인문학 수업 사례는 본 연구자가 지난 5년 간 참여했던 강

좌를 대상으로 하여, 영화와 인문학의 비중에 따라 세 가지 형태로 분류한 것이다. 영

화인문학 강좌는 그 범주가 다양하고 범위가 넓으며, 따로 정해진 기준이 없다. 그러다 

보니 영화교육과 인문학의 비중을 구체적으로 정량화하기 어려웠다. 본 논문에서는 

이러한 제한점을 고려하는 한편, 강좌의 목표, 수강생의 수강 목적과 강의평가, 그리고 

강사의 교육 방향과 당시 강의 내용을 분석하여 인문학과 영화교육 중 어떤 부분에 중

점을 두었느냐를 다각도에서 판단하였다. 


background image

112 

지식과 교양 Vol. 9

이 묶이게 되었고, 문법, 수사학, 논리학만이 남아 이른바 “문학, 사학, 철학”이
라는 인문학이 된 것이다(박영식, 2011: 27-29). 이렇게 인문학은 오랜 시간 동
안 지속하였던 학문으로, 인간 자체를 연구하는 데 의의를 두었다. 즉, 인간의 
감정, 생각, 행동에 대해 고민하고, 이성과 사고를 통해 인간 현상의 의미를 구
하는 학문인 것이다(신선규, 2015: 1-2).

동양에서 인문(人文)은 ‘인간의 무늬’라는 의미를 갖는다. 주역(周易)의 비

괘(賁卦)에는 ‘인문’을 다음과 같이 설명하고 있다(王弼, 2006: 184).

觀乎天文하야 以察時變하며 
觀乎人文하야 以化成天下하나니라.
하늘의 빛나는 무늬를 잘 관찰해서 때의 변화를 살피며, 
사람의 빛나는 문채를 잘 관찰해 천하를 교화하여 이루니라.

여기서 천문(天文)이란 “하늘의 무늬”를 뜻하며, 인문(人文)은 “사람의 무

늬”를 말한다. 하늘의 무늬란 자연의 질서를 말하는 것으로 이러한 천문을 관
찰하는 것이 자연을 인식하고 살피는 것이라면, 인문은 사람의 무늬를 관찰할 
뿐만 아니라 세상을 좋게 만들기 위한 실천 운동이기도 하다(김진균 외, 2019: 
22-23). 

이렇듯 인문은 실천을 담고 있다. 인간의 바탕을 연구하고, 좋은 세상을 만

들기 위해 애쓰는 것이다. 그러므로 인문학은 단순히 지식을 쌓는데 머무는 것
이 아니라 이를 바탕으로 세상을 변화시키기 위해 노력하는 학문이다. 자기가 
배운 것을 자기 자신과 남을 위해서 쓰는 한편, 바람직한 방향으로 행동하기 위
한 기준을 만드는 것이다(Cornford, 2006: 72).

영화인문학 또한 마찬가지다. 영화인문학이란, 영화를 통해 인문을 탐색하

거나 인문학을 위해 영화를 활용하는 것이다. 인문학이 실천을 내포하고 있듯, 
영화 또한 이해와 감상, 창작을 통해 자기 생각을 담을 수 있는 표현의 도구가 
된다. 그러므로 인문학과 영화는 사색의 학문이며, 이에 관한 교육은 실천의 방
법을 일러주는 것이라 할 수 있다.

2) 영화교육의 변천사

과거 영화교육은 영화인 육성을 위한 전문교육을 의미했다. 1953년 서라벌

예술대학을 시작으로 1959년 중앙대학교, 1960년 동국대학교와 한양대학교에


background image

113

인문학 수업으로서 영화교육의 사례 ┃ 오세섭

서 영화 전공(동국대는 연극과로 시작) 수업이 시작되었으며, 고등학교의 경우
에는 1967년 안양영화예술고등학교, 1980년 계원예술고등학교에서 영화를 교
육하였다. 이러한 수업은 모두 미래의 영화인을 배출하기 위한 전문교육이었
다.3) 

1990년대부터는 시민단체와 청소년단체 등에서 영화교육을 실시하였다. 

예를 들어, 서울YMCA에서는 1991년부터 시민영화아카데미를 진행하였으며, 
시민영화아카데미 수강생을 중심으로 ‘영화돋움’이라는 모임을 결성하고, ‘독
립영화상영회’를 개최하는 등 일반인 대상 영화강좌와 모임 활동을 진행하였
다(연합뉴스, 1995.07.14.). 그뿐만 아니라 청소년영화아카데미, 청소년영상제
작워크숍 등 청소년 영화강좌를 개최하기도 했다.

한편, 1980년대 민주화운동의 일환으로 영화 운동을 진행하던 대학가 및 

독립영화모임은 1990년대 들어 다양한 문화 운동으로 분화하였으며, 이런 가
운데 문화학교 서울, 서울 시네마테크 등 시네마테크 운동이 일어났다. 이들은 
일반인들에게 예술영화와 고전 영화를 감상할 기회를 제공하였고, 영화이론 
및 비평 교육을 진행하기도 했다.

애초 영화교육은 1980년대까지는 전공자를 위한 전문교육 위주였으나, 

1990년대 영상문화가 성장함에 따라, 일반인/청소년을 대상으로 하는 영화교
육으로 확대되었다. 그리고 2000년대에 이르면, 다시 한번 변화를 맞이하게 된
다. 한국문화예술교육진흥원의 학교 예술강사 지원사업에 따라 2004년부터 
초‧중‧고등학교 학생을 대상으로 영화를 교육하게 된 것이다. 이것은 일선 학교
에서 보편적인 문화예술교육의 하나로 영화교육을 실시한다는 점에서 의의가 
있다. 

현재 영화교육은 다양한 형태를 띠고 있다. 전문 영화교육뿐만 아니라 학

교 영화교육 그리고 시‧도별 영상미디어센터에서 실시하는 퍼블릭 액세스
(Public Access) 개념의 영상교육까지 다양한 목적에 따른 영화교육이 진행되
고 있다. 그리고 코로나 팬데믹을 거치면서 비대면 교육, 모듈형 교육 등 새로
운 형태의 교육을 시도하고 있다(오세섭, 2020a: 45-49).

3) 영화교육의 형태와 방법

3)각 학교의 연혁은 학교 홈페이지 등을 통해 확인하였다.


background image

114 

지식과 교양 Vol. 9

인문학 수업으로서의 영화교육은 대상과 목적, 강사의 역량과 커리큘럼에 

따라 다양한 층위를 갖는다. 앞서 언급했듯이 인문학은 인간에 관한 학문이며, 
인간 연구를 통해 더 나은 사회를 만들기 위한 실천이기도 하다. 여기에 영화가 
결합하면 여러 형태의 교육이 가능하다. 

형태적인 면에서 영화교육은 전문교과 영화교육, 독립교과 영화교육, 통합

교과 영화교육으로 나눌 수 있으며, 내용 영역에서는 이해, 제작, 감상 교육으
로 분류할 수 있다. 이러한 영화교육은 설명식 수업, 실습 및 제작 워크숍 등의 
방법으로 진행하며, 코로나 팬데믹 시대에는 기존의 대면 교육뿐만 아니라 비
대면 교육 또한 활발하게 실시하고 있다. 이렇게 영화교육 방법은 다양하며, 범
위도 넓은 편이다. 그러므로 영화교육의 특성을 살피고 난 뒤, 영화인문학에 알
맞은 교수법과 내용 분야를 고민해야 할 것이다. 

(1) 영화교육의 형태적 분류
영화교육은 그 형태에 따라 전문교과 영화교육, 독립교과 영화교육, 통합

교과 영화교육으로 나눌 수 있다(이아람찬, 2005: 27-42). 

전문교과 영화교육은 예술고등학교나 특성화고등학교의 전공 학생을 대상

으로 하는 전문실기교육을 말한다. 그리고 독립교과 영화교육은 일반 학생을 
대상으로 영화라는 개별 교과를 가르치는 것을 뜻한다. 독립교과 영화교육에
서는 영화라는 예술장르의 일반적 이해를 돕는 한편, 영화를 통해 보편적인 예
술교육을 할 수도 있다. 

통합교과 영화교육은 영화를 매개로 다양한 학문을 통합하여 가르치는 것

을 의미한다. 예를 들면, 역사수업에서 조선시대 임진왜란을 설명하면서 <명
량> (김한민, 2014)을 영상 자료로 활용한다든지, 환경문제에 관한 교육에서 
<월-E Wall-E>(Andrew Stanton, 2008)를 참고하는 식이다. 영화교육의 여러 
형태 중에서도 통합교과 영화교육은 영화라는 장르의 대중성과 다양성을 적절
하게 활용하는 것으로, 영화인문학 수업의 내용, 형태와 비슷한 부분이 많다.

(2) 영화교육의 방법적 분류
영화교육은 교과의 특성상 이해, 제작, 감상이라는 내용 체계를 갖는다(이

아람찬 외, 2019: 94). 구체적으로는 영화의 원리나 이론을 이해하는 수업이 있
으며, 개인 혹은 공동으로 영화를 창작하는 제작교육, 하나의 작품으로서 영화


background image

115

인문학 수업으로서 영화교육의 사례 ┃ 오세섭

를 감상하는 교육으로 나눌 수 있다. 

그리고 각각의 수업 내용은 설명식(강의식) 교육, 프로젝트중심학습(PBL, 

Project-Based Learning), 실습교육, 감상교육 등 다양한 방법으로 진행할 수 
있다. 영화교육의 내용 체계는 이론(설명식), 제작(PBL, 실습 등), 감상(설명식, 
토론식, 발표식)으로 구성되어 있으며, 각각의 내용에 따라 맞춤형 교육 방식을 
요구하기 때문에 이에 따른 수업 방법도 다양할 수밖에 없다. 더구나 같은 수업 
속에서도 내용에 따라 여러 교수법을 적절하게 사용해야 하므로, 각각의 내용
과 방법 모두를 숙지할 필요가 있다.

이렇듯 영화교육은 다양한 형식과 방법을 추구한다. 이것은 영화교육이 어

떠한 내용의 인문학과도 융합할 수 있으며, 여러 가지 형태의 수업이 가능하다
는 것을 의미한다.

3. 영화인문학 수업의 다양한 사례

영화인문학 수업은 영화와 인문학이 갖는 내용의 범위만큼이나 다양한 수

업이 가능하다. 이번 장에서는 실제 수업 사례를 통해, 인문학 수업으로서 영화
교육의 양상을 살펴보고자 한다. 

영화인문학은 영화학자의 입장에서 바라본 인문학, 인문학자의 관점에서 

연구한 영화 등 쌍방향의 연구가 가능하다. 그러나 아직까지 영화인문학과 관
련한 연구, 그리고 영화인문학 교육에 관한 연구는 많지 않다.4) 그중에서 영화
인문학과 연관되어 있는 선행 연구를 찾아보면 다음과 같다.

김대호(2010)는 영화를 활용하여 역사 글쓰기 교육에 적용하고자 하였으

며, 임현주(2010)는 영화를 통한 대학 교양문학교육을 연구하였다. 또한 김기
봉(2013)은 디지털시대의 인문학으로서 영화인문학의 의미와 가치를 논하였
고, 김시무(2013)는 영화인문학의 활성화를 위해 영화와 연극의 융합을 주장하
였다. 신선규(2015)의 경우, 실용적인 학문을 추구하는 세태 속에서 영화를 매
개로 하는 인문학 교육의 가능성을 논하였으며, 한귀은(2016)은 홍상수 영화를 

4) 일반적으로 영화교육과 관련한 연구는 영화교과 교육과정을 연구하거나, 영화교육의 

교육적 효과를 분석한 논문이 많다. 이러한 연구 외에, 영화 속의 인문학적 개념을 찾

거나 인문학과 영화를 연결하여 교육에 적용하는 등 영화인문학 교육이라 지칭할 수 

있는 연구는 찾기 어렵다.


background image

116 

지식과 교양 Vol. 9

일종의 대화법으로 상정하고, 질문과 대화로서 영화인문학의 기능을 논했다. 
그리고 김종진(2019)은 영화 속 문화요소를 탐색하여 한국문화교육에 적용하
고자 했으며, 김지윤(2021)은 영화를 활용한 생태주의 영화교육 방안을 찾고자 
하였다.

이러한 선행연구와 본 연구자가 참여했던 영화인문학 교육 사례를 바탕으

로 하여, 영화인문학 수업을 크게 영화 수업에 인문학적인 요소를 가미하는 경
우, 인문학 수업에 영화를 활용하는 경우, 영화학과 인문학이 균형을 이루는 수
업 등 세 가지 형태로 구분하였다. 

다음에서는 이러한 분류에 따라 영화인문학 수업 사례를 구체적으로 설명

할 것이다.

1) 영화 수업에 인문학적 개념을 가미하는 경우

(1) ○○영상미디어센터의 “사운드 이론” 수업
○○영상미디어센터는 일반인을 대상으로 영화이론 수업과 영화실습 수

업을 진행하는 영화교육센터다. 자체적으로 영화이론 강좌와 영화실습 강좌에 
따른 커리큘럼의 방향을 설정하고 있으며, 이에 따라 수업 차시와 시간은 물론
이고 교육 방법과 연간 교육과정까지 계획하고 있다. 

그리하여 영화이론 분야의 경우, 설명식(강의식) 수업이 주를 이루고 실습 

분야 교육에서는 실습 과정에 따른 실기 능력 향상, 결과물 도출을 목표로 한
다. 

<표 1> 참여인원의 일반적 특성

주 최

○○영상미디어센터

시 기

2016년 ~ 2018년 상반기 (연 1회)

내 용

영화 사운드 이론 소개 및 영화 분석

인 원

일반인 10명 안팎

차시 / 시간

3차시 / 각 3시간

이 강좌는 연출, 촬영, 편집, 사운드, 영화 이론, 작가론 등 영화의 각 요소

에 관해 설명하여 수강생의 이해를 돕는 영화이론 수업의 한 분야이다. 사운드 


background image

117

인문학 수업으로서 영화교육의 사례 ┃ 오세섭

수업에서는 사운드의 네 가지 종류, 영화음악, 편집과 리듬 등 사운드에 관한 
내용을 설명하고, 이를 바탕으로 영화 속에서 사례를 찾아 분석하는 방식으로 
진행한다. 

그러나 2016년 처음 수업을 시작하였을 때, 개론서를 읽는 느낌에서 크게 

벗어나지 못하였으며, 개념을 종합적으로 설명하는데 어려움이 있었다. 수강
생이 영화제작과정에 참여하여 사운드 작업을 경험한다면 단번에 이해 할 개
념도, 설명을 통해서는 파편적인 부분만 이해하고 넘어가는 경우가 많았다. 그
리하여 2017년부터는 이론 수업과 함께 체험 과정을 추가하였다. 단순히 사운
드 장비를 사용하는 데 머무르는 것이 아니라, 인문학적인 요소를 가미하여 수
강생의 시선을 확장할 수 있도록 한 것이다.

<표 2> “사운드 이론” 수업 진행

 1. 지향성 마이크의 원리를 설명하고, 붐 마이크 세트를 소개한다.

 2. 직접 붐 마이크 세트를 장착하고 강의실 밖으로 이동한다.

 3. 강의실 근처 한옥마을로 이동하여, 적당한 장소에 자리 잡는다. 

 4. 붐 마이크로 도시의 소리를 수음하여, 헤드폰으로 소리를 듣는다.

 5. 소리의 종류를 파악하고, 소리의 근원을 찾는다.

 6. 수음한 소리를 매개로 수강생들과 도시에 관해 이야기를 나눈다.

얼핏 보면, 동시녹음을 할 수 있는 붐 마이크 세트를 활용하여 녹음 실습을 

한 것에 불과할 수도 있다. 물론 그런 면도 있다. 지향성 마이크를 이용하여 사
운드를 채집할 경우, 책에서 설명하고 있는 영화 사운드의 이론을 잘 이해할 수 
있기 때문이다. 

하지만 해당 사운드 실습에는 인류학의 개념이 포함되어 있다. 특정 장소

를 방문하여 그 장소의 소리를 함께 듣고, 장소가 갖는 특성을 이해할 기회를 
마련했기 때문이다. 그리하여 수강생들은 도심 한가운데 있는 어떤 장소에서 
저녁 무렵에 발생하는 소리의 종류를 파악하고, 소리의 원인이 어디인지 이야
기할 수 있었다. 실제로 실습 장소로 삼은 한옥마을은 남산 아래 위치하고 있어
서 숲의 특징적인 소리가 있으며, 야간 방문객(외국 관광객 등)의 일상 소음, 도
로의 자동차 소음 등 다양한 소리가 존재한다. 따라서 지향성 마이크를 통해 그 
장소가 갖는 다양한 소리의 질감을 느낄 수 있으며, 이 소리를 통해 자신이 속
해 있는 장소를 이해할 수 있다(Relph, 2005: 102-104).


background image

118 

지식과 교양 Vol. 9

영화는 독립된 예술이지만, 사회와 호흡하는 예술이기도 하다. 이 사운드 

수업에서는 영화 사운드의 원리를 설명하는 한편, 세상에 존재하는 다양한 소
리를 듣고, 이러한 소리를 포함하는 사회에 우리가 속해있음을 깨닫는 시간을 
제공하고자 하였다.

(2) ○○시청자미디어센터의 “다큐멘터리 제작” 수업
○○시청자미디어센터의 다큐멘터리 제작 수업은 수강생들이 각자 한 편

의 다큐멘터리를 기획하고 촬영하여 완성하는 과정이다. 이를 위해 ‘프리 프로
덕션(기획)-프로덕션(촬영)-포스트 프로덕션(편집)’의 각 과정에 전공 강사가 
참여하여 수강생들의 제작을 돕는 방식으로 진행한다. 

특히, 기획 단계에서는 단순히 책상 앞에서 기획안을 만들기보다는 다양한 

정보를 취합하고, 실제로 확인하는 작업을 통해 현재진행형의 기획안을 구성
해야 한다. 그러므로 좋은 기획안을 만들기 위해서는 인문학의 도움이 필요하
다. 다큐멘터리란 결국 사람과 사람에 관한 일을 탐색하는 작업이기 때문이다. 

<표 3> “다큐멘터리 제작” 수업 개요

주 최

○○시청자미디어센터

시 기

2021년 4 ~ 5월

내 용

다큐멘터리 제작, 작품 완성

인 원

일반인 10명

차시 / 시간

15차시 / 각 2시간

영화의 분류 방법 중 하나는 픽션과 논픽션으로 나누는 것이다. 보통 극장

에서 볼 수 있는 극영화는 픽션이다. 만들어진 시나리오가 있고, 감독이 연출하
며 배우가 연기하는 방식으로 만든다. 반면에 논픽션이란 실제 이야기를 담는 
것이다. 인위적인 연출을 배제한 채, 실제 상황을 촬영한다. 이것이 바로 다큐
멘터리다. 다큐멘터리는 실제 인물, 사건, 상황을 촬영하는 것이기 때문에 기획 
단계부터 여러 가지 요소를 고려할 수밖에 없다. 어떤 식으로 이야기가 흘러갈
지 알 수 없기 때문에 다양한 상황에 대비해야 하는 것이다.

무엇보다 왜 그러한 주제를 선택했는지 본인은 물론 다른 사람에게 설명하

는 과정이 필수적이다. 이를 위해서는 먼저 자신이 관심을 두는 주제에 관한 지


background image

119

인문학 수업으로서 영화교육의 사례 ┃ 오세섭

식이 있어야 한다. 만약 대상이 가족, 친구 등 가까운 사람이라고 해도, 일상적
인 만남이 아니라 탐구의 대상으로서 새로운 관점에서 살펴야 한다. 

예를 들어, 어떤 장소나 특정 사건을 다큐멘터리로 만들고 싶다면 그에 관

한 정보를 얻어야 한다. 처음에는 도서관이나 인터넷을 이용하여 정보를 모을 
수도 있지만, 결국에는 해당 장소를 가서 직접 눈으로 확인하거나 사건과 관련
된 사람을 만나는 것이 바람직하다. 그리고 수업에서는 이러한 점을 강조하여 
수강생이 실천하게끔 해야 한다.

<표 4> “다큐멘터리 제작” 수업 진행

1. 인물, 사건, 장소 등 촬영 대상의 관찰을 통해 주제와 관점 구축

2. 촬영 대상에 관한 정보 수집, 내용의 탐구

3. 현장 방문, 인터뷰 등 만남과 체험을 통한 확인

4. 대상에 관한 지식을 쌓고, 실제 방문을 통해 종합적인 개념 형성 

5. 자신만의 관점으로 작품 완성 및 상영. 감상을 통한 재인식

자신만의 주제 의식과 표현을 담기 위해서는 촬영 대상에 좀 더 다가가야 

할 필요가 있다. 그리고 먼저 인간에 관한 예의와 관심, 애정을 가져야 한다. 이
러한 바탕 위에서 대상의 새로운 모습을 포착할 수 있다. 그리고 이를 위해서는 
스스로의 노력이 필요하다. 우선 자신이 무엇을 원하는지 파악해야 한다. 무엇
을 촬영하고 싶은지도 알아야 한다. 그만큼 촬영 대상에 관심을 가져야 하는 것
이다. 

만약 자기 지역에서 일어난 역사적 사건에 관한 다큐멘터리를 촬영하고 싶

다면, 먼저 문헌 연구를 통해 그 사건의 개요를 파악해야 한다. 그리고 사건이 
일어날 수밖에 없었던 전후 인과관계라든지 역사적 평가에 대해서도 알아야 
한다. 그리고 난 뒤에는 사건이 일어난 장소를 방문할 필요가 있다. 다큐멘터리
는 문자언어가 아니라 영상 언어이며, 화면에 담을 수 있는 시각적 요소를 고민
해야 하기 때문이다. 그리고 해당 장소에서 과거 역사적 사건이 일어났던 광경
을 상상해 보는 것도 좋다. 어떤 장소건 간에, 그 장소만의 고유한 특성과 분위
기를 지니기 때문이다. 아울러 그 사건과 관련 있는 사람과의 인터뷰도 필요하
다. 그리고 되도록 다양한 사람을 만나는 것이 좋으며, 때로는 그 사건과 반대
되는 의견도 들어야 한다. 이러한 과정을 거쳐 비로소 다큐멘터리가가 완성되


background image

120 

지식과 교양 Vol. 9

는 것이다.

이렇게 다큐멘터리 제작의 기획 단계에서는 인문학적 탐구가 필요하며, 이

를 기획서에 녹여내어 자신만의 작품을 준비할 필요가 있다.

2) 인문학 수업에 영화를 활용하는 경우

(1) ○○독립영화협회의 영화인문학 “영화, 인문주의” 수업
○○독립영화협회는 2019년 한국출판문화진흥원의 생활문화시설 인문프

로그램 지원사업에 선정되어 6월부터 10월까지 “영화, 인문주의”라는 이름의 
강좌를 진행하였다. 독립영화협회에서 진행하는 영화강좌였지만, 출판문화의 
일환인 인문프로그램의 지원으로 개설했기 때문에 처음부터 인문학 수업으로 
준비하였다.5)

<표 5> 영화인문학 “영화, 인문주의” 수업 개요

주 최

○○독립영화협회

시 기

2019년 6월 ~ 10월

내 용

다양한 인문학 관점에서 영화를 바라보기

인 원

일반인 10명 내외

차시 / 시간

50차시 / 2 ~ 3시간 (총 112시간)

이 프로그램에서는 일주일에 한 번, 2 ~ 3시간 동안 수업을 진행하였다. 그

리고 기간이 5개월이나 되는 장기 강좌였다. 따라서 우선 생각해야 할 점은 수
강생이 흥미를 잃지 않고, 꾸준히 참여할 수 있도록 동기를 부여하는 것이었다. 

더구나 수강생은 대부분 그 지역의 커뮤니티를 중심으로 모인 일반인이었

으며, 서로 친분이 있거나 아는 사이였다. 수강 목적 또한 영화를 전문적으로 
공부하기 위해서라기보다는 친교 관계의 일환으로 신청한 경우가 많았다. 이
들에게는 영화를 깊게 파고들기보다는 “교양” 차원의 인문학 수업이 적합했
다. 

이러한 특성을 반영하여, 수업 속에 지역학에 알맞은 주제를 녹여내 현실

5) 당시 이 지원사업은 강연형, 학습형, 글쓰기, 기록형, 탐방형, 창작형, 동아리 운영형, 

발굴형 등 8개 유형에서 100개 단체의 사업을 지원했는데, 모두 인문 협업자와 함께 

하는 인문프로그램이었다(한국출판문화산업진흥원 인문지원팀, 2019: 2). 


background image

121

인문학 수업으로서 영화교육의 사례 ┃ 오세섭

성 있는 내용으로 커리큘럼을 재구성하였다. 이를테면, 미장센에 관한 내용을 
설명할 때, 해당 지역을 배경으로 촬영한 상업영화 또는 독립영화를 상영하거
나, 수강생이 사는 도시의 대표적인 장소, 인물, 사건 등을 예로 드는 식이었다. 
이렇게 영화를 공부하면서 동시에 지역과 사람에 대해서도 관심을 가질 수 있
도록 하였으며, 영화를 매개로 각자의 생활과 인생에 관한 이야기를 나눌 기회
를 제공하였다. 

이 강좌에서는 커리큘럼도 유연하게 진행하였다. 해당 차시의 수업 내용을 

무리하게 학습하기보다는 수업 중 어떤 화제가 떠올랐을 때, 자연스럽게 그 내
용에 집중하여 대화하기도 했다.

<표 6> 영화인문학 “영화, 인문주의” 수업 진행

1. 커리큘럼 속에 지역학, 철학 등 인문학 내용을 결합

2. 다양한 관점, 해석, 주제 설정이 가능하다는 점을 설명

3. 흥미 유발, 주제 표현, 참여와 토론을 위한 영화 수업 실시

4. 수업 중 관심사에 따른 의견 표명, 부가적인 토론 등을 진행

5. 커리큘럼에 유연성을 가미, 수업의 틀에 얽매지 않은 수업 실시 

“영화, 인문주의” 강좌는 단순히 강의실에서만 이루어지지 않았다. 강의실

은 동네에 위치한 시민단체 사무실이었는데, 주변에는 주택가, 아파트, 초등학
교, 식당가가 있었다. 이러한 조건을 활용하여, 해당 시민단체에서 열리는 다른 
모임과의 교류라든가, 동네 산책, 다과 등의 활동이 이루어졌다. 이것은 수강생
의 참여 목적이 지식 추구라기보다는 교류와 활동에 방점이 있었기 때문에 가
능한 일이기도 했다. 아울러 교육 장소의 입지 조건, 수강생 개개인의 특성, 수
업 분위기 등이 수업 진행 방식에 영향을 끼쳤다. 아울러 몇몇 수강생은 독립영
화 촬영 현장을 방문하여 단역배우로 참여하는 등 새로운 문화 경험으로서 영
화를 체험하기도 했다. 

이 강좌는 인문학 강좌이면서 친목을 도모하는 수업이었다. 커리큘럼을 유

연하게 운영하여 수업 자체에 큰 부담을 주지 않았으며, 영화를 전면에 내세우
지도 않았다. 그러다 보니 오히려 수강생들은 진지하게 영화를 배울 수 있었다. 
그러면서 자신에 대해 생각하고, 지역에 관해 이야기했으며, 이 강좌에 참여하


background image

122 

지식과 교양 Vol. 9

는 것 자체를 하나의 문화 향유로 생각하기도 했다.6)

(2) ○○백화점 “영화인문학” 문화강좌 
백화점에서 문화강좌를 개설하는 것은 궁극적으로 “소비”를 촉진하기 위

해서다(김○○ 인터뷰, 2022.03.31.). 소비자는 단순히 물건을 구매하기 위해 
백화점을 이용하는 것이 아니다. 소비자는 인구 통계적 특성, 라이프스타일, 개
성 등 저마다 특성이 있으며, 백화점은 소비자의 일반적 소비 형태를 고려하여 
다양한 전략을 기획한다(김영록, 2010: 40). 그러므로 넓은 관점에서 보면, 문
화강좌 또한 소비자의 소비 활동을 위한 상품일 수 있다. 

더구나 ○○백화점 “영화인문학” 문화강좌의 경우, 백화점 내에서 소위 

“VIP”라 지칭하는 고객을 대상으로 진행되는 문화 마케팅의 일환이었다. 이렇
게 특정 대상을 위한 수업에서는 애초 강좌의 목적을 이해하고, 수강생의 기호
를 파악하여 좀 더 세심한 커리큘럼을 구성할 필요가 있다. 

<표 7> “영화인문학” 문화강좌 수업 개요

주 최

○○백화점 ○○점

시 기

2018 ~ 2019년 매주 수요일

내 용

영화를 매개로 한 인문학 수업

인 원

10명 내외

차시 / 시간

약 2년 / 차시당 1시간 30분

이 수업에서 먼저 생각해야 할 요소는 수강생의 특성이다. 이들은 해당 백

화점의 VIP 고객으로 비교적 경제 수준이 높고, 다양한 문화를 경험했으며, 문
화실천력이 큰 사람들이다. 이들은 백화점에서의 소비뿐만 아니라 여행, 골프 
등 다른 문화 향유의 경험이 많으며, 자신들만의 친분 관계를 구축하고 있었다. 
그리고 대부분의 수강생은 50 ~ 60대 여성으로 이루어져 있으며, 가치관에서
도 비슷한 경향을 보이는 경우가 많았다.

교육과정의 경우, 수강생과 협의하여 여성, 철학, 미술, 작가, 배우 등 흥미

를 보이는 주제를 선정한 뒤, 구체적인 커리큘럼을 구성하였다. 때때로 특별한 

6) 이러한 내용은 당시 강좌에 참여한 수강생의 소감을 토대로 분석한 것이다.


background image

123

인문학 수업으로서 영화교육의 사례 ┃ 오세섭

이슈가 생길 때마다 수강생이 원하는 주제로 특강을 진행하기도 했다.7) 수업은 
통상적으로 관련 영화를 사전에 감상하고 오면, 수업 시간에는 영화에 관한 정
보를 설명하고, 강사의 진행 하에 참석자들이 자신의 의견을 밝히는 식으로 진
행하였다. 수업 중 수강생들 사이에 토론이 일어나기도 했으며, 강사가 무리하
게 결론을 내기보다는 참석자 각각의 의견을 존중하는 방식으로 결론을 맺었
다.

<표 8> “영화인문학” 문화강좌 수업 진행

1. 수강생의 의견을 반영하여 커리큘럼을 구성함

2. 때때로 중요한 문화 이슈가 있을 경우, 기존 커리큘럼 대신 이러한 

이슈를 주제로 수업을 진행하기도 함

3. 미리 영화를 감상한 뒤, 수업시간에서 자신의 의견을 표현함

4. 강사는 영화를 설명하고, 수강생의 의견에 관한 피드백을 전달함

5. 자유로운 분위기에서 의견을 교환하고, 각자의 생각을 존중함

수업 주제는 가변적이었다. 영화를 매개로 한 어떤 주제도 가능했으며, 그

때마다 수강생의 관심사를 반영하는 식으로 운영했다. 이것은 영화가 종합예
술 장르이기 때문에 가능한 일이었다. 영화에는 문학, 연극, 미술, 음악, 회화, 
건축 등 여러 예술이 혼합되어 있으며, 멜로와 코미디, 뮤지컬, 액션, SF, 판타
지, 공포, 스릴러, 미스터리 등의 장르가 있다. 더구나 충무로, 할리우드, TV와 
OTT 등 영화산업 내부의 변화도 활발하다. 이렇게 다양한 주제와 커리큘럼을 
구성하여 2년간 약 100회 정도의 수업을 진행할 수 있었다.

물론 까다로운 점도 있었다. 원래 이 수업의 목적이 '소비 촉진을 위한 고객 

유치 및 유지'에 있었기 때문에 이러한 조건을 고려하여 수업 내용을 조직해야 
했다. 그러나 백화점의 목적과 수강생의 기호를 전적으로 따르기보다는 영화
인문학 수업이 갖는 고유한 가치와 의미를 먼저 생각하고자 했다.

3) 인문학과 영화교육의 비중이 균등한 경우

(1) ○○영상미디어센터의 “공포영화” 수업
○○영상미디어센터에서는 2018년 여름에 공포영화 강좌를 개설하였다. 

7) 예를 들어, 2018년에 <보헤미안 랩소디>(Bryan Singer, 2018)가 중년층 사이에서도 

큰 인기를 얻게 되자, 수강생의 요청에 따라 이 영화에 관한 수업을 새롭게 편성하며, 

<보헤미안 랩소디>의 흥행 요인과 문화적 현상에 관해 설명하였다.


background image

124 

지식과 교양 Vol. 9

여름이라는 계절적 특성을 활용한 수업으로 공포영화를 감상하고, 이를 알아
보는 강좌를 기획한 것이다. 

공포영화는 다른 장르에 비해 비주류 장르로 인식되고 있다. 보편적인 인

기를 얻기보다는 관객의 호불호가 명확한 편이며, 대개는 마니아층을 중심으
로 향유되는 경우가 많다. 따라서 이런 장르의 특성을 바탕으로 커리큘럼을 구
성하였다.

<표 9> “공포영화” 수업 개요

주 최

○○영상미디어센터

시 기

2016년 / 2018년

내 용

공포영화의 역사, 장르, 특성

인 원

일반인 10명 안팎

차시 / 시간

5차시 / 각 3시간

공포영화 수업은 2016년에도 있었다. 당시에는 공포영화에 관한 이론과 역

사를 설명하고, 해당 영화를 감상하는 식으로 수업을 진행하였다. 여기에 인문
학의 비중은 높지 않았으며, 주로 영화감상, 영화정보의 전달 등 전문 지식을 
전달하는데 초점을 맞췄다. 하지만 수강생의 만족도는 높지 않았다. 

이러한 수업 결과를 분석하여, 2018년 수업에서는 내용과 커리큘럼에 변화

를 주었다. 그리고 영화와 인문학을 적절하게 안배하였다. 공포영화는 장르의 
규칙에 충실한 편이지만, 그 내면을 차지하는 것은 문화적인 요소들이다. 실제
로 사람들은 단순히 괴물, 살인마, 유령, 좀비가 등장한다고 무서워하는 것이 
아니다. 당대 사회의 불안이 영화에 반영되었을 때, 공포를 느끼는 것이다(오세
섭, 2020b: vii-ix). 따라서 공포영화를 즐기기 위해서는 먼저 공포의 근원을 이
해해야 했다. 그리고 이를 위해서 시대적 특성, 문화적 기호, 민족적 풍습, 사회
적 분위기 등을 함께 배워야 했다.

이렇게 인문학적 개념을 바탕으로 공포영화를 감상하고 이를 분석하였다. 

즉, 공포영화를 즐기는 수업이라기보다는 공포라는 현상을 확인하는 자리가 
된 것이다.

2016년 수업처럼 영화 감상과 영화정보 전달에만 집중하면, 영화가 갖는 


background image

125

인문학 수업으로서 영화교육의 사례 ┃ 오세섭

상징과 의미를 분석하고 이를 수강생과 공유할 기회를 얻기 힘들다. 그리하여 
2018년 강좌에서는 공포영화를 중점적으로 살피기보다는 오히려 인문학의 관
점에서 영화 속 공포의 원인을 찾아보고, 이것을 영화가 어떻게 표현하고 있는
지 설명하고자 했다. 

<표 10> “공포영화” 수업 진행

1. 공포영화는 당대 사회의 불안을 반영한 것이라는 관점을 설명

2. 시대별, 나라별로 소비되는 공포영화의 장르를 소개

3. 나라별, 지역별 공포의 특징을 분석하여 설명

4. 괴물의 탄생 이유, 타자화의 개념을 사회와 문화적 시선으로 공유

5. 차시별 주제에 부합하는 영화 감상 및 토론

공포영화는 영화적 장치가 강력하기 때문에, 오히려 영화에 대한 비중을 

줄이고 대신 인문학을 강조하였으며, 결과적으로 균형 있는 수업이 될 수 있었
다. 어떻게 보면, 영화교육에서 시작한 공포영화 강좌이기 때문에 오히려 영화
를 내려놓는 선택을 할 수 있었던 것이다.

(2) △△시청자미디어센터의 “넷플릭스 드라마 비평” 수업
2021년 가을, <오징어게임>(황동혁, 2021)을 필두로 한국 드라마가 세계

적인 인기를 얻을 무렵, △△시청자미디어센터에서는 “넷플릭스 드라마 비평” 
수업을 개설하였다. 

한국 드라마의 인기는 거꾸로 한국 시청자들의 호기심을 자극했다. 더구나 

넷플릭스 등 다국적 OTT 플랫폼이 일반인에게는 생소한 점도 있었다. 따라서 
<오징어게임>과 같은 드라마에 관한 작품분석뿐만 아니라 OTT 산업의 이해 
등 영화(드라마)와 인문학의 비중이 반반씩 균형을 이루는 수업이 필요했다. 게
다가 이 비평 수업은 온라인으로 진행되기 때문에, 전국의 시청자미디어센터 
회원이 자유롭게 접속하여 참여할 수 있었다. 그러므로 이런 특성을 고려해야 
했다.

<표 11> “넷플릭스 드라마 비평” 수업 개요

주 최

△△영상미디어센터

시 기

2021년 11월


background image

126 

지식과 교양 Vol. 9

내 용

드라마 분석, 영상산업 설명, 문화 전이 해석

인 원

일반인 10명 안팎

차시 / 시간

2차시 / 각 2시간

수강생들은 드라마의 내용 분석에도 관심이 있었지만, 한국 드라마가 어떻

게 세계적으로 인기를 얻을 수 있었는지, 외국인은 드라마 속 내용을 어떻게 받
아들이고 있는지 궁금해 했다. 이를 설명하기 위해서 콘텍스트 분석을 함께 진
행했다. 

일례로, <오징어게임>의 전 세계적인 인기를 설명하기 위해서는 계층과 계

급, 신자유주의에 관한 설명을 빠트릴 수 없다. 이는 거꾸로 빈부격차와 노동문
제가 모든 이에게 공감을 얻었다는 뜻도 된다. 그러므로 <오징어게임>의 분석 
수업에서는 드라마 속 내용보다도 이러한 설정이 용인될 수밖에 없는 현대 사
회의 모습에 관해 이야기하고 이를 드라마와 결부 지어 수강생의 이해를 돕는 
식으로 구성했다. 그리고 강사가 구체적인 사항을 주입식으로 설명하기보다는 
드라마 속 내용과 사회 문제를 병렬적으로 제시하고 수강생이 스스로 납득하
게끔 기회를 제공하였다.

한편, <오징어게임> 속 게임들은 뉴트로(Newtro, 새로운 복고) 열풍과 연

관이 있기 때문에 자연스럽게 복고풍의 미장센이라든지 키치(kitsch), 패러디 
양식에 관한 설명으로 이어졌다. 더불어 1980년대 한국 사회의 풍경과 현재 사
회를 비교하면서, 수강생의 이해를 돕고자 하였다. 이렇게 영화뿐만 아니라 영
화 외적인 부분에 대한 인문학적 접근이 이루어졌다.

<표 12> “넷플릭스 드라마 비평” 수업 개요

1. 넷플릭스 오리지널 한국 드라마 내용, 개요 설명

2. 세계인의 공감대를 얻을 수 있었던 드라마 주제를 분석

3. 미술, 세트, 설정에 관해 설명. 미술과 역사, 미학 개념 설명

4. 수강생들이 제시된 정보를 습득하여, 스스로 이해하도록 기다림

5. 수강생은 자기 의견을 온라인으로 접속한 사람들과 공유

    그리고 강사의 설명, 다른 수강생의 의견을 종합하여 이해함

이 수업의 경우, 넷플릭스라는 OTT 플랫폼을 통해 ‘온라인’으로 접속하여 

관람한 콘텐츠를 줌(ZOOM)이라는 ‘온라인’ 화상회의 플랫폼을 통해 수업한다


background image

127

인문학 수업으로서 영화교육의 사례 ┃ 오세섭

는 점에서 코로나 팬데믹 상황의 특성을 그대로 보여주었다. 더구나 접속자의 
대다수는 중장년층으로, 우리나라에서 온라인 시청과 접속, 수업이 그만큼 보
편화되어 있다는 사실을 알 수 있었다. 이를 통해 비대면 교육 방식에 대해서는 
여전히 불편한 시선도 존재하지만, 영화인문학 수업은 비대면 상황에서도 활
발하게 참여할 수 있음을 확인하였다.

4. 영화인문학 수업의 특성과 한계

인문학 수업으로서 영화교육은 여러 가지 장점이 있지만, 단점도 존재한

다. 다음에서는 영화인문학의 특성과 그 한계를 살펴보고자 한다. 이를 통해 앞
으로 영화인문학의 발전을 추동할 수 있을 것이다.

1) 영화인문학 수업의 특성

영화인문학 수업의 특성은 네 가지로 나누어 설명할 수 있다. 
첫째, 영화인문학 수업은 대중성이 높으며, 접근성도 좋다. 사실 영화는 사

람들에게 널리 알려져 있으며, 인기도 많다. 영화뿐만 아니라 영상, 미디어 등 
관련 장르로 확장해서 살펴보면, 이러한 특징은 더욱 분명해진다. 게다가 영상
미디어 시대를 사는 사람들에게 영상이라는 매체는 필수적인 요소이자 생활기
반이다. 더욱이 우리나라는 인터넷, 디지털, 스마트 폰 등 영상관련 기반이 잘 
갖춰져 있는 편이다. 따라서 영화인문학 수업은 누구나 쉽게 누릴 수 있는 학습
자 친화적인 성격을 지닌다. 

둘째, 다양한 커리큘럼을 구성할 수 있다. 영화인문학에서는 많은 영화와 

인문학 요소를 결합하여 여러 가지 수업을 기획할 수 있다. 예를 들면, 옛날 한
국영화를 감상하면서 영화 속 서울의 지리적 특성에 관해 설명하거나, 프랑스 
요리 영화를 보면서 요리의 역사를 다시 새겨볼 수 있을 것이다. 또한 영화 속 
주인공의 직업을 통해 진로와 직업에 관한 이야기를 나눌 수도 있다. 실제로 지
난 120여 년간 수많은 영화가 만들어졌다. 인문학의 범위도 매우 넓다. 그러므
로 인문학 주제에 따라 적재적소에서 영화를 자료로 활용할 수 있으며, 거꾸로 
영화를 범주화하여 그 속에서 인문학 주제를 찾을 수도 있을 것이다. 

셋째, 영화교육의 내용 체계인 이해, 제작, 감상을 통해 다양한 교육 경험을 

제공할 수 있다. 다른 인문학 수업은 대개 이론 강의로 끝나거나 체험하는 수준


background image

128 

지식과 교양 Vol. 9

에 머문다. 그러나 영화교육은 이론뿐만 아니라 제작(실습, 창작)과 감상(작품 
감상과 비평)까지 다양한 내용 영역을 가지고 있다. 그러므로 영화인문학에서
는 이론과 관련한 수업뿐만 아니라, 체험, 감상, 비평, 실습, 창작 등 다양한 방
식의 교육이 가능하며 각 영역에서 새로운 인문학적 경험을 할 수 있다.

넷째, 영화인문학은 비대면 수업으로도 편리하게 진행할 수 있다. 코로나 

팬데믹 상황에서 도입된 온라인 화상 수업의 경우, 영화가 관객을 만나는 방
식과 비슷하다. 관객들이 화면(Screen) 통해 영화(Contents)를 만나듯, 학습
자 또한 화면(Screen)을 통해 교수자를 만나거나 교육 콘텐츠를 접하는 것이
다. 이렇게 비대면 교육 방식은 영화의 원리와 비슷한 점이 많다(오세섭, 2021: 
325). 그러므로 이러한 특성을 파악하여 발전시킨다면, 비대면 방식을 통한 영
화인문학 수업도 많은 관심을 얻게 될 것이다.

2) 영화인문학 수업의 한계

영화인문학 수업은 여러 가지 특성과 장점이 있지만, 그 한계도 존재한다. 

그중에서도 가장 큰 문제는 영화인문학의 주체(교육 주체 혹은 연구 주체)가 명
확하지 않다는 점이다. 

영화인문학 수업은 영화와 인문학의 결합으로 영화에서 인문학적인 요소

를 발견하거나, 인문학 수업에서 수강생의 이해를 돕기 위해 영화를 활용하는 
등의 형태를 지닌다. 영화 수업에 인문학적인 요소를 곁들이는 경우는 영화전
공자가 수업의 주체가 된다. 반면에 인문학 수업에서 영화를 활용하는 경우는 
인문학 전공자가 영화 콘텐츠를 활용하는 경우다. 대개 영화인문학 수업은 영
화의 대중성과 편리함을 눈여겨본 인문학 전공자가 수업의 보조 자료로 활용
하는 경우가 많다.8)

어떤 교육에서 누가 주체인가의 문제를 이야기하는 것은 조심스럽다. 자칫 

학문의 주도권 다툼으로 보일 수 있기 때문이다. 그러나 학문의 발전을 위해서
는 누구든 간에, 책임감을 갖고 주도적으로 참여할 필요가 있는 것도 사실이다. 
이것이 명확해진다면 영화인문학 수업의 정확한 개념과 정의, 분류와 내용, 커

8) 이런 사례는 초‧중‧고등학교 일반교과 수업이나 대학 교양수업에서도 자주 있는 일이

다. 대부분 영화를 교보재로 활용하여 필요한 설명을 뒷받침하곤 한다. 꼭 영화가 아니

더라도, 동영상 콘텐츠는 학생의 이해를 돕는데 용이하다.


background image

129

인문학 수업으로서 영화교육의 사례 ┃ 오세섭

리큘럼 등에 관해서도 체계적인 연구를 진행할 수 있을 것이다. 다만 영화인문
학의 다양성과 넓은 스펙트럼을 감안했을 때, 기왕이면 영화를 중심으로 연구
를 진행하면서, 필요에 따라 인문학 연구자와 협업하는 편이 효과적9)일 것이
다.

향후 많은 연구자와 교육자가 영화인문학에 관심을 두고 다양한 수업 방법

을 고민한다면, 새로운 변화와 발전을 이룰 수 있을 것이다. 그러나 단순한 유
행으로 접근한다면, 영화인문학 수업에 관한 관심도 금방 식게 될 것이다. 

5. 맺으며

정민(2011: 32)에 따르면, 인문학은 해답을 찾는 것이 아니라 질문을 하는 

것이다. 그러므로 인문학을 배운다는 것은 직관과 사유, 고민과 표현이 뒤섞이
면서 어떤 현상을 이해하면서도 새롭게 의문을 품고, 다시 이를 탐구하는 과정
이다. 

영화도 마찬가지다. 어떤 영화는 처음부터 끝까지 관객에게 질문한다. 예

를 들어, <소피의 선택 Sophie's Choice>( Alan J. Pakula, 1982)에는 다음과 같
은 설정이 있다. 

아우슈비츠 수용소에 들어가기 위해 서 있는 유태인 여자 소피에게 독일

군 장교가 접근한다. 그가 소피에게 말하길, 자녀 중 한 명은 살려줄 테니 

누구를 살릴 것인지 선택하라고 한다. 소피가 선택한 아이는 살고, 선택받

지 못한 아이는 죽는 것이다. 소피는 아들과 딸을 번갈아 바라보며, 어쩔 줄 

몰라 한다.

만약 나라면 누구를 선택할 것인가? 애당초 부모가 자식 중 하나를 선택하

는 게 가능한가? 영화는 딜레마에 빠진 소피를 보여주면서, 오히려 이런 상황
을 만든 인간의 야만성, 나치의 잔혹함을 부각시킨다. 또한 소피의 선택뿐만 아
니라 나치의 폭력, 나아가 아우슈비츠라는 존재에 관해 의문을 품도록 한다. 그
리고 부모의 의무, 인간의 숙명에 대해서도 계속해서 질문한다. 한 편의 영화가 
하나의 인문학이 되는 것이다.

9) 이것은 어느 한쪽을 편드는 것은 아니며, 연구의 효율성을 감안하여 판단한 것이다. 궁

극적으로는 학문 이기주의로 흐르지 않기 위해서 통합 연구와 협업 수업 등 다양한 발

전 방안을 마련해야 한다.


background image

130 

지식과 교양 Vol. 9

이러한 예에서 보듯, 영화와 인문학은 비슷한 점이 많다. 그러므로 상호결

합과 확장을 통해 발전할 가능성이 크다. 게다가 현대 사회는 매우 복잡하게 작
동하고 있으며, 윤리적 딜레마에 빠지는 경우도 많다. 이런 상황에서 영화인문
학은 교양수업이면서 역사수업이며, 철학수업이 될 수 있다. 그리하여 영화인
문학에 참여하는 학습자는 다양한 관점에서 서로 질문을 던지고 답을 찾는 과
정을 경험할 수 있다. 그리고 생활 속에서 이를 적용하고 문제를 해결하고자 노
력할 것이다.

그러나 아직까지 영화인문학 수업에 관한 연구는 활성화되지 않았다. 그러

므로 다양한 노력을 통해 영화인문학의 지평을 넓히고, 이에 알맞은 교육법을 
찾아야 할 것이다. 또한 후속 연구를 통해 기존의 영화인문학 수업 사례를 참고
하여 새로운 커리큘럼을 개발하는 한편, 영화인문학의 관점을 오롯이 수업에 
적용할 수 있는 방안을 모색해야 할 것이다. 

이러한 노력은 단지 영화나 인문학만을 위한 것이 아니다. 동시대를 살고 

있는 우리 이웃을 위한 교육 서비스이자 문화 향유의 기회를 공유하는 것이다. 
그리고 영화인문학이라는 학문이 가진 시대적 소명이기도 하다.

 


background image

131

인문학 수업으로서 영화교육의 사례 ┃ 오세섭

참고문헌

김기봉, 「영화인문학, 디지털시대의 인문학」, 『영화연구』, 제58호, 2013, 

33-54쪽.

김대호, 「영화를 활용한 역사 글쓰기 교육」, 계명대학교 석사학위논문, 2010.
김시무, 「영화인문학의 활성화를 위하여: 연극과 스크린의 융합」, 『공연과리

뷰』, 제81호, 2013, 37-48쪽.

김영록, 「백화점 소비자의 행태분석에 따른 단계별 점포선택 선호요인 연구: 

수도권 백화점 사례를 중심으로」, 한성대학교 박사학위논문, 2010.

김영민, 『영화인문학』, 글항아리, 2009.
김종진, 「영화 <신과 함께, 인과 연>에 담긴 문화요소와 한국문화교육」, 경상대

학교 석사학위논문, 2019.

김지윤, 「생태주의 영화교육 방안: 영화 <달리는 차은>을 중심으로」, 경상대학

교 석사학위논문, 2021.

김진균 외, 『인문학과 인문 교육』, 에디투스, 2019. 
박영식, 『인문학 강의』, 철학과 현실사, 2011.
신선규, 「실용적 교육세태 속의 인문학 교육에 관한 소고 - 영화 『죽은 시인의 

사회』와 『히스토리 보이즈』를 중심으로」, 고려대학교 석사학위논문, 

2015.

오세섭, 「포스트 혹은 포스트 코로나 시대의 청소년 영화교육」, 『아시아영화연

구』, 제13권 3호, 2020a, 29-65쪽.

오세섭, 『공포영화, 한국 사회의 거울』, 커뮤니케이션북스, 2020b.
오세섭, 「비대면 영화교육에 대한 전망: 불편한 인식에서 적응으로의 전환」, 

『영화연구』, 제88호, 2021, 305-336쪽.

이아람찬, 『영화교육론: 이해와 실제』, 커뮤니케이션북스, 2005.
이아람찬 외, 「청소년 영화교육 기본 계획 연구」, 영화진흥위원회, 2019.
이언주, 「인문학을 활용한 도덕과 교육 개선방안 연구」, 서울대학교 박사학위

논문, 2016.

임현주, 「영화를 통한 대학 교양문학교육 연구: “성과 문학” 수업을 중심으로」, 

계명대학교 석사학위논문, 2010.


background image

132 

지식과 교양 Vol. 9

정  민, 「질문의 경로를 바꿔라: 시대 변화와 인문학적 사유」, 『한국언어문화』, 

제46호, 2011, 25-37쪽.

한귀은, 「대화로서의 영화인문학 - 홍상수의 <지금은 맞고 그때는 틀리다>를 

중심으로」, 『어문학』, 제131호, 2018, 297-320쪽.

한국출판문화산업진흥원 인문지원팀, 2019년 생활문화시설 인문프로그램 지

원 사업 공고, 한국출판문화산업진흥원 제2019-55호, 2019.

Edward Relph 저, 김덕현, 김현주, 심승희 역, 『장소와 장소상실』, 논형, 

2005.

F. M. Cornford 저, 이종훈 역, 『소크라테스 이전과 이후』, 박영사, 2006.
Zygmunt Bauman 저, 조은평, 강지은 역, 『고독을 잃어버린 시간』, 동녘, 

2012.

王弼 저, 임채우 역, 『주역 왕필주』, 길, 2006.
박인영, <서울국제문학포럼> “힘의 질서와 인간 가치” 토론, 연합뉴스, 

2005.05.26.

연합뉴스, 서울 YMCA, 독립영화상영회 개최, 연합뉴스, 1995.07.14. 
이왕구, 일반인 대상 인문학 강좌 열기 뜨겁다, 한국일보, 2008.03.03.
강성만, ‘인문학 소통’ 서울 넘어 온나라로, 한겨레, 2007.10.10.
김○○(前 ○○백화점 팀장) 인터뷰, 2022.03.31. 
www.imdb.com 


background image

133

인문학 수업으로서 영화교육의 사례 ┃ 오세섭

❚국문초록

현대사회의 반성 속에 등장한 인문학은 대중문화의 총아라 할 수 있

는 영화와 결합하여 영화인문학이라는 이름으로 다채로운 반향을 일으

키고 있다. 영화는 당대 현실이 구체적으로 반영되어 있으며, 직접적으

로 관객과 소통하고자 노력한다. 이런 특성 때문에 영화를 매개로 하는 

인문학 강좌는 이해, 소통, 참여도에 있어서 커다란 장점이 있다. 게다가 

영화의 내용과 형식은 무궁무진하므로 인문학과의 융합을 통해 다양한 

주제와 문제의식을 도출할 수도 있다. 

본 연구에서는 이러한 영화인문학 수업의 사례를 세 가지 형태로 분

류하여 살펴보았다. 

첫 번째, 영화 수업에 인문학적 요소를 가미하는 것이다. 이 경우 단

순한 영화이론‧실습교육을 넘어서, 인간과 사회를 바라보는 시각까지 키

울 수 있다.

두 번째, 인문학 수업에 영화를 활용하는 경우다. 다양한 영화를 활

용한다면, 쉽고 재미있는 인문학 수업이 될 수 있다.

세 번째, 영화와 인문학의 비중을 균등하게 맞추는 것이다. 이 경우, 

영화에 관한 관심뿐만 아니라 영화가 의미하는 주제를 새로운 관점에서 

살펴볼 수 있으며, 학습자의 만족도를 높일 수 있다.

영화인문학은 대중성과 접근성이 높고, 다양한 커리큘럼 구성이 가

능하며, 여러 가지 교육 경험을 제공할 수 있다. 또한 비대면 교육이 가

능하다는 장점이 있다. 그러나 영화인문학 수업 주체가 모호하다는 한

계도 가지고 있다. 앞으로 이러한 단점을 보완하고 장점을 발전시킨다

면, 많은 사람들에게 문화 향유의 기회를 제공할 수 있을 것이다. 

주제어 ● 영화인문학, 영화교육, 인문학, 영상문화, 문화 향유


background image

134 

지식과 교양 Vol. 9

❚Abstract

A Case Study of Film Education as a Humanities Class

Oh, Se-Seop

The humanities, which appeared in the reflection of modern society, 

combined with films, which can be called a darling of popular culture, 

are creating a variety of repercussions resonating under the name of film 

humanities. The film reflects the reality of the time in detail and tries to 

communicate directly with the audience. Because of these characteristics, 

humanities lectures using films as a medium have great advantages in 

understanding, communication, and participation. Moreover, since the 

contents and forms of the film are endless, it is possible to derive various 

themes and problem awareness through fusion with the humanities.

In this study, the cases of these film humanities classes were classified into 

three types and examined.

The first is to add a humanistic element to the film class. In this case, 

beyond simple film theory and practical education, it is possible to develop a 

perspective on human beings and society.

The second is the case of using films in the humanities class. If you use a 

variety of movies, it can be an easy and fun humanities class.

Third, equalize the weight of film and humanities. In this case, not only 

interest in the movie, but also the topic of the movie can be looked at from a 

new perspective, and learner satisfaction can be increased.

The humanities of film is popular and accessible, and it is possible to 

construct a diverse curriculum and provide various educational experiences. 

In addition, there is an advantage that non-face-to-face education is possible. 

However, it also has a limitation in that the subject of the film humanities 

class is ambiguous. If these shortcomings are supplemented and the strengths 

developed in the future, it will be possible to provide opportunities for 

cultural enjoyment to many people.

Keyword ● Film Humanities, Film Education, Humanities, Visual Culture, 

Culture Enjoyment

❙논문투고:2022. 04. 22.❙심사완료:2022. 05. 10.❙게재확정: 2022. 05. 10.


background image

135

팟캐스트를 활용한 대학 교양 인성교육의 효과

-대학 교양교육과정을 중심으로-

1. 연구의 필요성

스스로를 ‘아싸(아웃사이더의 준말)’라고 칭하는 경우가 흔할 정도로 현대 

대학생들은 개인화된 삶의 패턴에 익숙해져 있다. 또한, 취업준비에 대한 부담
이 늘어나면서 대부분의 대학생활을 취업을 위한 스펙 쌓기와 학점취득에 집
중하는 경향이 많아지고 있다(조벽, 2011). 중, 고등학교 시절부터 성과중심의 
교육풍토에서 자라온 현재의 대학생들은 자신의 감정을 표현하는 방법과 인
간관계를 맺는 방법에 대해 알지 못해 많은 어려움을 겪고 있다(손승남, 2014). 
이러한 문제들은 졸업 후에도 영향을 미치기 때문에 많은 사회초년생들이 직
장생활이나 사회생활에 제대로 적응하지 못하는 결과를 초래하고 있다(김은
진, 2015; 강민경, 2013). 

대학생활은 다양한 인간관계를 경험하고 동시에 구체적인 인생계획을 수

립해야 하는 시기여서 타인과 원만한 관계를 형성하고 친밀감을 높여보는 경

원 은 석*

1. 연구의 필요성
2. 선행연구 고찰
3. 연구수업의 구성
4. 데이터 분석 및 결과 
5. 결론 및 제언

http://doi.org/10.54698/kl.2022.9.135

목  차

* 목원대학교 기초교양학부 조교수


background image

136 

지식과 교양 Vol. 9

험을 해볼 수 있는 좋은 시기다. 따라서, 개인의 인격, 행동습관, 및 태도를 함
양하는 인성교육이 강조되고 있다(구본만, 2015; 차봉준, 2015). 그러나 대학에
서의 인성교육은 다음과 같은 설계와 운영의 어려움이 있다.

첫째로는 교육목표에 적합한 평가방식을 적용하기 어렵다는 점이다. 인성

은 경험지로 분류되는 역량이기 때문에 관련 지식을 쌓는 것보다 실제로 학습
자의 행동이 바뀌는 것이 교육의 주요 목표가 되어야 한다(전제아, 2005). 그 
결과, 많은 인성교육 프로그램이 면대면 교육 위주로 소수의 학생들에게 행동
과 사고에 영향을 줄 수 있는 체험 중심의 경험을 제공하는 내용으로 진행되었
다(김용숙, 2021; 김혜숙, 2021; 양미경, 2020). 이런 체험중심 인성교육이 교과
과목으로 편성될 경우 상대평가 방식과는 호환되기 힘들기 때문에 수업 내용
과 평가가 격리되는 문제가 발생한다. 이에, 원래의 교육목표와는 달리 평가에 
의해 교육내용이 영향을 받는 역류효과(washback effect) 발생할 가능성이 높
아져 평가가 수월한 개념 전달 위주의 수업으로 전환될 가능성이 높아진다. 

둘째는 교수자가 메시지를 [전달]하는 방식으로는 다수의 학생들에게 영향

을 미치기가 어렵다는 점이다. 기존 오프라인 기반의 수업은 깊이 있게 인성의 
가치를 다룰 수 있다는 장점은 있으나 다수의 학생에게 영향을 미치기에는 한
계가 있다. 오프라인 체험 방식의 수업은 한 분반에 40명 이상의 학생들을 대
상으로는 체험 수업을 운영하기가 현실적으로 어렵고(전향진, 김광수, 2010), 
아무리 좋은 프로그램도 한 명의 교수가 일정 수 이상의 분반을 개설하여 운영
하기에는 무리가 따른다. 

이러한 현실적인 문제들에 대한 대안으로 디지털콘텐츠를 활용한 인성교

육 프로그램을 제안할 수 있다. 본 연구에서는 팟캐스트(Podcast)라는 오디오 
콘텐츠를 교육매체로 제안하고자 한다. 디지털콘텐츠를 활용하여 ‘인성’과 관
련된 주요 키워드에 학생들을 노출시키고 학습자 스스로 자신의 경험과 맞닿
는 메시지를 발견할 수 있도록 수업을 구성하면, 학습자 주도로 필요한 메시지
를 체화한 뒤 현실에서 적용해볼 수 있는 기회를 제공할 수 있을 것으로 예상된
다. 따라서 본 연구에서는 팟캐스트를 활용한 대학교양 인성수업이 학습자에
게 미치는 영향을 검증하기 위해 13주 동안 3개 대학에서 143명을 대상으로 연
구수업을 진행한 뒤 수업의 효과성을 분석해 보고자 한다. 본 연구에서 살펴보


background image

137

팟캐스트를 활용한 대학 교양 인성교육의 효과 | 원은석

고자 하는 효과성은 다음과 같다. 

[문제1] 팟캐스트를 활용한 인성수업에 대한 학습자의 만족도
[문제2] 팟캐스트를 활용한 인성수업이 인성에 대한 인식에 미치는 영향
[문제3] 인성교육 수업 도구로써 팟캐스트에 대한 학습자의 인식 변화

2. 선행연구의 고찰

1) 대학 인성교육의 현황

2015년 인성교육을 의무로 규정한 ‘인성교육진흥법’이 제정된 것을 계기로 

한국대학교육협의회 부설 한국교양기초교육원에서는 인성교육을 교양교육의 
한 영역으로 포함시켰다(한국교양기초교육원, 2015). 대학에서의 인성교육은 
기초 생활습관이나 도덕성과 사회성을 중시하는 초, 중, 고등학교 인성교육과
는 달리 자신에 대한 탐색을 기반으로 진로탐색, 사회문제 인식 및 해결, 및 인
문학적 소양 함양 등 사회진출을 앞두고 있는 성인의 니즈를 반영하여 교과과
정을 구성하고 있다(이윤선, 권미진, 2015: 이종현, 2016). 대학들은 교양교육 
과정의 일환으로 인성교육을 실시하는 사례가 많으며 교양교육을 주관하는 주
체(학과/기관/단과대학)가 학점이 반영되는 [교과과정] 또는 학점이 반영되지 
않는 [비교과과정]으로 수업을 개설하고 있다(구본만, 2015; 박은숙, 2018; 손
승남, 2014; 이종현, 2016). 

교양과정으로 개설된 인성교육에 대한 선행연구(지현아, 2017; 성명희 김

은주, 2015, 차봉준, 2015)에 따르면, 다수의 대학들이 대학의 미래비전 또는 
대학이 제시하는 교육이념과 연계하여 인성교육의 목표 및 주제와 내용을 설
정하고 있다. 비교과과정으로 인성교육을 운영하는 경우, 인성과 관련된 여
러 종류의 프로그램을 개설하여 운영하는 사례는 많지만 프로그램 간 체계
성과 연계성이 확보되어 있지 않다. 또한, ACE(학부교육선도대학지원사업), 
CORE(대학인문역량강화사업) 및 특성화사업 등 대학이 유치한 예산지원 사업
의 일환으로 정해진 기간(2, 3년) 동안 집중적으로 개설되는 경우가 많다(백승
수, 2017). 

한 사람이 겪고 있는 인성 관련 문제는 개인의 특성과 상황에 따라서 문제


background image

138 

지식과 교양 Vol. 9

로 인식될 수도 또는 전혀 문제가 되지 않을 수도 있다는 특징을 가지고 있다. 
인성 메시지가 의미를 가지려면, 메시지의 내용을 자신의 문제로 인식하는 것
이 필요한데, 이러한 인식은 개인의 경험과 성향에 따라 영향을 받는다. 즉, 같
은 시간에 인성수업을 듣더라도 누군가에게는 수업 내용을 자신의 문제로 인
식해 적극적으로 수용하는 반면, 다른 누군가는 잘 와 닿지 않는 메시지로 인식
하게 된다. 이처럼 개인에게 미치는 인성교육의 효과는 개인이 처한 상황에 따
라 좌우되는 특성을 지니기 때문에 교육의 효과성을 높이기 위해서는 인성교
육의 접근방식을 새롭게 생각해 볼 필요가 있다. 필요하다고 생각하는 메시지 
[전달]하는 기존 방식보다는 메시지가 지속적으로 [노출]될 수 있도록 환경을 
구성하여 학습자가 필요할 때 와닿는 메시지를 활용할 수 있는 체제를 구축하
는 것이 필요하다. 이에, 디지털콘텐츠로 인성에 대한 메시지를 제작하여 온라
인으로 서비스를 제공한다면, 시간과 장소에 관계없이 필요한 상황이 되었을 
때 메시지에 접속하여 필요한 정보를 얻고 문제를 탐색할 수 있는 기회를 제공
하는 것이 가능하다. 

2) 교육도구로써 팟캐스트

팟캐스트는 청취용으로 제작된 디지털콘텐츠를 의미한다(원은석, 윤서영, 

2020). 2010년대 초, 휴대용 단말기와 스마트 디바이스의 보급으로 인해 오디
오(audio) 콘텐츠는 팟캐스트(Podcast)라는 플랫폼을 기반으로 원하는 시간
에 필요한 콘텐츠를 선택하여 청취할 수 있는 서비스로 진화하였다(김철영, 
2014). 라디오처럼 단순히 일정에 따라 제공되는 콘텐츠를 청취만 할 수 있었
던 예전과는 달리 개인이 직접 제작한 오디오 콘텐츠를 불특정 다수의 청취
자들에게 전달할 수 있게 되면서 팟캐스트 콘텐츠에 대한 관심이 급격히 높
아지게 되었다(Henry, 2019). 애플이 제공하는 서비스인 ‘Podcast’뿐만 아니
라 네이버의 ‘오디오클립’, 구글의 ‘Google 팟캐스트’, 팟빵(Podbbang), 팟티
(Podty) 등 다양한 팟캐스트 플랫폼이 시장에 등장하면서 점차 다양한 주제를 
다루는 콘텐츠가 제작되고 있다(정지은, 2014). 

이런 변화에 발맞추어 팟캐스트를 교육에 활용하는 다양한 연구들이 이루

어지고 있다. 다양한 선행연구에서 팟캐스트의 활용이 교육에 큰 도움이 된다
는 의견을 제시하였다(Abdous, Camarena, & Facer, 2009; Chinnery, 2008; 


background image

139

팟캐스트를 활용한 대학 교양 인성교육의 효과 | 원은석

Chung, 2002;Keegan, 2005; 원은석, 윤서영, 2020; 최미영, 2012). 교육 도구
로서 팟캐트스가 지닌 장점으로는 첫째, 교사와 학습자, 학습자와 학습자 간 
상호작용이 시간과 장소의 제약을 받지 않고 비대면 수업으로 가능하다는 점
(Harris & Park, 2008), 둘째, 필요할 경우, 원하는 내용을 선택하여 반복청취
가 가능하기 때문에 교사 측면에서는 효율적인 수업 운영이 가능하다는 점과 
학습자 측면에서는 자기주도학습이 가능하다는 점이 있으며(Chinnery, 2008), 
마지막으로 다양하고 폭넓은 상호작용이 가능하다는 장점들이 있다. 

이처럼, 팟캐스트가 가진 서비스 측면과 콘텐츠 측면의 장점들로 인해 교

육적 활용 가능성에 대한 기대가 높지만, 팟캐스트를 실제 교육 활동에 적용
하여 그 효과성을 검증하고 제시한 연구는 아직까지 많이 수행되지 않고 있
다(원은석, 윤서영, 2020). 따라서, 다양한 교수학습 이론들을 접목하여 팟캐
스트 활용 수업을 설계하는 방법과 상호작용을 높일 수 있는 다양한 활동들을 
기획하고 운영할 수 있는 방법에 대한 구체적인 연구가 필요하다. 또한, 교육
이 학습자에게 미치는 효과에 대한 다각적인 분석과 검증이 필요한 상황이다
(Gachago, Livingston, & Ivala, 2016). 이러한 필요성에 부합하기 위해 본 연
구는 대학생을 대상으로 인성교육 팟캐스트를 제작하고 이를 활용한 교양 인
성교육을 진행하는 구체적인 과정과 방법에 대해 살펴보았다. 

3. 연구수업의 구성

<표 1> 연구수업의 개요

대상학교

대전, 충청권역 3개 대학 4개 분반

참여인원

143명, 

A대학(30명), B대학(33명), C대학(A반 40명/B반 40명)

연구기간

2021년 1학기 총 13주

교수자

연구자(A대학), 참여교수(B, C대학)

수업방식

온라인 비대면 수업

활용콘텐츠

인성역전 콘텐츠(팟캐스트/동영상), 텍스트 교재

수집데이터

수업 전/후 설문조사, 수업 소감문, 

FGI(Focused Group Interview)

팟캐스트를 활용한 인성교육의 효과를 검증하기 위해 대전, 충청 지역에 


background image

140 

지식과 교양 Vol. 9

위치한 3개 대학에서 연구수업을 진행하였다. 수업은 연구자와 연구자가 섭외
한 교수 1인이 함께 진행하였고, 연구자는 A대학에서, 참여 교수는 B, C 대학
에서 수업을 운영하였다. 두 사람이 동일한 방식으로 수업을 운영하기 위해 학
기가 시작되기 전, 세 차례에 걸쳐 수업운영 방식에 대해 논의하고 수업에 활용
할 자료와 활동을 함께 구성하였다. COVID-19 상황 때문에 모든 분반 수업은 
온라인 비대면 방식으로 진행하였다. 연구자가 직접 제작한 팟캐스트와 팟캐
스트의 내용을 토대로 제작한 교재를 활용하여 총 13주 동안 수업을 진행하였
다. 

1) 콘텐츠의 구성

본 연구수업은 학습자 중심 접근법을 적용하여 학습자가 인성 메시지를 [인

식]하고 [체화]한 뒤 [활용]하는 과정에 초점을 맞추어 수업의 전반적인 체제를 
기획하였다. 학습자의 체험과 관심에 비중을 두고, 학습자가 일상에서 쌓은 여
러 경험들을 토대로 수업에서 접한 다양한 인성관련 메시지에 관심을 갖도록 
유도하고, 수업에서 해당 내용을 심화하여 고찰하게 한다. 이 과정을 거쳐 체화
한 인성 주제를 학습자가 일상생활에 적용하여 문제상황에 대처할 수 있는 역
량을 갖추는 것을 수업의 목표로 설정하였다. 

이 접근법에서 중요한 것은 학습자가 부담 없이 인성 주제에 접근할 수 있

는 환경과 분위기를 구성하는 것이다. 이를 위해 첫째, 콘텐츠의 구성을 재미

<그림 1> 학습자중심 인성교육 수업 기획 방식


background image

141

팟캐스트를 활용한 대학 교양 인성교육의 효과 | 원은석

있게 기획하는 것과 둘째, 각각 다른 관점과 특성을 가지고 있는 개별 학습자의 
성향을 최대한 공략할 수 있도록 콘텐츠 내용에 다양한 관점을 제공하고자 하
였다. 이를 위해 각각 다른 배경을 가진 다수의 패널들이 서로 이야기를 나누는 
대담 형식으로 콘텐츠를 구성하였다. 콘텐츠에 등장하는 패널은 각자 다른 전
문 영역을 가진 인물들로 구성하였고, 콘텐츠에 관심을 가진 청취자가 콘텐츠
에 긴밀한 유대감을 가질 수 있도록 각 패널이 가지고 있는 개성과 특성에 따라 
독특한 캐릭터를 부여하였다. 이로 인해 주제에 따라 패널들이 서로 편을 들기
도 하고 대립하기도 하는 등 콘텐츠의 흐름이 단조롭지 않고 역동성을 가질 수 
있었다. 

<표 2> 패널들의 주요 정보 및 캐릭터

패  널

주요정보 및 캐릭터

원은석(연구자)

교육전문가, 사례 고찰, 콘텐츠 기획 및 제작

재미 담당, 공감능력 낮으나 생각이 독특함

정* * (철학)

서양철학, 용어 고찰, 철학적 판단 

논쟁 담당, 독단적이나 수용을 잘함

김* * (심리)

심리전문가, 사례 고찰, 이론 및 대처방법 고찰

분석 담당, 냉정하게 상황분석

서* * (상담)

상담전문가, 사례 고찰, 이론 및 대처방법 고찰

공감 담당, 따뜻하게 소통하나 우유부단

황* * (철학)

동양철학, 용어 고찰, 철학적 판단

설명 담당, 내성적이나 배려를 잘함

팟캐스트의 특성상 청취자는 콘텐츠의 내용을 ‘듣기’를 기반으로 접하게 

된다. 따라서 명확하게 메시지를 전달하기 위해서는 청취자가 현재 듣고 있는 
내용에 대한 맥락을 쉽게 파악할 수 있도록 전체 콘텐츠의 구성이 통일성을 갖
추는 것이 중요하다. 이에, 다음과 같은 모델을 구성하여 콘텐츠 기획에 적용하
였다. 

모델을 구성하기 위해 학습절차를 기준으로 [도입], [심화], 그리고 [적용] 

세 단계로 구분하였다. [도입] 단계에서는 학생들이 에피소드(청취할 팟캐스트 
콘텐츠를 칭하는 용어)에서 다루게 될 주제를 잘 인식할 수 있도록 주제를 제
시하고 주제와 관련된 경험과 현상들을 간단하게 진단해보는 내용으로 구성된
다. [심화]는 본격적으로 주제를 분석하고 살펴보는 단계로 주제와 관련된 핵심 


background image

142 

지식과 교양 Vol. 9

용어와 이론을 고찰하고, 주제와 관련된 다양한 사례를 분석하고 논의하는 내
용으로 구성하였다. 이 단계에서 학습자는 철학, 심리학, 역사, 사회학, 상담 등 
다양한 분야의 이론과 사례를 접할 수 있게 된다. 또한, 각 패널들이 자신의 전
공 분야를 토대로 심도있는 논의를 펼치는 단계로 주제에 대해 깊이 있는 고찰
이 이루어진다.

마지막 [적용] 단계에서는 체화를 목표로 학습자가 심화 단계에서 살펴본 

내용들을 종합하여 실제 삶에서 적용할 수 있도록 구성하였다. 일상에서 에피
소드에서 다룬 인성과 관련된 문제 상황에 직면하게 되었을 때 어떻게 판단하
고 어떻게 대처해야 할지에 대해 주로 다룬다. 특히 현실에서 접할 수 있는 애
매한 상황들에 대해 주로 논의하여 문제에 대한 해결책을 최대한 명료하게 제
언해 주고자 하였다. 

마지막으로 효율적으로 메시지가 전달될 수 있도록 콘텐츠의 형식을 다변

화하였다. OSMU(One Source Multi Use) 방식으로 1차 콘텐츠인 팟캐스트를 
다양한 매체로 변환하여 교육자료를 구성하였다. 팟캐스트 대담 내용을 텍스
트로 전사한 뒤 교재형태로 구성하여 학생들이 관심 있는 내용을 언제든지 접
할 수 있도록 구성하였다. 

그리고 오디오 콘텐츠를 기반으로 주요 내용에 자료 이미지 및 설명에 대

<그림 2> 콘텐츠의 기획 모델


background image

143

팟캐스트를 활용한 대학 교양 인성교육의 효과 | 원은석

한 이미지를 삽입하여 오디오 콘텐츠를 영상콘텐츠로 변환하였다. 또한, 최근
에는 영상 장비를 확보하면서 패널들의 대담 장면을 처음부터 녹화하여 자막
과 영상으로 제작한 ‘보이는 영상’도 제작을 진행하고 있다. 

2) 교과과정의 구성

전체 13주로 이루어진 교과과정은 ‘나’를 중심으로 관계가 확산되는 범위

에 기준을 두어 위계를 설정하였다. 첫 단계는 ‘나’라는 키워드를 중심으로 자
아성찰과 관련된 에피소드들로 구성했다. 

대학생에게 나에 대한 성찰은 진로 설정이라는 구체적인 사회활동으로 연

결되기 때문에(지현아, 2017; 차봉준, 2015) 나의 정체성과 내가 좋아하는 것에 
대해 생각해보는 주제를 배치한 다음 전공과 진로를 선택할 수 있는 판단력에 
대해 살펴본 이후, 내가 원하는 목표를 달성하기 위해 인내하고 버티는 주제를 
선정하였다. 

<표 3> 연구수업의 교과과정

주차

에피소드 제목

범주

세부내용

1주차

나는 누구? 

나의 인성

정체성

2주차

니가 진짜로 원하는게 뭐야 

나의 인성

진로탐색

3주차

뭣이 중헌디

나의 인성

판단잘하기

<그림3> OSMU롤 통한 콘텐츠의 다변화

<그림 4> 교과과정의 구성 모델


background image

144 

지식과 교양 Vol. 9

4주차

존버! 버티기의 미학

나의 인성

기다림

5주차

공감에 대하여

나와 너의 인성

공감

6주차

에니어그램과 i메시지

나와 너의 인성

애니어그램

7주차

사과해보셨나요? 1부

나와 너의 인성

사과

8주차

사과해보셨나요? 2부

나와 너의 인성

사과

9주차

나를 싫어하는 사람

나와 너의 인성 싫어하는사람

10주차

호구인가 호인인가?

나와 너의 인성

부탁/거절

11주차

당신의 인맥은 어떻습니까?

나와 너의 인성

인맥

12주차

지켜야 하나? 규범

우리의 인성

규칙준수

13주차

우리 인권할까요?

우리의 인성

인권

이후, ‘나’의 지평을 넓혀 타인과 맺는 관계에 중점을 두고 ‘너와 나’라는 키

워드를 토대로 주제를 선정하였다. 공감하기, 사과하기, 나를 싫어하는 사람 받
아들이기, 타인의 부탁 대하기 그리고 인맥쌓기 등 사회생활에서 흔히 접할 수 
있는 인간관계의 다양한 양상들을 살펴볼 수 있도록 내용을 구성하였다. 마지
막으로 ‘우리’라는 주제로 사회의 일원으로 올바른 사회적 가치를 고찰하고 내
재화할 수 있도록 규범과 인권에 대한 가치를 다루는 에피소드를 구성하였다. 

3) 수업의 구성

수업의 구성은 기본적으로 ‘거꾸로학습(Flipped Learning)’방법을 적용

하였다, ‘거꾸로학습’은 수업 전 학습자가 수업에서 다룰 내용들을 과제 수행
을 통해 미리 인식하고, 수업활동에서는 학습자와 주제에 대한 심화활동을 수
행하는 수업방식이다(Bane, 2014; Bergmann & Sams, 2014; 정미애와 김남

<그림 5> 수업 진행 과정


background image

145

팟캐스트를 활용한 대학 교양 인성교육의 효과 | 원은석

희, 2019). 학습자가 수업 전 팟캐스트 청취를 과제로 수행하여 구체적인 내
용을 이미 파악하고 있기 때문에 수업에서는 주제에 대한 내용을 이해를 토대
로 교수자와 학습자, 학습자와 학습자 간 상호작용을 집중적으로 수행할 수 있
게 된다. 거꾸로 학습 방법에서 중요한 요소는 심화활동의 구성이기 때문에
(Baepler, Walker & Driessen, 2014; Hung, 2015), 본 수업에서는 인성과 관련
된 여러 주제를 자신의 경험과 연결시켜 체화할 수 있도록 심화활동을 기획하
였다. 

심화활동은 과제중심학습 (Task based Learning) 기법을 적용하여

(Nunan, 1989), 학습활동이 유기적이고 체계적으로 이루어질 수 있도록 구성
하였다. Nunan(2004)은 학습자의 과제수행을 중심으로 수행할 과제에 대한 
정보를 전달하고 과제 수행에 필요한 정보를 접하는 과제전(pre-task) 단계, 
학습자가 주어진 과업을 수행하는 과제(task) 단계, 그리고 과제 수행 결과를 
공유하고 의견을 교환하며 과제수행을 통해 인식하게 된 내용의 지평을 넓히
는 과제후(post-task) 단계로 활동을 구성하는 것이 효과적이라고 주장하였다. 
이 절차에 맞추어 전체적인 심화수업 과정을 [의견교환]-[활동수행]-[결과공
유]로 구성하였다. 

4) 데이터 수집 및 분석도구

본 연구에서는 팟캐스트를 활용한 인성교육의 효과성을 다각적으로 검증

해 보는 것을 목표로 설정하였다. 이 목표를 달성하기 위해 다음과 같이 연구문
제를 설정하였다. 

[문제1] 팟캐스트 활용 인성수업에 대한 학습자 만족도
[문제2] 팟캐스트 활용 인성수업이 인성에 대한 인식에 미치는 영향
[문제3] 팟캐스트라는 매체에 대한 학습자의 인식 변화

 본 연구 문제를 검증하기 위해 수업 전과 후 수업참여 학생들을 대상으로 

설문조사를 실시하였다. 팟캐스트를 교육에 활용한 선행연구(원은석, 윤서영, 
2020)에서 활용했던 설문 문항들 중 본 연구의 목적에 맞는 문항들을 취사선택
하여 설문문항을 구성하였다. 설문 문항의 타당성과 일관성 검증을 위해 대학
생 30명을 대상으로 파일럿 테스트를 진행한 후 요인분석(Factor Analysis)과 


background image

146 

지식과 교양 Vol. 9

요인을 구성하는 문항 간 신뢰도를 측정하였다.

<표 4> 설문 요인분석 결과 (N=122)

[요인1] 수강 과목 만족도

신뢰도

α=.823

문항14, 문항19, 문항20

총 3문항

[요인2] 인성에 대한 인식

신뢰도

α=.801

문항1, 문항2, 문항3, 문항10, 문항11, 문항13

총 6문항

[요인3] 자신의 인성에 대한 만족도

신뢰도

α=.766

문항6, 문항7, 문항12

총 3문항

[요인4] 팟캐스트의 효과성 인식

신뢰도

α=.745

문항4, 문항5, 문항8, 문항15, 문항16

총 5문항

전체 20문항에 대해 요인분석을 진행한 결과, 전체 4개 요인을 추출할 수 

있었다. 첫 번째 요인은 [팟캐스트의 효과성에 대한 인식]으로 총 5개 문항으로 
구성되었으며 신뢰도는 α=.875로 문항 간 상당히 높은 일관성을 보이고 있었
다. 두 번째 요인은 [인성에 대한 인식]으로 총 6개 문항을 포함하고 있으며, 신
뢰도는 α=.747로 높은 일관성이 있었다. 세 번째 요인은 [수강 과목에 대한 만
족도]로 현재 수강하고 있는 수업과 교수자에 만족하는지 여부를 묻는 문항 3
개로 이루어져 있으며 문항 간 신뢰도는 α=.863으로 상당히 높은 일관성을 보
였다. 마지막으로 네 번째 요인은 [자신의 인성에 대한 만족도]로 전체 3문항으
로 구성되었고, 문항 간 신뢰도는 α=.788이었다. 이렇게 연구수업에 적용할 최
종 설문지를 총 4개의 요인, 17문항으로 구성하여 활용하였다. 

위의 과정으로 수집되고 수치로 전환된 양적 데이터에 통계적 처리 기법을 

적용하기 위해 SPSS 23.0을 활용하였다. ‘영미시 이해’ 역량과 ‘교수활동 기획’ 
역량 향상 정도를 판단하기 위해 동일집단을 대상으로 데이터 평균을 비교하
는 검증에 활용되는 대응표본 t검정(paired samples t-test) 분석을 적용하였
다.  

연구수업이 마무리되는 시점에서 설문지와 함께 수업에 대한 소감문을 수

집하였다. 연구문제를 세부적으로 파악하기 위해 다음과 같은 질문에 대해 소


background image

147

팟캐스트를 활용한 대학 교양 인성교육의 효과 | 원은석

감문을 수집하였다. 

1) 팟캐스트를 활용한 인성수업에 대한 의견을 적어주세요.
2) 인성 팟캐스트의 내용이 자신의 인성에 어떤 영향을 주었나요?
3) 인성수업에 활용된 매체로 팟캐스트는 어땠나요?

소감문에 대한 분석은 델파이 기법을 적용하였다. 델파이 기법은 다수의 

전문가가 협의를 통해 데이터를 분류하고 유목화하는 과정을 반복적으로 진행
하여 데이터를 정렬하는 방법이다. 소감문 분석을 위해 우선 학습자가 작성한 
전체 응답을 텍스트로 전사하여 각 질문 별로 구분하였다. 이후 대학에서 인성
을 가르치고 있는 전문가 2인을 섭외한 뒤, 3인이 함께 모여 자료를 토대로 질
문 별 1차 항목화를 수행하였다. 이렇게 함께 모여 항목화를 진행하여 과정을 
통해 항목화에 대한 방법과 방식을 공유함으로써 전문가 별 신뢰도를 확보하
였다. 이후, 세 차례에 걸쳐 유목화와 키워드 추출 과정을 진행하여 학습자가 
작성한 소감문에 대한 전체적인 의견을 정리하였고, 세부 의견에 대한 주요 요
인을 추출하고 요인 별 의견 빈도를 산정할 수 있었다. 

4. 결과분석

1) 팟캐스트 활용 인성수업에 대한 만족도

연구수업에 참여한 143명의 학생들을 대상으로 수업 전, 수업 후 두 차례에 

걸쳐 설문조사를 실시하였다. 설문지는 앞서 파일럿 테스트를 통해 검증된 문

<그림 6> 수업에 대한 만족도 (N=122)

(1=

매우 그렇지 않다, 2=그렇지 않다, 3=보통이다, 4=그렇다, 5=매우 그렇다)


background image

148 

지식과 교양 Vol. 9

항들을 활용하였다. 전체 등록 인원은 143명이었으나, 수업 전, 후 설문조사에 
모두 응한 학생은 136명이었고 이 중 불성실한 응답과 오류가 있는 응답을 제
외한 122명의 응답 데이터를 종합하여 요인분석을 실시하였다. 요인분석 결과 
파일럿 테스트와 동일하게 [수강 과목 만족도], [인성에 대한 인식], [자신의 인
성에 대한 만족도] 및 [팟캐스트의 효과성 인식] 이렇게 4개의 요인으로 분류할 
수 있었다. 각 요인을 구성하고 있는 문항들의 신뢰도 역시 모두 α=.7 이상으로 
높은 일관성을 보이고 있었다. 

수업 만족도에 대해 수업 전, 수업 후 응답을 비교하기 위해 동일집단을 

대상으로 데이터 평균을 비교하는 검증에 활용되는 대응표본 t검정(paired 
samples t-test) 분석을 적용하였다. 그 결과 수업 전 3.93에서 수업 후 4.38로 
만족도가 높아졌으며, 통계적으로 유의미한 차이를 보였다(t=-2.623, p=<.05). 
이 결과를 토대로 본 연구수업에 참여한 학습자들은 수업 전에도 수업에 대해 
만족하고 있었지만, 수업을 수강하고 난 이후에는 수업에 대한 만족도가 더 높
아졌다. 

만족도를 구성하는 각 문항 별 차이를 검증해 보면, 과목에 대한 만족도

는 수업 전, 4.01에서 수업 후 4.32로 통계적으로 유의미하게 향상되었고(t=-
2.271, p=<.01), 수업에 활용된 팟캐스트를 다른 사람에게 추천하고 싶은지 여
부를 묻는 문항에서는 수업 전 3.54에서 수업 후 4.35로 큰 폭으로 상승하였다
(t=-3.504, p=<.001). 교수자에 대한 만족도는 큰 차이를 보이지 않았다. 따라
서, 학습자는 수업을 듣고난 후 과목에 대해 더 만족하게 되었으며, 수업도구로 

<그림 7> 만족도 문항 별 수업 전, 후 차이 (N=122)

(1=

매우 그렇지 않다, 2=그렇지 않다, 3=보통이다, 4=그렇다, 5=매우 그렇다)


background image

149

팟캐스트를 활용한 대학 교양 인성교육의 효과 | 원은석

활용된 팟캐트스에 대해 크게 만족하게 되었음을 알 수 있다. 

수업 후 ‘팟캐스트를 활용한 수업에 대한 의견’을 소감문을 통해 수집했는

데, 설문에 참여한 122명의 학생 중, 의견을 제시한 학습자는 101명이었다. 수
집한 의견을 3인의 전문가가 협의를 통해 분석하였다.  그 결과 전체적으로 긍
정에 대한 의견은 228건, 부정적인 의견은 3건으로 참여자들이 전체적으로 본 
수업에 대해 만족하고 있었음을 의견을 통해서도 알 수 있었다. <표 >는 수업에 
대한 의견에 대해 키워드를 추출하여, 키워드 간 유목화를 실시한 결과로, 각 
칸의 가장 위 굵은 글씨로 표기된 키워드가 해당 요인을 대표하며 괄호 안의 숫
자는 소감문에 등장한 빈도이다. 

<표 5> 팟캐스트 활용 인성수업에 대한 의견 분석

팟캐스트 활용 인성수업에 대한 의견 (N=89)

긍정 : 228 / 부정 : 8

내용

내용

재미있다[31]

(흥미있다[16], 즐겁다[7], 너무재

미있다[4], 

재치있다[2], 유머가 웃기다[1])

61 좋다[38]

(듣다보니 좋다[2], 내용이 좋다[2])

42

유익하다[15]

(유용하다[5], 의미있다[2], 

보람차다[1], 이해가 잘된다[1], 

깊이있다[1])

25

새롭다[11]

(신기하다[5], 신선하다[4], 

트렌디하다[1], 고지식하지않다[1])

22

도움이 된다[11]

(판단에 도움이 된다[7],

평소 고민에 도움을 받았다[2])

20

지루하지않다[8]

(따분하지않다[5], 

딱딱하지 않다[3])

16

수업 내용이 좋다[11]

(사례가 명쾌하다[2], 사례가현실

적이다[2],

사례가 이해하기 쉽다[1])

16

부담없다[4]

(쉽다[2], 편하다[2], 거부감이 없다[1],

쉽게 설명해준다[1], 가볍게 접할 수 있

다[1],

어러운 내용을 쉽게 다룬다[1])

12

만족한다[2]

(너무만족한다[2], 괜찮다[1],

생각보다 괜찮다[1], 생각보다만족

한다[1])

7

다양한 관점[2]

(비교할 수 있어서 좋았다[2]

다양한 내용을 다루고 있어 좋다[1])

5

집중된다[2]

2

부정적 의견

(재미없다[4], 공감이 안 된다[3], 

관심 없는 내용[1])

8


background image

150 

지식과 교양 Vol. 9

하나의 요인을 살펴보면, [재미있다]라는 요인을 구성하는 항목으로는 ‘재

미있다’가 31회 등장하였고 그 뒤를 이어 ‘흥미있다(16회)’, ‘즐겁다(7회)’, ‘너
무 재미있다(4회)’, ‘재치있다(2회)’, ‘유머가 웃기다(1회)’와 같은 키워드들이 
활용되었음을 알 수 있다.  

설문조사를 통해 향상된 학습자의 만족도에 대한 구체적인 내용은소감문

에 활용된 주요 요인을 살펴보는 것으로 설명이 가능하다. 주요 요인을 활용 빈
도 순서대로 살펴보면, 우선 긍정적인 요인으로는 ‘재미있다(61회)’, ‘좋다(42
회)’, ‘유익하다(25회)’, ‘새롭다(22회)’, ‘도움이 된다(20회)’, ‘지루하지 않다(16
회)’, ‘수업내용이 좋다(16회)’, ‘부담없다(12회)’, ‘만족한다(7회)’, ‘다양한 관점
(5회)’, ‘집중된다(2회)’가 활용되었다. 이에, 학습자들은 본 수업에 대해 정의적
인 측면(재미, 좋다, 만족, 부담없음)에 대한 이유뿐만 아니라 수업 내용이 좋고 
자신에게 도움이 된다고 생각하는 인지적인 측면에서도 만족한 것으로 살펴볼 
수 있다.

이러한 학습자의 만족도는 FGI를 통해 수집된 의견을 통해서도 살펴볼 수 

있다. 수업에 참여한 학생들을 무작위로 선정하여 인터뷰를 진행하여 의견을 
수집한 결과 본 강의에 만족한다는 의견을 다음과 같이 들어볼 수 있었다.

원래 사이버강의 들으면 너무 졸리고 딴 짓하고 싶은데 이 인성수업은 들으면서 

엄청 재밌고 교수님들 유쾌하셔서 그런 거 하나 없이 재미있게 봤어요. 기본적인 

예의를 알고 있었지만 실수 안하게 다시 머릿속에 정확하게 기억해둘 수 있게 

되어서 강의 들으면서 정말 좋았어요. 앞으로도 이런 재미있는 수업이었으면 

좋겠어요.

C대학 2학년 PYJ 학생 소감문

인성이 좋아야 한다는 얘기들을 많이 들었고 어떤 것이 인성인지 혼동하는 

와중에 이 수업을 발견했고 찾았습니다. 수업 내용이 지루하지 않았습니다. 우리 

사회의 대인관계 속에서 내가 먼저 이기적인 생각이 아닌 상대방을 생각해주는 

사람이 되어야겠다는 생각도 했습니다. 아주 재밌는 수업이었습니다.

B대학 3학년 LEK 학생 소감문

2) 인성에 대한 인식에 미치는 영향 

수업 전, 후 설문에 모두 참여한 응답자 122명 대상으로 설문문항의 두 번

째 요인인 [인성에 대한 인식] 그리고 세 번째 요인 [인성에 대한 만족도] 응답 


background image

151

팟캐스트를 활용한 대학 교양 인성교육의 효과 | 원은석

결과를 대응표본t검정을 통해 분석하였다. 그 결과 인성에 대한 인식은 수업 
전 4.09에서 수업 후 4.58로 0.49 향상하였으며 이는 통계적으로 유의성을 가

지고 있었다(t=-2.693, P<.01). 

그리고 자신의 인성에 대한 만족도는 수업 전 3.45에서 수업 후 4.11로 

0.66 높아졌고, 다른 요인에 비해 비교적 높은 향상도를 보였다(t=-3.118, 
P<.001). 따라서 본 연구수업을 통해 학습자는 인성에 대해 더 잘 인식하게 되
었고, 특히 자신의 인성에 대한 만족도가 눈에띄게 향상되었음을 알 수 있다. 

이  강의를  들으면서  많은  생각을  하였다.  나의  인간관계는  지금까지 

어땠는지 되돌아보는 시간을 갖게 되었고, 좋은 줄만 알았던 나의 인간관계는 

교수님수업을 들으면서 ‘아 나도 이럴 때가 있었는데, 이렇게 깊은 생각을 

하지 못했다.’라는 점도 있었다. 이렇게 나를 되돌아보는 것이 매우 소중한 

경험이었다는 생각이 들었다.

A대학 수업 참가자 - 3학년 KES 학생 소감문

강의에서 내가 진짜로 원하는 것을 고민하는 데에 걸린 시간이 얼마나 걸렸냐는 

질문을 보았는데, 나는 사실 살면서 내가 진짜로 무엇을 크게 원해본 적도 

원하고 싶은 적도 없었다. 살면서 하고 싶은 것들이 남들에 비해 적었고, 잘하는 

것도 많이 없다고 생각해왔다. 오히려 이러한 생각들 때문에 알게 모르게 

자존감도 떨어져왔던 것 같다. 하지만 이 강의를 듣고 나와 비슷한 사람이 여럿 

있을 것이고, 나와 같은 생각을 가지고 있다고 나쁜 것이 아니라는 것을 느꼈다. 

강의로 나의 공감능력을 불러일으키는 기분은 또 처음이어서 강의를 듣는 내내 

매우 흥미로웠다.

A대학 수업 참가자 - 3학년 KES 학생 소감문

<그림 8> 수업 전, 후 인성에 대한 인식 변화(N=122)

(1=

매우 그렇지 않다, 2=그렇지 않다, 3=보통이다, 4=그렇다, 5=매우 그렇다)


background image

152 

지식과 교양 Vol. 9

자신의 인성 만족도에 대해 비교적 높게 향상된 이유는 수업에서 제시한 

심화활동을 통해 학생들이 스스로 자신의 인성에 대해 고찰해 보는 경험을 주
된 이유로 언급할 수 있다. FGI를 통해 수집한 의견에서 학생들은 심화활동을 
통해 자신의 인성에 대해 돌아보는 계기가 되었고, 스스로에 대해서 생각해보
며 자신의 인성에 대해 인정하고 만족하게 되었다는 의견을 확인할 수 있었다. 

인성에 대한 인식을 구성하는 세부 문항에 대한 수업 전, 수업 후 인식 차이

를 살펴본 결과는 <그림 >과 같다. 요인을 구성하는 5개의 문항 모두 수업 후 
결과가 높아졌다. ‘사회생활에서 인성이 중요하다고 생각한다’는 문항은 4.23
에서 4.84로 약 0.61정도 통계적으로 유의미성을 보이며 높아졌고(t=-2.162, 
P<.05), ‘내 자신에 대해 생각해 보는 것이 중요하다’는 문항은 4.47에서 4.67로 
약 0.2 상승하였으나 통계적으로 유의미하지는 않았다. 

‘내 꿈을 이루기 위해 인성이 필요하다’ 문항은 4.01에서 4.43으로 0.42정

도 높아졌으며(t=-2.521, p<.01), '취업활동에 좋은 인성을 갖추는 것이 필요하
다‘는 문항은 4.12에서 4.47로 약 0.35 향상되었다(t=-2.208, p<.05). 마지막으
로 ’나의 인성이 좋아지도록 노력할 수 있다‘ 문항은 3.76에서 4.51로 비교적 
높은 0.75 상승하였으며 이는 통계적인 유의미성을 보였다(t=-3.651, p<.001). 
이 문항의 상승폭이 다른 문항에 비해 높은 것은 본 연구수업의 목표가 제대로 
달성이 되었다는 것을 의미하는 지표로 파악할 수 있다. 수업이 진행되는 과정
에서 학습자가 인성 문제에 대해 고찰해보며 문제를 파악하고 이를 일상에 적
용시켜본 경험을 통해 학습자가 자신의 인성이 좋아질 수 있도록 구체적으로 

<그림 9> 수업 전, 후 인성에 대한 인식 변화(N=122)

(1=

매우 그렇지 않다, 2=그렇지 않다, 3=보통이다, 4=그렇다, 5=매우 그렇다)


background image

153

팟캐스트를 활용한 대학 교양 인성교육의 효과 | 원은석

무엇을 어떻게 해야 할지에 대한 노하우를 알게 된 것으로 볼 수 있다.

이러한 효과에 대한 해석은 '인성에 대한 인식에 대한 의견‘을 수집한 소감

문 분석을 통해서 확인이 가능하다. <표 >를 살펴보면, 인성에 대한 인식을 구
성하는 항목으로는 ’새로운 지식을 습득(25회)‘, ’인성에 대해 돌아보게 되었다
(21회)‘, ’인성에 관심을 갖게 되었다(24회)‘, ’인성에 대해 알게 되었다(24회)‘, 
’생각을 전환할 수 있는 계기가 되었다(5회)‘, ’현실에 쉽게 적용할 수 있다(5
회)‘, 그리고 ’삶에 좋은 영향을 미칠 것 같다(3회)‘가 있다. 이를 토대로 본 수업
을 통해 학습자들은 인성에 대해 인식하고, 관련 내용에 대해 고찰해 본 후, 현
실에 적용하여 삶에 영향을 미칠 수 있도록 체화하고 적용하는 과정이 소감문 
의견에서 키워드를 통해 드러나고 있음을 알 수 있다. 즉, 수업의 목표로 설정
한 [인식] - [고찰] - [체화/적용] 과정이 학생들에게 잘 전달이 되었다고 판단
할 수 있다. 

<표 6> 인성에 대한 인식에 대한 소감문 분석 결과

인성에 대한 인식에 대한 의견 (N=89)

긍정 : 107 부정 : 13

내용

내용

새로운 지식 습득[14] → 인식

(다양한 지식을 알게 되었다[7],

많은 것을 배웠다[4])

25 인성에 대해 돌아보게 되었다[21]

→ 인식

21

인성에 관심을 갖게 되었다[8] → 인식

(인성에 대해 새롭게 생각하게 되었다[5],

인성 공부가 재미있어졌다[3]

당연하게 여겼던 것을 다시 생각하게 되었

다[2],

일상의 인성에 대해 생각하게 되었다[2],

평소 생각하지 않던 것을 생각하게 되었다

[1],

올바르게 인성을 함양하고 싶어졌다[1],

인성에 대해 생각해 보는 기회였다[1],

인성에 대해 심도있게 생각하게 되었다[1])

24

인성에 대해 알게 되었다[7] → 고

(인성의 중요성에 대해 알게 되었다

[5],

인성에 대해 공부하게 되었다[4],

인성 개념에 친숙해지게 되었다[3],

인성에 대해 자세히 알게 되었다[2],

윤리적 개념에 대해 알게 되었다[1],

막연히 알던 내용을 알게 되었다[1],

인성에 대해 생각해 보는 기회였다

[1])

24

생각을 전환할 수 있는 계기가 되었다[5

→ 고찰

5 현실에 쉽게 적용할 수 있다[5]

→ 적용

5

삶에 좋은 영향을 미칠 것 같다[3]

→ 적용

3

부정적 의견

(큰 도움은 안 될 것 같다[5],

이미 알고 있는 내용[4],

한 번 듣기에는 흥미롭다[2],

재미있지만 도움은 안 된다[2])

13


background image

154 

지식과 교양 Vol. 9

여기서 흥미롭게 살펴볼 수 있는 사실은 [인식]에서 [고찰]을 넘어 [체화/적

용]으로 단계가 올라갈수록 키워드의 등장 빈도가 줄어든다는 점이다. 인식에 
해당되는 요인들의 활용빈도는 70회, 고찰에 해당되는 요인들의 활용빈도는 
29회, 마지막으로 적용은 8회를 나타내고 있다. 이렇게 숫자가 점점 줄어드는 
현상은 수업을 통해 인성에 대해 참여 학습자가 인식을 하는 비율은 높지만, 이
를 고찰하여 적용 단계까지 도달하기가 쉽지 않다는 점을 수치상으로 확인해 
볼 수 있다.

3) 인성교육 도구로써 팟캐스트에 대한 인식

세 번째 연구문제에 해당하는 인성교육 수업 도구로써 팟캐스트의 인식 변

화는 설문문항의 네 번째 요인에 해당되는 [팟캐스트의 효과성 인식] 수업 전, 
수업 후 응답 결과를 대응표본t검정을 통해 비교하였다. 그 결과 수업 전 3.21
에서 수업 후 3.89로 0.68 정도의 비교적 큰 폭의 상승이 있었고, 이 차이는 통
계적으로 유의미성을 보였다(t=-4.981, p<.001). 수업 전 ‘보통’에 가까웠던 인
식이 ‘그렇다’라는 긍정으로 옮겨진 것으로 학습자는 수업 이후, 팟캐스트가 인
성교육에 적합한 매체라는 인식을 갖게 되었음을 알 수 있다. 

'교육매체로서 팟캐스의 장점‘에 대해 학습자가 작성한 소감문을 분석한 

결과는 <표 >과 같다. 팟캐스트의 장점을 구성하는 항목으로는 ’청취하는 방
식이 좋다(36회)‘, ’대화 방식이 좋다(24회)‘ 그리고 ’팟캐스트 형식이 색다르다
(15회)‘가 있었다. 

<그림 10> 수업 전, 후 팟캐스트의 효과성 인식 변화 (N=122)

(1=

매우 그렇지 않다, 2=그렇지 않다, 3=보통이다, 4=그렇다, 5=매우 그렇다)


background image

155

팟캐스트를 활용한 대학 교양 인성교육의 효과 | 원은석

<표 7> 교육매체로서 팟캐스트의 장점

교육매체로서 팟캐스트의 장점

긍정 : 85 부정 : 8

내용

청취하는 방식이 좋다[15]

(신선하다[9], 새롭다[6],

집중이 잘 된다[2], 청취하는 방식이 편리하다[2],

자유롭게 청취 가능[1], 접근성이 좋다[1])

36

대화로 방식이 좋다[11]

(대화라서 지루하지 않다[9],

각 전문가의 이야기가 좋다[4])

24

팟캐스트 형식이 색다르다[9]

(차별화된 강의였다[4],

새로운형식의수업이다[2])

15

부정적 의견

청취 방식이 어색하다[4]

별로다[4]

8

앞서 살펴 본 ’인성에 대한 인식‘에 대한 의견은 주로 팟캐스트의 내용과 관

련된 의견이었다면, 본 요인에서 제공하는 의견은 주로 콘텐츠의 구성과 매체
적 특성과 같은 외형적인 부분에 대한 의견이었다. FGI를 통해 다음과 같은 의
견을 확인할 수 있었다.

네 명의 전문가가 대담하는 구성이 좋았다. 어떤 에피소드에서는 원PD에 

공감하고 어떤 에피소드에서는 김작가의 멘트에 공감할 수 있었다. 각 패널마다 

캐릭터가 달라서 서로 다른 관점을 비교해서 듣는 재미가 있었다. 기대하지 

않았는데 의외로 좋았다.

C대학 수업 참가자 - 3학년 BSG 학생 소감문

재미있게 들을 수 있어서 좋았습니다. 매 주 에피소드 두 개씩 듣는 과제가 

적은 분량은 아니었지만, 그냥 라디오 듣는 것처럼 틀어두고 들을 수 있어서 

좋았습니다. 듣다보면 재미있어서 좋았습니다.

C대학 수업 참가자 - 3학년 BSG 학생 소감문

5. 결론 및 제언

본 연구는 팟캐스트를 활용한 대학교 교양 인성수업이 학습자에게 미치는 

영향을 살펴보기 위해 13주 동안 연구수업을 진행하였다. 거꾸로 학습법과 과


background image

156 

지식과 교양 Vol. 9

제중심학습법을 접목하여 수업 전 과제로 팟캐스트를 듣고 관련 교재를 읽어 
온 다음, 수업시간에 팟캐스트에서 접한 주제를 중심으로 토론 및 심화활동을 
수행하는 과정으로 수업과정을 기획하였다. ‘나’, ‘너와 나’, 그리고 ‘우리’ 라는 
범주를 설정하여 나에 대한 고찰, 타인과의 관계, 그리고 사회 구성원으로서 갖
추어야 할 인성을 주제로 13주차 교과과정을 구성하였다. 

연구수업을 통해 첫째, 팟캐스트를 활용한 인성수업에 대한 만족도를 조사

하고 둘째, 본 수업이 학습자의 인성에 대한 인식에 미치는 영향을 분석하고 마
지막으로 인성교육의 교수학습 도구로 팟캐스트라는 매체에 대한 인식의 변화
를 측정해 보고자 하였다. 이 연구문제를 해결하기 위해 설문지와 소감문을 통
해 학습자의 의견을 전반적으로 수집하고 FGI를 통해 세부적인 생각과 견해를 
수집하였다. 

수업 전, 후 설문을 통해 수집한 응답자 122명의 의견에 대해 요인분석을 

실시한 결과 [수강과목 만족도], [인성에 대한 인식], [인성에 대한 만족도] 그리
고 [팟캐스트의 효과성 인식] 총 네 개의 요인을 추출할 수 있었다. 소감문은 델
파이기법을 적용하여 전문가 3인의 유목화와 키워드 추출 과정을 반복적으로 
진행하여 분석을 진행하였다. 

데이터 분석 결과 팟캐스트를 활용한 인성수업에 대한 만족도가 유의미하

게 향상되었고, 학습자의 인성에 대한 인식 정도도 수업 후 높아졌다. 인성교육 
도구로서 팟캐스트에 대한 인식도도 수업 전 보통 수준에서 수업 후 긍정에 가
깝게 변화하였다. 소감문 분석으로 추출된 키워드와 키워드 활용 빈도가 정량
적 데이터 결과를 뒷받침 해주고 있어 수업의 효과성을 다각도로 검증할 수 있
었다. 

향후 디지털콘텐츠 활용이 지속적으로 확대되면서 효과적인 교육콘텐츠의 

제작과 이를 활용하는 새로운 교수학습 방법에 대한 필요성이 높아질 것으로 
예상된다. 디지털콘텐츠를 활용한 교육은 COVID-19라는 특수한 환경에서 크
게 확산되었고, 기존 오프라인 교육의 보완재로 확실하게 자리잡아가고 있다. 
팟캐스트라는 새로운 매체를 활용하여 인성교육을 진행한 본 연구의 결과는 
연구기간이 짧고 수업참여 인원이 많지 않아 보편화하기에는 무리가 있다. 그
러나 앞으로 이루어질 다양한 인성교육 디지털 콘텐츠의 제작 및 기획과 디지


background image

157

팟캐스트를 활용한 대학 교양 인성교육의 효과 | 원은석

털콘텐츠를 수업도구로 활용한 대학 인성교육 연구에 본 연구 결과가 기여할 
수 있기를 바란다.


background image

158 

지식과 교양 Vol. 9

참고문헌

강민경, 「대학 교양 수업에서의 인성교육 사례 - 아버지와 소통하기 과제를 

중심으로」, 『한국교양교육학회 2013년 추계 전국 학술대회 자료집』, 

2013, 111-119쪽. 

구본만, 「인격주의 인성교육의 실천 방향」, 『종교교육학연구』, 49권, 2015, 

23-49쪽.

김은진, 『한국의 교육열과 그 병리현상, 우리시대의 마음병』, 도서출판 공동체, 

2015, 253-254쪽. 

김용숙 「간호대학생과 간호관리자의 인성교육 중요도 인식과 요구도 분석」, 

『학습자중심교과교육연구』, 21권 6호, 2021, 113-125쪽.

김혜숙 「대학생 인성교육에 관한 대학 교·직원, 지역사회 구성원 및 대학생 집

단의 인식 비교」, 『인격교육』, 15권 1호, 2021, 67-86쪽. 

박은숙 「대학에서의 인성교육 중심 비교과 프로그램 연구」, 『인문사회 21』, 9

권 2호, 2018, 127-136쪽.

성명희, 김은주, 「대학생들의 인성교육 중요도 인식 및 인성발달 수준과 요구

도 분석」, 『윤리교육연구』, 38권, 2015, 177-202쪽.

손승남, 「대학 인성교육의 교수학적 고찰」, 『교양교육연구』, 8권 2호, 2014, 

11-41쪽.

양미경, 「대학생 인성교육을 위한 코칭역량프로그램의 효과성 분석」, 『코칭연

구』, 13권 2호, 2020, 93-103쪽. 

원은석, 윤서영, 「팟캐스트를 활용한 영미시 수업의 효과성: 예비 중등교사의 

‘시 이해’와 ‘교수활동 기획’ 역량을 중심으로」, 『현대영어영문학』, 64

권 4호, 2020, 123-146쪽.

이종현, 「대학 신입생들의 인성교육 경험과 필요성에 대한 인식 연구」, 『교양

교육연구』, 10권 2호, 2016, 219-250쪽.

전제아, 「한국 대학에서의 인성 교육 과정 사례 분석 - 서울 소재 4개 대학교를 

중심으로」, 『인간연구』, 9권, 2005, 5-31쪽.

전향진, 김광수, 「온라인에서의 글 수정전략과 성찰저널 작성 여부가 대학생의 

글 수정과 글쓰기에 미치는 효과」, 『사고개발』, 6권 2호, 2010, 145-

164쪽.

정미애, 김남희, 「플립드 러닝 수업 요인에 대한 인식, 태도, 자기 효능감 및 학


background image

159

팟캐스트를 활용한 대학 교양 인성교육의 효과 | 원은석

업 성취 간의 구조적 관계」, 『현대영어영문학』, 63권 4호, 2019, 197-

224쪽.

조   벽, 『인재혁명』, 해냄출판사, 2011.
지현아, 「제4차 산업혁명시대의 대학 인성교육 방향 연구」, 『교양교육연구』, 

11권 6호, 2017, 39-61쪽.

차봉준, 「대학 인성교육의 방향 설정과 활성화를 위한 시론: S대학 인성 교과목 

개설을 중심으로」, 『대동철학회지』, 72권, 2015, 23-45쪽.

최미영, 「팟캐스팅의 음악교육적 활용 가능성 모색」, 『한국초등교육』, 23권 1

호, 2012, 141-156쪽.

한국대학교육협의회 부설 한국교양기초교육원, 『제2회 인성교육 심포지엄 

2015 자료집』, 서울: 경성문화사. 

Bane Jacob, “Flipped By Design: Flipping the Classroom Through 

Instructional Design”, Ohio: The Ohio State University, 2014. 

Print.

Baepler Paul., Walker, J. D., Diesson Michelle, “It's Not About Seat 

Tme: Blending, Flipping, and Efficiency in Active Learning 

Classrooms”, Computer & Education, vol. 78 (2014), pp. 227-

236.

Bergmann Jon., Sams Aaron, "Flipped Learning: Gateway to Student 

Engagement", Washington DC: International Society for 

Technology in Education, (2014), Print.

Chinnery George M., "Going to MALL: Mobile-assisted language 

learning", Language Learning & Technology, vol. 10, no. 1 (2006), 

pp. 9-16.

Cho Seikyung, "The use of podcasting for English learning", Multimedia 

Assisted Language Learning, vol. 7, no. 3 (2006), pp. 241-254.

Chung Mun Yong, "Podcast use motivations and patterns among 

college students", Kansas State University, Manhattan, KS, 

(2008), Unpublished master thesis.

Harris Howard., & Park Sungmin, “Educational Usage of Podcasting.” 

British Journal of Educational Technology, vol. 39, no. 3 (2008), 

pp. 548-551. 


background image

160 

지식과 교양 Vol. 9

Hung Hsiu-Ting, “Flipping the Classroom for English Language 

Learners to Foster Active Learning.” Computer-Assisted 

Language Learning, vol. 28, no. 1 (2015), pp. 81-96. 

Won Eun Sok., Kim Jeong-Ryeol, "The Effectiveness of Self-Directed 

English Learning through SNS: Adopting Facebook based on 

Gamification", International Journal of Mobile and Blended 

Learning, vol. 10, no. 3 (2018), pp. 1-10.


background image

161

팟캐스트를 활용한 대학 교양 인성교육의 효과 | 원은석

❚국문초록

본 연구는 팟캐스트를 활용한 대학교 교양 인성수업이 학습자에게 

미치는 영향을 살펴보기 위해 13주 동안 연구수업을 진행하였다. 거꾸

로 학습법과 과제중심학습법을 접목하여 수업 전 과제로 팟캐스트를 듣

고 관련 교재를 읽어 온 다음, 수업시간에 팟캐스트에서 접한 주제를 중

심으로 토론 및 심화활동을 수행하는 과정으로 수업과정을 기획하였다. 

수업 전, 후 설문을 통해 수집한 응답자 122명의 의견에 대해 요인분석

을 실시한 결과 [수강과목 만족도], [인성에 대한 인식], [인성에 대한 만

족도] 그리고 [팟캐스트의 효과성 인식] 총 네 개의 요인을 추출할 수 있

었다. 소감문은 델파이기법을 적용하여 전문가 3인의 유목화와 키워드 

추출 과정을 반복적으로 진행하여 분석을 진행하였다. 설문조사 응답 

분석 결과 모든 항목에서 통계적으로 유의미성을 갖는 향상이 있었음

이 밝혀졌다. 대응표본t검정을 통해 수업 전, 후 결과를 비교한 결과, 팟

캐스트를 활용한 인성수업에 대한 만족도는 수업 전 3.93에서 수업 후 

4.38로 높아졌고, 학습자의 인성에 대한 인식은 수업 전 4.09에서 수업 

후 4.58로 약 0.49 향상되었다. 자신의 인성에 대한 만족도는 수업 전 

3.45에서 수업 후 4.11로 0.66 상승하였다. 인성교육 도구로서 팟캐스

트에 대한 인식은 수업 전 3.21에서 수업 후 3.89로 약 0.68정도의 향상

이 있었다. 소감문 분석으로 추출된 키워드와 키워드 활용 빈도가 정량

적 데이터 결과를 뒷받침 해주고 있어 수업의 효과성을 다각도로 검증

할 수 있었다. 본 연구가 앞으로 이루어질 다양한 인성교육 디지털 콘텐

츠의 제작 및 기획과 디지털콘텐츠를 수업도구로 활용한 대학 인성교육 

연구에 본 연구 결과가 기여할 수 있기를 바란다. 

주제어 ● 인성교육, 대학교인성교육, 팟캐스트, 인성교육팟캐스트


background image

162 

지식과 교양 Vol. 9

❚Abstract

Effectiveness of Personality Education  Adapting Podcast in University 

: Focused on liberal arts education curriculum

Won, Eun Sok

This study conducted model classes for 13 weeks to examine the 

effectiveness of the Personality Education Adapting Podcast as a teaching 

material in university liberal arts education curriculum. Based on teaching 

and learning methods, Flipped Learning and Task based Learning, the course 

was planned as following two stages. The first stage was listening to podcast 

contents and reading texts related to the main topic of the podcast as an 

assignment before the class; and second stage was participating in discussion 

and in-depth activities focusing on the topic during class. By implementing 

Factor Analysis on the opinions from 122 respondents collected through 

surveys taken twice at pre and post class, four main factors were extracted; 

[satisfaction with the class], [recognition of personality], [satisfaction with my 

personality], and [recognition of effectiveness of the podcast]. The impression 

essays were analyzed by applying Delphi method and repeating the process of 

categorization and keyword extraction through continuous discussion among 

three experts. Comparing the results from pre and post class surveys by 

taking Paired Sample t-Test, [satisfaction with the class] factor increased from 

3.93 before class to 4.38 after class, and [recognition of personality] factor 

rose about 0.49, from 4.09 before class to 4.58 after class. [Satisfaction with 

my personality] factor increased about 0.66 from 3.45 before class to 4.11 after 

class and the last factor, [recognition of effectiveness of podcast] improved 

about 0.68 from 3.21 before class to 3.89 after class. Moreover, as keywords 

and frequency of keyword usage elicited from analyzing impression essays 

supported the results from quantitative data analysis, it was possible to verify 

effectiveness of the class with various dimensions. It is hoped that the results 

of this study will contribute to production and design of educational digital 

contents dealing with personality education and to the research on personality 

education utilizing digital contents in university.

Keyword ● Personality Education, Podcast, Digital Contents

❙논문투고:2022. 04. 25.❙심사완료:2022. 05. 10.❙게재확정: 2022. 05. 10.


background image

163

중국인 한국어 학습자를 위한 한국문화교육방안연구

-한국의 여성영웅소설 활용을 중심으로-

1. 서 론

중국과 한국은 고대부터 정치, 경제, 사회, 문화적 부분에서 끊임없이 교류

를 해 왔다. 글로벌 사회 환경에 국가 간의 교류를 더 긴밀해지고 있는 오늘날 
한국과 중국은 경제교류뿐만 아니라 문화 간에 융합과 이해도 더욱 중요시되
었다. 그러므로 중국에서 한국어 교육을 실시하는 일은 필연적이다. 20세기말 
한류열풍이 시작되면서 중국에서 한국어에 대한 관심을 갖게 된 사람들이 폭
발적으로 증가했다. 한중수교(1992.8) 이후 중국에 있는 한국어교육은 조선족
에 대한 모어(母語) 교육에서 외국어로써의 한국어 교육으로 전환했다.

현재 중국에 있는 한국어 학습자들이 많이 늘어나는 추세다. 2020년 12월 

31일까지 중국에서 '조선어'(朝鮮語)전공을 개설한 4년제 대학교는 125개가 
있다.1) 전에 대학교 외국어학과(비한국어학과)의 제2외국어는 주로 일본어나 

* 목원대학교 다문화한국어학과 박사과정
1) 중국교육부대학교 학생모집 지정사이트(https://gaokao.chsi.com.cn/), 이 사이트

는 중국 교육부의 인정은 받는 교육 사이트이며, 중국 각 지역에 대학교 및 전공 정보

저 여 나*

http://doi.org/10.54698/kl.2022.9.163

1. 서론
2. 한국어 교육과 문화교육의 연계: 이론적 논의
3. 한국문화 교육과정 설계
4. 한국 여성영웅소설을 활용한 한국문화교육 방안
5. 결론

목  차


background image

164 

지식과 교양 Vol. 9

프랑스어 등이 선정되었었는데 요즘 들어 제2외국어를 한국어로 선정하는 학
습자수가 많아지고 있다. 전문대학교에서 특수목적으로 한국어학과 개설하기
도 한다.2) 동시에 한국어를 취미로 공부하는 학습자도 늘어나고 있다. 대체로 4
년제 대학교 한국어 학과 학습자수가 총 학습자수에 대부분을 차지한다. 그들
이 특수목적이나 제2외국어를 한국어로 선정하는 학습자나 취미로 한국어를 
공부하는 학습자들 보다 한국어에 대한 학습도 많이 이루어지고 있고 한국어 
문화교육에 대한 수요가 더욱 많아지고 있다. 동시에 4년제 대학교 한국어전공 
학습자들이 앞으로 한국과 중국에 교류할 때 큰 역할을 감당해야 되는데 그들
이 한국문화에 대한 이해와 습득은 더욱 필수적으로 될 것이다. 이러한 수요하
에서 이 연구는 4년제 대학교 한국어학과 학생을 대상으로 한국어 교육의 실효
성을 강화하는 주제를 선정하였다. 

현재 중국에서 4년제 대학교에서의 한국어교육은 주로 듣기, 말하기, 읽기, 

쓰기와 같은 언어 기능을 위주로 교육을 이루어지고 있다. 하지만 외국어를 배
운다는 것은 단지 언어를 도구적으로 사용하는 법을 익히는 단계에 그쳐서는 
안 된다고 생각한다. 두 나라 언어 차이가 반영된 각 나라의 사고방식 차이, 그
리고 더 깊이 들어가면, 두 나라의 문화 충돌, 각자 다른 삶을 통해 자신의 발전
과 변화가 도달하는 것은 외국어교육의 최종 목표가 되어야 한다. 외국어 공부
할 때 장벽이 된 문제들의 상당한 부분이 두 나라 문화의 이질성에서 온다. 즉, 
외국어 공부할 때 의사소통 능력은 물론 중요하지만, 글로벌 사회에 사는 외국
어 학습자들이 배우고자 하는 언어 국가의 문화에 대한 깊은 이해가 꼭 필요하
다고 본다. 

문화교육은 그 문화 속에 살아가는 인간에 대한 올바른 인식에서 출발한

다. 문화의 모든 부분이 그 문화에서 사는 인간으로부터 생성하게 되었기 때문
이다. 문화는 사람들이 창조하기에 문화에 대한 이해의 중요한 부분은 그 문화 
속에 사는 사람에 대한 이해이기도 하다. 하지만 문화교육을 할 때 사람에 대한 
이해 교육을 놓치기 쉽다. 특히 남성보다 여성에 대한 관심이 더욱 없는 편이
다. 여성문화는 한국문화 중에 중요한 부분이지만 한국문화교육 할 때 그동안 

를 제공된다. 

2) 이러한 특수 목적으로 개설된 한국어 학과는 주로 비즈니스 한국어, 관광한국어 등이 

있다. 


background image

165

중국인 한국어 학습자를 위한 한국문화교육 방안연구 | 저여나

관심을 받지 못한 것이 사실이다. 이런 이유로 이 연구는 여성 영웅소설을 통해
서 여성문화교육 측면에 중점을 두었다. 

요컨대, 이 연구의 목적은 외국어 학습자들이 도구로써 언어가 아닌 실체

로 언어와 문화를 함께 학습할 때 그 효과가 높아질 것이라는 가정하에 외국인 
한국어 학습자를 위한 교육과정 설계에 대한 제언을 하고자 한다. 이 연구는 한
국어에 대한 중국내 수요자 늘어나고 있고 특히, 어학과 문화를 접목한 교육을 
통해 한국어에 대한 외국인 학습자의 교육 효과를 위한 대안을 제시하고 있다
는 점에서 의미를 부여할 수 있다. 한국어에 대한 외국인 학습자들의 니즈가 한
국 문화에 대한 이해를 통해 보다 자연스럽고 학습효과를 극대화하는 교육과
정의 설계는 한국 드라마나 한류 열풍 등 학습자의 욕구에 따른 어학과 문화의 
병행학습을 교육적으로 체계화하는데 기여할 수 있다고 판단된다.

2. 한국어 교육과 문화교육의 연계: 이론적 논의

1) 한국문화 교육과 어학 교육의 연계

이 연구의 출발은 보다 효과적이고 수용성 높은 한국어 교육을 위하여 문

화교육과 어학교육을 연계시키는 방안을 고민하는 것이었다. 따라서 보다 넓
은 개념인 한국문화에 대한 교육을 전제로 이를 어학교육과 연계시키는 방안
에 대한 논의가 선행되어야 할 것으로 보인다. 효과적인 문화교육을 이루려면 
단편적 정보 소개 차원의 문화교육에서 탈피하고 문학 작품을 통해 이루는 것
이 필요하다고 본다. 한국문학은 크게 고전문학과 현대문학으로 나뉜다. 현대
문학은 개화기를 분수령으로 그 이전의 고전문학과 나누어지게 되어 글로벌
과 사회경제 영향을 많이 받음으로 나라의 특성이 불분명하다는 단점을 지니
고 있다. 반면 한국인의 언어 생활사에서 삶과 세계를 인식하는 틀과 지향하는 
가치를 가장 잘 표현하는 것이 고전문학이라고 할 수 있다. 이 연구에 언급하는 
문화교육, 특히 여성문화를 교육할 때 있어서 고전문학 작품이 더 적합하다. 더 
나아가 고전문학 작품 중에 여성영웅소설을 텍스트로 삼는 여성문화교육을 하
는 것이 바람직하다. 우선 소설은 삶을 다룬 글이고 소설의 인물, 환경, 그리고 
그들 통해 주인공의 내면의식을 엿볼 수 있고, 사회 현상을 반영하며 갈등 양상
을 드러낸다. 그러므로 17세기에 등장하고 18세기 형성하며 전개하게 된 여성


background image

166 

지식과 교양 Vol. 9

영웅소설을 통해 그 시대에 일어나는 많은 상황을 엿볼 수 있다. 동시에 여성영
웅소설은 고전소설에 속하지만 전통적 여성상의 한계를 극복하는데 있어서 의
미가 있고 근대 이행기의 대표적인 작품군이라 할 수 있다. 여성영웅소설을 통
해 한국문화교육의 구체적인 내용을 언급하기 전에 여성영웅소설에 대한 선행
연구 어떻게 이루어지고 있는지에 대해 살펴볼 필요가 있다. 

한국에서 여성영웅소설에 대한 연구가 활발하게 이루어지고 있다. 연구사

를 살펴보면 간단히 몇 가지 유형으로 나눌 수 있다. 첫째, 초기의 연구는 개별 
작품의 대한 연구가 대부분이었고3) 그 다음에 여성영웅소설의 범주 설정과 출
현 동인에 대한 추정이었다.4) 둘째, 소설 존재 양상과 여성의식에 대한 연구다. 
5) 셋째, 비교연구다. 비교연구는 한국에 있는 여성영웅소설 간에 비교연구6)와 
한중 양국 영웅소설 간에 비교연구7)로 나눌 수 있다. 

연구사를 살펴보면 여성영웅소설에 개별 작품, 여성의식, 그리고 비교문학 

관점에서 여성영웅소설에 여러 가지 방면을 고찰해왔지만 한국문화교육에 특
히 여성문화교육에 있어서 여성영웅소설을 활용하는 연구는 이루어지지 못하
고 있다. 

소설은 인간 삶의 본질은 무엇이고 그 삶의 원리는 무엇인가, 또 올바른 삶

의 방식은 어떤 것인가라는 존재론적 물음들이 포함되어 있다. 소설 문학은 실
제적인 언어 자료로써의 효율성 외에 풍속과 관습의 이해, 인간 행동의 이해, 
문화 원형의 이해, 시대적 특징의 이해 등 측면에서 한국어 교육에 기여할 수 
있다고 한다. 동시에 고전 소설은 한국인이 과거에서부터 현재까지 오랜 기간 
동안 공유하고 인정해온 지식과 가치, 제도와 관습을 폭넓게 포함하고 있기 때
문에 한국 전통사회의 시대적, 문화적, 사회적 맥락을 파악하는데 있어서 유용
하다. 또는 전통문화가 어떻게 현대사회에 전승하고 유지되고 있는지까지 살
펴볼 수 있는 중요한 단서를 제공해준다. 여성영웅소설은 소설의 가진 성격을 

3) 김기현(1964), 김미란(1976), 박경원(1991) 등이 있다. 
4) 이 시기에 연구는 "여호걸, 여장군 등의 용어를 사용하여 여성영웅소설이 영웅소설에

서 독립시켜, 여성영웅소설이 독립적인 갈래로 인정받을 수 있는데 의미가 있다. 

5) 강화수 (2004), 조은희(2005), 등이 있다. 
6) 김용봉(1993), 김나혜(2012), 등이 있다. 
7) 김홍영(2009), 호효걸(2013), 박송희(2014) 등이 있다. 


background image

167

중국인 한국어 학습자를 위한 한국문화교육 방안연구 | 저여나

지니면서도 주제측면에서 여성을 중심으로 쓴 소설이어서 여성의 삶에 초점을 
맞췄다. 한국어 문화교육에 있어서 한국 여성영웅소설을 소개함으로 한국 여
성소설의 장르, 전체적인 흐름 등을 교육하는 것은 아주 중요하다. 하지만 외국
어로서의 한국어문화교육 현장에서 학습자들에게 한국어 문학 작품에 대한 흥
미와 긍정적인 태도로 가지게 하고 고전문학의 무게감을 덜어주며 문학 작품
을 해독하는 것이 더 효율적인 방법이라 생각한다. 그러므로 한국 여성문화를 
교육할 때 있어서 단순적인 나열과 소개는 지식전달에서 끝날 수 있지만 여성
영웅소설을 매개체로 하면 훨씬 더 흥미스럽고 효과적이라 본다. 그러므로 여
성영웅소설을 통해 한국문화교육에 속한 여성문화교육을 하는 방법이 바람직
하다고 본다. 

여성영웅소설에서 나온 여성영웅들은 고대에 살았던 여성이지만 현대적 

여성상을 가지고 있고 그 시대를 넘어 현대적 지향성을 가지고 있어 현대 한국 
여성문화의 출발점이라고 할 수 있다. 동시에 여성영웅소설은 대체로 한문으
로 쓰여져 한국어를 공부하는 외국인 학습자들에게는 한문소설이나 한문현토
소설보다 한글소설을 텍스트로 삼아 교육하는 것이 더 적합하다고 본다. 문화
교육할 때 언어기능적 교육과 문화교육을 병행하면서 이루어져야 한다. 이 연
구는 중국인 한국어 학습자를 위한 언어 및 문화 융합을 위한 한국문화교육 방
안을 구축하고자 한다.

2) 한국문화교육의 정의 및 범주

한국문화교육은 한국어 교육과 문화교육으로 나누어 볼 수 있지만 이 둘을 

전혀 별개의 것으로 보기는 어렵다. 따라서 한국문화교육의 목표는 언어적 기
능뿐만 아니라 문화적 내용도 포함되어야 한다. 언어교육은 흔히 말하는 외국
어로서의 듣기, 말하기, 읽기, 쓰기 능력이고 문화교육 내용에 대해 여러 학자
들의 견해가 있다. 박영순(2003)은 문화의 내용을 정신 문화, 언어 문화, 생활 
문화, 예술 문화, 제도 문화, 과학기술 문화로 분류했다. 그 중에 정신문화는 가
치관, 세계관, 사상등 내용을 포함하고, 언어 문화는 음운, 형태, 이미 같은 언
어적 요소를 가르치고 제도문화는 사회, 정치 등으로 분류된다. 조항록(2004)
은 외국어 교육에서의 문화를 언어문화, 일상생활문화, 성취문화로 나눴다. 언
어문화는 언어에 의하여 형성된 문화를 가르키며, 언어 속에 투영된 문화적 양


background image

168 

지식과 교양 Vol. 9

상을 의미한다. 일상생활문화는 사회 구성원의 언어적, 비언어적 행위, 신념, 
가치관 등을 의미한다. 성취문화는 사회 구성원이 역사적으로 삶을 영위해 오
면서 성취한 문물을 의미한다.8) 박경자 외(2011)는 언어 교육에서의 문화 유형
을 정보문화, 행동문화, 성취문화로 나눴다. 정보문화는 평균적인 교육을 받은 
모국어 화자들이 그들의 사회, 역사 등에 대해서 알고 있는 정보를 의미하고, 
행동문화는 일상생활의 총체를 지칭하다. 성취문화는 목표어 문화에서 성취된 
업적을 의미한다. 따라서 문화는 인간의 언어, 행동, 삶에서 추출한 것이고 인
간 삶의 산물이다. 앞에 학자들에 견해에 따라 문화는 언어와의 연관성이 긴밀
하고 언어교육과 문화교육은 불가분의 관계에 있다. 문화교육을 통해 언어교
육을 더 업그레이드 시켜야 온전하고 효과적인 언어교육을 이룰 수 있고, 언어
교육을 매개체로 삼아 문화교육을 해야 좀 더 실체적인 문화교육을 할 수 있다. 

이 연구는 중국인 한국어 학습자를 위한 언어 및 문화 융합 교육을 이루는

데 목표를 두었고, 이러한 측면에서 여성 성역할 차원에서 ‘여성 영웅소설’을 
활용해서 더 효과적이라고 본다. 그러므로 이 연구에서는 한국문화교육을 하
는데 있어서 '문화'란 앞 학자들의 견해를 중심으로 문화의 내용은 언어 문화, 
정신문화, 행동문화를 문화 교육에 내용으로 삼고 출발한다. 

3) 교육방안 설계에 관한 이론 

교육과정 설계와 관련하여, 다양한 방법이 소개되고 있다. 이중 타일러를 

중심으로 하는 합리적 개발모형과 브루너의 학문중심 교육과정을 중심으로 위
킨즈와 멕타이의 역행설계모형 그리고 스킬벡의 학교중심 교육과정 개발모형 
등 다양한 접근이 이루어지고 있다.9) 이러한 모형들 중 한국어를 학습하는 외
국인 학습자에 대한 교육과정설계는 아무래도 학습자인 외국인이 한국어에 대
한 충분한 이해를 바탕으로 설계되기에는 어렵기 때문에 스킬벡의 학교중심교

8) 여기서 언어문화는 협의의 언어 문화와 광의의 언어문화로 나눈다. 협의의 언어문화

는 형태. 음운, 통사 등과 같은 언어 내적 요소로부터 장르별 문학 작품등과 같은 문화

적 산물 등을 지칭하고, 광의의 언어 문화는 언어와 사회의 관계 속에 형성된 문화도 

포함된다. 

9) 위킨즈와 멕타이의 백워드 설계모형은 기본적으로 교육목적, 평가, 내용, 학습방법의 

일관성 통합을 통해 학생들의 지식에 고착화와 효과적인 전달을 목적으로 하고 있다. 

기본적으로 타일러의 합리적 개발모형과 브루너의 학문중심 교육과정에 뿌리를 두고 

있다.


background image

169

중국인 한국어 학습자를 위한 한국문화교육 방안연구 | 저여나

육과정 개발모형이 보다 적합하다고 판단된다. 물론 스킬벡의 이러한 모형도 
교육의 수요자인 학습자의 니즈에 대한 분석과 반영이 전제되고 있고, 공급자
의 학교 또는 교사입장에서 교육여건과 수요자의 니즈 그리고 달성하고자 하
는 교육목표 등을 설정하고 이를 구현하고자 전략화한다는 점에서 다른 교육
과정 설계모형과 완전히 이질적인 모형으로 보기에는 어려울 것이다. 

이 모형은 학교(또는 교사)관점에서 실제로 교사들의 교육과정을 설계할 

수 있도록 개발된 모형이다. 즉 타일러의 모형과 달리 학교(또는 교사)의 상황
분석을 교육과정 개발의 출발점으로 설정하였고, 다양한 개발의 절차를 제시
하고 있으나, 단순히 선형화된 절차의 이행이 아닌 문제의식과 교육제공자(또
는 개발자)의 판단에 따라 보다 효과적인 교육과정을 설계한다는 점에서 외국
어 학습자에게 바람직한 방안으로 판단된다. 이 모형의 가장 큰 특징은 역동적
이고 개방된 학습자와 교습자간 상호작용을 전제로 하고 있다는 점과 상황에 
따른 접근-교육과정 설계의 출발을 한다는 점에서 매력적일 수 있다. 개념적 
모형을 도식화하면 <그림 1>과 같다. 

이 과정은 대체로 5가지 단계를 거치게 된다. 상황분석->목표설정->프로

그램 구성->판단과 실행 -> 조정, 피드백, 평가 및 재구성 등으로 구분되며, 상
황분석은 외적 요인인 사화문화적 변화, 교육체제의 욕구, 변화하는 교과의 성
격과 교사지원체제 등과 내적요인인 학생의 적성과 능력, 교사의 가치관․태도․
지식․경험 그리고 학교시설 등을 고려한다는 점이다. 기본적으로 이 모형에서 
목표의 상황분석을 통해 설정되고, 목표가 설정된 이후 교육 프로그램의 설계
가 이루어진다. 이때 교육프로그램은 교육과정의 내용과 방법 그리고 교육의 

<그림 1> 교육방안 개발 절차


background image

170 

지식과 교양 Vol. 9

범주와 내용의 난이도 등이 고려되고, 교육을 위한 기자재의 활용도 포함한다. 
이러한 교육과정의 설계는 실행을 전제로 하며, 일단 실행된 교육과정은 적절
한 수요자의 만족도와 니즈 측정, 새로운 변화 욕구 그리고 기존 과정의 약점 
분석 등을 통해 얼마든지 개선되고 재실행되는 과정을 거치게 된다. 

3. 한국어와 문화 통합 교육과정 설계

이 부분에서 교육방안 개발 절차에 따라 중국에 있는 한국어 교육 상황을 

먼저 파악한다. 상황에 맞게끔 교육 목적을 설정하고, 목적에 부합하는 교육자
료를 정한 다음에 교수학습 활동을 완성시킨다. 앞서 제시한 모형에 기반하여 
외국인의 한국어 언어 및 문화 통합 교육의 교육내용을 설계 한다.

1) 중국에 한국어교육 상황분석 

이 연구의 한국문화 교육대상은 중국대학에서 있는 한국어전공하는 학생

이다. 그들에게 맞는 교육 방법을 찾기 위해 그들의 특징과 한국어문화교육 현
황을 파악하는 것은 꼭 필요한 과정이다. 상황 분석을 크게 3가지로 요약할 수 
있다.

첫째, 한국어 학과 다니고 있는 중국인 학생들은 성인 학습자들이고 초중

고등 교육을 마친 성인 학습자들이다. 그들이 배경지식을 갖추고, 인지능력이 
상대적으로 발달하였으며 자국의 학교 교육을 통해 문학의 장르적 특성에 대
한 이해가 깊다. 이들은 상대적으로 수준이 높은 문학작품에 대한 이해 능력을 
갖췄다고 할 수 있다. 구성주의 관점에 의하면 독자의 경험, 형성된 스키마 등
은 작품을 읽는데 도움을 준다. 중국인 학습자들은 여성영웅소설을 활용한 문
화 교육을 받았을 때 자신의 모국어 작품에 대한 경험과 한국어 문학교육의 유
사한 부분과 관련시켜 양국 문화의 유사성, 이질성 비교를 통해 원인을 탐색하
고 문화수업이 더 심도있게 발전시킬 수 있다. 

둘째, 통계에 따르면 2020년 12월까지 중국 4년제 대학교 한국어 전공학습

자 중에 78%가 여성학습자다. 2000년 넘는 봉건사회의 경과를 지난 중국은 현
재 남녀평등 사상이 강요되고 있지만 '남존여비''남아선호'사상이 아직도 남아 
있다. 여성 영웅소설의 여주인공들이 그 시대에 흐름을 따르지 않고 개성이 강
한 여성영웅들이었다. 그녀들의 가치관, 혼인관, 사회가치관이 현대 여성들에


background image

171

중국인 한국어 학습자를 위한 한국문화교육 방안연구 | 저여나

게도 문화의 사상적으로 학습할 부분이 분명히 있을 것이다. 물론 교육을 통해 
지식의 습득도 중요하지만 이를 넘어, 자기 삶을 돌아보게 하고 자아 존중, 자
아 가치 부여 등은 교육의 심층적인 의미라고 할 수 있다. 교육을 통해서 그들
이 더 가치 있는 삶, 어려운 현실을 깨우치는데 있어서 더 큰 의미를 지닐 것이
다.

셋째, 중국의 한국문화교육 현황을 살펴보면 현재 한국어 교재에서 '문화'

로 소개되는 항목은 주로 전통 문화와 음식, 의복, 주거 생활 등이 주를 이룬다. 
이러한 '문화'들은 정보 제공적인 성격이 강하다. 

2) 한국문화교육 목적에 따른 교수자료 선정

이 연구의 종합적인 목적은 중국인 한국어 학습자를 위한 언어 및 문화 융

합 교육방안을 개발하는 것이다. 언어교육에서 의사소통 능력을 향상과 함께 
문화에 대한 이해와 인지능력 향상을 함께 도모해야 한다. 중국인 한국어 학습
자에 대한 문화교육에서 학습자들에게 흥미 유발을 해야 하다는 부분이 단계
와 큰 차이 없이 필요하다. 교육방안 구축은 이 교육방안의 종합목표를 구체화
해야 하며, 한 과정에 있는 수업들은 이 과정에 큰 종합목표 중에 하나 혹은 부
분을 다룰 것이다. 

한국여성문화는 어느날 갑자기 생기는 것이 아니다. 그것은 전통여성문화

와 근현대 사상이 충돌한 불꽃이요 읽혀온 새로운 그림이다. 그렇기에 현대 한
국 여성의 모습은 다방면적이고 복잡하다. 한국 근현대에 전통 철학과 사상이 
붕괴되면서 새로운 세상의 지식과 학문이 급격히 도입되는 혼란스러운 시기를 
겪었다. 한국에서 여성문화라 하면 페미니즘과 연결시켜 생각하는 경우가 많
다. 즉 많은 사람들이 한국 여성문화를 설명하거나 평가할 때 페미니즘을 기준
으로 삼아서 하고 있다. 페미니즘이 한국 현대 여성문화에 영향을 미친 것은 부
정할 수 없는 사실이지만 한국 여성문화는 페미니즘에서 출발한 것이 아니다. 
한 나라의 문화는 그 역사 속의 근원에서 뿌리를 찾아야 하고 그래야 그 문화에 
대해 진정한 이해가 가능하다. 그러므로 지금의 여성문화를 제대로 이해하기 
위해 전통 여성문화에 대한 고찰이 필수적이다. 

이 연구는 여성영웅소설에서 창조된 일련의 여성주인공들을 분석하고 해

석하는 작업을 시도하려고 한다. 모든 여성영웅소설을 다 다룰 수 없겠지만 선


background image

172 

지식과 교양 Vol. 9

정된 대표적인 작품들에서 나온 몇 명 여성에게서 나타난 인물의 모습과 그들
이 가진 "여성상"에 초점을 맞추어 여성문화를 엿보려고 한다. 

조선시대에 쓰여진 여성영웅소설은 다소 미래지향적인 의미를 가지고 있

다. 소설에 주인공들이 조선시대에 살았던 여성이지만 그들이 가진 인물상은 
현대지향적인 면들이 많고 현대 한국여성문화의 출발점이라고 해도 과언이 아
니다. 조선시대에 창조된 작품이었지만 그것은 미래를 보고 있었고 암시하고 
있었다. 더 나아가 여성영웅소설에서 앞으로 다가올 근대적 미래 여성의 모습
을 찾을 수 있었다. 조선 영웅소설에서 나온 여성영웅들이 새롭게 요구되는 여
성의 선구자였다. 현대사회에 들어오면서도 '새롭게 요구되는 여성상'에 대한 
요구가 계속 이어가고 있다. 인류 문명이 발전하는 것은 남성이나 여성이 각자
의 위치를 찾아가고 있는 과정이라고 하기도 한다. 다른 말로 하면 사회가 발전
하면서 문화도 변화가 계속 이어지고 있는데 그 문화 속에 사는 사람이 아무런 
변함없이 지낼 수는 없다. 앞으로 여성에 대한 기대가 무엇인지 여성들이 있어
야 할 위치가 어디에 있는지 등의 물음은 여성영웅소설을 분석함으로써 그의 
변화과정을 찾을 수 있다. 

한국현대사회에 여성의 성역할이 전통의 구조 속에 많이 벗어나지만 아직

도 현대사회나 전통사회에 여성에 대한 기대가 크게 다르지 않다고 말할 수 있
다. 현대 한국 사회에 여성의 대표적 높이 평가 받고 있는 신사임당(申師任堂)
에 대한 인식에서 조금 짐작할 수 있다. 조선시대에 살았던 신사임당은 현대사
회에서도 이렇게까지 높은 평가를 받는 원인이 무엇인지 생각해 볼 필요가 있
다. 그녀는 남다른 재능이 있었고 현모양처로 인품과 재능을 겸비한 여성으로 
알려져 있다. 산수도를 잘 그린 화가로서 높은 명성이 있었지만 율곡의 어머니
로 더욱 유명하다. 신사임당의 이미지가 갖고 있는 모성의 신화, 그녀는 현모양
처고 효녀다. 동시에 그녀는 화가의 재능만으로도 충분히 훌륭한 여성이다. 그
러나 그녀를 바라보는 시선이나 평가 하는 기준이 전통시대에 여성에 대한 바
람에서 출발했다.

신사임당은 부덕(婦德)의 대표적인 인물로 21세기에 오늘은 그녀가 여성으

로서 저극적으로 사회활동을 참여하는 상징적인 인물이다. 2009년 9월 23일 
한국은행에 발행한 5만원권 화폐에 여성 초상을 새긴 최초의 인물로 기록됐었


background image

173

중국인 한국어 학습자를 위한 한국문화교육 방안연구 | 저여나

다. 신사임당은 "성공적인"삶을 살았다면 그 반대로 "비극적인" 삶을 살았던 여
인도 있었다. 허난설헌(許蘭雪軒)은 비교적 자유로운 가풍 속에서 성장하였지
만 불행한 결혼생활으로 인해 비극적인 삶을 살았다고 한다. 시를 쓸 때 뛰어
난 재능을 가지고 있지만 남성 중심 사회에 살았던 그녀는 여성의 재능을 인정
해주지 못하는 시어머니의 학대와 무능하고 속이 좁은 남편, 몰락하는 친정집
안에 대한 안타까움, 잃어버린 아이들에 대한 슬픔 등 이 모든 요소들이 그녀의 
비극적인 인생을 초래하였다. 

허난설헌은 탁월한 재능이 있었지만 율곡 이이같은 훌륭한 자식을 길러낸 

것에 더 초점이 맞춰져 있는 신사임당처럼 부덕을 상징하는 여성이 아니었다. 
그녀는 오로지 자신의 시를 이름을 남겼다. 두 여인이 모두 훌륭한 재능을 갖춘 
여성들이었지만 현대사회에서도 신사임당과 허난실헌에 전혀 다른 이미지를 
지니고 있다. 신사임당은 현대사회에서 바라는 여성의 롤모델이고 허난실헌은 
천재시인이면서 안타까운 삶을 살았던 안타까운 여성의 이미지다. 여성으로서
의 갖춘 재능보다 그들이 이루는 삶의 다른 역할이나 산출이 사람들의 시선을 
더욱 좌우했다는 것을 알 수 있다. 

현대사회에서 남녀평등, 여권신장에 대한 호소가 많다. 여성영웅소설에서 

여성들이 교육을 받고 사회활동에 진출할 수 있었고, 혼인을 선택할 수 없는 시
대에서 살았음에도 불구하고 혼인의 대한 선택을 하였다. 심지어 여성이 남성
의 부속품으로 여기고 있었던 시기에 소설 중에 나온 여성이 결혼했는데도 부
부관계를 거부할 수 있는 내용도 있었다. 현실에서 이루어질 수 없는 일들이 허
구성을 가진 소설에서 가능하게 되었다. 다른 말로 하면 그 시대에 살았던 여성
의 바람, 갖고 싶은 권력, 이루고 싶은 꿈은 소설에 나온 현실에서 탈출한 여성
영웅을 통해 다 이루어졌다. 여성영웅소설을 통해서 그 시대에 여성들의 생각
과 의식을 느낄 수 있고 알아갈 수 있다. 

4. 한국어와 문화 통합 교육 방안 

이 연구의 목적은 언어와 문화를 융합하는 교육방안을 구축하는 것을 넘어

서 이를 실제 교육하기 위한 교육과정을 어떻게 설계하고 진행하는가에 대한 
대안을 제시하고자 하였다. 이를 위하여 앞서 교육과정 설계를 위한 다양한 방


background image

174 

지식과 교양 Vol. 9

법 중 외국인 한국어 학습자에게 부합하는 학교중심 교육과정 설계방법을 통
해 교육에 따른 수요분석을 하였다. 이 부분에서는 이러한 교육과정의 설계의 
주요 도구였던 여성영웅소설이 지닌 교육적인 요소를 언어교육 측면과 문화교
육 측면으로 나누어서 제시하고, 이를 근거로 실제 교육과정에 대해 실행하는 
대안을 제시한다.

1) 여성영웅소설의 교육적인 요소

(1) 언어교육 측면
이 연구는 한국어 교육을 문화교육에 초점을 맞췄기 때문에 언어교육 측면

에서 어학적으로 외국어교육할 때 언어를 세분화하면서 언어교육을 접근하지 
않을 것이다. 다만 언어교육에서 문장 전체를 다루어서 여성상을 제시하는 문
장이나 단락을 총제라고 생각하여 여성문화 이해할 때 도움을 될 수 있는 부분 
위주로 제시할 예정이다. 문법이나 어휘 기능보다 여성상을 나타날 수 있는 표
현들을 위주로 언어교육 방법을 제안할 것이다.

(2) 문화교육 측면
여성영웅소설은 여성들이 살아가는 삶에 초점을 맞춤으로서 소설 속에 많

은 인물들을 둘러쌓은 사건, 그 인물들의 선택, 사고방식 등 모두 작가가 표현
하고자 하는 의미와 그 시대에 사는 사람들의 호소를 담고 있다. 여성영웅소설
은 주로 여성인 주인공이 전통적 성역할을 거부하고 사회에 진출하여 자아 실
현할 때 있어서 의미가 있다. 여성영웅소설에 나타난 여성상 분석을 통해 그들
이 현대사회에 어떤 영향을 미쳤는지 현대사회 여성상에 비추는 선두적인 영
향을 이런 의미에서 소설이 역사 사회적 조건의 의미와 가치는 다른 어떤 예술
보다 직접적으로 반영하고 문제 삼는 경우가 많다. 

(3) 여성상의 형성
여성영웅소설은 조선시대에 쓴 소설이 대부분이다. 조선시대에서 중국 유

교사상들에 영향을 많이 받아서 여성들이 남존여비사상이 사회에 전적으로 일
반화 되었다. 여성들이 여성으로서 살아가기보다 남성의 힘 아래 굴복하고 가
정을 헌신하며 여자로서의 삶을 포기하는 경향이 강하다. 그래서 이 연구는 소
설에서 나온 여성들이 여성으로서 삶을 살아갔는지에 기준으로 삼아 여성상을 


background image

175

중국인 한국어 학습자를 위한 한국문화교육 방안연구 | 저여나

전통적 여성상, 전통과 현대를 공존하는 여성상, 현대적 여성상으로 나눠서 서
술하려고 한다.

첫째, 전통적 여성상으로, 한국 여성영웅소설은 주로 여성영웅의 일대기적

인 성향을 가지고 있다. 여성영웅소설의 여주인공은 남성의 활약상을 보여주
고 있는 특징을 가지고 있다. 하지만 자기 신분 드러나지 않고 남성의 보조역할
로 나온 여성영웅소설이다. 여성으로 능력이 뛰어나지만 여전히 남성을 섬기
고 돕는 조력자 역할만으로 일생을 살아가는 여성들이 있다. 

<박씨전>과 <황부인전>에서 나온 여주인공은 전통적 여성상의 대표적인 

예다. 예들 들어 <박씨전>의 전반부에서 흉한 외모를 가진 박씨는 능력이 뛰어
났지만 남편에게 사랑 받지 못하고 직접 활약하지 않고 남편인 이시백과 시녀 
계화를 통해 능력을 발취하였다. 박씨가 허물을 벗고 절세가인으로 변신한 후
에 남편의 사랑을 받고, 뛰어난 능력으로 청나라의 침략을 물리치고 황제의 인
정 받고 이시백과 함께 백성들을 돌보며 행복한 여생을 보낸다. 소설 중에 박씨
는 능력이 뛰어나지만 그녀가 가진 여성으로서의 전통적인 역할과 미덕이 주
목받았다. 못 생긴 외모로 남편에게 사랑받지 못했을 때 그녀는 남편을 원망하
지 않고 하늘의 뜻을 기다리며 인내하면서 살았다. 절세가인으로 변신한 후 남
편이 용서를 빌자 박씨는 남편을 용서하고 부부간의 정은 날로 깊어가며 산다. 
박씨의 이런 정서는 전통 사회에 여성에 대한 요구와 일치하다. 마지막으로 가
정으로 돌아가며 남편과 행복한 여생을 사는 것으로 결말을 맺는 것도 그 시대
에 여성들이 바라는 최고의 행복이라고 생각한다고 볼 수 있다. 사회에 진출하
여 자아를 실현하기 보다 여성은 최종적으로 가정으로 복귀하여 자녀를 낳고 
사는 것이 여성으로서도 도리요 행복이라 생각하기 때문이다. 

<박씨전>에서 박씨는 구박을 받고도 가정의 테두리 안에서 여성의 위치를 

그대로 지키면서 내조하는 것을 볼 수 있다. 박씨는 전통적인 여성상을 그래도 
유지할 수 있다고 할 수 있다. 그녀는 유교사상에서 주장하는 여성으로서의 남
편에 대한 순종, 충성을 알 수 있다. 

둘째, 전통과 현대를 공존하는 여성상으로, <박씨전>처럼 전통적인 여성

상을 나타나는 여성영웅소설을 있다고 하면 능력이 뛰어나고 남성과 대등하여 
사회 진출하는 여성영웅소설도 있다. <정수정전>에는 여주인공인 정수정은 부


background image

176 

지식과 교양 Vol. 9

모 돌아가신 다음에 혼인언약을 스스로 접고 남장하고 남자로 살아가기로 결
심했다. 장원급제하고 대원수로 전쟁터에 나가 승리를 얻고 황제가 그녀를 부
마로 삼으려고 하자 그녀는 어쩔 수 없이 여성인 신분을 밝혔다. 후에 그는 혼
인언약 있었던 장면과 결혼하여 가정을 복귀했는데 여러 가지 일로 고통을 겪
었다. 모든 원인은 그의 정체성과 그 시대에 요구하는 여성으로의 삶과 다르다
는 점에서 시작했다. 전쟁이 다시 시작되자 정수정은 다시 전쟁에 나가 우승을 
얻고 가족들에게도 인정을 받았다. 이 소설에서 정수정은 전쟁터에 두 번 나갔
다. 첫 번째는 여성인 신분을 숨기고 나갔고 두 번째 나갔을 때 정수정의 여자 
신분 그대로 나갔다. 가정으로 복귀하는 부분도 두 가지 유형으로 나눌 수 있
다. 처음에는 황제의 명령대로 결혼하고 오로지 사회 바라는 여성으로 가정을 
이루었다. 두 번째 가정 복귀할 때 여성으로 복귀했고 여성으로서의 가치를 인
정 받았다. 

셋째, 시대를 뛰어넘는 현대적 여성상의 측면으로, 여기서의 현대적 여성

상은 조선시대에서 살았지만 우리가 지금 살고 있는 현대사회에 여성상과 비
슷하여 전통사회 탈출하는 진보적 여성상을 뜻한다. 현대적 여성상은 전통적
인 여성상과 대립하는 자리에 서 있다. 현대적 여성상은 여성이 오로지 여성으
로서 삶을 사는 성격이 강하다. 소설<홍계월전>과 <방한림전>의 주인공은 그
의 좋은 예다. 

<홍계월전>에서도 여주인공이 남성보다 상위에 있어 남녀 권위와 힘을 뒤

바꿨다. 부모는 그녀가 성차별로 인해 자신의 능력을 발휘하지 못할 것을 염려
하여 남복을 입혔고 어릴 때부터 병서를 배우게 했다. 홍계월의 부모님은 성별 
때문에 능력을 발휘하지 못한 사회 현황을 알고 있었고 대체도 찾았다. 조선시
대에 현대적인 사고를 가지고 있는 교육이념이다. 이런 환경에서 성장하는 홍
계월이 나중에 출세하고 여성인 신분이 드러나기 전까지 보국과 갈등은 드러
나지 않았는데 여성이라는 사실을 드러나자 홍계월에게 자신이 요구하는 여성
으로서의 자세를 갖도록 요구하는 보국과 갈등이 생겼다. 

<방한림전>은 남성을 빼고 여성끼리의 결혼을 통해서 이 사회에 여성에 대

한 요구에 정면으로 도전하는 소설이다. 소설의 큰 주제 중에 하나가 동성결혼
이다. 여기서 나온 동성결혼은 동성애가 아니라 혼인을 거부하는 여성끼리 이


background image

177

중국인 한국어 학습자를 위한 한국문화교육 방안연구 | 저여나

성간의 결연보다 자아 가치를 실현하는데 더 중요시 하는 여성들의 서로 도와
주는 약속이다. 여주인공 관주는 여성으로서 삶보다 오로지 가문의 후사를 더 
중요시하였고 평생 본인이 원하는 삶을 살았다. 

2) 한국어 문화교육의 교수학습 방법

현재 외국어 교육은 다양한 교수법들이 있다. 최근 외국어 교수학습 경향

은 의사소통 중심교수법, 학습자 중심 교수법, 과정 중심교수법, 과제 중심 교
수법, 내용 중심 교수법 등으로 특징지을 수 있다. 수업이란 교실 내의 한 시간 
단위에 걸쳐 일어나는 통일된 한 세트의 절차다. 교실 안에서 단위 시간은 수업 
진행 차원에서 교사에게 중요한 의미를 지닌다. 전에 한국어 교육뿐만 아니라 
외국어교육은 주로 교수중심이었다. 하지만 한국어 문화교육의 목표는 언어 
능력을 향상시키는데 의미를 둔 것뿐만 아니라 학습자들이 적극적으로 수업을 
참여하여 공감을 일으켜 배우고자하는 언어 국가의 문화를 더 깊이 이해하며, 
문화이해와 자신의 삶을 조화시키는 것은 지향한다. 이러한 관점은 한국어 교
육의 다양한 교수법 중에 학습자 중심교육법과 내용 중심 교수법과 유사한 점
이 있다. 

특히 이 연구에서 제안하는 학습법은 제2언어교육에 CALLA(Cognitive 

Academic Language Learning Approach) 모형을 많이 활용해왔다.10) 이 
모형의 핵심은 수업을 ①준비(preparation) ②제시(presentation) ③연습
(practice) ④평가(evaluation) ⑤확장 (expansion)의 5단계로 나누는 것이다. 
여성영웅소설을 활용한 한국어 문화수업은 차시 수업으로 끝내기 어려워서 전 
과정을 여러 차시로 수업 모형을 만든 것이 바람직하다. CALLA모형 중에 ④번 
평가 단계는 지식과 전략에 대한 이해 수준 및 수행 능력 등을 파악하는 단계로
써 이 모형 그대로 수업 실시하면 적합하기 않는 경우가 있다. 그러므로 ③번 
연습 단계를 더욱 확장시켜 연습과 활용을 통해 학습자 중심이면서 더 효과적
인 내용중심 수업 달성할 수 있게 한다. 결국 이 연구에서 제안하는 한국어 문
화교육의 수업 설계 모형을 번형된 CALLA모형이라 할 수 있다.

10) 이 모형은 Chamot & O'Malley(1994)에 의해 개발된 언어 학습 접근법으로 인지 학

습이론에 기반을 두고 언어 개발 활동 및 학습전략을 지향하는 방법이다. 이 학습 방법

은 외국어 학습에 있어 학생들의 학업 요구 사항을 확인한 후, CALLA 모형의 기반과 

인지 학습이론에 기초하여 진행된다.


background image

178 

지식과 교양 Vol. 9

<표 1> 변형된 CALLA모형 교수 단계

준비

① 배경지식 활성화 

② 배경지식 형성

제시

① 주제제시 

② 학습목표 제시

③ 어휘 제시

연습

① 문학작품 읽기

② 문법, 어휘 연습하기

활용

① 주제 토론

② 다양한 한중 여성영웅소설 유행의 주제 비교

확장

① 수업에서 배운 주제 확인하며, 자신에 삶에 비춘 점 발견

② 과제 부여

준비단계에서 배경지식 활성화 및 형성을 위해 학습자들이 경험 나누게 한

다. 교수자는 학습자들이 주제에 대한 관심을 유발하기 위해 여러 가지 질문을 
준비하며, 질문을 통해 자신이 가지고 있는 배경지식을 충분히 활용해서 문학 
작품을 읽을 수 있도록 도와준다. 

제시단계는 수업의 주제, 학습 목표를 제시한다. 고전소설의 길이 때문에 

한 소설의 모든 내용을 다 교재로 넣을 수 없는 점을 고려하여 교사가 소설의 
줄거리를 제시하고 학습자들이 전반적으로 소설을 이해할 수 있도록 도와준
다. 동시에 고전소설임으로 평소에 잘 사용되지 않는 단어, 표현들은 따로 제시
하는 것이 바람직하다. 

연습단계는 문학작품의 읽기와 주제 내용 파악하기로 이루어진다. 선정된 

여성영웅소설은 고전소설이지만 국문소설로 현대 학습자들이 이해하기 편한 
부분이 있다. 주제 파악 과정에서 모국어로 소설 주제뿐만 아니라 창작 배경 등
을 같이 제시할 수 있으므로 다음 단계 학습에 있어서 도움을 줄 수 있다. 

활용단계는 학습자의 적극 참여를 달성하기 위하여 주제 토론과 다양한 한

중 여성영웅소설의 비교로 이루어진다. 소설 속에 있는 사회상황, 주인공 의식 
등은 동 시기 중국사회 상황이 어떤지, 사람들이 어떤 의식을 가지고 사는지를 
비교하면서 한국사회에 대한 깊이 있는 인식에 도달할 것이며 나아가 자신의 
삶을 뒤돌아보며 생각하게 한다. 한국어로 된 다른 소설 작품을 읽게 하거나 중
국 작품과의 비교를 통해 동질성과 이질성을 발견하게 하여 수업 효과를 극대


background image

179

중국인 한국어 학습자를 위한 한국문화교육 방안연구 | 저여나

화시킨다

마지막 확장 단계에서 수업 중에 배운 주제를 확인하고 자신의 삶에 투사

한 점을 생각하게 하여 수업 과제로 남긴다.

3) 한국어 문화교육 수업 예시

이 부분에서 앞 부분에서 살펴본 변형된 CALLA모형 교수 단계를 구체화 

시켜 여성영웅 소설<박씨전>과 <정수정전>을 통해 수업 예시를 보여주고자 
한다. 이 방법은 소설을 통한 한국어 문화 교육할 때, 소설 분량이 긴 한계를 
극복하고 수업을 진행할 수 있는 장점이 있다. 예시한 두 소설에 대해 변형된 
CALLA모형을 기준으로 수업내용을 예시적으로 설계하면 <표 2>와 같다. 

중국이나 한국에서 '남녀평등'은 사회적으로 큰 이슈이다. 세계적으로 여

성주권을 강조하는 현대사회에서 여성들의 권리를 보호하자는 목소리가 날마
다 높아지고 있다. 현실 사회에 여성들이 사회에 진출하면서 출산과 육아 문제
로 인한 직장문제를 비롯하여 여성의 성 역할 때문에 생기는 문제들이 적지 않
는 것이 사실이다. 연결고리 준비단계에서 질문을 통해 학습자들이 문제의식
을 갖게 하여, 다음 단계 나아갈 수 있게 도와준다. 

제시단계에서 여성 영웅소설의 주제와 수업 목표를 제시하면서, 현대 사회

에서 이해하기 힘든 표현들을 따로 분리하여 학습자들에게 보여준다. 김광해 
외(1990)는 외국어 교육이나 제2언어 교육에서 어휘 교육을 통해 문화 교육이 
가능하다는 견해를 제시한다. 여성영웅소설에서 나온 어휘와 표현들이 한국에
서만 존재하거나 한국적인 문화를 담고 있다. 여성을 낮추거나 높이는 표현을 
뽑아서 한국여성문화를 이해시킬 때 활용할 수 있다. 이러한 어휘에 대한 학습
을 통해 한국 문화에 대한 학습을 자연스럽게 이룰 수 있다. 이러한 측면에서 
문화 교육과 언어교육 융합시켜 수업하는데 있어서 어휘 교육을 통한 문화교
육은 필수적이다. 

연습단계에서 교사와 읽기, 학습자 읽기를 통하여 발음 교육은 물론 심도 

깊게 소설의 내용까지 이해하게 할 수 있다.

<표 2> 문화교육 수업 예시

학습단계

내  용


background image

180 

지식과 교양 Vol. 9

준비

① 배경지식 활성화 및 형성

 - 현대 중국사회에서 여성들이 어떤 역할을 하고 있는지, 여성의 

신분으로 겪고 있는 어려움이 무엇인지

 - 오랜 봉건 사회를 겪은 중국과 한국 사회 여성들이 신분이 어

땠는지

제시

① 주제제시

 - 소설 내용을 요약해서 제시하기

 - 여성의식, 자아실현

② 학습목표 제시

 - 한국 전통사회 심도 있게 이해하기

③ 어휘 제시

 - 남장, 입신양명 등

연습

① 문학작품 읽기

 - 줄거리 쓰기, 주제 달아주기

② 문법, 어휘 연습하기 

 - 문법, 어휘 의미 파악하고 활용하기

활용

① 주제 토론

 - <박씨전>과 <정수정전>의 진보성 비교

 - 각종 모티프 이해 및 의미 토론

② 다양한 한중 여성영웅소설 유행의 주제 비교

 - 중국 소설의 나타난 여성의식과의 비교

확장

① 수업에서 배운 주제 확인을 통해 자신의 삶에 비춘 점 발견

 - 어떤 의식을 가지고 살아야 하는가 

② 과제 부여

 - 독후감 쓰기 

활용단계에서 여성영웅소설 작품 간에 비교, 각종 모티프의 출연 원인, 의

미 등을 토론하면서 소설에 나타난 주제를 더 깊이 이해하고, 한국과 중국의 공
통점과 차이점의 비교를 통해 한국문화와 중국문화의 동질성과 이질성을 도출
할 수 있다. 

마지막 확장단계에서 수업 주제 확인을 통해 자신의 삶을 뒤돌아보게 한

다. 동시에 과제를 남김으로써 학습자들이 수업 끝난 후에도 비교와 학습을 통
해 더 넓은 의미의 문화교육을 지속할 수 있게 유도한다. 

5. 결 론

글로벌 사회에 살고 있는 지금 국가 간 교류는 긴밀해지면서 날마다 깊어

지고 있다. 한국과 중국은 아시아를 넘어 세계적으로 중요한 위치에 서 있다. 


background image

181

중국인 한국어 학습자를 위한 한국문화교육 방안연구 | 저여나

두 나라의 교류는 정치 경제뿐만 아니라 서로 간에 문화교류도 뺄 수 없는 부분
이다. 중국에서 한국어 교육은 외국어 교육에 있어 중요한 부분이고, 단순한 언
어 교육을 넘어 서로의 문화이해를 할 수 있는 정도까지 도달해야 하는 것으로 
인식된다. 현재 중국에서 이루어지고 있는 한국어 교육은 언어의 기능적 측면
을 지나치게 강조하고 있어 한 단계 더 나아가 문화교육까지 확대하는 것이 필
요하다는 문제의식에서 이 연구는 진행되었다. 

한국가의 문화를 이해하는데 있어서 핵심적인 것은 그 나라의 문화 속에 

살고 있는 '사람'에 대한 이해라고 판단된다. 현실에서 문화교육을 한다고 하면
서도 사람을 이해하는 일은 놓치기 쉽다. 이런 측면에서 더욱 관심을 받지 못한 
영역은 여성에 대한 이해이다. 이 연구는 언어교육과 문화교육을 병행하여 어
학교육의 효과를 극대화한다는 의도와 특히, 많은 중국내 여성 한국어 학습자
들의 이해를 돕기 위하여 한국 여성에 대한 이해를 강화하는 교육방안을 강구
하고자 하였다. 교육과정과 내용을 설계하기 위하여 이 연구는 한국 여성영웅
소설의 인물을 선정하였고, 이들의 선진화된 활동이라는 특수성이 현대에 있
어 한국어와 한국문화 교육을 위한 중요한 텍스트로 활용가능하다는 점을 탐
구하였다. 

이 연구는 한국어 교육에 있어 문화교육의 중요성에서 출발하며, 연구 대

상을 규정하여 여성영웅소설에 관한 선행연구를 살핌으로써 차별성을 찾고 이 
연구의 필요성을 제시했다. 그리고 한국문화 교육의 정의 몇 범주를 정하고 교
육방안 설계에 관한 이론을 통해 이 연구의 이론적인 토대를 구축했다. 그 다
음에 교육과정 설계부분에서 중국에 한국어교육 상황을 분석하고 상황에 맞
는 교육 목적을 설정하고 왜 문학을 가지고 문화교육을 해야 될지, 고전문학 중
에서 왜 여성영웅소설을 텍스트로 삼았는지에 대한 설명을 하였다. 그리고 문
화교육 방안 연구 부분에서 여성영웅소설을 언어교육 측면과 문화교육 측면의 
교육적 요소를 도출했다. 한국여성문화의 현황과 여성영웅소설의 연구현황을 
제시함으로서 여성문화교육의 필요성과 여성영웅소설을 통한 문화교육의 가
능성을 열어줬다. 그리고 몇 명 여성영웅소설에 나타난 각종 여성상을 분석했
다. 마지막으로 여성영웅소설의 교육적 요소를 분석하여 이들 학습자에 맞게
끔 한국문화교육을 이루는 방법 및 수업 예시를 제시하였다. 


background image

182 

지식과 교양 Vol. 9

현재 중국인 학습자들은 한국여성에 대한 인식이 전면적이지 못하다. 이러

한 이유로 여성영웅소설을 통해 한국 여성문화 이해할 수 있는 것은 언어, 문화
교육의 한 목표가 될 수 있다. 여성영웅소설에 나타난 여러 가지 여성상들을 통
해 중국인 학습자들에게 좀 더 다양한 한국 여성문화를 소개하려고 했다. 여성
문화는 단순한 몇 가지 여성상으로 분류시킬 수도 없고 그렇게 분류해서도 안
되는 포괄적인 내용이다. 이것은 이 연구의 한계점이다. 하지만 여성영웅소설
을 매개체로 중국인 학습자들한테 좀 더 흥미롭게 여성문화를 가르치고 이해
할 수 있게 시도하는데 의미를 두었다. 

우리가 지금 살고 있는 현대도 언젠간 과거가 될 것이고, 미래에서 살아갈 

여성들이 어떤 위치에 있고 그 시대의 여성 성역할이 어떻게 변할 것인지 정
확히 알 수가 없다. 하지만 확실한 것은 현재에 사는 여성들이 사는 삶은 과거
에 살았던 여성들이 꿈꾸는 삶인 것처럼 미래의 여성들이 사는 삶도 현재 우리
가 간절히 바라고 원하는 더 나은 미래의 모습이 될 것이다. 미래에서 신사임당
도 그녀의 부덕보다는 화가로서 추구했던 한 여인으로서의 삶이 재조명될 수 
있는 시대가 다가오기를 기대해볼 수 있겠다. 여성은 오로지 그녀의 존재 자체
로 가치 있는 삶을 살았다는 평가를 받을 수 있을 것이다. 이 연구는 이런 여성
영웅소설의 다른 관점을 살펴봄으로써, 한국여성문화교육을 넘어 현실 사회에 
살고 있는 우리 모두에게 생각을 할 수 있는 계기가 되었기를 소망한다. 


background image

183

중국인 한국어 학습자를 위한 한국문화교육 방안연구 | 저여나

참고문헌

김정우, 「시를 통한 한국문화교육의 가능성과 방법」,『선청어문』 Vol.29, 2001, 

171쪽.

김관순, 『한국고소설사』, 국학자료원, 2001, 18쪽.
김혜진, 「한국어 학습자의 문화적 문식력 신장을 위한 고전 소설 교육 연구」, 

서울대학교박사학위논문, 2017, 2쪽.

김용봉, 「정수정전과 홍계월전 과의 대비 고찰」,『청람어문교육』10,청람어문학 

외,1993, 65-88쪽.

김미란, 「박씨전 연구」, 연세대학교 석사학위논문, 1977, 70-91쪽.
김기현, 「朴氏傳 硏究」, 고려대학교 석사학위논문, 1964, 2-21쪽.
김나혜, 「방한림전과 부장양문록에 나타난 여성영웅의 차이와 그의 의미」,『어

문연구』56, 한국어문교육연구회, 2012, 2-7쪽.

박경원, 「홍계월전 연구」, 부산대학교 석사학위논문, 1991, 2-13쪽.
정명기, 「여호걸계 소설의 형성과정연구」, 연세대학교 석사학위논문, 1980, 

20-33쪽.

여세주, 「女將軍 登場의 古小說硏究」, 연남대학교 석사학위논문, 1981, 2쪽.
손연자, 「朝鮮朝 女將軍型 小說硏究」, 이화여자대학교 석사학위논문, 1982, 

3-7쪽.

강화수, 「여성영웅소설의 존재양상과 소설사적 의의」, 경성대학교 박사학위논

문, 2004, 2-6쪽.

조은희, 「고전 여성영웅소설의 여성주의적 연구」, 대구대학교 박사학위논문, 

2005, 3-11쪽.

김홍영, 「한중 여성영웅소설 비교연구」, 강원대학교 박사학위논문, 2009, 

3-17쪽.

호효걸, 「한⦁중 여성전쟁영웅소설의 비교연구」, 한남대학교 박사학위논문, 

2013, 4-13쪽.

박송희, 「한⦁중 여성영웅소설에 나타난 여성의식 비교연구」, 경희대학교 박

사박위논문, 2014, 2-9쪽. 

홍혜준, 「고전 작품을 통한 한국어 문화 교육 연구」, 『국어교육학연구』 21집, 


background image

184 

지식과 교양 Vol. 9

국어교육학회, 2004, 531쪽.

이상택 외, 『한국 고전소설의 세계』, 영신사, 2005, 17쪽.
축취영, 「중국인 고급 학습자를 위한 한국어 문학 교육 연구-연암소설과 <유림

외사>의 비교⦁텀구를 중심으로」, 서울대학교박사학위논문, 2012, 1

쪽.

한국어문학연구소⦁국어교육연구소⦁언어교육원 공편, 『한국어 교육의 이론

과 실제2』, 아카넷, 2000, 129쪽.

H. Douglas Brown 저,권오량 김영숙역,『원리에 의한 교수』, 피어슨에듀케이

션코리아, 2008, 116쪽. 


background image

185

중국인 한국어 학습자를 위한 한국문화교육 방안연구 | 저여나

❚국문초록

본 연구의 목적은 언어와 문화를 융합하는 교육방안을 구축하는 것

을 넘어서 이를 실제 교육하기 위한 교육과정을 어떻게 설계하고 진행

하는가에 대한 대안을 제시하고자 하였다. 한국어와 문화 통합 교육과

정을 설계하기 위해 중국에 한국어교육 상황을 분석하고 한국문화교육 

목적에 따른 교수자료를 한국의 여성영웅소설을 선정하였다. 더 효과적

이고 수용성 높은 한국어 교육을 위하여 교육방안 개발 절차를 걸쳐 문

화교육과 어학교육을 연계시켜 교육과정의 설계의 주요 도구였던 여성

영웅소설이 지닌 교육적인 요소를 언어교육 측면과 문화교육 측면으로 

나누어서 실제 교육과정에 대해 실행하는 대안을 제시했다. 

주제어 ● 한국문화교육, 한국의 여성영웅소설, 문화 통합 교육, 교육방안 

개발


background image

186 

지식과 교양 Vol. 9

❚Abstract

Korean Language and Culture Education Program for Chinese Korean 

Learners Centered on Korean Female Hero Novels

Chu Lina

The purpose of this study is to construct an educational program 

integrating Korean language and culture and to put forward countermeasures 

of how to design as well as carry out the actual educational curriculum. In 

order to design a comprehensive education curriculum of Korean language 

and Korean culture, this paper analyzes the situation of Korean education 

in China, and selects Korean female hero novels according to the purpose 

of Korean language and culture education. For more effective Korean 

education, this paper posits that cultural education and language education 

are connected. The educational elements of female hero novels, the main tool 

of the educational curriculum design in this work, are divided into language 

education and cultural education. This study then suggests countermeasures 

for the practical application of the educational curriculum.

Keyword ● Korean culture and education, Korean female hero novels, 

Culture comprehensive education, Educational program 

development

❙논문투고:2022. 03. 10.❙심사완료:2022. 05. 12.❙게재확정: 2022. 05. 12.


background image

187

봉준호의 영화 세계에서 <옥자>의 의미 고찰*

1. 들어가며

<옥자>(2017)는 봉준호 감독의 여섯 번째 장편 영화이다. 봉준호가 한국을 

대표하는 감독이고, <플란다스의 개>(2000) 이후 대부분 그가 연출한 영화는 
흥행과 비평 양면에서 성공을 거두었다는 것을 고려한 상태에서, 이 영화를 둘
러싼 논의들을 보면 뭔가 이상한 것을 발견하게 되는데, 그것은 다름 아닌 영화 
자체의 평가에 대한 논의가 상대적으로 부족하다는 사실이다. 당장 논문으로
만 검색해 봐도 <옥자>에 대한 논문은 그리 많지 않을 뿐더러, 영화에 대한 논
의도 넷플릭스가 제작한 영화, 그러니까 기존의 영화처럼 극장에서 개봉한 것
이 아니라 OTT에서 개봉한 영화를 어떻게 바라볼 것인지 논의한 것이 많다는 
점이다. 영화의 개념이 변화할 것인지 묻는 논문에서부터 영화 권력이 넷플릭
스로 넘어가면 영화를 둘러싼 여러 조건들이 어떻게 변화할 것인지 연구한 논
문이 많았다는 것이다(강정석, 2017; 성경숙, 2020; 오은경, 2019.). 

강 성 률**

1. 들어가며
2. 봉준호의 작가론적 시각에서 본 <옥자>
3. 봉준호의 영화 세계에서 본 <옥자>의 특이함 
4. 나오며 

http://doi.org/10.54698/kl.2022.9.187

목  차

* 본 논문은 2021년도 광운대학교 연구년에 의하여 연구되었음.
** 광운대학교 동북아문화산업학부 교수


background image

188 

지식과 교양 Vol. 9

<옥자>를 둘러싼 논의가 이렇게 발전한 가장 큰 이유는 당연하게도 <옥

자>가 넷플릭스에서 개봉하면서 일반 극장에서는 이 영화를 보기 어려운 상
황이 발생했기 때문이다. 개봉 당시 개봉을 거부한 거대 배급사들이 존재했
기 때문에 극장에서 영화를 보는 것은 쉽지 않았다. “전국 84개 극장, 108개 스
크린”(한해선, 2017)이라는, 극히 적은 수치의 극장에서 개봉한 <옥자>는 총 
322,701명의 관객을 동원하는 데 그쳤다. 봉준호의 영화치고는 이례적으로 초
라한 수치이다. 이런 현상은 넷플릭스 영화라는 이유로 극장에서 개봉할 수 없
다는 배급사의 입장 때문에 발생했다. 결국 <옥자>에 대한 논의는 많은 부분 여
기서 발생했는데, 이런 현상은 영화라는 매체의 특징을 어떻게 결정할 것인지 
묻는 것으로 발전하게 되었다. 영화가 대중들에게 알려진 이후 가장 큰 특징은 
‘극장이라는 기구(Cinematic Apparatus)’1)에서 상영하는 것인데, 그런 특징이 
사라지면 영화를 어떻게 규정할 것인지 당연히 고민하게 된다.

그럼에도 <옥자>에 대한 논의가 넷플릭스 제작과 극장 (미)개봉에 대한 논

의 중심으로 뜨거웠다는 것은 기이한 현상이다. 왜 그런가 하면, 봉준호의 영화 
가운데 <옥자>만큼 영화 내적으로 논의가 적었던 경우가 없기 때문이다. 한국
을 대표하는 감독이고, 만드는 족족 논의의 중심이 되었던 봉준호의 영화가 영
화 자체의 힘으로 논의를 활발하게 만들지 못한 경우는 거의 없었다고 할 수 있
다. 봉준호는 신작이 발표될 때마다 언제나 영화 담론의 중심에 섰었고, 그런 
중심에는 당연히 영화 자체에 대한 논의가 대부분이었다. 심지어 스크린 독과
점 논의가 무성했던 <괴물>(2006)에서도 담론의 중심은 <괴물> 자체였다. 그

1) 널리 알려진 것처럼 뤼미에르 형제의 시네마토그래프(Cinematograph)와 에디슨의 

키네토스코프(Kinetoscope)의 경합에서 뤼미에르 형제의 것이 대중들의 선택을 받은 

후 영화 명칭이 시네마가 되었듯이, 영화는 극장이라는 공간에서 상영되는 것이었다. 

영화 장치(Cinematic Apparatus)를 말하는 극장은 “카메라와 영사기, 스크린, 조명, 

필름 등 시각적 효과를 만들어내는 기술적 토대, 어두운 극장과 정면의 스크린, 움직이

지 않는 관객의 머리 뒤쪽에서 영사되는 빛 등 영사의 조건, 시각적 연속성을 재현하면

서 현실 효과를 창안하는 영화들, 그리고 관객을 욕망하는 주체로서 구성하는 정신적 

기계를 다 포괄하는 범주”이다. 영화학자 장 루이 보드리(Jean-Louis Baudry)는 이

런 장치를 통해 영화의 이데올로기적 효과를 은폐한다고 주장했다. 무엇보다 영화는 

관객이 수동적으로 관람할 수밖에 없지만 비디오나 OTT는 관객이 임의적으로 관람을 

중지하거나 중요한 장면을 반복해서 보기 때문에 영화와는 다른 매체라는 지적도 있

다. 그렇기 때문에 극장에서 상영되지 않는 영화는 영화라고 칭하기 어렵다. 실제로 칸 

국제영화에서 <옥자>는 극장에서 상영되었다(김소연, 2021)


background image

189

봉준호의 영화 세계에서 <옥자>의 의미 고찰 | 강성률

런데 <옥자>에서는 영화 자체에 대한 논의는 그리 많지 않았다. 

이렇게 된 이유 가운데 하나는 영화 자체의 특징에서 기인한다. <옥자>는 

기존의 봉준호 영화와는 다른 지점에 서 있기 때문인데, 가령 “<옥자>는 봉준
호의 영화 중 가장 단순하고 할리우드 장르에 충실한 영화다.”(이상용, 2021)
라거나, “<플란다스의 개>에서부터 <설국열차>에 이르기까지 상업영화의 플
랫폼 내에서 비주류적 대안 장르를 모색해온 봉준호의 거대서사의 여로로 본
다면 <옥자>는 이러한 서사가 지독한 패착에 이르렀음을 보여준다.”(송효정, 
2017)라는 비판적 평가를 통해 <옥자>는 봉준호의 영화 가운데 가장 단순하거
나 가장 할리우드적인 영화이고, 기존의 봉준호가 추구했던 영화적 특징으로 
보더라도 실패한 영화라는 분석이 있었다(이상용, 2021). 비평가나 학자에 따
라 호불호가 갈리겠지만 봉준호의 영화를 평가할 때 <옥자>에 대한 평가가 유
달리 박했던 것은 사실이다. 이런 평가 때문인지 모르겠지만 영화 자체를 둘러
싼 담론은 활발하게 전개되지 않았다.

물론 <옥자>에 대한 평가가 부정적인 것만은 아니었다. 가령 “「옥자」 같은 

영화는 우리가 좋아하고 즐겨온 봉준호의 모든 것을 총정리하면서 새롭게 감
흥을 더해주는 것 같은 느낌”(이동진, 2020)이라는 긍정적인 평가도 있고, “미
야자키 하야오 풍의 자연과 할리우드 어드벤처영화의 속도감을 이식한 <옥자>
는 봉준호 감독의 영화 중 가장 대중적인 필치로 완성되었지만, 그 끝엔 사랑만
으로 원하는 것을 구원할 수는 없다는 냉혹한 진실이 기다리고 있다.”(장영엽, 
2017)라는 꽤나 긍정적인 평가도 있었다. 부연하자면, <옥자>가 할리우드적 스
타일의 영화인 것은 맞지만, 그 안에 다양한 것들이 들어있기 때문에 단순히 할
리우드적 스타일에 심취한 영화는 아니라는 평가이다. 오히려 할리우드적 스
타일 속에 봉준호의 도장이 깊이 새겨져 있다는 평가를 받기도 한다. 이렇게 영
화 <옥자>에 대한 평가는 여전히, 다소 극단적이라고 할 수 있는 양 평가 사이
에서 벗어나지 못하고 있다. 

그런데 <옥자>에 대한 논문이 상대적으로 적은 또 다른 이유 가운데 하나

는 <옥자> 이후 봉준호가 <기생충>(2019)을 내놓으면서 2019년 제72회 칸 국
제영화제에서 황금종려상을 수상하고, 제77회 골든 글로브에서 외국어영화상
을 수상했으며, 마침내 2020년 제92회 아카데미영화제 작품상, 감독상을 비롯


background image

190 

지식과 교양 Vol. 9

해서 4개 부분에서 수상하면서 봉준호의 영화에 대한 모든 논의가 <기생충>으
로 단일화되었기 때문이다.2) 이제 <옥자>에 대해 논의할 이유는 더욱 사라져 
버렸다. 다시 말하지만, 봉준호의 영화에 대한 논의는 <기생충>을 중심으로 재
편되었고, <기생충>의 핵심적 주제라고 할 수 있는 계급 갈등을 중심으로 봉준
호의 영화를 많은 이들이 바라보기 시작했다. 

그러나 다시 생각해 보면, 봉준호의 다른 영화에 비해 <옥자>에 대한 논의

가 지나치게 부족하다는 생각이 들지 않을 수 없다. 무엇보다 코로나19 팬데믹
이 전 지구를 덮친 상황에서 넷플릭스로 개봉한 <옥자>야말로 더 많은 논의를 
해야 할 대상이 아닌가 싶다. 이제 OTT를 통한 개봉이 대중들에게 익숙해진 상
황에서 선도적으로 그 역할을 한 영화가 <옥자>이기 때문이다. 게다가 지구온
난화로 지구 환경이 점점 파괴되어 가고 있는 지금의 상황에서 식량 문제와 동
물 보호 문제를 전 세계적인 자본주의 시각에서 깊이 있게, 그러면서도 봉준호
적 시각으로 그린 <옥자>에 대한 논의가 필요하지 않을까 생각된다. 

본고는 이 지점에서 시작되었다. 지금이야말로 영화 <옥자>에 대한 연구가 

필요한 시점이 된 것이라고 판단한 것이다. 만약 <기생충>을 통해 세계적 거장
이 된 봉준호의 영화 세계를 분석한다면 넷플릭스를 통해 세계적으로 인지도
를 높인 <옥자>를 빼놓을 수 없다. 무엇보다 <옥자>에 대한 기존의 평가를 보
면서 <옥자>가 봉준호의 영화 세계에서 어떤 특징이 있는지 먼저 세밀하게 분
석해 보는 것이 필요하다. 왜 평자들이 <옥자>를 두고 봉준호의 영화 세계에서 
예외적인 영화라고 평가하는지, 반대로 왜 어떤 이들은 봉준호의 영화 세계를 
“총정리하면서 새롭게 감흥을 더해”준다고 평가한 것인지 살펴볼 필요가 있는 
것이다. 본고는 봉준호의 작가론이라는 방법론으로 <옥자>를 살펴볼 것이다. 
작가론적 시각에서 어떻게 봉준호의 영화와 연결되고, 반대로 어떻게 봉준호
의 영화와 차별되는지 살펴보려는 것이다. 이를 통해 봉준호의 작품 세계를 더 
깊이 이해하려고 한다. 

2) 2022년 1월 25일 자로 DBpia에서 검색하면, <옥자>에 관한 논문은 8편이고, <기생충

>에 관한 논문은 69편이다. 비교가 되지 않는 수치이다. 


background image

191

봉준호의 영화 세계에서 <옥자>의 의미 고찰 | 강성률

2. 봉준호의 작가론적 시각에서 본 <옥자>

<옥자>의 특징을 논하면서 먼저 봉준호의 작가론적 시각에서 <옥자>를 어

떻게 이해할 수 있는지 알아보는 것이 순서일 것 같다. 봉준호는 한국의 어떤 
감독보다 작가론적 작품 세계를 지니고 있는 감독으로 평가 받는다. 그래서 그
에 대한 저술과 논문, 비평이, 지금 활동하고 있는 감독 가운데 가장 많은 감독
에 속한다. 봉준호의 작가론적 시각에서 <옥자>를 살펴보는 것은 그래서 중요
하다. 

첫째, <옥자>가 봉준호의 영화 세계 안에 자리매김 될 수 있는 이유 가운

데 하나는 봉준호 영화의 가장 큰 특징인 무언가를 찾아다니는 스토리를 지니
고 있기 때문이다. 그것도 매우 전형적인 방식으로 전개되고 있어 봉준호의 영
화 특징을 고스란히 보여준다. 여기서 봉준호의 영화들을 잠깐 살펴보아야 한
다. 데뷔작 <플란다스의 개>는 개의 살해범을 찾아다니는 내용이고, <살인의 
추억>(2003)은 화성의 여성 연쇄살인범을 찾아다니는 내용이며, <괴물>은 괴
물에게 유괴된 딸을 찾아다니는 내용이고, <마더>(2009)는 구치소에 있는 아들
을 빼내기 위해 살인 사건의 진범을 찾아다니는 내용이며, <설국열차>(2013)는 
가난한 하층민이 연합해서 앞 칸의 지배자를 처단하기 위해 그를 찾아가는 내
용이고, <기생충>은 가족이 편히 살 수 있는 일자리를 찾아가는 내용이다. 이
렇게 정리하면 봉준호의 영화 세계가 명확히 눈에 들어온다. 평론가 정성일이 
이미 언급한 것처럼 “봉준호의 주인공들은 열심히 찾아다니고(seek and……) 
그런 다음 찾는다(……find)”(정성일, 2010). 이것이 봉준호의 캐릭터들이 하는 
일이다. 

흥미롭게도 봉준호의 영화 속 주인공들은 자신들이 찾고자 하는 것을 찾기 

위해 미치도록 노력하지만, 대부분은 그것을 찾지 못하거나 실패한다. 역설적
으로 그렇기 때문에 이 부분에서 봉준호 영화의 특징이 드러난다. <플란다스의 
개>에서는 개의 진짜 살해범을 눈앞에 두고도 알아보지 못하고, <살인의 추억
>에서는 진짜 살인범을 잡지 못한다. <괴물>에서는 딸을 찾긴 했지만 이미 죽
었고, <마더>에서는 놀랍게도 자신의 아들이 진짜 살인범이라는 것을 알고는 
이를 은폐하기 위해 다른 이를 어머니(김혜자 분)가 살해하기까지 한다. <설국
열차>에서는 열차의 유지를 위해 저항군의 우두머리가 타협한 것을 알고는 열


background image

192 

지식과 교양 Vol. 9

차를 폭파시켜 버리고, <기생충>에서는 살인이 발생해 각 계급은 모두 죽거나 
살아가는 것이 더욱 힘들게 되어 버렸다. 이런 봉준호의 영화와 달리 <옥자>에
서 미자(안서현 분)는 미국까지 가서 옥자를 데리고 다시 강원도 산골로 기어이 
돌아온다. “이때 미자의 질주는 딸을 되찾고자 사투를 벌여야만 했던 <괴물>의 
강두 혹은 아들의 무죄를 입증하고자 폭주했던 <마더>의 혜자의 분투와 흡사
하다.”(정지연, 2017). 봉준호의 영화가 무언가를 찾아다니다가 결국 찾는 내용
을 다룬 영화라면, 그것을 가장 완벽하게 추구한 영화는 당연히 <옥자>라고 할 
수 있다. 무언가를 추구하는 대부분의 영화가 그런 것처럼, 엔딩은 주인공의 결
핍을 메워준다. 그러나 이를 다르게 보면, 바로 이 때문에 봉준호의 영화 세계
에서 <옥자>는 이질적인 영화가 되어 버렸다. 깔끔하게 해결되지 않은 서사를 
통해 우리 사회의 구조적 폭력을 돌아보게 만들었던 봉준호의 다른 영화와는 
결말이 다르기 때문이다. 그래서인지 <옥자>에서도 미자는 여러 슈퍼 돼지들
을 둔 채, 즉 그들이 식용으로 처참하게 살해되는 상황을 알면서도 옥자와 새끼 
돼지 한 마리만 구해왔기 때문에 깊은 페이소스가 영화를 감싸게 된다. 그럼에
도 <옥자>가 스토리적 측면에서 봉준호의 영화 세계 안에 명확하게 위치한다
는 것은 부정할 수 없다.  

둘째, 무언가를 찾아다니는 서사에서 여성 캐릭터가 지닌 비슷한 성향을 <

옥자>에서도 찾을 수 있다. <옥자>에서 미자는 미란도 그룹이 옥자를 서울로 
데려가자 바로 옥자를 찾으려고 서울로 이동한다. 여기서 옥자의 적극적인 성
격을 읽을 수 있는데, 외롭게 산골에서 할아버지와 살아가던 미자에게 옥자는 
<괴물>이나 <마더>의 자식처럼 가족이다. 이것을 직접적으로 보여주는 장면이 
있다. 옥자를 데려가기 위해 산골로 미란도 그룹의 직원들이 왔을 때, 이 상황
을 모면하기 위해 할아버지(변희봉 분)는 미자의 부모 산소로 미자를 데려 가서 
다음과 같이 말한다. “니하고 내하고 벌써 몇 년째냐? 딸랑 둘이서만 이 산 속
에서 지낸 것이?”라고 말할 때, 미자는 “아니지, 세 식구지”라고 답한다. 이 말
에 할아버지도 “그려 그려 세 식구”라고 수긍한다. 단적으로 미자에게 옥자는 
식구였던 것이다. 이런 식구를 미란도 그룹이 강제로 서울로 데려가자 옥자는 
그날 밤에 옥자를 찾으러 길을 나서고, 미국에서 정신적·육체적 충격을 받아 제
정신이 아닌 옥자가 미자를 물었을 때에도, 미자는 그런 옥자를 이해한다. 그래


background image

193

봉준호의 영화 세계에서 <옥자>의 의미 고찰 | 강성률

서 옥자로부터 미자를 구하기 위해 제이가 옥자를 때리려 할 때에도 미자는 명
확히 반대한다. 마침내 미자는 뉴저지의 도축장에서 옥자를 데리고 강원도 산
골로 돌아온다. 이런 미자의 캐릭터를 보면 기존의 봉준호 영화에서 볼 수 있는 
여성 캐릭터가 생각난다. 다음을 보자. 

미자에게선 아파트 단지를 질주하던 현남의 모습(<플란다스의 개>)과 곤

경 속에서도 어린 사내아이를 보호하던 현서의 모습(<괴물>), 그리고 아들

의 무고함을 밝히겠노라며 타협하지 않고 앞으로 나아가던 혜자의 집착(<

마더>)이 보인다(정지연, 2017). 

개의 살해범을 찾기 위해 달리던 현남(배두나 분)은 굳이 그렇게 열심히 할 

필요가 없지만 그녀는 거의 모든 것을 걸고 살해범을 찾아다녔다. 현서(고아성 
분) 역시 어린 세주를 굳이 살리려고 할 필요가 없지만 그렇게 했다. 혜자 역시 
아들의 무고함을 밝히기 위해 그 어떤 일도 마다하지 않았다. 그런 의지를 <옥
자>의 미자 역시 보여주었다. 그리고 이런 의지는 다시 <기생충>의 충숙(장혜
진 분)과도 연결된다. 딸 기정(박소담 분)을 죽인 근세(박명훈 분)와 맞서는 것
은 아버지 기택(송강호 분)이 아니라 어머니 충숙이다. 기정에게 지혈을 하라고 
말을 하고 칼을 든 근세와 맞서서 결국 근세를 죽이는 이가 충숙인데, 그런 충
숙의 의지가 <옥자>의 미자에게도 느껴진다. 이런 시각에서 봉준호의 영화를 
다시 보면 <설국열차>에서 요나가 왜 흑인 소년과 둘이서만 살아남았는지 이
해할 수 있다. 어머니이자 누나의 역할을 한 그녀가 어린 소년을 데리고 충분히 
신인류의 역사를 만들어 갈 수 있을 것이라고 생각했기 때문일 것이다. 이렇게 
봉준호의 영화에 등장하는 강인하고 자상한 여성의 이미지가 <옥자>에서 극대
화되었다고 할 수 있다. 

셋째, <옥자>가 봉준호의 영화 세계 안에 자리매김 될 수 있는 이유 가운데 

하나는 대안 가족의 구성 때문이다. 봉준호의 영화는 가족 이야기를 토대로 서
사가 전개된다. 이 말은 언제나 봉준호의 영화에서 중심은 가족이라는 말이다. 
<플란다스의 개>에서는 윤주(이성재 분)의 가족이, <괴물>에서는 강두 가족이, 
<마더>에서는 도준(원빈 분) 가족이, <설국열차>에서는 남궁민수(송강호 분)와 
그의 딸 요나가, <기생충>에서는 기택 가족, 동익(이선균 분) 가족, 근세 가족 
등이 등장한다. <살인의 추억>에서는 나중에는 박두만(송강호 분)이 가족을 형


background image

194 

지식과 교양 Vol. 9

성한다. 이러한 영화에서 핵심적인 사건은 가족이 위기에 빠지면서 발생한다. 
딸이 괴물에게 잡혀가거나, 아들이 살인범으로 오인 받아 구치소에 있거나, 딸
이 살해당한다. 이도 아니라면 잃어버린 개가 사람의 메타포(유괴)로 작동하거
나, 기존 체제의 한계를 느껴 체제를 폭파하면서도 딸을 살리려 한다. 이렇게 
보면 <옥자>는 전형적인 봉준호 영화의 특징을 지니고 있다고 할 수 있다. 산골
에서 할아버지, 미자, 옥자, 이렇게 세 식구가 살고 있었지만, 옥자를 미란도 그
룹이 데려가자 미자가 옥자를 찾으러 가서 결국은 데려오기 때문이다.

아마 봉준호의 영화가 이런 내용만을 그리고 있다면, 그리 훌륭한 평가를 

받지는 못했을 것이다. 만약 이런 내용만을 다루었다면, 가족주의의 강화를 그
린 영화라고 비판 받았을 가능성도 있다. 그런데 봉준호는 가족을 소재로 영화
의 서사를 전개하면서도 대안적 가족을 영화의 엔딩에서 만들고 있다. 다음을 
보자. 

사실 봉준호 정치 판타지의 핵심은 혁명의 실패와 압도적 재앙 이후에도 

엿보이던 대안가족 만들기의 엔딩이었다. 괴물에서 희생된 딸 대신 딸이 

보살피던 꼬마를 양자 삼아 같이 밥 먹던 아버지, 설국열차에서 파국 이후 

흑인 꼬마와 백곰과 함께 다인종 생태 관계를 만들어갈 듯하던 한국 소녀, 

옥자에서 도살장에 끌려간 부부 돼지의 새끼를 거두어 주인공 소녀와 함께 

키우는 수퍼돼지(정승훈, 2020)

정승훈이 언급한 것처럼 <괴물>에서 딸 현서(고아성 분)가 죽은 후 강두는 

세주를 아들처럼 데리고 살아간다. 공권력과 언론과 미국은 없는 바이러스를 
있다고 하면서까지 그들을 억압했지만, 이런 상황에서 노숙자는 괴물을 물리
치는데 도움을 주었고, 강두는 노숙자인 세주를 데리고 살아가면서 약자의 연
대를 실천한다. <설국열차> 역시 마찬가지다. 한국 소녀가 흑인 꼬마와 단 둘
이만 살아남아 앞으로 이들이 가족을 구성해서 신인류를 만들어 나갈 것임을 
보여준다. 이런 시각에서 보면 <옥자>도 매우 낙관적이다. 뉴저지의 도축장에
서 데려온 아기 돼지는 강원도 산골에서 한 식구가 되어 이들과 함께 평화롭게 
살아간다. 이제 세 식구에서 네 식구가 되었음을 영화는 보여준다. 더불어 이런 
설정을 통해 먹거리에 대한 자본주의적 문제만 언급한 것이 아니라 환경과 지
구의 문제까지 언급한 영화가 된다. 유전자 조합으로 만들어진 괴물이고, 자본
으로 거래되는 상품에 불과하지만, 그걸 구해서 온 미자에게 두 돼지는 가족이


background image

195

봉준호의 영화 세계에서 <옥자>의 의미 고찰 | 강성률

다. 

넷째, <옥자>는 봉준호가 꾸준히 그려온 소재인 자본과 계급, 불평등한 세

상과 폭력적 구조에 대한 이야기한다. 봉준호가 사회성이 강한 이야기를 꾸준
히 해 왔다는 것은, 기존의 봉준호 영화를 연구한 이들이라면 익히 알고 있는 
내용이다. <플란다스의 개>에서는 교수와 강사의 계급, 아파트 주민과 경비원
의 계급을 재현하고, <살인의 추억>에서는 군부독재라는 엄혹한 시대에 왜 살
인 사건이 연쇄적으로 발생했음에도 막지도 못하고 살인범을 잡지도 못했는지 
질문을 던졌고, <괴물>에서는 한강변에 나타난 괴물이 딸을 납치해 갔을 때에
도 공권력이 오히려 딸을 찾으려는 가족을 방해하는 역설적 상황을 재난 영화
의 컨벤션 안에서 다루었으며, <마더>에서는 정신적 지능이 낮은 아들이 살인
범으로 몰렸을 때 아무 것도 가진 것 없는 중소 도시의 어머니가 겪는 계급적·
성적 고뇌를 가혹하게 그렸고, <설국열차>에서는 지구 멸망 후 달리는 혹한의 
기차 안을 철저하게 계급적 입장에서 구분해 전시해 놓았으며, <기생충>에서
는 최상위층, 하위층, 최하위층의 세 가족을 계급적 토대에 맞게 설정해 이들
이 파탄으로 치닫게 그려 놓았다. 이렇게 보면 봉준호의 영화는 계급을 토대로 
하면서 정치경제학적 관점에서 약자들이 어떻게 차별받고 고통 받는지 그리고 
있다고 할 수 있는데, <옥자> 역시 그러하다. 미국의 미란도 그룹은 유전자 조
작으로 만든 슈퍼 돼지를 자연적으로 만들었다고 속여 세계 26개국에 보내 키
우게 하고, 10년 뒤 모두 환수(?)해 상품으로 팔아 막대한 수익을 창출하려고 
한다. 결국 미자가 옥자를 구해내지만 뉴저지의 도축장에 있는 수많은 슈퍼 돼
지들은 인간의 식용으로 죽어야만 하고, 이를 통해 미란도 그룹은 막대한 수익
을 올릴 것이다. 국내의 계급 문제를 다루던 봉준호는 <옥자>에서 글로벌한 자
본주의의 냉철한 모습을 보여주었다고 할 수 있다. 

흥미롭게도 봉준호는 계급적 차이 때문에 발생하는 대결을 그리면서 공간

을 효율적으로 스크린에 전시하는데, 그 방식이 지하와 지상을 대비하는 것이
다. <플란다스의 개>에서 아파트 지하는 경비원과 노숙자의 공간이고 지상은 
아파트 주민들의 공간인데, 주로 개가 죽거나 문제가 발생한 곳은 아파트 지하
의 어두컴컴한 공간이다. <살인의 추억>에서도 박두만이 시체를 처음 발견하
는 곳은 개활지의 넓은 논에 있는, 수로를 만들기 위해 위를 막아 놓은 어두컴


background image

196 

지식과 교양 Vol. 9

컴한 터널 같은 곳이다. <괴물>에서 현서는 괴물에게 잡혀서 거대한 하수구의 
어두운 공간으로 끌려갔다. <설국열차>에서는 지하와 지상의 관계를 앞 칸과 
꼬리 칸의 관계로 재현해 놓아 꼬리 칸에서 앞 칸으로 전진하는 것은 그만큼의 
계급적 상승을 의미했다. <기생충>은 지하의 공간, 반지하의 공간, 햇볕이 많
이 드는 지상의 2층 집으로 거주지를 설정해 놓아 캐릭터가 살아가는 공간이 
직접적으로 계급을 대변하게 해 놓았다. 특이하게도 <옥자>는 산골의 높은 위
치에 있는 집이 가장 평안한 곳인데, 이후 미자는 옥자를 찾으러 산 ‘아래로 아
래로’ 달려가고, 다시 서울의 미란도 건물에서도 옥자를 실은 차를 따라 ‘아래
로 아래로’ 달리다가 결국에는 지하 상가의 주차장까지 도달한다. 이후 다시 상
승해서 옥자와 만난 미자는 횡적으로 이동해 뉴욕으로 간다. 이렇게 보면 <옥
자>는 지상과 지하를 여전히 긍정과 부정의 공간으로 재현하고 있으면서, <설
국열차>처럼 횡적인 공간 구성도 재현하고 있다는 것을 알 수 있다. 

마지막으로 개별 작품과 <옥자>가 어떻게 연결되는지 짧게 살펴보려고 한

다. 봉준호의 필모그래피에서 <옥자>와 가장 많이 닿아있는 영화는 <괴물>일 
것이다. 유전자 조작이나 돌연변이 때문에 거대한 괴물 같은 짐승이 만들어지
고, 이를 영화적으로 재현하기 위해 CG를 많이 활용했으며, 거대 짐승과 인간
의 좌충우돌의 싸움을 그린 내용 등을 보면 기본적으로 비슷하다고 할 수 있다. 
다음을 보자. 

「괴물」에는 거대한 동물이 어이없게도 비탈에서 구르는 슬랩스틱 묘사가 

있고, 그 동물의 입 안에서 소녀가 나오게 되는 장면이 있으며, 질주하는 소

를 피해 사람들이 달아나는 스페인 산 페르민 축제를 연상시키는 군중신이 

있고, 시차를 둔 진동을 인상적으로 그려내는 액션신이 있으며, 고층 건물 

안에서 다대일로 벌어지는 추격전이 있고, 주인공이 이전까지 본 적 없던 

어린 생명을 보살피며 함께 식사하는 라스트신이 있다. 「옥자」 역시 그렇다

(이동진, 2020). 

거대한 괴물과 짐승이 등장하기 때문에 이렇게 장면이나 설정까지 비슷한 

부분이 많다. 그래서 두 영화는 닿아있는 지점이 많은데, 그럼에도 불구하고 기
이한 것은 미국이 원인이 된 괴물은 한국에 막대한 피해를 끼쳐 결국 살해해야 
하고, 미국이 유전자 조작으로 만들어낸 슈퍼 돼지는 사지인 미국까지 가서도 
살아남아 강원도 산골에서 함께 살아간다는 설정이다. 두 편 모두 미국이 원인


background image

197

봉준호의 영화 세계에서 <옥자>의 의미 고찰 | 강성률

이 되었지만 결과는 정반대인 이 상황은 분명 흥미롭지 않을 수 없다. 그럼에도 
두 영화가 미국 중심의 확고한 자본주의와 이를 바탕으로 한 패권에 반대한다
는 점에서는 공통점이 있다. 

<괴물> 외 다른 영화와 <옥자>를 비교하면 <설국열차>를 들 수 있는데, <

설국열차>가 지구온난화와 환경 문제를 글로벌하게 다루고 있다면, <옥자>는 
식량 문제와 동물 보호 문제를 글로벌한 시각에서 그리고 있다고 할 수 있다. 
애완 동물 이야기를 하고 있다는 점에서 <플란다스의 개>와도 비슷한 지점이 
있는데, 죽을 위기의 애완견, 또는 ‘애완돈’을 나약한 여성이 구한다는 점에서 
그러하다. 

요약하자면, 봉준호의 영화 세계에서 <옥자>를 보았을 때, 무엇인가를 찾

아다니는 이야기라는 점, 옥자라는 캐릭터가 강인하고 자상한 여성 이미지를 
지니고 있다는 점, <옥자> 역시 엔딩에서 대안 가족을 구성한다는 점, 봉준호
가 꾸준히 그려온 소재인 자본과 계급, 불평등한 세상과 폭력적 구조에 대해 이
야기한다는 점 등에서 공통점이 있다고 할 수 있다. 이외에도 <괴물> 같은 경우
에는 여러 설정과 장면까지도 비슷한 점이 많다는 것을 알 수 있다. 

3. 봉준호의 영화 세계에서 본 <옥자>의 특이함 

앞 장에서 거론한 것처럼 <옥자>가 봉준호의 영화세계에서 이해할 수 있는 

지점이 많음에도 불구하고 특이한 지점이 있기 때문에 봉준호의 다른 영화와
는 차별되는 영화로 평가받곤 했는데, 이제 봉준호의 영화 가운데 <옥자>가 어
떤 특이한 점을 지니고 있는지 살펴보아야 한다. 봉준호의 영화 세계라는 시각
에서 <옥자>를 보았을 때 가장 특이한 것은 첫째, <옥자>만이 해피엔딩이라는 
점이다. 이 영화가 왜 해피엔딩인지는 시나리오 작가이자 시나리오 닥터인 로
버트 맥키(Robert Mckee)의 이론을 통해 알아보려고 한다. 로버트 맥키는 이
야기를 다음과 같이 정의했다. 

어떤 사건이 일어나면 좋은 쪽으로든 나쁜 쪽으로든 주인공의 삶의 균형

을 깨뜨린다. 이로 인해 주인공의 마음속에는 깨진 삶의 균형을 회복하려

는 의식적, 무의식적 욕망이 일어나고 주인공은 자신을 방해하는 모든 적

대적인 힘들(내적, 개인적, 초개인적)에 맞서가면서 자신의 욕망의 대상을 

추구해 나가게 된다. 주인공이 자신의 목적을 달성할 수도 있고 그렇지 못


background image

198 

지식과 교양 Vol. 9

할 수도 있다. 이 과정을 간단히 일컬어 이야기라 한다(로버트 맥키, 고영

범, 이승민 역, 2011).  

맥키의 시각에서 <옥자>를 보면, 산골에서 행복하게 살아가던 미자의 삶의 

균형을 깨뜨린 것은 미란도 그룹이 미자의 가족인 옥자를 강제로 데려갔기 때
문이다. 이에 미자는 삶의 균형을 회복하려고 옥자를 데려오려는 욕망이 강하
게 일었고, 이를 방해하는 서울의 미란도 직원, 미국의 미란도 그룹과 싸워 결
국 옥자를 다시 강원도 산골로 데려오는 목적을 달성했다. 강원도 산골에서 행
복하게 살고 있는 첫 장면과 엔딩이 같은 것은 이 영화가 해피엔딩이라는 것을 
증명한다. <옥자>의 서사는 미자의 ‘탐험 어드벤처’라고 할 수 있다. 영화는 미
자의 여정을 그리고 있는 것이다. 이렇게 보면 <옥자>는 전형적인 3막 구조의 
서사이고, ‘영웅의 여정 12단계’로도 설명이 깔끔하게 되는 영화이다. 이 영화
를 두고 할리우드적 스타일의 영화, 단순한 이야기의 영화라고 평하는 것은 여
기서 기인한다. 

익히 알고 있는 것처럼 봉준호는 자신의 영화에서 해피엔딩을 선호하지 않

았다. <플란다스의 개>에서 고윤주는 꿈에 그리던 교수가 되었지만 그의 마음
은 그리 편치 않다. 돈을 주고 임용이 되었기 때문인데, 이런 심리를 그는 강의
실에 커튼을 치라는 말로 어둡게 표현했다. 이에 비해 직장을 잃은 착한 현남이 
산에 가면서 세상을 향해 거울로 빛을 반사하면서 (윤주와) 관객들에게 자신들
을 돌아보게 만든다. 봉준호의 ‘걸작’ <살인의 추억>에서는 끝내 연쇄 살인 사
건의 범인을 잡지 못했고 현실에서도 세상은 변하지 않았다. 폭력적 경찰이었
던 박두만은 엔딩에서 괴롭게 화면을 응시한다. <괴물> 역시 마찬가지다. 사랑
하는 딸을 괴물에게 잃고 가족은 뿔뿔이 흩어졌으며, 여전히 한강에서 매점을 
운영하고 있는 박강두는 두려움에 밖을 응시한다. <마더>는 더욱 참혹하다. 살
인 사건의 용의자인 아들을 어머니가 빼냈지만 정작 진범은 아들이었다. 그 죄
의식을 어머니는 망각의 춤으로 스스로 위로한다. <설국열차>에서 얼어붙은 
세상으로 나가기 위해 기차를 폭파했지만 그 혹독한 세상에서 요나와 흑인 소
년만 살아남는다. 봉준호의 영화 가운데 <기생충>은 가장 참혹하다. 생일 축하 
파티가 살인의 참혹한 현장이 되어 문광(이정은 분), 기정, 근세, 동익 등이 죽
고 가족은 뿔뿔이 흩어진다.


background image

199

봉준호의 영화 세계에서 <옥자>의 의미 고찰 | 강성률

이렇게 해피엔딩을 선호하지 않는 봉준호의 영화는 우리 사회의 어두운 문

제를 직시하는 영화로 주목 받았다. 코미디와 스릴러를 적절히 조율하면서 사
회의 구조적인 문제를 스크린으로 직시하던 봉준호의 영화는 단지 영화가 판
타지가 아니라 사회와 밀접한 관련이 있다는 것을 깨닫도록 만들었다. 그런데 
<옥자>의 엔딩은 달랐다. 미국의 그 참혹한 동물 공장(도살장)에서 옥자를 구
출해서 데리고 온 미자는 강원도 산골의 고향에서 평온한 시간을 보낸다. 이제 
모든 임무는 완수되었다. 봉준호의 영화 가운데 이렇게 평화로운 엔딩은 정말
이지 존재하지 않았다. 옥자, 옥자가 데리고 온 아기 돼지와 함께 계곡에서 행
복한 시간을 보낸 미자는 집으로 돌아와 마루에서 할아버지와 함께 저녁을 먹

는다. 아래 사진을 보자. 

등을 보이고 앉은 주희봉(변희봉 분), 마주 앉은 미자가 화면의 중심에 있

고, 미자 뒤의 창문에는 옥자가 방안을 보고 있으며, 화면의 왼쪽에는 새끼 돼
지가 앉아 있다. 미자가 그렇게 꿈에 그리던 집으로 돌아와 이렇게 평화롭게 식
사를 하고 있는 장면으로 영화는 끝난다.

가끔 <옥자>가 해피엔딩이라는 주장에 반론을 제기하는 이들도 있다. 가령 

“많은 이들이 <옥자>의 마무리를 해피엔딩으로 받아들이고 싶진 않을 것이다. 
배금주의로 상징되는 현실에 대한 인정 혹은 굴복처럼 보일 수 있기 때문”(송
경원, 2017)이라며, “해피엔딩의 이미지는 이쪽(한국), 불만족을 유도하는 메시
지는 저쪽(뉴욕)으로 분리되어 있는 것 같다.”(송경원, 2017)라고 주장하는 이

<그림 1> 영화 <옥자>의 엔딩


background image

200 

지식과 교양 Vol. 9

도 있지만, 이런 주장이 무엇을 말하고자 하는지 이해할 수 있지만, 그럼에도 
해피엔딩이 아니라고 하는 것은 받아들이기 어렵다. 가령 허리케인으로부터 
가족을 구한 영화가 다른 이들을 구하지 못했다고 해피엔딩이 아닌 것은 아니
다. 그럼 점에서 <옥자>가 해피엔딩이 아니라고 주장하는 것은 지나치다. 

둘째, <옥자>는 봉준호의 영화 가운데 유일하게 소녀가 주인공인 영화이

다. 봉준호의 영화에서 여성이 중요하지 않은 적은 없었지만, <옥자>처럼 소녀
가 주인공인, 그것도 스토리의 대부분을 이끌어 가는 영화는 없다. 무엇보다 봉
준호의 영화에서 소녀는 대부분 약한 역할을 수행하거나, 반대로 신비한 능력
을 소유한 경우로 한정되었다. 가령 <살인의 추억>이나 <괴물>, <마더>에서 소
녀는 교복을 입은 채 살해당하는 연약한 존재였고, <설국열차>에서 소녀는 신
비한 능력을 소유한 여성이었고, <기생충>에서 소녀에서 숙녀로 자란 기정은 
가혹한 환경에서 살아남으려 노력하지만 결국에는 살해당하고 마는 존재이다. 
<플란다스의 개>에서 숙녀 현남도 착하지만 결국은 직장을 잃고 만다. 이렇게 
봉준호의 영화에서 소녀는 중요한 모티프가 되지만 사건을 끌고 가는 주동 인
물은 아니고(<플란다스의 개>의 현남은 예외이다. 그러나 그녀는 소녀가 아니
라 숙녀이다), 대부분 슬픈 상황에서 영화가 끝이 난다. 

그런데 <옥자>의 주인공인 미자는 다르다. 가장 소중한 친구이자 가족인 

옥자가 미란도 그룹에 끌려가자 미자는 미국까지 가서 마침내 옥자를 구해온
다. 그것도 지옥 같은 도살장에서 옥자를 구해온 것이다. 이렇게 보면 <옥자>
는 ‘미자와 옥자의 러브 스토리’, ‘자매애’에 관한 영화가 된다. 마치 오르페우
스(미자)가 죽은 부인 에우리디케(옥자)를 찾아 저승(미국의 도살장)으로 가서 
지옥의 신 하데스(낸시 또는 루시)를 감명시켜 구해오는 내용과 같다(이동진, 
2020). 실제로 미자는 도살장에서 죽기 직전의 옥자를 구해 한국으로 돌아온
다. 브로맨스가 강하게 나타나는 한국영화계에서 자매애를 그린 <옥자>는 매
우 특이한 영화라고 할 수 있는데, 그런 설정은 미란도 그룹의 CEO를 루시와 
낸시의 쌍둥이로 설정한 것에서도 드러난다. 무작정 여성을 자연 친화적으로
만 그린 것이 아니라 탐욕스런 자본주의의 메타포로 그렸는데, 이런 설정은 봉
준호의 영화에서는 매우 특이한 설정이다. 이렇게 강한 여성 캐릭터를 소녀로 
구상한 것에 대해 봉준호는 이렇게 말한 적이 있다. 


background image

201

봉준호의 영화 세계에서 <옥자>의 의미 고찰 | 강성률

영화 외적인 의도나 철학이 개입된 건 아니다. 다만 처음 인물들을 배치할 

때, 수컷 동물과 남자 아이가 뛰어다니는 모습과 소녀와 암컷 동물이 뛰어

다니는 것을 상상해 보니까 후자 쪽에 강렬하게 끌렸다. 남자 아이들이 모

여 있으면 영화 ‘파수꾼’이 되지 않나. 개인적으로 두 여자아이가 뛰어다니

는 평화로운 숲 속 모습을 더 찍고 싶었다(이주희, 2017).

두 소녀가 숲 속에서 노는 모습을 찍고 싶었다고 고백한 것처럼 영화에서 

미자는 결국 옥자를 구해서 숲으로 돌아온다. 이런 시각에서 영화를 다시 보면, 
“영화 <옥자>에서는 자연과 인간은 약탈이나 파괴와 같은 지나친 개입에 맞서 
상호적으로 화해와 조화를 통하여 공동체적인 삶을 살아갈 것을 주문한다”(진
은경, 안상원, 2018). 이 영화가 에코 페미니즘과 닿아 있다는 평가를 받은 것
도 이 때문이다. 봉준호의 영화 가운데 에코 페미니즘으로 평가 받는 영화는 이 
영화가 유일하다. 다음을 보자.

실제 미자의 모험은 성별을 바꾸면 이상적인 대상을 상실한 소년들의 회

복 욕망을 그려내는 영웅일대기와 유사하다. 남성영웅들의 ‘이상적 대상’

이 아버지로 명명되는 상징적인 권력을 회복하는 것이라면, 미성년 여성인 

미자의 모험은 친구/가족을 찾는 것, 더 나아가 위선의 도시에서 벗어나 인

간다움과 우정을 회복하고, 사랑하는 가족과 함께 살아나가는 것으로 전유

되며 다른 울림을 낳는다(진은경, 안상원, 2018).

셋째, <옥자>는 봉준호의 영화 가운데 만화적 요소가 가장 강한 영화이다. 

이렇게만 언급하면 만화를 원작으로 하는 <설국열차>가 더 만화적이지 않느냐
고 반문할 수도 있다. 그러나 <설국열차>는 원작의 설정만 가지고 왔을 뿐 많은 
캐릭터를 새로 만들고 사건을 새롭게 구성해 원작과는 전혀 다르게 만들었기 
때문에 만화적 상상력이 활발하다고 하기에는 분명 무리가 있다. 그러나 <옥자
>를 보면 캐릭터부터 사건 전개에 이르기까지 만화적 요소가 가득하다. 여리고 
어린 소녀가 모든 역경을 육체적으로 이겨내는 내용이니 만화적 상상력이 가
미되지 않으면 순진한 동화가 되기 어려운 영화이다. 

봉준호는 영화를 만들면서 <미래소년 코난 未来少年コナン>(미야자키 

하야오, 1978)을 참조했다고 밝힌 바 있다. 그 애니메이션에서 코난이 물리
적인 한계를 뛰어넘는 액션을 보여준다고 하면서 자신은 ‘코난의 여자 버전’
을 만들고 싶은 욕심이 있었다고 했다. 덧붙이기를 “옥자는 동물인데 사람 같


background image

202 

지식과 교양 Vol. 9

은 면이 있고, 미자는 사람인데 동물 같은 면이 있다. 미자는 어떤 일이 있으
면 산짐승처럼 돌진할 수 있고, 미란도 등 어떤 기업도 이 아이를 막을 수 없는
(unstoppable) 느낌을 만들고 싶었다.”(장진리, 2017)라고 했다. 봉준호의 이
런 의도는 정확히 명중해서 옥자가 서울로 떠난 다음 미자가 얼마나 저돌적으
로 행동하는지, 그런 행동이 코난과 얼마나 많이 닿아있는지 이해할 수 있게 했
다. 

이렇게 보면 <옥자>는 미야자키 하야오(宮崎駿)의 영화와 닮은 부분이 많

다는 것을 알 수 있다. 영화 속 옥자는 <이웃집 토토로となりのトトロ>(1988)
의 토토로와 닮았고, (이미 언급한 것처럼) 미자는 <미래소년 코난>의 코난과 
닮았다. 미야자키 하야오의 영화에서 주인공은 숲으로 둘러싸인 곳에서 자연
과 더불어 살아가고, 적대자들은 비정한 도시에서 살고 있는 설정도 같다. 모
든 사건이 행복하게 끝이 나는 해피엔딩도 닮았다. 이에 대해 봉준호는 “‘월령
공주’, ‘이웃집의 토토로’, ‘미래소년 코난’ 등 그 양반의 영화를 보면서 자랐기 
때문에 제 혈관이나 세포에 자리 잡고 있는 어떤 영향 같은 건 있을”(김지혜, 
2017) 것이라고 고백한 바 있다. 이렇게 보면 봉준호의 영화 세계에서 <옥자>
가 왜 특이한 영화인지 어느 정도는 구체적으로 이해할 수 있다. 미야자키 하야
오의 영화 세계를 실사 영화 안에서 구사하려고 하니 봉준호의 영화에서 <옥자
>는 CG가 가장 많이 사용되었고 더불어서 제작비도 가장 많이 들어, 미국의 넷
플릭스에서 제작하게 된 것도 같은 맥락이다. 해피엔딩과 소녀라는 주인공, 강
한 만화적 요소 등을 보면 <옥자>는 봉준호의 영화 가운데 매우 특이한 영화임
에 분명하다. 사회적 요소가 적지는 않지만 그 요소를 지니고 있으면서 동시에 
스타일적으로나 서사적으로 많이 변화했다는 것을 알 수 있다. 명랑해졌다고 
할 수 있을 것 같다.  

넷째, <옥자>는 봉준호의 영화 가운데 우화적 요소가 강하다. 이 말을 다르

게 하면, <옥자>는 동시대의 한국 문제를 다루기보다는 특수하고 구체적인 상
황을 통해 거꾸로 보편적인 이야기를 하려는 성향이 강하다는 말이다. “우화의 
본질은 주인공의 특성보다 도덕적 교훈, 실용적 처세를 포함한 경구와 단순한 
구성의 짧은 이야기라 할 수 있다.”(김지미, 2019). 이런 시각에서 보면 <옥자
>는 “캐릭터의 상징성, 스토리 라인의 단순성, 그리고 결말의 교훈성”(김지미, 


background image

203

봉준호의 영화 세계에서 <옥자>의 의미 고찰 | 강성률

2019) 때문에 우화적 요소를 강하게 지니고 있다고 평가 받는다.

 영화에는 강원도 산골, 서울, 뉴욕이 공간적으로 강하게 대조되어 있다. 강

원도 산골은 자연과 인간이 친화되어 살아가는 장소이고, 서울은 작은 뉴욕 같
은 느낌으로 현대 문명의 비정함을 보여주고, 뉴욕은 화려함으로 포장되어 있
지만 현대 문명의 속된 욕망을 무한정으로 전시하는 공간이다. 이렇게 세 공간
은 대조되어서 자연과 문명의 대결이라는 문제를 영화 속에 그린다. 봉준호가 
세 공간 가운데 가장 공을 들인 공간은 당연히 강원도의 산골이다. 촬영 감독 
다리우스 콘지(Darius Khondji)는 다음과 같이 말했다.

강원도 산속에서는 카메라가 아주 느리게 움직이거나 자연 풍광을 담아내

며 거의 움직이지 않는다. 대자연, 영원하고 무한한 에너지를 품고 있는 영

적인 기운이 서린 장소를 담아내려고 애썼다. 목가적이고 평화로운 풍경을 

통해 이어지는 서울에서의 풍경과 강렬한 대조가 되기를 바랐다(김나희, 

2017).

이렇게 자연과 문명은 영화 속에서 강하게 대조되었다. 인간이 자연과 하

나가 된 곳에서는 서로 친구가 되고 가족이 되지만, 문명 속의 거대 자본주의 
도시에서는 인간이 자연을 지배하면서 동물을 먹잇감으로만 대하고 돈벌이의 
수단으로만 생각한다. 그래서 유전자 변형을 통해 옥자를 만들었으면서도 자
연적으로 발생한 것처럼 홍보를 하고, 이를 통해 막대한 부를 누리려고 한다. 
결국 <옥자>는 자연과 인간이 공존해야 한다고 주장한다. 다음을 보자.

인간이 자연을 동등하고 평등한 존재로 인식함으로써 인간과 자연은 협력

을 통하여 생태공동체를 이룰 수 있게 된다. 돼지 옥자를 사랑한 소녀 미자

는 자연에 대한 내적인 사고와 심층적인 변화를 통하여 인간은 자연의 일부

이며 자연은 인간과 함께 살아가는 자연공동체의 일원임을 보여준다. 그러

므로 <옥자>는 인간과 자연이 공동체를 형성함으로써 생태적 의식을 존중

하는 생태적 비전을 보여준다(진은경, 안상원, 2018).

영화 속에 동물해방전선(ALF)이 등장하지만 그들은 이미 문명 속에서 살았

기 때문에 희화화되거나 (역설적으로) 폭력적인 모습으로 그려지기도 한다. 결
국 미자가 모든 고난을 이겨낸 뒤 다시 강원도 산골로 돌아와서 인간과 자연이 
하나가 되는 모습을 그린 해피엔딩을 두고 해피엔딩이 아니라고 하기는 어렵
다. 문명의 반대 편에 있는 자연으로 돌아와서야 인간과 동물은 친구이자 가족


background image

204 

지식과 교양 Vol. 9

이 된다. 봉준호의 영화에서 <설국열차> 역시 우화적 요소를 지니고 있다. 그
러나 영화 자체가 한 편의 우화라고 할 수 있는 <설국열차>와 달리, <옥자>는 
현실과 닿아있는 우화라는 점에서 차이가 난다.

요약하자면, 영화 <옥자>는 해피엔딩이라는 점에서, 어린 소녀가 주인공이

라는 점에서, 만화적 요소가 강하게 들어 있다는 점에서, 우화적 성향이 강하다
는 점에서 봉준호의 영화 세계에서 특이한 영화임에 분명하다. 

4. 나오며

본고는 봉준호의 영화 가운데 <옥자>에 대한 논의가 왜 많지 않은지 매우 

단순한 의문에서 출발했다. 이 문제를 풀기 위해 <옥자>가 봉준호의 영화 세계
에서 어떤 공통점이 있는지 먼저 분석해 보았고, 다음으로 <옥자>가 봉준호의 
영화 세계에서 어떤 특이한 특징이 있는지 분석해 보았다. 

요약하자면, 봉준호의 영화 세계에서 <옥자>를 보았을 때, 무엇인가를 찾

아다니는 이야기라는 점, 옥자라는 캐릭터가 강인하고 자상한 여성 이미지를 
지니고 있다는 점, <옥자> 역시 엔딩에서 대안 가족을 구성한다는 점, 봉준호
가 꾸준히 그려온 소재인 자본과 계급, 불평등한 세상과 폭력적 구조에 대한 이
야기를 한다는 점 등에서 공통점을 지니고 있다고 할 수 있다. 이외에도 <괴물
> 같은 경우에는 여러 설정과 장면까지도 비슷한 점이 많다는 것을 알 수 있다. 
그러나 영화 <옥자>는 해피엔딩이라는 점에서, 어린 소녀가 주인공이라는 점
에서, 만화적 요소가 강하게 들어 있다는 점에서, 우화적 성향이 강하다는 점에
서 봉준호의 영화 세계에서 매우 특이한 영화임에 분명하다.

이렇게 <옥자>를 분석하고 보니, 영화가 봉준호 감독의 영화 세계의 특징

과 특이성이 서로 연결되는 것 같은 부분이 있다는 것을 알게 된다. 가령 작가
론적 시각에서 봤을 때 “옥자라는 캐릭터가 강인하고 자상한 여성 이미지를 지
니고 있다는 점”과, 특이한 점으로 꼽을 때 “어린 소녀가 주인공이라는 점”은 
닿아 있기도 한 부분이다. 이를 조금 설명하자면, 대개 봉준호는 자신의 영화에
서 소녀는 약하거나 죽는 이미지로 그리고 어머니는 강인한 여성으로 그렸는
데, <옥자>의 미자는 소녀이지만 강인한 여성으로 그려졌다는 점에서 공통점
과 특이성을 동시에 지니고 있다고 할 수 있다. 이런 특징은 해피엔딩으로 끝나


background image

205

봉준호의 영화 세계에서 <옥자>의 의미 고찰 | 강성률

지만 전 세계적인 자본주의 하의 무자비한 동물 식용 문제를 그리고 있다는 점
에서 영화가 끝이 나도 여운이 남는다는 점에서도 같다고 할 수 있다.

이렇게 보면 <옥자>는 봉준호의 영화 세계에서 특이한 영화임에 분명하지

만, 그렇다고 새로운 영화라고 할 수는 없다. 여러 지점에서 봉준호의 영화와 
닿아있는 지점이 있는 영화임에는 분명하다. 봉준호는 글로벌한 감독이기 때
문에 앞으로도 그는 전 지구적인 소재로 꾸준히 영화 작업을 할 것인데, 그런 
작업에서 <옥자>는 빼놓을 수 없는 영화이다. 특히 할리우드의 자본이 투입된 
경우, <옥자>처럼 미국 주도의 자본주의를 비판하더라도, 해피엔딩 같은 선택
이 더 등장할 수도 있을 것이다. 이렇게 보면, 영화 <옥자>에 대한 연구는 더 많
이 진행되어야 한다. 본고에서 연구한 것처럼 <옥자>는 매우 단순한 영화 같지
만 결코 단순한 영화가 아니다.


background image

206 

지식과 교양 Vol. 9

참고문헌

영화 

<플란다스의 개>(2000)
<살인의 추억>(2003)
<괴물>(2006)
<마더>(2009)
<설국열차>(2013)
<옥자>(2017)
<기생충>(2019)

저서

김소연, 『영화비평과 정신분석』, 아모르문디, 2021, 39-40쪽.
이동진, 『이동진이 말하는 봉준호의 세계』, 위즈덤하우스, 2020, 163쪽, 152

쪽.

이상용, 『봉준호의 영화 언어』, 난다, 2021, 96쪽.
정성일, 『필사의 탐독』, 바다출판사, 2010, 346쪽.
로버트 맥키, 고영범, 이승민 역, 『Story : 시나리오 어떻게 쓸 것인가』, 민음

인, 2011, 290-291쪽.

소논문 및 아티클 
강정석, 「<옥자>, 넷플릭스, 영화의 미래」, 『문화과학』, 91호, 2017, 248–268

쪽.

김나희, 「<옥자> 다리우스 콘지 촬영감독, "이미지에 힘을 싣지 않는 것이 그 

이미지를 가장 강렬하게 만드는 방법이다"」, 『씨네21』, 2017-07-17. 

http://www.cine21.com/news/view/?mag_id=87699

김지미, 「봉준호 영화에서 번역과 우화성의 문제」, 『영화가 있는 문학의 오늘』, 

33호, 2019, 81-82쪽, 82쪽.

김지혜, 「[인터뷰] 봉준호가 그린 혼종의 궤적…'옥자'의 아름다운 승리」, 


background image

207

봉준호의 영화 세계에서 <옥자>의 의미 고찰 | 강성률

『SBS연예뉴스』, 2017.07.11. https://ent.sbs.co.kr/news/article.

do?article_id=E10008662424

성경숙, 「Covid-19 위기 속 유비쿼터스 시네마 및 영화소비문화 변화 연구 : 

2017년 칸영화제, 프랑스 극장주 및 넷플릭스를 둘러싼 논쟁을 중심으

로」, 『디지털영상학술지』 , 17호, 2020, 27-49쪽.

송경원, 「<옥자>의 정체성에 대한 짧은 질문」, 『씨네21』, 2017-07-17. 

http://www.cine21.com/news/view/?mag_id=87703

송효정, 「[선택] 영화」, 『문학동네』, 92호, 2017, 673-678쪽. 
오은경, 「포스트미디어 시대의 문화기술-세계화에 대한 우화로서 〈옥자〉 분

석」, 『영상문화콘텐츠연구』 , 17호, 2019, 321–348쪽.

이주희, 「봉준호 감독의 '옥자'와 미자는 왜 소년이 아닌 소녀일까(인터

뷰①)」, 『한국일보』, 2017.06.16. https://movie.v.daum.net/

v/20170709132124171

장영엽, 「소중한 반려동물을 집으로 데려오기 위한 모험 <옥자>」, 『씨네

21』, 2017-06-28. http://www.cine21.com/news/view/?mag_

id=87558

장진리, 「[Oh!칸 레터] 봉준호 "'옥자', 미래소년 코난 女버전 만들고 싶었다"」, 

『OSEN』 2017.05.21. http://osen.mt.co.kr/article/G1110649316

정승훈, 「〈기생충〉의 윤리적 난국과 봉준호의 글로벌 (코리안) 시네마」, 『문화

과학』, 102호, 2020, 240–256쪽.

정지연, 「<옥자>에서 발견한 봉준호 감독 특유의 활력과 기이한 감수성」, 『씨

네21』 2017-07-17. http://www.cine21.com/news/view/?mag_

id=87702 

진은경, 안상원, 「영화 〈옥자〉에 나타난 생태학과 에코페미니즘」, 『문학과환

경』17권 3호, 2018, 193–218쪽, 202-203쪽, 203쪽.

한해선,  「"전  회차  매진"...'옥자'  개봉과  동시  좌석  점유율  43.8%·1

위」,  『서울경제』,  2017-06-30.  https://www.sedaily.com/

NewsView/1OHEEMB9SZ 


background image

208 

지식과 교양 Vol. 9

❚국문초록

본고는 봉준호의 영화 가운데 <옥자>에 대한 연구가 왜 많지 않은지 

단순한 의문에서 출발했다. 이 문제를 풀기 위해 <옥자>가 봉준호의 영

화 세계에서 어떤 특이한 특징이 있는지 먼저 분석해 보았고, 다음으로 

그럼에도 <옥자>가 봉준호의 영화 세계에서 어떤 공통점이 있는지 분석

해 보았다. 

봉준호의 영화 세계에서 <옥자>를 보았을 때, 무엇인가를 찾아다니

는 이야기라는 점, 옥자라는 캐릭터가 강인하고 자상한 여성 이미지를 

지니고 있다는 점, <옥자> 역시 엔딩에서 대안 가족을 구성한다는 점, 

봉준호가 꾸준히 그려온 소재인 자본과 계급, 불평등한 세상과 폭력적 

구조에 대해 이야기한다는 점 등에서 공통점을 지니고 있다고 할 수 있

다. 이외에도 <괴물> 같은 경우에는 여러 설정과 장면까지도 비슷한 점

이 많다는 것을 알 수 있다. 그러나 영화 <옥자>는 해피엔딩이라는 점에

서, 어린 소녀가 주인공이라는 점에서, 만화적 요소가 강하게 들어 있다

는 점에서, 우화적 성향이 강하다는 점에서 봉준의 영화 세계에서 매우 

특이한 영화임에 분명하다. 

이렇게 보면 <옥자>는 봉준호의 영화 세계에서 특이한 영화임에 분

명하지만, 그렇다고 새로운 영화는 아니다. 여러 지점에서 봉준호의 영

화와 닿아있는 영화임에는 분명하다. 

주제어 ● <옥자>, <괴물>, 봉준호, 봉준호의 영화 세계, 차이점, 동질성


background image

209

봉준호의 영화 세계에서 <옥자>의 의미 고찰 | 강성률

❚Abstract

A study on the meaning of Okja in Bong Joon-ho's films

Kang, Seung Ryul

This paper started with a simple question of why there were not many 

discussions about Okja among Bong Joon-ho's films. To solve this problem, 

I first analyzed what unique characteristics Okja has among Bong's films, 

and then what Okja has in common with them. When analyzed from the 

perspective of his films, Okja has the following points in common with his 

other films: it has a story of searching for something, a strong and caring 

female image, an alternative family in the end, and a representation of not 

only capital/class but an unequal world/violent structure, which Bong has 

consistently represented. In addition, it seems that it has many similarities in 

terms of various settings and scenes when compared with The Host. But it is 

clear that Okja is a unique movie compared with Bong's other films: it has a 

happy ending, a young girl as the main character, strong cartoon elements, 

and a strong allegory tendency. Although Okja is a unique movie in Bong's 

filmography, it does not prove to be a completely new practice in film. It is, 

nevertheless, enough to say that Okja fulfills Bong Joon-ho's style in several 

ways.

Keyword ● Okja, The Host, Bong Joon-ho, Bong Joon-ho's filmography, 

Difference, Homogeneity

❙논문투고:2022. 04. 14.❙심사완료:2022. 05. 12.❙게재확정: 2022. 05. 12.


background image

background image

211

2

경남 무형문화재의 현황과 바람직한 방향

1. 머리말

2016년 「무형문화재법」1)의 시행은 그동안 「문화재보호법(1962)」에 의해 

실행된 준거 틀이 변화하는 획기적인 일이었다. 약 54년 동안 지속된 「문화재
보호법」은 무형문화재를 유형문화재의 시각에서 본 것으로 시행되는 동안 많
은 긍정적·부정적 결과를 산출하였는데, 「문화재보호법」은 무형문화재를 보호
하는 정책으로 사라져가는 무형문화재를 지정·전승·보존·육성하는데 큰 공을 
세웠으나, 그 과정에서 한계성을 나타내면서 성과만큼 개선해야 할 과제도 나
타냈다. 그리고 2003년 유네스코 무형문화유산 보호 협약에 의한 세계 각국의 
무형유산제도가 형성되었고, 2008년 무형유산보호를 위한 대표목록과 긴급목
록이 작성되면서 「문화재보호법」에 의해 무형문화재 제도를 운영·관리·지원하
는 것의 어려움이 도출되었다. 이런 무형문화재의 한계성이 2016년 「무형문화

* 경상국립대학교 민속무용학과 교수
1) 2016년 「무형문화재법」은 무형문화재 보전 및 진흥에 관한 법률의 약칭이다. 

강 인 숙*

1. 머리말
2. 경남무형문와재 지정 현황 검토
3. 국가무형문화재와 경남의 무형문화재 정책 검토
4. 경남 무형문화재 정책의 바람직한 방향 

http://doi.org/10.54698/kl.2022.9.211

목  차


background image

212 

지식과 교양 Vol. 9

재법」을 탄생하게 하였는데, 「무형문화재법」은 첫째는 무형문화재의 유형과 
범주의 확대, 둘째는 원형 유지에서 전형으로 인식의 전환, 셋째는 전승자의 기
량을 강화, 넷째는 무형문화재 전승제도를 개선한 점에서 기존의 「문화재보호
법」과 큰 차이를 보인다. 

현재 국가무형문화재는 2016년 「무형문화재법」이 시행되면서 점진적으

로 무형문화재 정책과 제도에 큰 변화를 가져왔다. 그러나 일부 시·도를 제외
한 나머지 시·도에서는 아직도 「무형문화재법」을 준거로 한 정책을 실행하지 
못하고 있다. 이는 국가와 시·도가 일괄된 행정체계 속에서 운영·관리되지 못
함을 드러낸 것으로 무형문화재의 운영·관리·지원 시스템의 이분화 현상을 드
러내고 있다. 이런 현황에서 시·도무형문화재가 국가무형문화재의 행정시스템
에 보조를 맞추어 공유할 수 있겠는가?에 대한 물음에는 부정적 일 수밖에 없
다. 현재 일부 시·도를 제외한 나머지 시·도무형문화재는 무형문화재를 지정하
고, 전승 지원금만 지원하는 일차원 수준에 머무르고 있기 때문이다. 즉, 무형
문화재의 바람직한 발전을 위한 무형문화재의 사후관리시스템, 무형문화재의 
진흥, 무형문화재의 콘텐츠화 등이 부재한 실정이다. 이는 무형문화재 발전의 
기초단계인, 체계적인 무형문화재 운영·관리·지원하는 행정인력이나 시스템의 
구축이 미완성되었기 때문이다.  

현재 「무형문화재법」이 시행된 지 약 5년, 유네스코 세계무형유산이 시행

된 지 약 13 여 년이 경과된 시점이며, 국가도 무형문화재에 대한 정책의 흐름
이 크게 변화하였다. 이에 경남의 무형문화재도 제도와 정책에서 시대적 변화
에 보조를 맞추어야 한다. 현재 경남은 2012년 9월 9일 「경상남도 무형문화재
보전 및 진흥에 관한 조례」2)의 입법예고를 통해 「무형문화재법」에 의한 무형
문화재 행정시스템의 기틀을 마련하려고 한다. 사실 그동안 경남의 무형문화
재 정책은 「문화재보호법」에 준하는 정책을 실행하였다. 그래서 경남의 무형
문화재 정책은 문화재청이나 국립무형유산원과 같은 운영·관리·지원·전승시스
템 선상에서 실행하지 못하였다. 이 연구는 국가와 경남의 무형문화재가 바람
직한 협력체계를 구축하기 위한 기초로서 국가와 경남의 무형문화재의 현장을 

2) 「경상남도 무형문화재보전 및 진흥에 관한 조례」는 「도 무형문화재 조례」로 약칭한

다. 


background image

213

경남 무형문화재의 현황과 바람직한 방향 | 강인숙

중심으로 논의하고자 한다. 이를 위하여 연구자는 경남 무형문화재의 현황을 
검토하고, 국가무형문화재의 행정시스템을 바탕으로 경남 무형문화재의 바람
직한 방향에 대해 언급하고자 한다. 

2. 경남 무형문화재 지정 현황 검토 

무형문화재의 유형 구분은 2016년 「무형문화재법」이 시행되면서 크게 변

화하는데, 무형문화재 유형 구분을 1962년 「문화재보호법」에는 3영역으로 전
통연행(무용·음악·연희·의식·놀이·무예), 공예기술, 음식제조(궁중·민가), 2016
년 「무형문화재법」에서는 7영역으로 전통공연예술(무용·음악·전통연희), 전통
기술(공예·미술), 전통지식(한의학·농경·어로), 구전전통 및 표현, 전통생활관습
(의식주), 민간신앙 등 사회적 의식, 놀이, 축제 및 기예로 분류하였다. 이처럼 
무형문화재의 유형은 2016년 「무형문화재법」이 시행되면서 무형문화재의 영
역이 확산됨을 알 수 있다. 

2016년 「무형문화재법」을 기준으로 국가무형문화재의 지정현황을 살펴보

면, 다음과 같다.

<표 1> 국가무형문화재 지정현황(2021년 기준)

유형

전통

공연예술

전통

기술

전통

지식

구전전통

 및 표현

전통

생활관습

민간신앙 

및 사회

적 의식

놀이, 

축제 및 

기예

합계

43

54

5

0

7

16

14

139

비율 30.9% 38.9% 3.6%

0%

5%

11.5% 10.1% 100%

<표 1>을 통해, 전통기술은 54개 약 38.9%, 전통공연예술은 43개 약 43%, 

민간신앙 및 사회적 의식은 16개 약 11.5%, 놀이, 축제 및 기예는 14개 약 
10.1%, 생활관습은 7개 약 5%, 전통지식은 5개 3.6%를 나타내고 있으며, 구전
전통 및 표현은 부재하다. 국가무형문화재 유형별 분포현황은 전통기술> 전통
공연예술> 민간신앙 및 사회적 의식> 놀이, 축제 및 기예> 생활관습> 전통지식
> 구전전통 및 표현의 순으로 나타나는데, 전통기술·전통공연예술이 전체의 약 
70%를 차지한다. 이는 전통공연예술·전통지식이 「문화재보호법」에 의거 약 
60여 년 동안 조사·발굴·지정되었기 때문이다. 반면, 전통지식·구전전통 및 표


background image

214 

지식과 교양 Vol. 9

현과 생활관습은 2016년 「무형문화재법」에 의거 새롭게 형성된 유형으로 무형
문화재로 시행된 지 약 6년밖에 소요되지 않아서 무형문화재로 지정의 숫자가 
미비하거나 부재하다. 

국가무형문화재의 지정현황에 이어 2016년 「무형문화재법」을 기준으로 

시·도무형문화재의 지정현황을 살펴보면, 다음과 같다.

<표 2> 시⋅도무형문화재 지정현황(2021년 기준)

유형

전통

공연예술

전통

기술

전통

지식

구전전통

 및 표현

전통

생활관습

민간신앙 

및 사회

적 의식

놀이, 

축제 및 

기예

합계

서울

13

22

·

·

3

9

4

51

부산

5

10

·

·

·

3

7

25

대구

12

4

·

·

1

·

·

17

인천

11

8

·

·

3

6

·

28

광주

10

7

·

·

·

2

1

20

대전

8

7

·

·

4

4

1

24

울산

·

4

·

1

·

1

·

6

세종

1

1

·

·

·

·

1

3

경기

14

36

·

1

4

7

6

68

강원

9

12

·

·

2

5

4

32

충북

4

17

·

·

3

3

·

27

충남

9

17

·

1

5

10

6

48

전북

23

24

·

·

6

2

7

62

전남

24

16

·

·

2

5

2

49

경북

13

17

·

·

4

1

4

39

경남

16

10

·

·

1

5

9

41

제주

9

6

·

·

2

5

·

22

이북

5도

12

·

·

·

·

6

1

19

193

218

0

3

40

74

53

581

비율 33.2% 37.5%

0%

0.5%

6.9% 12.8% 9.1% 100%

<표 2>를 통해서, 전통기술은 218개 약 37.5%, 전통공연예술은 193개 약 


background image

215

경남 무형문화재의 현황과 바람직한 방향 | 강인숙

33.2%, 민간신앙 및 사회적 의식은 74개 약 12.8%, 놀이, 축제 및 기예는 53개 
약 9.1%, 생활관습은 40개 약 6.9%, 구전전통 및 표현은 3개 0.5%를 나타내며, 
여기서 전통지식은 부재하다. 시·도무형문화재 유형별 분포현황은 전통기술
> 전통공연예술> 민간신앙 및 사회적 의식> 놀이, 축제 및 기예> 생활관습> 구
전전통 및 표현> 전통지식의 순으로 나타나는데, 전통지식·구전전통 및 표현은 
국가무형문화재와 마찬가지로 미약함을 알 수 있다. 그러나 국가무형문화재에
서는 구전전통과 표현, 시도무형문화재에서는 전통지식이 부재하였다. 시도무
형문화재도 국가무형문화재와 마찬가지로 전통공연예술·전통기술이 약 70%
로 무형문화재의 주류를 이룬다. 

무형문화재 유형별 지역의 분포현황을 살펴보면, 전통공연예술은 전남>전

북>경남>경기>경북>서울·이북5도>대구>인천>광주>충남·강원·제주>대전>부
산>충북>세종, 전통기술은 경기>전북>서울>충북·충남·경북>전남>강원>경남·
부산>인천>대전·광주>제주>대구·울산>세종, 구전전통 및 표현은 울산=경기=
충남, 전통생활관습은 전북>충남>대전·경기·경북>서울·인천·충북>강원·제주·
전남>경남·대구, 민간신앙 및 사회적 의식은 충남>서울>경기>인천·이북5도>
경남·강원·전남·제주>대전>부산·충북>광주>전북>울산·충남, 놀이·축제 및 기
예는 경남>부산·전북>경기·충남>서울·강원·경북>전남>대전·광주·이북5도·세
종의 순으로 나타난다. 무형문화재의 지역별 분포도를 살펴보면, 경기(68)>전
북(62)>서울(51)> 전남(49)>충남(48)>경남(41)>경북(39)>강원(32)>인천(28)>충
북(10)>부산(11)>대전(12)>제주(22)>광주(20)>이북5도(19)>대구(17)>울산(6)>
세종(3)의 순으로 나타났다. 

시·도 무형문화재의 현황에 이어서 2016년 「무형문화재법」을 기준으로 경

남무형문화재의 지정현황을 살펴보면, 다음과 같다.

<표 3> 경남 무형문화재 지정현황

유형

전통

공연예술

전통

기술

전통

지식

구전전통

 및 표현

전통

생활관습

민간신앙 

및 사회

적 의식

놀이, 

축제 및 

기예

합계

경남

16

10

·

·

1

5

9

41

비율 39.0% 24.4%

0%

0%

2.4% 12.2% 22.0% 100%


background image

216 

지식과 교양 Vol. 9

<표 3>을 통해서, 전통공연예술3)은 16개 약 39.0%, 전통기술4)은 9개 약 

24.4%, 놀이, 축제 및 기예5)는 9개 약 22.0%, 민간신앙 및 사회적 의식6)은 5개 
약 12.2%, 생활관습7)은 1개 약 2.4%, 구전전통 및 표현·전통지식은 부재하다. 
경남의 무형문화재 분포를 살펴보았을 때, 전통공연예술>전통기술>놀이, 축제 
및 기예>민간신앙 및 사회적 의식>생활관습의 순으로 나타났으며, 전통지식·
구전전통 및 표현은 부재함을 알 수 있다. 경남의 무형문화재은 국가나 시·도무
형문화재와 달리 전통공연예술에 집중되며, 국가에 존재하는 전통지식과 시도
무형문화재에 존재하는 구전전통 및 표현이 모두 없는 것이 특징이다. 이는 경
남에 전통지식과 구전전통 및 표현이 부재한 것이 아니라 이를 조사·발굴할 체
계가 부재한 것이 아닌가 사료 된다. 또한 각주 1에서 보여주는 것처럼, 경남의 
무형문화재는 무용 3종·음악 11종·전통연희 2종으로 음악분야에 집중되어 있
는데, 이 음악의 연행주체가 전문적예인 집단이 아닌 일반 서민으로서 일상 생
활 속에서 함께한 음악이 주류를 이루고 있다. 

경남 무형문화재의 지역별 무형문화재 보유현황을 살펴보면, 다음과 같다.

<표 4> 경남 무형문화재의 지역별 무형문화재 보유현황

진주 창원 사천 김해 밀양 양산 의령 함안 남해 함양 거창 산청 합계

9

6

3

3

4

2

2

4

1

2

5

1(진주

중복)

41

비율 21.9% 14.6% 7.3% 7.3% 9,8% 4.9% 4.9% 9.8% 2.4% 4.9% 12.2%

100%

3) 경남의 전통공연예술은 16종으로 무용분야(3종)에는 한량무·진주포구락무·진주교방

굿거리춤, 음악분야(11종)에는 판소리고법·판소리(수궁가)·신관용류가야금산조·영제

시조·함안화천농악·사천마도갈방아소리·거창삼베일소리·거창일소리·거창상여디딜방

아액막이소리·광려산숯일소리·함안농요, 전통연희(2종)에는 진주오광대·김해오광대

가 있다.

4) 경남의 전통기술은 10종으로 장도장·징장·연관장·소목장·두석장·매듭장·염색장·함양

방짜유기장·거창삼베길쌈·한지장이 있다. 

5) 경남의 놀이, 축제 및 기예는 9종으로 용호놀이·문창제놀이·마산농청놀이·감내게줄당

기기·밀양법흥상놀이·의령큰줄당기기·웅상농청장원놀이·남해선구줄굿기·함안낙화놀

이가 있다.

6) 경남의 민간신앙 및 사회적 의식은 5종으로 숭선전제례·가야진용신제·마산성신대제·

불모산영산재·밀양작양산예수재가 있다.

7) 경남의 생활관습은 1종으로 함양송순주가 있다.


background image

217

경남 무형문화재의 현황과 바람직한 방향 | 강인숙

<표 4>에 의하면 경남 무형문화재는 모두 12개 시·군에 분포되어 있는데, 

진주>창원>거창>밀양·함안>사천· 김해>양산·의령>남해의 순으로 분포되어 있
다. 진주는 9종목으로 전통공연예술 5종(무용 3종/음악 1종/전통연희 1종)·전
통기술이 4종, 창원은 6종목으로 전통공연예술(음악) 1종·전통기술 1종·민간
신앙 및 사회적 의식 2종·놀이, 축제 및 기예가 2종, 거창은 5종목으로 전통공
연예술(음악) 3종·전통기술 2종, 밀양은 4종목으로 놀이, 축제 및 기예가 3종·
민간신앙 및 사회적 의식이 1종, 함안은 4종목으로 전통공연예술(음악) 2종·전
통기술 1종·놀이, 축제 및 기예가 1종, 사천은 3종목으로 전통공연예술(음악) 3
종, 김해는 3종목으로 전통공연예술(전통연희) 1종·전통기술 1종·민간신앙 및 
사회적 의식이 1종, 양산은 2종목으로 민간신앙 및 사회적 의식이 1종·놀이, 축
제 및 기예가 1종, 의령은 2종목으로 전통공연예술(음악) 1종·놀이, 축제 및 기
예 1종, 함양은 2종목으로 전통기술 1종·생활관습이 1종, 남해는 놀이, 축제 및 
기예가 1종이다. 그런데 소목장의 보유자는 진주와 산청, 한지장의 보유자는 
함안과 의령에 각기 지정되어 종목은 하나이지만, 보유자는 2 지역에서 인정되
었다. 

경남 무형문화재의 지역별 유형 특성을 살펴보면, 진주·거창·함안·사천은 

전통공연예술, 진주·거창은 전통기술, 밀양은 놀이, 축제 및 기예의 특성을 나
타내고, 그 밖의 지역에서는 전통지식·민간신앙 및 사회적 의식·놀이, 축제 및 
기예가 고르게 나타났다. 특히, 함양의 경우에는 경남에서 유일하게 생활관습
이 존재하는 것이 특징이다. 

무형문화재는 크게 개인종목과 단체종목으로 구분되는데, 경남 무형문화

재는 15종목의 개인종목과 26종목의 단체종목이 존재한다. 경남 무형문화재
의 개인종목8)에는 전통공연예술인 무용 1종, 음악 4종, 전통기술 9종, 생활관
습 1종이 있으며, 단체종목9)에는 전통공연예술 무용 2종, 전통연희 2종, 음악 7

8) 경남무형문화재 개인종목에는 진주교방굿거리춤, 신관용류가야금산조, 판소리고법, 

판소리수궁가, 영제시조, 장도장·징장·연관장·소목장·두석장·매듭장·염색장·함양방짜

유기장·한지장, 함양송순주가 있다.

9) 경남무형문화재 단체종목에는 한량무·진주포구락무, 함안화천농악·사천마도갈방아소

리·거창삼베일소리·거창일소리·거창상여디딜방아액막이소리·광려산숯일소리·함안농

요, 진주오광대·김해오광대, 거창삼베길쌈, 숭선전제례·가야진용신제·마산성신대제·

불모산영산재·밀양작양산예수재, 용호놀이·문창제놀이·마산농청놀이·감내게줄당기


background image

218 

지식과 교양 Vol. 9

종, 전통기술 1종, 민간신앙 및 사회적 의식이 5종, 놀이, 축제 및 기예가 9종이
다. 이를 통해서 개인종목은 주로 기능적 요소로서 전통기술에 위주를 이루고 
있으며, 단체종목은 예능적 요소로서 전통공연예술, 민간신앙 및 사회적 의식
과 놀이, 축제 및 기예에 치중되어 있다. 그러나 전통공연예술의 경우는 예능적 
요소이지만, 종목의 성격에 따라 개인과 단체로 구분되고 있어 기예능의 복합
적 성격을 지닌 특성을 나타낸다. 단체종목의 경우에는 보존회를 결성하여 단
체를 운영하고 있는데, 국가무형문화재 단체종목의 경우에는 국가에서 보존회
를 사단법인으로 전환하고, 정관에 의해 보존회를 운영하고 있다. 그러나 경남
은 아직 무형문화재 단체종목이 사단법인으로 전환하지 못한 실정으로 보존회 
자체 법규 혹은 보유자의 뜻에 따라 운영되고 있다. 

경남 무형문화재 개인종목과 단체종목의 전승 현황을 살펴보면, 다음과 같

다.

<표 5> 경남 무형문화재 개인종목과 단체종목의 전승자 현황

지역

개인종목(15종)

단체종목(26종목)

합계

전승

체계

명예

보유자 보유자

보유자

후보

전수교

육조교 이수자

명예

보유자 보유자

보유자

후보

전수교

육조교 이수자

인원

1

9

6

4

59

5

34

28

78

383

607

<표 5>에 의하면, 경남 무형문화재 중에서 보유자가 부재한 종목은 모두 

13종으로, 개인종목(8종)에는 장도장·매듭장·연관장·두석장·진주교방굿거리
춤·신관용류가야금산조·판소리고법·판소리수궁가, 단체종목(5종)에는 마산성
산대제·밀양작약산예수재·문창제놀이·남해선구들긋기·밀양법흥상놀이가 있
다. 개인종목의 경우에는 무형문화재가 보유자를 중심으로 전승·보존·확산된
다는 측면에서 전승 맥의 심각성을 드러낸다. 반면, 단체종목의 경우에는 보존
회에 의해 전승·보존·확산되므로 개인종목보다는 보유자의 의존도가 약하다고 
생각한다. 

경남의 지역별 전승자 현황을 살펴보면, 다음과 같다. 

기·밀양법흥상놀이·의령큰줄당기기·웅상농청장원놀이·남해선구줄굿기·함안낙화놀이

가 있다.


background image

219

경남 무형문화재의 현황과 바람직한 방향 | 강인숙

<표 6> 경남의 지역별 무형문화재 전승자 현황

지역

진주(9종목)

창원(6종목)

사천(3종목)

명예

보유

보유

후보

전수

교육

조교

명예

보유

보유

후보

전수

교육

조교

명예

보유

보유

후보

전수

교육

조교

인원 3

6

6 14 90 1

6

0

6

8

0

1

5

3 17

지역

김해(3종목)

밀양(4종목)

양산(2종목)

명예

보유

보유

후보

전수

교육

조교

명예

보유

보유

후보

전수

교육

조교

명예

보유

보유

후보

전수

교육

조교

인원 0

4

2

1 35 1

5

8 28 136 0

4

0

6 37

지역

의령(3종목)

함안(4종목)

남해(1종목)

명예

보유

보유

후보

전수

교육

조교

명예

보유

보유

후보

전수

교육

조교

명예

보유

보유

후보

전수

교육

조교

인원 0

5

3

2 17 0

4

1

4 38 0

0

2

2

6

지역

함양(2종목)

거창(5종목)

산청(진주와 중복)

명예

보유

보유

후보

전수

교육

조교

명예

보유

보유

후보

전수

교육

조교

명예

보유

보유

후보

전수

교육

조교

인원 0

2

0

0

1

0

5

7 16 57 0

1

0

0

1

무형문화재는 연행주체자에 의해 전승·보급되는데, <표 6>에 의하면 명예

보유자, 명예보유자 6인, 보유자 43인, 보유자후보 34인, 전수교육조교 82인, 
이수자 442인이다. 경남의 전승구조에서 아직도 보유자후보가 존재함을 알 수 
있는데, 국가는 전승구조를 변화하면서 보유자후보와 전수교육조교를 하나로 
통합하였으나, 경남을 비롯하여 시·도에서는 제도에서는 보유자후보가 삭제되
었으나, 현장에서는 아직도 존재하고 있다. 

이상을 통해서 경남 무형문화재 현황을 살펴보았을 때, 2016년 「무형문화

재법」에 의거한 유형분류에서 전통지식·구전전통 및 표현이 부재하며, 전통공
연예술이 강한 특성을 나타낸다. 또한 경남은 18개 시·도 중에서 41종의 무형
문화재를 보유하고 있어, 6위로 다수의 무형문화재를 보유하고 있다. 현재 경
남의 무형문화재는 12개 시·군에 소재한 무형문화재로서 전통공연예술은 진
주·거창·함안·사천, 전통기술은 진주·거창, 놀이, 축제 및 기예는 밀양이 지역적  


background image

220 

지식과 교양 Vol. 9

특성을 나타낸다. 이는 지역의 자연적·지리적·문화적·사회적 영향에 따른 것이
다. 경남의 무형문화재는 15종목의 개인종목과 26종목의 단체종목이 존재하
는데, 개인종목은 전통공예, 단체종목은 전통공연예술인 음악, 마을 단위로 연
행되는 민간신앙 및 사회적 의식과 놀이, 축제 및 기예가 주류를 이룬다. 현재 
경남의 무형문화재는 보유자가 부재한 종목이 13종이 있는데, 이는 경남 전체
의 약 ⅓정도이다. 보유자가 부재한 종목은 개인종목은 8종으로 대부분이 전통
기술, 단체종목은 5종으로 민간신앙 및 사회적 의식과 놀이, 축제 및 기예 분야
이다.

3. 국가무형문화재와 경남의 무형문화재 정책 검토

1) 국가무형문화재 정책 검토

「문화재보호법」에 의하면, 무형문화재 정책은 크게 두 부분으로 구분되

는데, 첫째는 무형문화재 종목 지정, 보유자·전수교육사·이수자의 인정, 둘째
는 무형문화의 진흥을 위해 전승·행사·교육·전통기술개발 등의 지원이었다. 이
는 기존 무형문화재의 지정·인정을 중심으로 한 보호·육성에서 진흥으로 확장
된 구조이다. 이런 「무형문화재법」에 근거한 정책을 수립·실행하는 기관이 국
립무형유산원이다. 국립무형유산원은 인류의 무형유산을 체계적으로 보호하
고 후손들에게 온전하게 전승하기 위해 설립된 세계 최초의 무형유산복합행
정기관이다.10) 국립무형유산원은 국민의 삶 속에 살아 숨 쉬는 무형유산이라
는 비전을 바탕으로, 체계적인 전승 기반 확립, 조사연구 강화로 무형유산 지식
확산, 소통하는 생활 속의 무형유산, 무형유산의 인프라 등을 구축하고 있다.11) 
2012년 국립무형유산원은 2과 14명으로 출범하였으나, 현재는 4개 과12) 130명
으로 확장되었다.13) 그 결과 무형문화재의 다양한 정책 실현, 무형문화재 범주
10) 소개, 국립무형유산원, 2021.10.03. https://www.nihc.go.kr/index.9is?contentU

id=ff8080816f40a80f016f7eace88f0d6b&subPath

11) 연혁/역할, 국립무형유산원, 2021.09.26. https://www.nihc.go.kr/index.9is?con

tentUid=ff8080816f40a80f016f7ead3f230d6f

12) 국립무형유산원은 4개 과로, 기획운영과, 전승지원과, 조사연구기록과, 무형유산진

흥과가 있다. 

13) 조직 및 조직원, 국립무형유산원, 2021.09.26, https://www.nihc.go.kr/index.9is?

contentUid=ff8080816f40a80f016f7ead69010d71


background image

221

경남 무형문화재의 현황과 바람직한 방향 | 강인숙

의 확장, 체계적·다각적인 심사·조사·연구 활동 등이 실행되고 있다. 여기서 국
립무형유산원의 과제를 현장과 연계해서 실행하는 부서는 3개 과(전승과·조사
연구기록과·무형유산진흥과)이다. 이들의 부서의 업무가 무형문화재 정책 실
행이라는 점에서 주의 깊게 살펴볼 필요가 있다고 생각한다. 이들 부서의 활동 
내용을 살펴보면, 다음과 같다.14)

<표 7> 국립무형유산원 담당 부서와 업무 내용

담당부서 사업유형

업무내용

전승

지원과 전승 지원

이수자심사운영 및 이수자 지원, 국가무형문화재 공개행사지원, 전

승공예품 은행 운영, 전통공예 활성화 지원, 무형문화재 보급 선양, 

인류무형유산 지원, 대한민국무형문화재대전

조사

연구

기록과

조사연구 및 

기록

조사(기초·정기·전승 현황조사), 기록화(국가무형문화재 기록화, 구술

채록·자서전 발간), 국내외 학술연구, 기증 기탁사업, 무형유산자료·

수장고 관리

무형

유산

진흥과

아카이브

구축과 활용

아카이브구축과 서비스, 국제무형유산영상축제, 무형유산정보자료

실 운영, 리비키움 책마루 운영

전시

공연

전시 상설전시·기획전시·무형문화재기념관·무형문화재 디지털 체험관 등 

계획 및 운영

공연 상설·기획·초청 공연

교육

무형유산전문교육·무형유산사회교육·창의공방 등 프로그램 보급 및 

지원, 전수교육관 활성화 지원

 

교류협력

국제회의(세계무형문화유산포럼)개최, 국내·외기관 등에 전승공예품 

설치, 국외 무형유산기관 교육협력, 재외동포 교류협력사업, 협정 체

결, 지역교류협력사업

<표 7>을 통해서 국가무형문화재의 정책은 과거 소멸되어가는 무형유산을 

보호·육성하는 차원에서 현재의 사람들과 함께 공유할 수 있는 무형유산으로
서 저변 확장되었음을 알 수 있다. 이와 같이 국립무형유산원은 무형유산복합
행정기관으로서 무형문화재에 국한하지 않고, 비지정 무형문화재인 무형유산
까지 확대하여 체계적으로 지원·조사·운영·관리 등을 하며, 학문적 연구와 더
불어 국제교류를 통해 인류무형유산과 유기적 관계를 형성하고 있다. 

14) 연혁/역할, 국립무형유산원, 2021.09.26. https://www.nihc.go.kr/index.9is?con

tentUid=ff8080816f40a80f016f7ead3f230d6f


background image

222 

지식과 교양 Vol. 9

2) 경남의 무형문화재 정책 검토

2016년 「무형문화재법」이 제정되면서, 이에 따라 경남에서도 무형문화재

에 대한 「경남 무형문화재 보전 및 진흥에 관한 조례」가 2020년 12월 17일 공
고되었다. 이때 개정 사유는 「무형문화재법」이 「문화재보호법」에서 2015.3.27
로 분리 제정되므로, 무형문화재의 행정 사항 및 경비지원을 위한 것이다. 개정
의 주요 내용은 ①조례 제정의 목적에 관하여 규정, ②무형문화재 정의에 관하
여 규정, ③무형문화재 보전·전승을 위한 시행계획 수립 등에 관하여 규정, ④
무형문화재위원의 설치·운영 등에 관하여 규정, ⑤전승교육 경비지원 등에 관
하여 규정, ⑥명예보유자 특별지원 등에 관하여 규정 등이다.15) 이는 무형문화
재를 보호·육성을 목적으로 하는 「문화재보호법」과 큰 차이가 없다. 그러나 최
근 2012년 9월 9일 입법 예고한 「도 무형문화재 조례」의 개정 사유를 살펴보
면, ①「도 문화재조례」에서 「도 무형문화재조례」를 분리 제정(2021.4.1)하면
서 무형문화재법 준용 규정 중에 시·도 조례로 정하여야 하는 사항을 반영, ②
무형문화재위원 위촉 기준 변경 및 무형문화재 진흥에 관한 규정 반영하기 위
함이라고 하였다. 이에 따른 주요 개정 내용은 ①무형문화재의 지정 및 절차 등
에 필요한 사항 신설, ②보유자, 보유단체 등 인정기준 및 절차 신설, ③정기조
사 방법 등에 필요한 사항 신설, ④전수장학생의 선정 방법 및 절차 등에 필요
한 사항 신설, ⑤전승, 교육, 공연 등 전승 활성화 방안 등 신설이다.16) 그동안 
경남은 2016년 「무형문화재법」에 준하여 2020년12월 「도 무형문화재 조례」를 
변경하였으나, 2020년 12월 「도 무형문화재 조례」의 17조(도무형문화재의 보
호·육성)을 통해 여전히 「문화재보호법」의 틀에서 벗어나지 못한 정책을 실시
하였다. 그러나 무형문화재 환경이 급격히 변화함에 따라 경남은 무형문화재 
정책에 한계를 실감하고, 2021년 9월 새롭게 조례를 입법예고 하였는데, 여기
에 새롭게 신설된 5개 조항은 ①②는 무형문화재 지정·인정에 필요한 절차로서 
「문화재보호법」의 보호·육성이 강화된 것이고, ③④⑤는 무형문화재 진흥을 
위한 절차로써 「무형문화재법」에 근거한 정책인 정기조사, 전수장학생 지원, 

15) 2020년 12월 17일 「도 무형문화재 조례」 ,경남도청>자치법규, 2021.10.04.,https://

www.gyeongnam.go.kr/board/view.do?boardId=BBS_0000243&menuCd=

16) 2021년 9월 9일 「도 무형문화재 조례」, 경남도청>입법예고>자치법규, 2021.10.03., 

https://www.gyeongnam.go.kr/board/view.gyeong?menuCd=.


background image

223

경남 무형문화재의 현황과 바람직한 방향 | 강인숙

전승·공연·교육의 활성화 방안이다. 

경남 무형문화재의 행정 현황은 경남의 무형문화재 정책을 실행하는 기관

을 통해서도 알 수 있는데, 경남 무형문화재 정책은 경남도청 문화관광체육국
의 가야문화유산과에서 담당하고 있다. 가야문화유산과는 4개의 부서로 구성
되어 있는데, 가야시정책담당, 가야사복원담당, 문화재관리담당, 문화재보수
담당이 있다. 각 담당 부서의 명칭에서 의미하는 바와 같이, 경남은 가야문화유
산에 집중되어 있다. 문화재관리담당은 유일하게 4개의 부서 중에서 문화재 업
무만을 담당하는 부서이다. 이 부서에는 10명이 문화재 전반 업무17)를 담당하
고 있는데, 문화재 전체를 운영·관리·지원 등 행정 전반을 담당한다. 관리대상
은 문화재(유형문화재·무형문화재·기념물·민속자료)를 비롯하여 세계무형유산
에 이르기까지 포괄적인 업무를 담당하고 있다. 10명의 행정직 인원이 이를 담
당하기에 역부족이라 생각한다. 현재 경남의 문화재 업무는 대부분이 유형문
화재 업무이고, 무형문화재 업무는 각주 24-⑤, ⑪이며, ⑭·⑳은 문화재에 관한 
업무이나 무형이 아닌 유형이 한정되어 있다. 

또한 경남의 무형문화재 지원에 대해, 경남의 무형문화재 전승자들의 말

을 들어보면, “경남도청과 시·군에서 무형문화재 지원이란 보유자·보유자후보·
명예보유자·보유단체에게 지원금을 지급하고, 매년 1회 공개행사에 지원비를 
지원하고, 각 보존회에서는 지원금에 대한 활동 내역을 사진으로 제출하고 있
다. 그나마 요사이 지원금에 대한 결과 보고로 활동사진을 관에 제출하지…, 과
거에는 이마저도 없었다. 공개행사 때 시·군·도청에서 행정담당자는 오지 않는
다. 보존회에서 알아서 한다. 그리고 다른 시도무형문화재에서 전수장학생제

17) 문화재관리담당의 업무는 다음과 같다. 

      ①문화재 보존 관리 및 활용계획 수립/②문화재보호조례 및 시행규칙 제‧개정/③문

화재 보존․관리, 조사․발굴․지정 및 해제/④문화재(보호구역) 지정 및 행위허가 관

리/⑤무형문화재 지정 및 지도․행사 지원/⑥문화재 등록·반출 허가/⑦사적·천연기

념물·전적기념물 관리/⑧문화재에 관한 학술조사 연구/⑨문화재 주변 현상변경 허

가/⑩문화재사범 단속 및 매매업소 지도·감독/⑪무형문화재 전수관 건립(개보수) 및 

활성화 지원/⑫매장문화재 조사 및 지도․감독/⑬매장문화재 유존지역 및 문화재 지

표조사 협의 처리/⑭문화재 관리 DB 구축 및 관리/⑮문화재 안내판 정비 사업/⑯세

계유산 등재 추진 및 활용‧홍보 사업/⑰국가지정문화재 지정 및 해제 신청/⑱문화재 

보호물 또는 보호구역 적정성 검토/⑲천연기념물 동물치료소 지정 및 취소/⑳지정

문화재 활용 사업(문화재관리업무, 경남도청>경남소개>문화관광체육국>가야문화

유산과, 2021.10.3, https://www.gyeongnam.go.kr )


background image

224 

지식과 교양 Vol. 9

도가 있는데 경남은 그것마저도 없다.…”18)라고 하였다. 이를 통해 경남의 무형
문화재 정책이란 무형문화재 종목 지정·보유자 인정하고 매월 전승지원금 지
원하며, 매년 1회 공개행사비를 지원하는 수준의 정책으로 지원만 했지, 이를 
관리·평가·보존하는 정책이 부재하다. 앞으로 2021년 9월 9일자로 새로운 「도 
무형문화재 조례」가 입법예고 되었으므로 국가무형문화재에 준하는 경남의 
무형문화재 정책이 실현되리라 기대가 된다.  

4. 경남 무형문화재 정책의 바람직한 방향

3장에서 국가무형문화재와 경남 무형문화재의 정책 실행양상을 살펴보았

다. 발제자는 이를 바탕으로 경남 무형문화재의 바람직한 방향에 대해서는 언
급하고자 한다. 이는 크게 3영역으로 구분하여 살펴보고자 하는데, 하나는 정
책의 업무를 실행하는 담당자, 다른 하나는 「무형문화재법」에 근거하여 실행
되는 국가무형문화재 정책을 바탕 경남 무형문화재의 바람직한 정책 실행 방
향, 마지막으로 이들을 실행할 수 있는 하드웨어인 전수교육관에 대해 언급하
고자 한다. 

첫번째, 경남 무형문화재 담당자는 무형문화재 전문 인력으로 구성해야 한다. 
무형문화재의 행정담당자는 무형문화재를 지원·관리·운영·조사 등을 계획·

실행할 수 있는 전문적인 사람이어야 한다. 그래서 문화재청에서는 전문분야
의 학예사제도를 두고 있다. 무형문화재 행정은 이런 무형문화재를 전공한 학
예사에 의해 진행되어야 한다. 이런 의미에서 전국의 무형문화재 행정담당자
의 전공을 살펴보았다. 

<표 8> 무형문화재 행정담당 공무원의 전공(2021년 기준)

국가

무형

문화재

시⋅도무형문화재

서울 부산 대구 대전 인천 광주 울산 세종 경기 강원 충북 충남 전북 전남 경북 경남 제주 이북

5도

학예

연구사

(관)

○ ○ ○ ○

○ ○ ○ ○ ○ ○

일반

행정직

○ ○

18) A(경남무형문화재 전승자), 경남의 무형문화재 지원 현황, 20210.9.25, 전화 인터뷰. 

     B(경남무형문화재전승자),  경남의  무형문화재  현황과  바람직한  지원  형태, 

2021.9.26~30, 전화 인터뷰. 


background image

225

경남 무형문화재의 현황과 바람직한 방향 | 강인숙

<표 8>에서 제시된 바와 같이 무형문화재를 담당하는 공무원은 크게 학예

연구사(관)와 일반행정직으로 구분되는데, 국가무형문화재의 경우 무형문화
재를 전공한 학예연구사(관)에 의해 업무가 진행되지만, 시·도무형문화재는 그
렇지 못하다. 시·도무형문화재의 경우 학예사(관)이 무형문화재를 담당하는 지
역은 모두 13곳으로, 국가를 비롯하여 서울·부산·대구·대전·광주·경기·강원·충
북·충남·전북·전남·제주이고, 일반행정직에 의해 무형문화재 업무가 진행되는 
지역은 6곳으로, 인천·울산·세종·경북·경남·이북5도이다. 2018년도 무형문화
재 담당자를 조사하였을 때, 국가는 당연히 무형문화재 전공자가 행정직을 담
당하고 있으며, 시·도무형문화재에서 학예사(관)를 채용한 지역이 5곳으로 서
울·부산·대전·인천·경남이었다(강인숙, 2018). 이번 2021년 조사에서는 13지역
으로 확장되어, 무형문화재 업무가 학예사에 의해 진행됨을 알 수 있었다. 사
실 무형문화재 업무는 행정업무만 있는 것이 아니다. 무형문화재는 문화라는 
큰 틀 속에 이해해야 하며, 유형문화재와 달리 끊임없이 변화하는 현장을 알아
서 대처할 수 있어야 한다. 그래서 무형문화재 업무는 특수분야로서 무형문화
재 전공자가 업무를 담당하야만 한다고 생각한다. 그래야 보다 미래 지향적인 
무형문화재의 계획과 진행이 가능하다. 그러나 이번 조사에서 학예사의 세부 
전공이 무형문화재가 아닌 유형문화재 전공자로서 고고학이나 역사학 출신이 
주류를 이루었다. 그리고 학예사를 채용하였다가 다시 일반행정직으로 교체된 
지역도 있었는데, 대표적인 지역이 경남과 인천이다. 그리고 이북5도는 문화재
청이 아닌 행정안전부에서 무형문화재 업무를 담당한다.

현재 경남 무형문화재는 경남의 12개 시·군에 분포되어 있는데, 행정 조직

도에 의하면, 시의 경우는 문화관광국·문화관광사업소, 군의 경우는 가야담당
관·문화관광과·행정국 등 안에 소속되어 있었다. 무형문화재는 대부분 문화예
술부서에서 담당하고 있는데, 이 부서에서는 무형문화재뿐만 아니라 문화재 
전반, 특히 유형문화재에 치중되어 있다. 경남은 가야문화권으로 국가 시책에 
의해 가야문화재를 중심으로 특성화된 지역이다. 그래서 경남의 무형문화재는 
타 지역과 비교해서 매우 열악한 현황이다. 이런 경남의 무형문화재를 담당하
는 행정직을 살펴보면 다음과 같다.


background image

226 

지식과 교양 Vol. 9

<표 9> 경남과 시·군의 무형문화재 행정담당 공무원의 전공(2021년 기준)

경남

경남의 시·군

진주 창원 사천 김해 밀양 양산 의령 함안 남해 함양 거창 산청

학예

연구사

일반

행정직

<표 9>와 같이 경남과 각 시·군19)의 무형문화재 행정담당자는 크게 학예사

와 일반행정직으로 구분되는데, 학예사에 의해 무형문화재 정책이 시행되는 
지역은 2곳으로, 김해·남해, 일반행정직에 의해 무형문화재 정책이 시행되는 
지역은 11곳, 경남도청을 비롯하여 진주·창원·사전·밀양·양산·의령·함안·함양·
거창·산청이 있다. 이번 조사를 통해서 지역의 무형문화재는 없으나, 학예사가 
존재하는 지역이 있었는데, 거제·하동이다. 이렇게 경남의 무형문화재는 대부
분 전문직인 학예사보다는 일반 행정공무원이 담당하고 있어서 창의적으로 무
형문화재 활성화 하는데 어려움이 있다. 

두번째, 「무형문화재법」에 근거해서 경남의 무형문화재 정책이 수행되어

야 한다. 

2016년 「무형문화재법」이 시행된 이후, 무형문화재 범주를 비롯하여 무형

문화재를 진흥하기 위한 다양한 정책이 시도되었다. 그러나 지금까지 경남의 
무형문화재 정책은 「문화재보호법」에 근거한 정책20)을 실시하였고, 2021년 9
월 9일 입법 예고된 「도 무형문화재 조례」에 와서 「무형문화재법」에 근거한 무
형문화재 정책을 실행할 수 있게 되었다. 이에 정책의 성격에 따라 전승지원, 
조사·기록화, 공연·전시·교육활성화로 구분21)하여 언급하고자 한다. 

첫째, 전승 지원이다. 국가무형문화재 전승지원에는 공개행사, 전수장학 

지원, 전승공예 활성화, 인류무형유산 지원, 무형문화재 보급 선양 등과 같은 
업무가 있다. 그러나 현재 경남의 무형문화재 정책은 전승자 지원금과 더불어 

19) 경남의 시·군의 행정구역은 18지역으로, 시·도무형문화재가 존재하는 지역은 12곳, 

시·도무형문화재가 없는 지역은 6곳(거제·하동·고성·창녕·통영·합천)이 있다. 

20) 2021년 4월 1일 제정된 「도 무형문화재 조례」는 경남의 무형문화재 보호·육성에 초

점이 맞춰있다.

21) 무형문화재 정책을 3유형으로 구분한 것은 국립무형유산원의 3개과(전승과·조사기

록과·무형유산과)의 업무를 기반으로 나누었다. 


background image

227

경남 무형문화재의 현황과 바람직한 방향 | 강인숙

공개행사의 지원금만을 지급하고 있다. 이는 무형문화재의 최소한 지원으로, 
국가와 타 지역의 무형문화재 정책이 무형문화재를 활성화하기 위해 실행하는 
정책과 비교 시 매우 저조한 실정이다. 그러므로 경남에서도 무형문화재의 활
성화를 위한 다양한 전승지원이 수반되어야 할 것이다. 이에 발제자는 국가와 
타 지역의 실시하는 무형문화재 정책을 바탕으로, 전승지원의 기본인 공개행
사 모니터링, 전수장학 지원에 대해 언급하고자 한다. 

먼저, 공개행사이다. 공개행사는 「무형문화재법」 제28조에서 규정하는 법

적 의무사항으로 무형문화재의 보급 선양 및 국민의 전통문화 향유권을 증진
하기 위한 것이다(국립무형유산원기획운영과, 2021). 공개행사는 보유자·보유
단체가 공개된 장소에서 매년 1회 이상 일반 국민을 대상으로 공연·실연·전시
를 통해 보유한 기·예능을 선보이는 것으로, 예능종목은 완창이나 전 마당 등 
실연, 기능종목은 전통 기법의 실연 및 작품 전시를 원칙으로 한다.(국립무형
유산원기획운영과, 2021) 공개행사는 변화하는 전승환경에 의해 무형문화재
의 단절·변모될 우려가 있어 이를 제대로 계승하기 위한 것이다. 공개행사는 전
승자의 기예능을 평가하는 것이므로, 무형문화재 유형에서 전통 지식과 구전
전통 및 표현은 제외된다. 현재 공개행사는 공개행사 모니터링에 방식을 통해 
평가가 진행되는데, 공개행사 모니터링22)은 무형문화재 공개 및 전승활동 등
에 관한 규정에 의거한 것으로, 21세기 초반에 실행하였다. 그러나 현재 경남
의 공개행사는 매년 1회 공개행사 지원금만 지급하고, 공개행사의 피드백인 모
니터링은 부재하다. 몇 년 전부터 경남에서는 공개행사 지원금에 대한 결과물
로서, 공개행사 사진과 지원금 사용내역서를 제출할 것을 요구하였다. 그러나 
공개행사 모니터링은 무형문화재 종목의 변화양상, 전승자의 참여 형태, 전승

22) 년도 별 국가무형문화재 공개행사 모니터링 횟수(국립무형유산원기획운영과, 『국

립무형유산원 연보, 2015~2017』 2018, 24쪽/ 국립무형유산원기획운영과, 위의 책, 

2021, 29쪽.)

연도

전통

공연예술

전통기술

생활관습

민간신앙 및 

사회적 의식

놀이, 

축제 및 기예 합계

2015

61

63

5

16

14

159

2016

62

66

5

18

15

166

2017

57

63

5

18

15

158

2018

58

65

5

19

14

161

2019

59

66

5

19

15

164

2020

65

68

5

19

12

169


background image

228 

지식과 교양 Vol. 9

자의 기예능 평가, 종목에 대한 지역의 인지도, 지역주민의 참여도, 무형문화재 
현장의 어려움 등 무형문화재를 다각적으로 살펴볼 수 있다는 점에서 현장의 
상황을 파악할 수 있는 중요한 작업이다. 또한 공개행사 모니터링을 통해 수집
된 자료는 종목의 전승활동을 파악, 무형문화재의 보존·관리, 전승·교육·홍보 
자료 등의 활용이 가능함으로 정기조사와 더불어 현장의 소리를 들을 수 있는 
중요한 채널이다. 

다음으로, 전수장학 지원이다. 전수장학생은 「무형문화재법」 27조(전수장

학생)에 의한 정책으로 무형문화재의 전승 구조를 체계·확립하는 역할을 한다. 
전수장학생 지원은 무형문화재의 전승·보전을 위한 것으로, 「무형문화재법 시
행령」 24조(전수장학생의 선정등)에서는 보유자나 보유단체가 6개월 이상 전
수교육을 받은 사람으로서 기·예능의 소질이 있는 사람을 5년 동안 매월 장학
금을 지급한다(2021년「무형문화재법 시행령」). 현재 대부분 무형문화재 보존
회에서는 회원확보에 어려움을 겪고 있다. 이는 무형문화재가 소재지 주민으
로부터 관심이 저조하고, 주로 젊은 사람보다 연세가 있는 사람들의 향유물로 
인식되고 있으며, 그나마 젊은이의 관심이 탈춤이나 농악에 치중되기 때문이
다. 보존회 회원의 확보는 무형문화재 전승·보존과 직결되는 일이다. 그러므로 
무형문화재의 전승·보존의 입장에서 전수장학 지원은 필수적이며, 이와 더불
어 부산무형문화재에서 정책인 전승학교의 지정·지원은 눈여겨보아야 할 것이
다. 부산의 무형문화재는 전수장학과 전승학교 지원을 통해 그동안 보존회 회
원을 안정적으로 확보하였다. 현재 경남은 국가와 다른 시·도에서 지급하는 전
수장학 지원을 아직 실행하지 못하였다. 그러나 이번에 새롭게 개정되는 「도 
무형문화재 조례」에서 전수장학생 선정 방법 및 절차가 신설되었으므로, 전수
장학생을 선발하고 지원할 수 있는 제도가 마련되었다. 그러나 아쉽게도 이 조
례에는 전승학교에 대한 언급이 부재하다. 앞으로 학교를 통해 전수체계도 고
려해보아야 할 것이다.

둘째, 조사연구와 기록화이다. 조사연구에는 기초종합조사인 한국무형유

산조사와 보유자·보유단체·전수교육사를 대상으로 하는 정기조사가 있고, 기
록화는 무형문화재 지정된 종목과 보유자를 대상으로 영상·사진·도서 등을 통
해 기록물을 남기는 작업이다. 이런 조사연구와 기록화을 통해 수집된 자료는 


background image

229

경남 무형문화재의 현황과 바람직한 방향 | 강인숙

아카이브를 만들고, 이를 바탕으로 서비스 플랫폼을 통해 일반인에게 자료를 
공유하는 아카이브 서비스한다. 조사연구와 기록화는 무형문화재 자원을 확
보·보존·전승·확산하는데 중요한 역할을 한다.

먼저, 조사연구이다. 조사연구는 비지정 무형문화재에 대한 기초종합조사

로, 전국의 현장에서 실제로 전승되는 무형유산을 파악하기 위한 것이다. 대부
분의 무형문화재 종목 지정·보유자 인정이 조사연구를 통해서 이루어졌다. 조
사연구는 무형문화재가 시작되면 실행된 것으로, 국가는 기초종합조사에 근거
해서 무형문화재를 지정·인정하였다. 국가에서는 통상 10년을 주기로 기초종
합조사를 실행한다. 기초종합조사는 현행 「무형문화재법」 제7조(기본계획 수
립)·제48조(조사 및 기록화)에 의해 실시하는데, 한국무형유산종합조사라 부른
다. 현재 한국무형유산종합조사는 「무형문화재법」 시행과 더불어 무형문화재
의 유형이 7개 분야로 확장되면서 새롭게 추가된 전통 지식과 사회적 의식분야
에 집중하여 조사하고 있다.23) 한국무형유산종합조사는 전국단위 공동체 전승 
무형유산의 전승현황 파악 및 기초자료 구축하는 조사로서, 미래 무형유산 지
식재산을 보호, 무형문화재 지정 및 정책 수립, 문화콘텐츠 제작을 위한 기반자
료로 활용할 예정이라고 한다(국립무형유산원기획운영과, 2021). 이런 현황에
서 경남도 소멸되어가는 비지정 무형문화재에 대한 무형유산에 대한 종합조사
가 시행되어야 할 것이다. 민속은 우리 삶 속에서 생성-변화-소멸의 사이클을 순
환하는 살아있는 존재이다. 그러므로 무형유산 종합조사는 과거의 무형유산뿐만 
아니라 현재의 무형유산과 전승 형태를 파악할 수 있는 소중한 자료가 된다. 

조사연구에는 정기조사가 있다. 정기조사는 「무형문화재법」 제22조(정기

조사)에 의거 실행되는 사업으로, 5년마다 보유자·전수교육사를 조사한다. 국
가무형문화재의 정기조사24)는 초기 보유자의 전승 활동만을 조사하다가, 2018
년 전수교육사(당시 전수교육조교)로 확장하였고,24) 조사내용도 전수교육·전수

23) 한국무형유산종합조사는 2017년부터 본격 조사를 시작으로 4년 동안 전라·충청·강

원·경상·제주·서울·경기 등 전국을 대상으로 현장 조사를 진행하였으며, 총 406개의 

항목을 구축하였다. 사회적 의식은 2019년 목록조사를 시작으로 총 503건을 수집하

였다.(국립무형유산원기획운영과, 위의 책, 2021, 140쪽)

24) 국가무형문화재 정기조사 현황을 살펴보면, 2009년 31종목, 2010년 26종목, 2011년 

13종목, 2012년 29종목, 2013년 24종목, 2014년 31종목, 2015년 29종목, 2016년 

29종목, 2017년 29종목, 2018년 27종목, 2019년 33종목, 2020년 36종목을 조사하


background image

230 

지식과 교양 Vol. 9

경비·전수교육시설현황·전승자충원 등 세부적인 전승활동, 전승환경, 전승자
의 기·예능과 더불어 현장의 애로사항까지 심층 면담을 통해 자료를 수집한다. 
현재 정기조사는 무형문화재 기초자료를 구축하고, 무형문화재 보전‧관리를 
위한 자료로 활용하고 있다(국립무형유산원기획운영과, 2021). 그동안 경남의 
무형문화재 정책은 무형문화재를 지정·인정하고, 전승자에게 지원금만을 지
급하였지, 국가나 다른 시·도처럼 정기조사나 공개행사의 모니터링을 실시하
지 않았다. 이에 경남에서는 2021년 9월 9일 「도 무형문화재 조례」 입법예고를 
통해 정기조사를 실시할 예정이다. 앞으로 경남도 무형문화재 정기조사를 통
해 매년 지급되는 전승지원금의 사용 용도를 정확히 파악하고, 전승실태뿐만 
아니라 전승환경도 종합적으로 조사하여 현장에 끌려가는 수동적 행정이 아닌 
이끌어가는 능동적 행정을 펼쳐야 한다. 무형문화재 행정은 급격히 변화하는 
현장의 목소리를 들을 수 있는 채널이 다양해야 한다. 이는 현장에는 다양한 종
목·사람들이 존재하기 때문이다. 이런 점에서 정기조사는 현장의 목소리를 들
을 수 있는 또 하나의 채널이라는 점에서 의미가 있다.

다음으로, 기록화이다. 기록화는 국가무형문화재 종목 및 보유자(단체)를 

대상으로 영상 및 사진 촬영, 도서 발간을 추진하고, 이를 바탕으로 콘텐츠의 
제작‧보급 등 국민에게 서비스를 실시하여 무형문화재 저변을 확대하기 위한 
사업이다(국립무형유산원기획운영과, 2021). 무형문화재의 기록화에 대한 법
률조항은 1970년 「문화재보호법」 제19조-4, 1983년 「문화재보호법」 제19조
(기록의 작성·보존), 「무형문화재법」 제7조(기본계획 수립)·제48조(조사 및 기
록화)에서 제시하고 있는데, 이렇게 기록화를 법으로 정한 것은 현장의 급격한 
변화로 무형문화재가 변모할 위험성이 있기 때문이고, 무형문화재는 기예능을 
보유한 사람에 의해 전승되는 것으로 그 기예능을 누구나 알 수 있도록 영상으
로 기록을 남겼기 때문이다. 기록화에서는 국가무형문화재 종목 및 보유자·보
유단체의 기록영상·사진 촬영·기록도서 발간 등의 작업을 한다. 이는 지속 사
업으로, 1965년 문화재관리국에서 시작하였다가, 1995년 국립문화재연구소
가 이관받아 중요무형문화재 기록영화 제작 및 기록 도서 발간사업을 통해 국
가무형문화재 전통 기·예능을 기록으로 남겼다(국립문화재연구소, 2010). 이후 

였다.(국립무형유산원기획운영과, 위의 책, 2021, 144쪽.)


background image

231

경남 무형문화재의 현황과 바람직한 방향 | 강인숙

2013년 국립무형유산원으로 이관하여 기록화를 추진하고 있으며, 구술채록사
업도 추가로 진행하였다.  

구술채록사업은 기존의 기록화를 통해 기록할 수 없었던 세부 사항인 전승

자의 생애와 기‧예능 습득과정, 활동 및 전승 내용 등에 관한 사항을 인터뷰를 
통해 자료를 수집·채록하고, 이를 자서전 형태의 도서로 발간한 것이다(국립무
형유산원기획운영과, 2021). 국가는 2011년 ~ 2015년 51명의 보유자에 대한 
구술채록이 완료되었고, 이를 바탕으로 국가무형문화재 전승자 구술자서전이 
발간되었는데, 2017년 20건, 2018년 15건, 2019년 10건, 2020년 6건이 출판되
었다(국립무형유산원기획운영과, 2021). 기록화가 무형문화재 종목을 중심으
로 무형문화재의 형태·구성 등에 대한 작업이라면, 구술채록은 보유자를 중심
으로 한 내적인 형성 배경·사유·철학 등에 대한 작업이다. 그러나 경남 무형문
화재의 기록화 현황은 올해 함안농요를 시작으로 기록화의 문이 열렸으나, 아
직도 기초 종합조사나 구술채록사업들과 같은 무형문화재 기초를 다지는 사업
이 부족하다.

마지막으로, 아카이브를 통한 무형문화재 서비스 플랫폼 구축이다. 구슬은 

꿰어야 보배라는 말처럼, 자료는 자료 자체만으로 의미를 지니지 않는다. 자료
는 자료를 활용하였을 때 그 가치가 빛난다. 이런 점에서 조사연구와 기록화를 
통해 수집된 자료는 누구나 활용할 수 있는 자료가 되어야 한다. 아카이브 서비
스가 이런 자료의 활용을 높인다. 국가는 국립무형유산원 아카이브 서비스를 
통해 그동안 생산된 공연·전시·교육·학술조사연구·기록화 정보와 국가무형문
화재 정보, 한국의 인류무형유산 정보, 기증기탁, 외부자료 수집, 관련 콘텐츠 
등 메타데이터, 도서, 영상, 음원, 콘텐츠 등을 다양한 매체 형식으로 국립무형
유산원 아카이브 서비스 시스템 플랫폼을 통해 누구나 무형유산 정보를 쉽게 
이용할 수 있도록 공개·공유하고 있다. 이런 점에서 경남도 수집된 자료를 서비
스할 수 있는 플랫폼을 구축해야 할 것이다.

셋째, 공연·전시·교육의 활성화이다. 먼저, 공연·전시의 활성화이다. 대부

분의 무형문화재는 공연·전시를 통해 표출되지만, 전통 지식, 구전전통 및 표
현은 제외된다. 이는 대부분의 무형문화재가 가무악을 통해 그 종목의 정체성
을 표출하기 때문이다. 그래서 무형문화재는 매년 1회씩 공개행사인 공연과 전


background image

232 

지식과 교양 Vol. 9

시를 통해 무형문화재의 활성화를 도모한다. 국가무형문화재 공연의 경우 상
설공연·기획공연·초청공연을 통해 국민에게 다양한 무형문화재 공연을 향유할 
수 있는 기회를 제공하고, 무형문화재의 가치를 공감하며 공감대를 형성한다
(국립무형유산원기획운영과, 2021). 전시의 경우에는 상설전시·기획전시·무형
문화재기념관· 무형유산 디지털체험관을 통해 다양한 공예 전시품뿐만 아니라 
무형문화재의 전승 주체인 보유자를 조명하는 공간, 무형문화재와 신기술을 
접목한 체험공간까지 아우르고 있다(국립무형유산원기획운영과, 2021). 그러
나 경남은 매년 1회 공개행사 이외에는 부재하다. 년 1회 공연·전시를 통해서 
무형문화재가 기예를 연마하고, 지역민과 소통하는 것은 불가능한 일이다. 또
한 공개행사는 전승을 위한 원형 위주의 공연이다. 그러므로 보유자·전수교육
사·이수자의 개인공연을 통해 변화하는 시대에 맞는 관객과 소통하는 창의적
인 공연이 필요하다. 이런 점에서 상설공연·기획공연과 같은 다양한 형태의 공
연이 지원되어야한다.

다음으로, 교육 활성화이다. 무형문화재 교육에 대해서 「무형문화재법」 제

38조(무형문화재의 교육지원 등)에 의하면, 「문화예술교육 지원법」 제15조에
서는 학교문화예술교육, 21조에서는 사회문화예술교육을 지원하고, 「문화예
술진흥법」 제12조에서는 문화강좌를 설치하는 경우 무형문화재에 관한 교육
이나 강좌를 포함하라는 내용이 있다. 이 법에 근거하여 국가무형문화재의 경
우 이수자에게 문화예술교육사 2급 자격증이 주어진다. 무형문화재의 교육은 
보존회의 전승 교육뿐만 아니라, 일반인을 대상으로 한 체험교육도 중요하다. 
이는 무형문화재의 전승자를 수급하는 지름길이기 때문이다. 아는 만큼 보인
다는 말과 같이 알아야 관심을 갖고, 이 관심이 취미가 된다. 그러나 현재 우리
의 환경은 일반인이 무형문화재에 관심을 갖기에 어려운 환경이다. 그러므로 
학교와 사회문화예술을 담당하는 문화예술교육사의 역할은 크다고 생각한다. 
그러나 문화예술교육사 자격증이 국가무형문화재 이수자에게만 발급되고, 시·
도무형문화재 이수자에게는 발급되지 않으므로, 경남은 시·도무형문화재 이수
자들도 문화예술교육사 자격증을 받을 수 있도록 노력해야 할 것이다. 또한 경
남교육청과 MOU를 통해 무형문화재를 교육·체험할 수 있는 길을 모색하여야 
한다. 현재 무형문화재보존회에서 다양한 사업을 통해 무형문화재 교육·체험


background image

233

경남 무형문화재의 현황과 바람직한 방향 | 강인숙

을 활성화하고 있지만, 수강생모집에 한계가 있다. 그러므로 지역 교육청의 연
계를 통해 무형문화재 전수교육관을 체험교육기관, 교육자의 연수교육기관, 
사회문화교육기관 등으로 활성화할 수 있도록 행정적 뒷받침이 필요합니다. 

넷째, 전수교육관(전수관)의 개선이다. 국가에서는 「문화재보호법」 제41조

(무형문화재보호·육성), 51조(보조금)에 근거하여, 전수관 건립을 활성화하였
다. 무형문화재 전수교육관의 설립목적은 첫째, 무형문화재의 안정적인 전수
활동 공간을 제공, 둘째, 지역문화의 거점 공간으로 육성하여 지역사회와 연계
를 통한 무형문화재 전승 기반의 확대, 셋째, 사회교육·공연·전시를 통한 국민
의 참여와 전승자 진입 기반 마련을 위해서이다.25)

시·도무형문화재의 전수교육관 현황을 살펴보면, 다음과 같다.26) 

<표 10> 시·도별 무형문화재 전수교육관 현황(2021년 기준)

시도

구분

서울 부산 대구 인천 광주 대전 울산 경기 강원 충북 충남 전북 전남 경북 경남 제주 세종 계

전수

교육관 수 전체 4

5 1 2 2 4 0 16 14 9 18 13 25 18 24 5 1 161

입주

종목 수

입주

47 22 12 28 2 22 0 17 14 9 18 18 36 23 42 14 4 328

국가

지정 21

5 2 5 1 0 0 4 3 3 5 7 18 7 18 6 1 106

시도

지정 26 17 10 23

1 22 0 13 11 6 13 11 18 16 24 8 3 222

<표 10>에 의하면 전국 전수관의 수를 비교하였을 때, 전남>경남>충남·경

북>경기>강원>전북>충북>부산·제주>서울·인천·대전>인천·광주>대구>울산의 
순으로 경남의 전수관은 전국에서 2번째로 많은 편이다. 전수관에 상주한 무형

25) 국립무형유산원, 2016 무형문화재전수교육관 활성화사업 공모계획, 2021.10.09. 

https://www.cha.go.kr/multiBbz/selectMultiBbzView.do;jsessionid=s4BMhz

RlYxdYUMNezXmERKX21BVI7LgeK3CzaqLiLYqDWkG7ylQGZ79mVyfkaRoc.

cha-was01_servlet_engine1?id=18129&no=24789&bbzId=newpublic&pageInd

ex=106&mn=NS_01_01&strWhere=&searchWrd=&sdate=&edate= 

26) 문화재청>행정정보>행정자료>2021무형문화재전수교육관 현황, 2021.10.09. 

https://www.cha.go.kr/cop/

     bbs/selectBoardArticle.do;jsessionid=918NBiG9yv0elMcgaCXaUIAjd8xOSg4K

Gc0AGg90PFkaxwxIpPFtE5Yk63lbSJce.cha-was01_servlet_engine1?nttId=80

344&bbsId=BBSMSTR_1045&pageIndex=2&pageUnit=10&searchCnd=&sear

chWrd=&ctgryLrcls=&ctgryMdcls=&ctgrySmcls=&ntcStartDt=&ntcEndDt=&

searchUseYn=&mn=NS_03_09_01


background image

234 

지식과 교양 Vol. 9

문화재를 살펴보았을 때, 서울>경남>전남>인천>경북>부산·대전>충남·전북>
경기>강원·제주>대구>충북>세종>광주>울산의 순이다. 전수관의 상주 종목을 
보았을 때도 경남은 서울 다음이다. 경남의 전수관에 상주한 국가 지정 무형문
화재는 18개종목으로 서울(21종목) 다음, 전북(18종목)과 동일하며, 시·도무형
문화재는 24종목으로 서울(26종목) 다음으로 2위이다. 이와 같이 경남의 전수
관에는 무형문화재 42종목이 상주하여 전수교육과 더불어 다양한 전승활동을 
하고 있다. 

경남의 전수교육관의 건립연도 현황을 살펴보면 다음과 같다.

<표 11> 경남의 전수교육관(전수관)의 건립연도 현황

년도 ~1985 1986~90 1991~95 1996~2000 2001~05

2006~10

2011~15 2016~20

1

1

0

4

2

13

2

1

전수

관,

 

전수

교육

밀양

백중 

(󰡑82)

영산

무형

문화재

(󰡑88)

·창원/광려

숯일소리

(󰡑93)

·통영공예

(󰡑94)

·함안화천

농악(󰡑95)

·창원/한자

매듭(󰡑95)

·진주

전통예

(󰡑02)

·진주

장도장

(󰡑05)

·마산/가곡(󰡑06)

·통영예능(󰡑06)

·양산/가양용신

제(󰡑06)

·고성농요(󰡑07)

·남해(󰡑07)

·밀양/무안용호

놀이(󰡑08)

·양산/웅상농청

장원(󰡑08)

·산청목조각장

(󰡑08)

·마산/민속예술

(󰡑08)

·진주 두석장

(󰡑09)

·사천/마도갈방

아(󰡑10)

·밀양/법흥상

(󰡑10)

·진주오광대(󰡑10)

·거창

(󰡑11)

·고성

오광대

(󰡑13)

사천

무형

문화재

(󰡑16)

무형문화재 전수관은 1974년 부산민속예술관을 시작으로 전국에 건립되

었는데, <표 11>를 통해서 경남은 1982년 밀양백중놀이 전수관을 시작으로 모


background image

235

경남 무형문화재의 현황과 바람직한 방향 | 강인숙

두 24개의 전수교육관(전수관)이 건립되었다. 경남의 전수관은 2000년도를 중
심으로 이전에 6개, 이후에 18개가 건립되었는데, 주로 2006년 ~ 2010년 사이
에 집중되어 지어졌다. 현재 2000년 이전의 전수관은 건물의 노후와 전수교육 
활용면에서 재건축 및 보수가 필요한 현황이며, 2000년 이후의 전수관도 예외
는 아니다. 특히, 진주전통예술관(2002), 통영예능전수관(2006)은 누수가 잦
고, 건축물이 노후하며, 활용면에서 어려움을 호소하고 있다. 현재 진주전통예
술관에는 5단체가 상주하고 있으며, 통영예능전수관에는 3단체가 상주해 있는
데, 진주전통예술관은 연습할 수 있는 공간이 부족하고, 통영예능전수관(1층 
승전무, 2층 남해안별신굿, 3층 통영오광대)은 층간 소리 때문에 단체 간의 어
려움을 호소하고 있다. 이는 여러 무형문화재 종목을 한 건물이 상주하면서, 각
기 종목의 특성을 배려하지 않고 건축하고, 공간을 배분해서 일어나는 문제들
이다. 또한 마산의 도무형문화재지정민속예술전수관의 경우, 아랫녘수륙재와 
마산농청놀이가 상주하는데, 이 전수관은 도로변의 5층 건물로서 공연장이 없
어서 전수교육만 하지, 전수교육관의 목적인 공연·전시·교육의 용도로 사용할 
수가 없다. 국가와 시·도는 매년 전수교육관 현황을 조사하고 있으나, 이는 전
수교육관의 양적 조사인 통계만 집중되어 있고, 질적 조사가 미흡한 현황이다. 
이런 점에서 경남 시·군의 전수관 실태조사는 질적 측면에서 조사가 이루어져
야 할 것이다. 

5. 맺음말

「무형문화재법」 시행은 국가와 시·도무형문화재의 현장에 큰 변화를 초래

하였다. 이런 변화에 국가나 시·도는 적극적·능동적으로 대처하여 행정시스템
을 구축하였으나, 아직도 과거 「문화재보호법」에 준하여 무형문화재 정책을 
수행하는 시·도도 존재한다. 이런 시도 중의 하나가 경남이다. 경남은 현재까지 
무형문화재 보호·육성을 기반으로 무형문화재 정책을 수행하다가, 2021년 9월 
「도 무형문화재 조례」를 입법예고를 발표하면서 「무형문화재법」에 의한 정책 
수행의 의지를 표명하였다. 경남의 무형문화재 현황을 살펴보면, 경남은 18개 
시·도 중에서 6위로 다수의 무형문화재를 소유하고 있는데, 전통공연예술은 전
국에서 3위, 전통기술은 9위, 전통생활관습은 12위, 민간신앙 및 사회적 의식


background image

236 

지식과 교양 Vol. 9

은 6위, 놀이·축제 및 기예는 1위, 전통지식과 구전전통 및 표현은 부재하다. 지
역별 무형문화재 보유현황을 살펴보면, 경남의 12개 시·군에 41종목의 무형문
화재가 산재해있으며, 명예보유자 6인, 보유자 43인, 보유자후보 34인, 전수교
육조교 82인, 이수자 442인으로 무형문화재 전승자는 모두 607명이 있다. 국
가무형문화재와 비교시 경남의 전승 구조에서 독특한 점은 보유자후보의 유
지, 전수장학생 지원의 부재이다. 또한 경남의 무형문화재 전수교육관은 24개
로 18개 시·도 중에서 2위를 차지한다. 

이와 같이 경남의 무형문화재는 전국 대비 무형문화재 종목·전승자·전수교

육관 측면에서 우위를 차지하고 있으나, 경남 무형문화재를 뒷받침해주는 행
정력은 매우 미약하다. 이는 2020년 12월 7일 「도 무형문화재 조례」 가 아직도 
「문화재보호법」에 근거하여 무형문화재 보호·육성에 초점을 두고 기본적인 행
정업무만 실행하였다. 그리고 무형문화재 행정을 담당자는 무형문화재를 전공
한 학예사임에도 불구하고, 경남은 아직도 일반공무원이 행정을 담당하고 있
다. 그렇다 보니, 경남의 무형문화재 정책은 현장을 기반으로 한 실제적인 운
영·관리·지원이 어려운 상황이다. 이에 발제자는 국가무형문화재 정책을 바탕
으로 바람직한 경남 무형문화재 정책을 살펴보았다. 먼저, 전승지원 부분에서 
다른 시·도에서 이미 진행하는 공개행사 모니터링, 전수장학 지원, 전승공예활
성화 등의 행정적 지원이 수반되어야 할 것이다. 둘째, 조사연구 및 기록화, 아
카이브서비스가 제공되어야 한다. 셋째, 공연·전시·교육이 활성화해야 한다. 
넷째, 노후된 전수교육관을 개보수하여 활용도 높은 전수교육 공간 전환하여
야 한다. 이는 국가무형문화재 정책을 바탕으로 제시한 정책은 국가를 비롯한 
많은 시·도들이 실행하는 정책으로 무형문화재가 바람직한 방향으로 나가는 
데 있어 기본적인 요소이다. 이런 기본적인 행정이 뒷받침되었을 때, 무형문화
재현장과 유기적 관계 속에서 발전적인 시너지효과를 기대할 수있다. 현재 경
남의 무형문화재 행정은 현장의 전문가 활용도가 매우 낮다. 사실 공개행사 모
니터링·기초조사연구·정기조사·기록화 등은 현장의 전문가를 통해서 수집되는 
자료이다. 이런 자료가 오랜 기간 축적되었을 때, 지역의 무형유산은 무형자산
이 된다.


background image

237

경남 무형문화재의 현황과 바람직한 방향 | 강인숙

참고문헌

강인숙, 「국가와 시·도무형문화재 무용종목 전승 현장의 당면 과제」, 『무형유

산』, 5호, 2018. 

국립무형유산원 기획운영과, 『국립무형유산원 연보, 2015~2017』, 2018.
국립무형유산원 기획운영과, 『국립무형유산원 연보, 2018~2020』, 2021.
국립문화재연구소,『무형문화재기록화 가이드북』, 그래픽코리아, 2010. 
전승자 A, 2021.9.25. 전화 인터뷰.
전승자 B, 2021.9.26/ 9.30. 전화인터뷰.
무형유산디지털아카이브, 2021.10.9. https://www.iha.go.kr
소개·조직·업무, 국립무형유산원, 2021.9.26./10.2, https://www.nihc.go.kr
문화재관리업무, 경남도청>가야문화유산과, 2021.10.3. https://www.

gyeongnam.go.kr

「문화재보호법」, 2021.09.26., https://www.law.go.kr/LSW
「무형문화재법(2016년)」, 2021.09.26., https://law.go.kr/LSW
2016 무형문화재전수교육관 활성화사업 공모계획, 문화재청, 2021.10.09., 
https://www.cha.go.kr/multiBbz
「도 무형문화재조례(2020.12.7)」, 경남도청, 2021.10.3./10.4, https://www. 

gyeongnam.go

2021무형문화재전수교육관 현황, 문화재청> 행정자료, 2021.10.9., 
https://www.cha.go.kr/cop/bbs/selectBoardArticle.do;jsessionid


background image

238 

지식과 교양 Vol. 9

❚국문초록

이 연구는 경남 무형문화재 현행 정책을 살펴보고, 이를 바탕으로 바

람직한 경남의 무형문화재정책을 제언하기 위함이다. 무형문화재 정책

은 2016년 「무형문화재법」이 시행되면서 큰 변화를 맞이하였다. 그러나 

경남은 아직도 변화하는 시대의 흐름을 따라가지 못하고, 과거 「문화재

보호법」에 안주하고 있다. 이런 현황에서 연구자는 국가무형문화재 정

책을 수행하는 국립유산원의 업무를 바탕으로 경남무형문화재 정책에 

대해 언급하고자 한다. 연구자는 2000년부터 경남의 무형문화재 현장

을 조사하였는데, 무형문화재 현장과 정책을 시행하는 행정기관과의 시

각 차이로 끈임없이 부딪치고 있다. 이는 서로에 대한 불신이 존재하기 

때문이라 생각한다. 

현재 국가는 무형문화재를 운영하는데 있어, 크게 전승지원, 조사연

구기록, 전시·공연·교육으로 구분하여 실시하고 있다. 전승지원에서는 

이수자심사, 1년 1회 공개행사, 전승공예품 은행운영, 전통공예 활성화 

지원 등 기예능을 전수하는데 초점을 맞추고 있다. 반면, 조사연구기록

에서는 무형문화재 조사·기록·학술연구 등을 하며, 전시·공연·교육은 무

형문화재 기예능을 전수·보급하는데 역점을 두고 있다. 이와 같이 국가

는 무형문화재를 전수·보급·기록함으로써 무형문화재의 기본원리를 지

키면서도 반면, 국민 누구나 향유할 수 있는 문화콘텐츠로 전환에 힘을 

기울이고 있다. 

그러나 경남의 무형문화재는 원형 보존의 틀 속에서 안주하면서 지역

민과의 공유점은 관가하고 있다. 그렇다고 무형문화재의 원형이 제대로 

전승되고 있는가에 대해서도 의문이 든다.  

현재 경남은 2012년 9월 9일 「경상남도 무형문화재보전 및 진흥에 

관한 조례」의 입법예고를 통해 「무형문화재법」에 의한 무형문화재 행정

시스템의 기틀을 마련하려고 한다. 사실 그동안 경남의 무형문화재 정

책은 「문화재보호법」에 준하는 정책을 실행하였다. 그래서 경남의 무형

문화재 정책은 문화재청이나 국립무형유산원과 같은 운영·관리·지원·전

승시스템 선상에서 실행하지 못하였다. 이 논문은 국가와 경남의 무형

문화재가 바람직한 협력체계를 구축하기 위한 기초로서 국가와 경남의 

무형문화재의 현장을 중심으로 논의하였는데, 특히 무형문화재 정책을 

체계적으로 수행하는 기관인 국립무형유산원의 업무를 중심으로 경남 

무형문화재 정책의 바람직한 방향에 대해 제시하였다. 

주제어 ● 무형문화재법, 무형문화재정책, 경남무형문화재, 경남무형문

화재정책, 국립무형유산원


background image

239

경남 무형문화재의 현황과 바람직한 방향 | 강인숙

❚Abstract

Current Situation and Positive Direction of Intangible Cultural 

Property in South Gyeongsang Province

Kang, In Sook

The study examines the current policy of intangible cultural properties 

in Gyeongsangnam-do and suggest a positive intangible cultural policy in 

Gyeongnam with the background. The intangible cultural property policy 

faced a major change with the implementation of the Intangible Cultural 

Property Act in 2016. However, Gyeongnam cannot keep up with the 

changing trend of the times, but is settled for the Cultural Heritage Protection 

Act in the past. In this situation, the researcher mentions the Gyeongnam 

Intangible Cultural Property Policy based on the work of the National 

Heritage Center, which implements the national intangible cultural property 

policy. Researchers have investigated the site of intangible cultural properties 

in Gyeongnam since 2000, and they have been constantly colliding due to 

differences in perspective between the site of intangible cultural properties 

and the administrative agency that carries out policies. This is because there 

is distrust in each other.

Currently, the state operates intangible cultural properties, which are 

largely divided into transmission support, research, research records, 

exhibitions, performances, and education. The transmission support focuses 

on transferring skills such as screening for graduates, opening events once 

a year, bank operation of transmission crafts, and support for revitalizing 

traditional crafts. On the other hand, in the research records, intangible 

cultural properties are investigated, recorded, and academic research are 

conducted. Also, the exhibitions, performances, and education focus on 

transferring and distributing intangible cultural properties. While maintaining 

the basic principles of intangible cultural properties by transferring, 

distributing, and recording intangible cultural properties, the state is focusing 

on converting them into cultural contents that can be enjoyed by all people.

However, intangible cultural properties in Gyeongsangnam-do are 

complacent in the framework of original preservation, but sharing with local 

residents are overlooked. It is also questionable whether the original form of 


background image

240 

지식과 교양 Vol. 9

intangible cultural properties is properly descended.

Currently, Gyeongnam is trying to lay the foundation for the 

administrative system of intangible cultural properties under the Intangible 

Cultural Properties Act through a legislative notice of the Gyeongsangnam-

do Ordinance on the Preservation and Promotion of Intangible Cultural 

Properties on September 9, 2012. In fact, the policy of intangible cultural 

properties in Gyeongnam has been implemented in accordance with the 

Cultural Properties Protection Act. Therefore, Gyeongnam's intangible 

cultural property policy was not implemented in line with the operation, 

management, support, and transfer system such as the Cultural Heritage 

Administration or the National Intangible Heritage Center. The paper 

discusses the positive direction of Gyeongnam intangible cultural property 

policy, focusing on the work of the National Intangible Heritage Institute, an 

institution that systematically implements the intangible cultural property 

policy.

Keyword ● Intangible Cultural Heritage Act, Intangible Cultural Heritage 

Policy, Gyeongnam Intangible Cultural Heritage, Gyeongnam 

Intangible Cultural Property, and National Intangible Heritage 

Center

❙논문투고:2022. 04. 25.❙심사완료:2022. 05. 13.❙게재확정: 2022. 05. 13.


background image

241

버지니아 울프 소설에 나타난 타자 철학*

1. 들어가며

본 연구는 미학적, 정치적, 윤리적 그리고 인식론적 문제들을 탐구하고 있

는 버지니아 울프(Virginia Woolf)의 소설들을 후기구조주의자들의 관점에서 
새로이 재조명한 것이다. 울프에 관한 기존의 비평은 크게 그녀의 작품들을 전
형적인 모더니즘 미학에 기초하여 설명하거나 아니면 그녀를 남성 중심주의 
문화와 가부장제를 비판하고 여성적 글쓰기를 주창하는 페미니스트들의 대모
로 평가하였다. 하지만 본 연구에서는 리얼리즘, 모더니즘, 그리고 타자 윤리학 
간의 관계에 대해 좀 더 복합적인 이야기를 해보고자 한다. 울프는 자신의 소설
들을 통해 주로 자아와 타자, 소통과 소외, 친밀감과 거리감의 문제에 관해 천
착해 왔다. 

본 연구에서 대상으로 삼은 세 소설 『제이콥의 방』(Jacob’s Room, 1922), 『댈

노 영 신**

1. 들어가며
2. 『제이콥의 방』에 나타난 타자 철학
3. 『댈러웨이 부인』에 나타난 타자 철학
4. 『등대로』에 나타난 타자 철학
5. 맺음말

http://doi.org/10.54698/kl.2022.9.241

목  차

* 이 논문은 2019년 대한민국 교육부와 한국연구재단의 지원을 받아 수행된 연구임 

(NRF-2019S1A5B5A07105641)

** 영남이공대학교 강사


background image

242 

지식과 교양 Vol. 9

러웨이 부인』(Mrs. Dalloway, 1925), 그리고 『등대로』(To the Lighthouse, 1927)에
서도 울프는 전쟁의 위기 속에서 영국사회에 나타난 근본적인 타자에 대한 인
식의 변화들을 주제로 다루고 있으며, 동시에 독자의 윤리학적 반응을 일으키
는 소설의 가능성을 타진하는 작업에 몰두하고 있다. 하지만 울프에게 있어 소
설은 독자로 하여금 타인에 대한 공감을 일깨우는 장이 되기도 하지만 요컨대 
공감을 가르치는 소설의 가능성에 가치를 두기보다는 타인에게 쉽게 공감하는 
것에 내포된 위험성에 역점을 두고 있다. 따라서 울프의 소설을 읽어나갈 때, 
우리는 우리 자신의 무한한 삶을 상상할 때와 마찬가지로 타인의 삶의 무한한 
가능성을 상상하는데 있어서 한계에 부딪히게 된다. 타인을 완전히 알고 이해
할 수 있다는 가능성에 대한 회의와 위기감, 그로 인한 의사소통의 실패는 일견 
모더니스트 작품의 특징으로 친숙한 것이기도 하지만, 울프 소설에서는 이러
한 타인과의 벌어진 틈이 바로 모더니즘의 윤리학을 정의하는 타인과의 만남
으로 강조되고 있다(Hollander 41).

이것은 절대적 타자와의 만남과 책임을 강조하고 있는 후기구조주의자들

의 윤리학, 특히 에마누엘 레비나스(Emmanuel Levinas)의 사상과 그 맥이 닿
아 있다. 레비나스의 타자 윤리학은 울프를 위시한 모더니스트들의 문학 작품
에서 재현된 실재와 실험적인 형식의 난해성을 풀어내는데 있어 큰 실마리를 
제공해 줄 것으로 기대된다. 따라서 본 연구에서는 울프의 소설들에 실타래처
럼 얽혀있는 전쟁, 죽음, 젠더의 문제들을 레비나스의 사유와 함께 윤리적, 정
치적, 인식론적 틀에서 새롭게 읽어 보고자 한다. 이러한 시도는 울프의 소설에 
나타난 타자 철학을 밝히는데 일조함에 틀림없다. 

본 연구에서 대상으로 삼고 있는 울프의 세 소설은 모두 제1차 세계대전 전

후를 배경으로 삼고 있고, 작중 주요 등장인물이 죽음으로서 그 부재를 드러내
고 있는 작품들이다. 작품 분석에 앞서 제1차 세계대전이 발발한 기간 동안 그
녀가 작성한 일기들을 살펴보면 윤리학과 인간관계에 관한 의미심장한 질문을 
던지고 있는 부분을 발견할 수 있다. 여기서 울프는 타인의 삶이란 ‘덮여져 있
는 셰익스피어 희곡의 책갈피처럼’ 완전히 이해하기가 어려우며, 타인을 살해
하는 것이 쉬운 이유는 타인의 삶이 그 사람에게 의미하는 바가 무엇인지, 또 
그 사람에게 감겨져 있는 연속된 삶의 무한한 가능성과 이미 지나간 그 사람의 


background image

243

버지니아 울프 소설에 나타난 타자 철학 | 노영신

과거를 생각해 내는데 있어서 분명 우리의 ‘상상력’이 너무 게으르기 때문이라
고 기록하고 있다(Diary 1 186). 이를 통해 우리는 울프에게 타인이란 오직 제
한적이고 불완전하게만 알 수 있는 존재라는 사실과 타인의 삶의 의미를 완벽
하게 안다는 것은 어쩌면 우리의 이해를 벗어난 일이라는 사실을 깨닫게 된다
(Martin 177-178). 

나아가 타인의 삶을 상상하는 일에 실패한다는 것은 곧 윤리적 실패를 의

미하며, 이것은 쉽게 살인하게 만들고 쉽게 국가 간의 전쟁을 허용하게 만든
다. 이러한 절대적이고 무한한 타자에 바탕을 두고 있는 울프의 타자 인식은 레
비나스의 타자 인식과 상당히 유사하다. 레비나스는 타자는 자기 존재의 ‘초
월’ 자체로, 초월의 ‘무한’으로 맞서며, 살해보다 더 강한 이 무한은 타인의 얼
굴이고, 살인하지 말라는 최초의 말이라고 주장한다(Levinas 199). 울프와 레
비나스 두 사람 모두 타인의 무한한 가능성에 대한 상상적 인식이 그 사람을 쉽
게 살해하는 능력과 양립하지 않는다는 점에 다다르고 있고, 이들이 지닌 타인
의 무한성에 대한 인식은 살해에 대한 윤리적 저항을 불러일으킨다(Hollander 
45). 

울프는 제1차 세계대전 이후 집필한 그녀의 주요 소설들인 『제이콥의 방』, 

『댈러웨이 부인』, 『등대로』에서 이러한 타인의 무한한 가능성을 인식하고 재
현하고자 고군분투하고 있으며, 나아가 타인을 무한하고 초월적인 타자로 인
식하지 못하는 것이 결국 죽음으로 연결되고 있음을 보여준다. 따라서 독자들
도 이 세 소설들을 읽으면서 우리 자신의 무한한 삶을 상상할 때와 마찬가지로 
타인의 삶의 무한한 가능성을 상상하는데 있어 한계에 부딪히게 되는데, 구체
적으로 세 작품의 내용 분석을 통해 이러한 울프의 타자 인식과 전쟁 그리고 죽
음에 대한 사유를 면밀히 살펴보겠다.

2. 『제이콥의 방』에 나타난 타자 철학

먼저 제1차 세계대전 이후 집필한 울프의 세 번째 작품인 『제이콥의 방』을 

살펴보면, 소설의 제목이 ‘제이콥’이 아닌 ‘제이콥의 방’인 것처럼 이 작품은 제
이콥(Jacob Flanders)에 관한 이야기라기보다는 그가 속한 세계의 모든 사람, 
모든 장소의 제유로서 영국사회와 서구문명이라는 지리적, 사회적, 문화적 공


background image

244 

지식과 교양 Vol. 9

간에 관한 이야기로 해석될 수 있다. 지금까지 이 소설은 주인공 제이콥의 죽음
과 그의 비실체성으로 인해 울프의 소설 중 가장 당혹스러운 작품으로 인식되
어져 왔다. 많은 평자들이 제이콥은 누구인가, 라는 그의 정체성을 해명하는 문
제를 두고 많은 논의를 해 왔으나 아직도 여전히 알 수 없는 의문으로 남아있
다. 

소설의 내용을 간략하게 살펴보면, 소설은 총 열네 개의 장으로 구성되어 

있다. 먼저 제이콥의 콘월에서의 유년시절로 시작해서 케임브리지에서의 대학
생활과 런던에서의 생활, 그리스로의 여행, 마지막으로 1차 세계대전의 발발
과 그의 전사를 암시하는 것으로 소설은 끝을 맺는다. 울프의 첫 번째 실험소설
로 볼 수 있는 이 작품은 제이콥이라는 한 인물의 성장과 죽음을 다룬 성장소설
(bildungsroman)이다. 하지만 제이콥의 유년기와 청년기, 죽음에 이르기까지 
그의 인생 여정 아래에는 폭력에 눈 먼 문화와 그러한 폭력과 전쟁을 양산하고 
있는 도덕과 교육의 문제들이 복잡하게 실타래처럼 얽혀져있다. 제이콥은 당
대 지배체제의 “상속자”(JR 33)이자 “수혜자”(JR 33)이면서, 역설적으로 그 지
배체제의 산물인 전쟁으로 파괴되는 희생자로 서술됨으로써 작품에 풍자적 효
과를 고조시킨다. 따라서 이 소설은 반성장소설(anti-bildungsroman)로도 독
해해 볼 수 있다(Little 240, Zwerdling 62). 소설의 이러한 측면은 많은 페미니
스트들의 관심을 집중시켰으며, 페미니즘 비평에서는 제이콥과 제이콥이 속
한 세대가 성장하면서 받는 교육방식 아래 작동하는 메커니즘이 결국 젊은이
들을 폭력과 전쟁으로 몰아가고 있다고 통렬하게 비판한다(Clewell 204-205, 
Froula 63-64). 사실상 이 소설은 기존의 성장소설과는 달리 주인공이 어떤 인
물인지에 대해서 알려주기보다 의문투성이의 모호한 인물로 만듦으로써 어떤 
인물을 온전하게 안다는 것은 불가능하다는 점을 부각시킨다. 만일 우리가 어
떤 특정 장소나 세대 가운데 뿌리를 두고 있다는 감각을 통하여 과거와 연결되
거나 혹은 공감적 상상력을 통하여 서로 연결된다면, 우리들의 삶은 온전히 이
해 가능하게 될지도 모른다. 그러나 이 소설은 이 모든 형태의 연결고리들을 거
부하고 있다(Mepham 78).

작중 제이콥의 정체성은 제이콥이라는 존재를 두고 160여 명에 이르는 군

소 인물들이 그와 직접적으로 혹은 간접적으로 서로 연결되어, 멀리 혹은 가까


background image

245

버지니아 울프 소설에 나타난 타자 철학 | 노영신

이에서 동시다발적으로 주고받는 목소리를 통해 형성된다. 그러나 이러한 복
화술적인 목소리들은 결코 제이콥의 정체성을 밝혀주지 못한다. 오히려 그의 
존재를 희석시키고 제이콥이야말로 스쳐 지나가는 군소 인물들의 배경 막으
로 전도되어진다. 소설 도처에서 등장인물들은 제이콥을 알 수 있게 해 줄 대
답을 듣게 될 것이라는 기대를 품고 그의 이름을 부르지만, 그 부름에는 대답이 
없다. 심지어 그가 죽는 시점에 이르러서도 해명되지 않은 채로 남아 있다(Alt 
101). 제이콥을 바라보고 있는 수많은 군소 인물들의 관점에서 비롯된 제이콥
에 대한 허구적인 견해들을 살펴보자. 케임브리지 대학에 입학한 제이콥은 “아
주 잘 생겼지만 매우 어색하다”(JR 124)고 묘사된다. 그리고 “멋있고 훤칠하며, 
재미있고 기품이 있으며, 체격이 좋은”(JR 22) 젊은이로 기술된다. 하지만 화자
는 “사람에 대해 한마디로 규정하려는 노력은 부질없는 일이다”(JR 22)라고 말
하며 이제까지 제이콥에 관해 언급한 사실들을 모두 무색하게 만든다. 이처럼 
제이콥의 주변에 유령처럼 떠도는 수많은 목소리들은 확고한 의미를 전달하거
나 그의 성격을 밝혀주지 못한 채 의미의 부재를 드러낸다.

사실상 이 소설에 등장하는 모든 사람은 서로에게 알 수 없는 존재로 재현

되고 있는데, 이런 측면에서 이 소설은 레비나스의 모든 타인은 절대적 타자라
는 생각과 일맥상통한다고 볼 수 있다. 이러한 타인의 절대적 타자성은 20세기 
초반 런던이라는 도시에 스며든 낯선 분위기를 한층 더 파악하기 어렵게 만든
다. 도시의 밀도는 익명성을 더욱 조장하고, 나와 타인 사이의 심연을 더 벌여
놓은 듯하다. 작품 속 런던 도심의 이층 버스에서 마주친 승객들이 각자 서로에 
대해 “붉은 콧수염의 사나이”(JR 49)나 “회색 옷을 입고 파이프 담배를 피우는 
젊은이”(JR 49)라는 걸 제외하고는 아무 것도 읽을 수가 없는 것처럼, 일상 속
에서 스쳐 지나가는 수많은 사람들을 알 수 있거나 관계를 맺을 수 없는 도시의 
특성에서 울프는 전반적인 인간관계의 문제점을 제기한다(Hollander 50). 우
리는 “각자가 자신의 과거를 마치 암송할 수 있는 책갈피처럼 자신 속에 닫아
걸고”(JR 49) 있어서 타인들은 제목이나 이름처럼 부분적이고 본심을 드러내지 
않은 피상적인 것만 읽을 수 있을 뿐이다. 따라서 우리가 타인의 삶을 읽는 일
은 상당히 부분적이고 불완전한 독해를 하는 것이다(Bowlby 80). 울프는 소설
의 모든 독자들도 예외 없이 타인과 자아에 도달할 수 없는 주체임을 텍스트에


background image

246 

지식과 교양 Vol. 9

서 끊임없이 환기시킨다. 여기서 발생하는 타인의 불가해성으로 인한 소통의 
문제는 사실상 소설의 서사를 중단시키는 것으로 나타나는 것이 아니라 오히
려 소설의 주제이자 소설 자체를 형성하고 있는 것으로 표출된다. 

레비나스는 타인이 다가오는 순간은 그것을 전혀 예상하지 못하고 있을 때 

발생하며, 타인의 얼굴을 직면하는 일은 나의 선택이 아니라 타인에 의해 나에
게 요구되는 것이므로 나와 타인의 관계는 비대칭적이며 수동성을 띤다고 보
았다(이희원 242-243). 이러한 타자와의 관계는 이 소설에서도 중요한 주제로 
다루어지고 있다. 울프는 도시 그 자체와 함께 우리의 만남에 내포된 예측불가
능성을 드러낸다. 마치 도시 근로자들이 지하철에서 나왔을 때 만나게 되는 존
재는 결코 완전하게 예측할 수 있거나 설명할 수 없는 것처럼, 소설 속 화자는 
“만일 당신이 이 모퉁이를 돌아서면 무엇을 맞닥뜨릴까?”(JR 75)라는 질문을 
던지며 우리가 도시에서 길을 찾아 가면서 타인을 대면하게 되는 무수한 가능
성들을 생각하게 만든다. 우리는 일상적으로 이러한 기회들을 무시하고 지나
치지만, 작가는 우리 삶의 여정의 목적과 방향을 바꿀 수 있는 선택의 가능성이 
놀랍게도 바로 이러한 타인의 얼굴을 대면하는 순간, 그 표면 아래에 도사리고 
있다고 주장한다. 길거리에서 우연히 만난 사람이 장님 거지 여인이든 흰 턱수
염을 가진 노인이든, 우리가 그들에게 자신의 이야기를 하도록 허용해 주고 그
들의 요청과 호소에 응답할 때, 우리의 삶이 전적으로 완전히 바뀔 수도 있다고 
답하는 듯하다. 『제이콥의 방』은 우리가 결정한 작은 선택 하나하나가 거대한 
새로운 가능성으로 우리를 이끌며, 이러한 수백 개의 결정들이 차곡차곡 쌓여 
정체성 자체를 이루는 원천이 되는 것임을 일깨워 준다.

3. 『댈러웨이 부인』에 나타난 타자 철학

 다음으로 『댈러웨이 부인』에서는 작중 주요 인물들이 모두 자살과 죽음의 

충동을 느끼고 있다는 점에 주목하여 울프의 타자 인식을 살펴보고자 한다. 소
설 전반에 걸쳐 팽배해 있는 거리감과 낯선 분위기의 원인을 전후 영국사회의 
맥락 속에서 짚어보면, 소설에서 배경으로 삼고 있는 ‘1923년’은 제1차 세계대
전이 종식되고 오 년이 지난 후이다. 이 시기 영국사회의 분위기는 전쟁으로 입
은 손실로 인한 고통을 인내하려는 태도와 본능적인 감정을 억제하며 살아가


background image

247

버지니아 울프 소설에 나타난 타자 철학 | 노영신

려는 경향을 보인다. 전반적으로 정신적으로 무감각하고 감정을 억제하는 분
위기였으며, 딱딱하고 경직된 사회적 풍토 속에서 개인은 감정을 자유롭게 표
현할 수 없었다(Zwerdling 120-122). 당시 영국사회는 여성에게 전문직과 참
정권을 개방함으로써 여성들이 공적 영역에서 자유롭게 활동할 여지를 제공한 
것 같지만, 사실상 여성들은 전시 동안 활동해오던 공적 영역에서 물러나 전쟁
이 발발하기 전의 여성의 역할로 돌아가도록 요구 받았고, 모성에 대한 이상화
는 오히려 19세기 말보다 더 강화되어져서 그들은 의식적으로, 무의식적으로 
통제받았다(Lewis 1-3). 

이 소설은 1923년 6월의 어느 날, 런던에 살고 있는 클래리서 댈러웨이

(Clarissa Dalloway) 부인이 저녁에 열릴 파티에 쓸 꽃을 사기 위해 집을 나서
는 장면에서 시작하여 저녁에 개최된 파티 장면으로 끝이 난다. 댈러웨이 부인
의 삶 가운데서 단 하루라는 한정된 시간 속에서 소설이 담으려고 하는 것은 사
회적인 규범에 맞추어 살아가고 있는 댈러웨이 부인의 삶의 이면에 감추어진 
억압이다. 환언하면, 소설의 배경이 되는 하루는 댈러웨이 부인이 가부장제하
에서 살아온 자신의 삶에 대해 의식의 저변에서부터 회의하기 시작하는 일탈
의 하루인 것이다. 댈러웨이 부인의 삶을 짓누르고 있는 이 은폐된 억압을 포착
해내기 위해 울프는 의식의 흐름(stream of consciousness) 방식을 고안해 낸
다. 이 서술기법을 사용하여 댈러웨이 부인의 어두운 심연 속, 겉으로는 잘 드
러나지 않는 그녀의 내면세계가 얼마나 복잡하고 불안한지를 보여준다. 그리
고 한 사람의 주관적인 단일한 관점이 아니라 많은 인물로 관점을 이동시키는 
복수관점(multiple point of view)을 사용하여 다양한 각도에서 댈러웨이 부인
의 내면을 포착한다. 클래리서 댈러웨이 부인은 쉰 살이 넘은 중년의 여성으로 
이미 삼십여 년이나 결혼 생활을 한 여인이다. 그녀는 삶의 아름다움과 환희를 
향유할 줄 아는 인물인 동시에 죽음에 대한 공포심과 삶의 유한성을 느끼는 인
물이기도 하다(Brower 127). 

이러한 댈러웨이 부인의 모호하고 모순적인 삶의 태도는 샐리(Sally Seton)

와의 동성애적 관계를 부정하고 살아가는 모습에서 기인한다. 파티에 쓸 꽃
을 사러나가면서 댈러웨이 부인은 “샐리에 대한 감정이 사랑이지 않았던
가?”(MD 48)라는 질문을 던지며 과거 부어튼에서의 샐리를 회상한다. 클래리


background image

248 

지식과 교양 Vol. 9

서가 샐리에게서 느꼈던 감정은 “지금 이 순간에 죽는다면 더없이 행복할 것
이다”(MD 51)라고 생각할 정도로 온전하고 순수하며, 그 강렬함의 정도는 오
델로(Othel o)의 감정과 맞먹는 것이었다. 이러한 감정은 현재 클래리서가 남
편 리처드(Richard Dalloway)와의 부부관계에서 빠져 있는 “스며드는 핵심적
인”(MD 46) 어떤 감정이다. 클래리서에게 샐리와의 동성애는 인간존재에 내재
하고 있는 다양한 감정들을 억누르지 않은 채 타인과 교감하며 친밀감을 형성
하는 경험이었으며, 그 사랑의 강도 또한 매우 강렬한 것이었다. 

비록 표면적으로는 이 경험을 부정하고 결혼을 하게 되지만 댈러웨이 부인

으로서 살아가는 그녀의 의식은 “단 하루를 사는 것조차 대단히 위태롭다”(MD 
11)고 느낄 정도로 불안하게 삶과 죽음의 경계에 서서 양 극단을 오가며 끊임
없이 분열되고 흔들리는 양상을 보인다. 작중 주요 인물인 피터 월시(Peter 
Walsh) 또한 공원 벤치에서 졸다가 비슷한 죽음의 충동을 느낀다. 이러한 불안
한 의식과 자살 충동은 참전군인인 셉티머스(Septimus Warren Smith)에게서
는 극단적으로 표출되어 종국에는 자살하게 된다. 

셉티머스는 고향에서는 발휘할 수 없는 시인으로서의 잠재력과 가능성을 

키우기 위해 런던으로 온 젊은이이다. 그러나 런던은 수많은 셉티머스라는 순
진한 젊은이를 이 년 사이에 야위고 혐오스러운 인상이 되도록 할 정도의 경험
을 하게 하는 장소이다. 그는 이사벨 폴(Miss. Isabel Pole)의 지도로 셰익스피
어 작품의 묘미를 알게 되지만 한편으로 이사벨은 셉티머스가 쓴 시에 빠져있
는 주어를 빨간 잉크로 수정하여 상상력의 가능성을 죽이고 어떤 고정된 틀 속
에 가두는 인물이기도 하다. 셉티머스는 셰익스피어의 극과 이사벨 폴 양으로 
구성되어 있다고 여기는 영국을 지켜야 한다는 명분하에 제1차 세계대전에 참
전하고, 절친한 관계였던 상사 에번스(Evans)의 죽음을 목격하고도 이에 무감
각한 반응을 보인 자신의 모습에 자부심을 느낄 정도로 사회에서 바람직한 것
으로 간주되는 획일화된 행동방식에 순응한다. 

당시 지배계급은 대중에게 격렬한 감정에 동요되지 않도록 감정을 억누르

도록 강요하고 획일화하여 대중이 ‘목석같은 존재’가 되게 함으로써 부자연스
러운 평온함을 유지하려 하였다(Zwerdling 120-121). 따라서 모든 사람이 전
사한 가족이나 지인을 두고 있을 정도로 전쟁은 수많은 사람들에게 슬픔을 불


background image

249

버지니아 울프 소설에 나타난 타자 철학 | 노영신

러온 사건이었지만 이에 동요되거나 감상적으로 대처하는 자세는 부적절하다
고 간주되었고, 슬픔을 감내내고 “금욕적인 마음가짐”(MD 13)으로 흐트러짐 
없는 태도를 취하는 것이 이상적인 행동으로 여겨져 존경을 받았다. 그러나 셉
티머스는 뒤늦게 자신이 에번스에 대해 느끼는 감정을 억압하도록 강요를 받
아 왔으며, 그에 대해 느끼는 이 친밀한 감정은 결코 사회적 억압으로 억누를 
수 없음을 깨닫게 된다. 결국 에번스의 죽음에도 아무런 감정도 느낄 수 없게 
된 자신의 처지에 죄의식을 느끼게 된 셉티머스는 죽은 자의 환영을 보게 되고 
일상 언어의 규칙마저 벗어난 광기의 단계로 들어서게 된다. 

대다수의 사람들이 전쟁을 망각하고자 할 때 주변인이자 사회적 타자라

고 할 수 있는 정신분열증 환자 셉티머스만이 유일하게 전쟁이 야기한 죽음과 
파괴를 잊지 않고 있는데, 이로 인해 그는 정신과 의사인 윌리엄 브래드쇼(Sir 
William Bradshaw)의 판단에 의해 비정상이고 사회에 부적합한 인간으로 규
정되어 건강하지 못한 사람이자 심각한 환자로 분류되어 격리치료를 받아야 
할 대상이 된다. 여기서 울프는 타인의 삶의 고통을 완전히 무시하고 가공할 기
세로 획일화 시키려 하고 있는 윌리엄 브래드쇼에게 예외적으로 “짐승”(MD 
139)이라는 격렬한 표현도 서슴없이 쓰고 있다. 각 개인의 삶과 경험에서 도출
된 강렬한 감정들을 부정하도록 강요하거나 타인의 삶의 다양성과 가능성을 
한계지어 “삶의 축소”(MD 44)를 야기하는 일은 절대로 허용되어서는 안 된다. 
이러한 타인의 삶의 영역을 침해하는 행동에 관해서는 그것이 개인이든 사회 
제도이든 간에 작가는 강한 어조로 비판을 가한다.

결국 광인으로 낙인찍혀 아이 낳는 것도 금지 당하고, 자신의 강렬한 감정

도 억압당한 채, 가족과 친구들로부터 철저하게 격리되어 완전한 고립 속에서 
절대적 휴식을 취하도록 명령받은 셉티머스는 윌리엄 브래드쇼에게 과연 이런 
강요를 할 권리가 있는지 반문하면서 그의 영향력 하에 놓이지 않으려고 마침
내 자살을 선택한다. 셉티머스의 자살은 윌리엄 브래드쇼의 처방이 거짓 영웅
서사로 젊은이들을 부추겨 참전시키고 끔직한 죄의식을 낳게 한 지배 이데올
로기와 일맥상통하다는 것을 그가 인식하게 되었음을 드러낸다. 아울러 이런 
억압의 영향 하에 또다시 놓이지 않기 위해 죽음을 택할 만큼 이 억압이 치명적
임을 증명해 준다. “세상이 아무런 의미도 없다”(MD 133)는 것을 깨닫고 자살


background image

250 

지식과 교양 Vol. 9

을 선택한 셉티머스는 전쟁을 남성적 가치를 발휘할 수 있는 기회로 미화하는 
사회의 허구적 이데올로기가 가져오는 것은 결국 죽음과 절망과 광기뿐이라는 
점을 부각시킨다. 

이처럼 사회적 소외감을 느끼는 주요 인물들을 통해 울프는 당대 영국사회

에서 주조한 영웅적인 전쟁서사가 거짓이자 허구임을 폭로하고, 비정상인을 
정상인에게, 여성을 남성에게 종속시켜 순응할 것을 강요하는 가부장적 영국
사회의 억압이 인간존재에 얼마나 치명적인지를 보여준다. 따라서 『댈러웨이 
부인』에서는 억압적인 사회제도와 관습의 폭력성과 파괴성을 가시화하고, 이
와 동시에 그러한 제도와 관습에 균열을 가할 수 있는 전복성을 내포하고 있는 
죽음의 의미를 사회적 타자의 차원에서 되짚어 볼 수 있다. 

4. 『등대로』에 나타난 타자 철학

마지막으로 『등대로』에서는 작중 주요 인물들 중 릴리 브리스코우(Lilly 

Briscoe)와 램지 부인(Mrs. Ramsay)을 중심으로 울프의 타자 인식을 살펴보겠
다. 작품에서 램지 부인을 보고 “오십 쌍의 눈으로도 저 한 여인을 제대로 바라
보기에는 충분하지 않다”(TL 214)고 생각하는 릴리의 대사는 울프의 타자 인식
에 대한 사유를 잘 드러내 주는 대목이다. 작중 램지 부인의 정체성은 램지 부
인이라는 존재를 두고 마치 씨실과 날실이 얽혀들 듯 의식과 무의식의 안팎으
로 리듬을 타면서 움직이는 독특한 문체로 어떤 한 사람만의 의식을 통해 받는 
인상들이 아니라 여러 사람의 의식을 통한 인상들을, 여기 저기 각기 다른 이의 
의식으로 움직여 다니며 파악하게 된다. 하지만 여러 사람이 각각 다른 시점에
서 받은 서로 다른 여러 개의 주관적인 인상들의 힘을 빌려 객관적 진실에 다다
르려고 하는 시도는 “실제로 우리가 보고 있는 완벽한 모습과 다른 사람일지도 
모른다”(TL 55)는 릴리의 말대로, 이 여인의 삶의 진실을 꿰뚫지 못한 채 결국 
의문으로 남는다. 여기서 타인의 내적 삶을 완전하고 깊이 있게 상상하고자 하
는 우리의 욕망은 타인을 아는 것은 불가능하다는 사실에 직면하게 되고, 오히
려 타인을 알려는 시도가 혼란만 가중시키고 있는 점에서 레비나스의 모든 타
인은 절대적 타자라는 생각을 구체화하고 있는 듯하다. 레비나스에게 타인은 
상대적 타자성을 지닌 타자가 아니며, 타인의 타자성은 나와 그를 구분하는 어


background image

251

버지니아 울프 소설에 나타난 타자 철학 | 노영신

떤 성질에 의존하지 않는다. 타인은 ‘무한히 초월적인 자’로, ‘무한히 낯선 자’
로 남는다(Levinas 194). 

총 3부로 구성되어 있는 소설의 줄거리를 간략하게 살펴보자면, 등대로의 

여행을 계획하였으나 날씨 관계로 감행하지 못하다가 십 년이 지난 어느 날, 마
침내 등대 여행을 하게 되는 간단한 이야기이다. 1부 「창」(“The Window”)은 
시간적으로는 1908년 9월의 하루가 다루어지고, 공간적으로는 스카이 섬에 위
치한 램지 가의 여름 별장으로 제한되어진다. 여기에서는 후기 빅토리아조의 
가족 이야기가 램지부부의 가정생활을 통해 전반적으로 소개되고, 이들 램지
부부가 별장으로 초대한 시인, 과학자, 철학자, 화가를 비롯한 램지 가의 여덟 
명의 자녀들이 등장한다. 하지만 다 같이 저녁 식사를 하는 것을 제외하고는 특
별한 사건은 발생하지 않는다. 2부 「시간이 흐르다」(“Time Passes”)는 저녁 식
사가 끝난 후 밤에 사람들이 잠드는 과정과 칠흑 같은 어둠에 싸인 세계를 보여
준다. 그 어둠과 함께 전쟁이 드리운 십 년의 세월이 하룻밤이라는 틀 안에 포
함된다. 램지 부인의 죽음을 비롯해서 민타(Minta Doyle)와 폴(Paul Rayley)의 
불행한 결혼, 프루(Prue Ramsay)의 죽음, 앤드류(Andrew Ramsay)의 전사 등 
십 년 동안 일어난 어둡고 우울한 일들이 괄호 처리되어 제시된다. 3부 「등대」
(“The Lighthouse”)는 십 년이라는 시간의 흐름 이후의 이야기가 전개된다. 여
기에서는 램지 씨(Mr. Ramsay)가 아들과 딸인 제임스(James Ramsay)와 캠
(Cam Ramsay)을 데리고 등대로의 여행을 출발하여 그곳에 도착하는 모습과 
이들의 여정을 멀리 섬에서 바라보면서 미완성의 그림을 완성하는 화가 릴리
의 모습을 통해 파편화된 것들의 재구성이 이루어진다. 

작중 배경은 제1차 세계대전을 전후로 한 1908년에서 1918년까지의 십 년

간인데, 이 기간 동안 램지가의 사적인 공간에서 일어나고 있는 제반 갈등과 변
화는 개인적인 차원에서 그치지 않고 빅토리아조의 전형적인 가부장 체계의 
변화와 붕괴를 반영하고 있다. 19세기 말부터 20세기 초반의 영국사회는 표면
적으로는 여성들이 공적 영역에 진출하게 되지만, 안으로는 이러한 여성들을 
통제하고 밖으로는 대영제국을 수호하기 위해 자국의 모든 계층의 여성들이 
가정을 지키고 유지할 수 있도록 여성을 통제하는 담론을 생산하였다(Mackay 
and Thane 192-193). 이러한 제국주의 담론은 여성의 섹슈얼리티를 구속하


background image

252 

지식과 교양 Vol. 9

는 빅토리아조의 성규범을 유지시키고 강화시켰다. 

『등대로』에서는 가부장 중심의 위계적인 가족구조에 변화가 일어나고 있

는 영국가정에서 빅토리아조 남성과 여성에게 부담 지워졌던 성 역할의 파괴
성과 인위성이 램지부부의 가정생활을 통해 제시된다. 작중 여성 등장인물들
이 강요받는 희생적인 삶과 이에 따른 부정적인 영향은 심지어 남성 등장인물
들에게서도 발견되는데, 이는 남성이 여성에게 억압을 가하는 일방적인 가해
자라기보다는 남성 또한 빅토리아조 사회가 남성에게 요구하고 강요하는 성
별 정체성의 피해자라는 사실을 알 수 있다. 울프는 복합내적시점을 사용하여 
램지부부 두 사람 모두 단일한 특질로 파악되지 않는 인물들임을 부각시켜, 성
의 차이로 이분시키려는 사회나 독자의 기대를 깨뜨림으로써 성차 관념에 따
른 정체성의 허구성을 보여준다(Reid 93-98). 그리고 영국사회가 부여한 엄격
한 성역할이 남성과 여성 모두의 내면을 억압함으로써 이들의 삶을 축소하거
나 소진시켜 죽음을 야기하고 있음을 비판한다. 램지 부인이 끊임없이 가족을 
위해 희생해야 한다는 여성적 역할에 충실하게 임함으로써 “주고 또 주다가 결
국에는 죽어버린”(TL 163) 것과 램지 부인과 램지 씨의 이미지를 가장 닮은 딸
과 아들인 프루와 앤드류도 대표적인 성별 역할인 ‘출산’과 ‘전쟁’을 수행하다 
죽게 되는 점은 이를 극명하게 보여준다.

소설 중반부에서 램지 부인이 죽고 난 후, 소설의 3부에서 릴리는 모호한 

환상의 베일을 벗고 다시 살아난 램지 부인과 소위 ‘존재의 순간’(moment of 
being)이라고 불리는 순간적 경험을 통해 서로의 존재에 대한 깊은 인식에 다
다르게 된다. 이 존재의 순간은 계시처럼 다가와서 존재의 의미를 부여하는 지
고한 순간으로, 짧은 순간에 각자의 마음에 영원히 지울 수 없는 각인을 새기기 
때문에 명백히 순간적인 창조를 넘어서 타인과의 진정한 교감과 친밀감이 형
성되는 순간이기도 하다. 울프에게 있어 무한히 초월적인 자로, 무한히 낯선 자
로 인식되는 타인과의 결속은 나와 타인의 거리를 좀 더 가까이 모으는데서가 
아닌 오히려 예측불가능하고 거의 말로 표현할 수 없는 친밀한 순간에 이루어
진다. 울프 문학의 한 특징인 이러한 친밀감은 타인과의 벽을 허물거나 뛰어넘
을 수 있는 잠재력을 내포하고 있다. 

하지만 여기서 울프가 근본적으로 다른 방식의 친밀감을 전망하고 있다는 


background image

253

버지니아 울프 소설에 나타난 타자 철학 | 노영신

점은 주의를 요한다. 『제이콥의 방』에서는 제이콥과 시미언(Simeon) 사이에
서, 『댈러웨이 부인』에서는 클래리서와 샐리의 관계에서, 『등대로』에서는 릴
리와 램지 부인의 사이에서 포착되는 이러한 친밀한 순간은 점령과 지배의 관
계에서 벗어난, 그 강렬한 교감의 순간에서조차 타자성을 유지하는 관계이다. 
울프는 남성들 간의 혹은 여성들 간의 결속과 그 친밀한 순간에 만들어지는 특
이성을 탐구함으로써 이들의 동성애적 관계 내지는 모녀와 같은 관계에서 드
러나는 새로운 대안적 섹슈얼리티에 타자 윤리와 페미니스트 가치들을 조화시
키고 있다.

5. 맺음말

그 동안 울프는 글쓰기에 있어서 여러 가지 고도로 실험적인 방식들을 시

도해 왔고, 이러한 그녀의 실험적이고 모호한 글쓰기에 담긴 미학적 거리 두기 
장치들로 인해 현실 문제들을 교묘하게 회피하고 있는 유미주의자로 오해와 
비판을 받아 오기도 했다. 하지만 이러한 미학적 시도들은 타자를 억압하는 당
대 영국사회의 권력기제를 해체하고자 했던 그녀의 정치적, 윤리적, 인식론적 
태도의 단면을 보여주는 것이라 할 수 있다. 지금까지 살펴본 세 소설들을 통해
서 우리는 울프에게 타인이란 오직 제한적이고 불완전하게만 알 수 있는 존재
라는 사실과 그녀가 무엇보다 소설에서 타인의 삶의 진실을 꿰뚫어 보고 온전
히 파악할 수 있는 가능성을 제시하기보다는 그 불가능성에 역점을 두고 있음
을 확인할 수 있었다. 

울프에게 쉽게 소통되거나 공통된 경험은 단지 말 뿐인, 텅 빈 경험에 지나

지 않는다. 그녀의 소설들은 타인과의 완전한 공감대의 가능성, 바로 그 곳에 
의심의 눈초리를 던지고 오히려 그것의 위험성을 강조하고 있는데, 바로 이러
한 타인과의 벌어진 틈이 바로 울프의 타자 윤리를 정의한다. 그러므로 울프의 
소설들은 완벽하게 영구적으로 이해할 수 있는 경험에 저항하기를 독려함으로
써, 독자를 아는 것의 한계에 직면하게 함으로써, 또 설명할 수 없는 것을 대면
하게 함으로써, 다른 형태의 타자 윤리의 초석을 마련하고 있다. 따라서 울프
의 모더니즘 소설 전반에 스며든 낯선 분위기와 모호한 타자성, 거리감과 친밀
감, 그리고 등장인물의 죽음과 비실체성을 레비나스의 철학적 사유와 함께 정


background image

254 

지식과 교양 Vol. 9

치적, 윤리적, 인식론적 틀에서 규명해 보는 시도는 울프 연구의 지평을 넓히는 
기회가 될 것이다.


background image

255

버지니아 울프 소설에 나타난 타자 철학 | 노영신

참고문헌

이희원, 「레비나스, 타자 윤리학, 페미니즘」, 『영미문학페미니즘』, 17권 1호, 

2020, 237-268쪽. 

Alt, Christina. Virginia Woolf and the Study of Nature. Cambridge UP, 

2010.

Bowlby, Rachel. Feminist Destinations and Further Essays on Virginia 

Woolf

. Edinburgh UP, 1997.

Brower, Reuben Arthur. “Something Central Which Permeated: Virginia 

Woolf and Mrs. Dalloway.” The Field of Light. Oxford UP, 1951. 

123-137.

Clewell, Tammy. “Consolation Refused: Virginia Woolf, the Great War, 

and Modernist Mourning.” Modern Fiction Studies 50.1 (2004): 

197-223.

Froula, Christine. Virginia Woolf and the Bloomsbury Avant-Garde: War, 

Civilization, Modernity

. Columbia UP, 2005.

Hollander, Rachel. “Novel Ethics: Alterity and Form in Jacob’s Room.” 

Twentieth Century Leterature

 53.1 (2007): 40-66.

Levinas, Emmanuel. Totality and Infinity: An Essay on Exteriority. Trans. 

Alphonso Lingis. Duquesne UP, 1969.

Lewis, Jane, ed. Labour and Love: Women’s Experience of Home and 

Family 1850-1940

. Basil Blackwell, 1986.

Little, Judy. “Jacob’s Room as Comedy: Woolf’s Parodic Bildungsroman.” 

Jacob’s Room: Authoritative Text, Virginia Woolf and the Novel, 
Criticism

. Ed. Suzanne Raitt. W. W. Norton, 2007. 229-244.

Mackay, Jane, and Pat Thane. “The Englishwoman.” Englishness: Politics 

and Culture 1880-1920

. Croom Helm, 1986. 191-229. 

Martin, Linda. “Elegy and the Unknowable Mind in Jacob’s Room.” 

Studies in the Novel

 47.2 (2015): 176-192.

Mepham, John. Virginia Woolf: A Literary Life. Macmillan, 1983.
Reid, Su. “Attempts to Construct a Feminist Reading.” To the Lighthouse

Macmillan, 1991. 52-98.


background image

256 

지식과 교양 Vol. 9

Woolf, Virginia. The Diary of Virginia Woolf. vol. 1, Ed. Anne Olivier Bell. 

Harcourt, 1977.

       . Jacob’s Room: Authoritative Text, Virginia Woolf and the Novel, 

Criticism

. Ed. Suzanne Raitt. W. W. Norton, 2007.

          . Mrs. Dalloway. Hogarth, 1960.
          . To the Lighthouse. Penguin, 1992.
Zwerdling, Alex. Virginia Woolf and the Real World. U of California P, 

1986.


background image

257

버지니아 울프 소설에 나타난 타자 철학 | 노영신

❚국문초록

본 연구는 미학적, 정치적, 윤리적 그리고 인식론적 문제들을 탐구

하고 있는 버지니아 울프(Virginia Woolf)의 작품들을 후기구조주의

자들의 관점에서 새로이 재조명한 것이다. 본 연구에서 대상으로 삼

은 세 소설 『제이콥의 방』(Jacob’s Room, 1922), 『댈러웨이 부인』(Mrs. 

Dalloway

, 1925), 그리고 『등대로』(To the Lighthouse, 1927)에서 울프는 

전쟁의 위기 속에서 영국사회에 나타난 근본적인 타자에 대한 인식의 

변화들을 주제로 다루고 있다. 타인을 완전히 알고 이해할 수 있다는 가

능성에 대한 회의와 위기감, 그로 인한 의사소통의 실패는 일견 모더니

스트 작품의 특징으로 친숙한 것이기도 하지만, 울프의 소설에서는 이

러한 타인과의 벌어진 틈이 바로 모더니즘의 윤리학을 정의하는 타인과

의 만남으로 강조된다. 이것은 절대적 타자와의 만남과 책임을 강조하고 

있는 에마누엘 레비나스(Emmanuel Levinas)의 사상과 그 맥이 닿아 

있다. 레비나스의 타자 윤리학은 울프 소설의 실험적인 형식의 난해성을 

풀어내는데 있어 큰 실마리를 제공해 줄 것으로 기대된다. 따라서 본 연

구에서 울프의 소설들을 레비나스의 사유와 함께 새롭게 독해해 보는 

시도는 울프의 소설에 나타난 타자 철학의 성격을 밝히는데 일조함에 

틀림없다. 

주제어 ● 타자 철학, 거리감, 친밀감, 죽음, 레비나스, 제이콥의 방, 댈러

웨이 부인, 등대로


background image

258 

지식과 교양 Vol. 9

❚Abstract

Philosophy of the Other in Virginia Woolf’s Novels

Noh, Young Shin

The purpose of this paper is to throw new light on the novels of Virginia 

Woolf, whose fictions explore aesthetic, political, ethical, and epistemological 

concerns from the post-structuralist perspective. In Jacob’s Room(1922), Mrs. 

Dalloway(1925), and To the Lighthouse(1927), Woolf concerns herself with 

the issue of how another person can be understood and known. Emerging 

from the Great War crisis of faith in the possibility of truthful understanding 

and complete knowledge, a sense of unknowability shapes and saturates 

Woolf’s fictions. Such a failure of communication is a familiar characteristic 

of modernist works. However, I argue that Woolf’s novels emphasize the 

idea of reading such gaps as the encounter with alterity that defines the 

ethics of modernism. Emmanuel Levinas’s ethics based on responsibility 

for the absolute other enables a more complex understanding of Woolf’s 

experimental fictions. Reading her novels in dialogue with Levinas helps to 

clarify Woolf’s philosophy of the other.

Keyword ● Philosophy of the Other, Distance, Intimacy, Death, Levinas, 

Jacob’s Room, Mrs. Dalloway, To the Lighthouse

❙논문투고:2022. 04. 18.❙심사완료:2022. 05. 12.❙게재확정: 2022. 05. 12.


background image

259

컨셉뮤지컬에서 ‘컨셉’의 개념과 관객의 역할

1. 서 론

본 논문의 궁극적 목적은 컨셉뮤지컬에서 ‘컨셉’의 명확한 개념 정의와 관

객의 역할에 관한 의미를 밝히는 데 있다. 2010년 이후 컨셉뮤지컬에 대한 관
심이 높아지고, 관련된 논문들이 점점 늘어나기 시작했다. 이는 국내에서 뮤지
컬에 관한 관심의 폭발과 상업화에 따른 관객의 양적 팽창, 그로 인한 다양한 
뮤지컬로의 시선 확장, 그리고 그 정점에 있는 손드하임(Stephen Sondheim)
에 대한 관심 집중 때문이며, 이러한 분위기에서 자연스럽게 손드하임 뮤지컬
은 컨셉뮤지컬이라는 등식을 활용, 손드하임의 뮤지컬을 분석하는데 컨셉뮤지
컬을 토대로 삼았던 이유이다. 이는 컨셉뮤지컬 연구에 있어 다소 한계를 보여
주는 결과로 나타났는데, 그 이유는 컨셉뮤지컬 그 자체를 연구했다기보다 컨
셉뮤지컬의 일반적 특성을 나열하고, 이것을 이론적 토대로 삼아 손드하임 뮤

박 문 희*

1. 들어가며
2. 컨셉뮤지컬의 정의와 한계
3. 컨셉뮤지컬의 속성들
4. 컨셉뮤지컬에서의 컨셉 개념
5. 컨셉뮤지컬의 관객의 역할
6. 맺음말

http://doi.org/10.54698/kl.2022.9.259

목  차

* 목원대학교 성악‧뮤지컬학부 부교수


background image

260 

지식과 교양 Vol. 9

지컬을 분석하는 데 그쳤기 때문이다. 따라서, 많은 논문이 유사한 결과를 낳았
고, 컨셉뮤지컬이 무엇인지에 대한 논의는 없었다.

컨셉뮤지컬은 생각보다 단순하지 않다. 컨셉뮤지컬이라는 용어가 통용된 

이후 많은 연구자가 컨셉뮤지컬을 정의하기 위한 노력을 지속하였다. 하지만 
이러한 정의들이 상호보완적으로 이루어진 것이라기보다 연구자들의 개별적 
분석의 결과에 따라 컨셉뮤지컬의 정의가 주제나 형식에 대해 한 방향으로 치
우치게 되었다. 때문에 컨셉뮤지컬이 무엇인지에 대한 개념적 혼란이 생길 수
밖에 없었다. 

컨셉뮤지컬에 대한 올바른 이해는 한국 뮤지컬의 발전에 있어 아주 중요한 

기반이 될 수 있다. 왜냐하면, 컨셉뮤지컬은 뮤지컬의 예술성을 높이고, 뮤지컬
의 다양성을 확보할 수 있으며, 무엇보다 뮤지컬의 지속 가능한 발전을 위한 중
요한 토대가 될 수 있기 때문이다. 따라서 본 논문은 컨셉뮤지컬이란 과연 무엇
인지 그 개념을 정의하고, 이와 관련하여 관객의 역할이 가진 의미를 밝힐 것이
다.

2. 컨셉뮤지컬의 정의와 한계

1) 컨셉뮤지컬의 정의들

컨셉뮤지컬의 개념을 규정하려는 노력은 그 용어가 처음 사용된 이래 지난 

40여 년간 지속되어 왔다. 이는 컨셉뮤지컬을 정의하는 게 쉽지 않다는 반증이
기도 하고, 개념의 보편성을 확보한 정의가 아직 내려지지 않았음을 의미하고, 
어떤 이유로 인해 그런 것인지 다시 한번 생각해봐야 할 필요가 있다. 이런 맥
락 하에서 지금까지 정의된 컨셉뮤지컬의 개념을 살펴보기로 하자.

1968년 마틴 고트프리드(Martin Gottfried)가 뮤지컬 <Zorba> 의 뉴욕타

임즈 리뷰에서 ‘컨셉’과 ‘뮤지컬’을 최초로 결합1)한 이후 컨셉뮤지컬을 정의하
기 위한 노력이 시작되었다. 이후, 고트프리드는 1971년 뉴욕타임즈에 기고한 
<Flipping Over Follies> 리뷰에서 컨셉이란 “공연의 음악, 가사, 무용, 움직임, 

1) Steve Swayne, How Sondheim Found His Sound, University of Michigan Press, 

2007, p. 257.


background image

261

컨셉 뮤지컬에서 ‘컨셉’의 개념과 관객의 역할 | 박문희

대사가 주제를 실현하기 위해 서로 직물처럼 연결된 것”2)이라고 정의하였다. 
더 나아가 그는 1979년 뉴요커 지의 <Company> 리뷰에서 컨셉뮤지컬은 “플
롯보다는 아이디어나 인물이 극을 이끌어가는 뮤지컬”이라는 진전된 정의를 
내놓았다.3) 

이후, 조앤 고든(Joanne Lesley Godon)은 “컨셉이란 손드하임의 뮤지컬 

형식을 설명하기 위해 만들어진 단어로서, 뮤지컬의 주제적, 표현적인 요소들
이 하나의 중심적인 극의 형상이나 관념을 제시하기 위해 통합되어 있음을 의
미한다.”4)라고 컨셉의 개념에 대한 최초의 정의를 내렸다.

또한, 짐 러브쉬미어(Jim Lovesheimer)도 “컨셉이란 단어는 손드하임의 

뮤지컬 형식을 설명하기 위해서 사용되었다. 손드하임 이전에 뮤지컬은 플롯
을 중심으로 짜여 있었다. 그러나 손드하임의 극본 구조는 이와는 달리 아이디
어를 의미한다. 음악, 가사, 춤, 대사, 디자인과 연출 등 모든 요소는 중심 쌍을 
지지하는데 모아진다. 형식과 내용은 서로 분리될 수 없다. 왜냐하면, 둘 중 하
나가 나머지를 통제하고 의존하기 때문이다.”5)라고 말하며 조앤 고든과 마찬
가지로 컨셉뮤지컬을 손드하임에 국한했다. 

조셉 스웨인(Joseph Peter Swain)은 컨셉뮤지컬을 ‘프레임 뮤지컬(The 

Frame Musical)’이라는 독특한 개념으로 설명한다. 즉, 컨셉뮤지컬을 구성
하는 상황의 특성(the attribute of situation)과 개인적 이야기(the individual 
stories)에 초점을 맞추어 프레임 뮤지컬이라는 용어를 제안하는데, “프레임 

2) Martin Cottfried, “Flipping Over ‘Follies’”, New York Times, 1971. 04. 25. “a 

show whose music, lyrics, dance, stage movement and dialogue are woven 

through each other in the creation of a tapestry-like theme”

3) Scott McMillin, The Musical as Drama: A Study of the principles and 

conventions behind musical shows from Kern to Sondheim, New Jersey: 

Princeton University Press, 2006, p. 258. “more idea-or character-driven 

than they are plot-driven”

4) Joanne L. Godon, Art isn't easy-the theater of Stephen Sondheim, 

Carbondale; South Illinois University, 1990. p. 7. “Concept, the word coined 

to describe the form of the Sondheim Musical, suggests that all elements of 

the musical, thematic and presentational, are integrated to suggest a central 

theatrical image or idea”

5) Jim Lovesheimer, The Cambridge Companion to the Musical, Cambridge UP, 

2002, p. 183.


background image

262 

지식과 교양 Vol. 9

뮤지컬의 구조는 전체적인 플롯을 희생하며 별 볼 일 없는 사건 즉, 개인의 이
야기를 강조한다.”라며 <A Chorus Line>과 <Company>를 예로 들며 높은 수
준의 긴장과 해결(high-level tention and resolution) 대신 연속된 작은 이야
기들과 낮은 파동의 긴장과 해결을 선택하는 것이 컨셉뮤지컬의 특징이라고 
언급한다.6)

존 부쉬 존스(John Bush Jones)는 컨셉뮤지컬을 ‘파편적 뮤지컬

(fragmented musical)’이라 정의하면서 그 특성으로 “분리되고 고립된 즉, 파
편화된 장면 및 노래가 임의적(계획적으로 구성되지 않은) 구조를 선호해 전통
적인 선형적 플롯을 포기한, 즉 선형성이 없는”7) 뮤지컬이라 했다. 또한, “파편
적 뮤지컬은 사회의 결과”8)라며 1970년대 어려움을 겪었던 미국 사회가 컨셉
뮤지컬이 등장하게 된 계기가 되었다고 생각했다. 

스캇 맥밀린(Scott McMillin, 1934-2006)은 그의 저서 『The musical as 

Drama』에서 컨셉뮤지컬의 개념을 손드하임 이전의 작곡가들에게까지 확대
하였다. 그가 말하는 초기 컨셉뮤지컬로는 존 칸더(John Kander)와 프레 드 엡
(Fred Ebb)의 <카바레>(1966), 앤드류 로이드 웨버(Andrew L. Webber)와 팀 
라이스(Timothy Rice)의 <Cats> 등이 있는데, 이러한 초기 작품들에 나타나는 
컨셉뮤지컬적인 특성들이 <Company>에 의해 완성된 것으로 본다.9) 특히, 맥
밀린은 뮤지컬의 기본 속성을 통합(integration)이 아닌 분리(disjunction)와 
차이(difference)로 파악하였다. 뮤지컬이 발생 초기부터 언어가 주도하는 대
본 부분과 음악이 주도하는 노래 부분으로 분리되었는데, 오페라는 통합의 미
학을 추구하는 데 비해 뮤지컬은 분리의 미학을 추구한다고 보았고, 이러한 특

6) Joseph P. Swain, The Broadway Musical: A Critical and Musical Survey, 

Scarecrow Press, 2002, p. 336. “the dramatic structure of a frame story 

emphasizes the low-level events, that is, the individual stories, at the expense 

of overall plot.”

7) John Bush Jones, Our musicals, ourselves: a social history of the American 

musical theatre, Brandeis University Press, published by University Press 

of New England, 2003, p. 26. “This is my term for musicals that forego 

traditionally linear narrative plots in faver of a seemingly random structure 

of disjunct and isolated(i.e., fragmented) scenes and musical numbers.”

8) Ibid., p. 269. “the fragmented musical is the result of society”
9) McMillin, op. cit., p. 25-28.


background image

263

컨셉 뮤지컬에서 ‘컨셉’의 개념과 관객의 역할 | 박문희

성을 뮤지컬 발전의 원동력으로 파악한 것이다.10) 때문에, “컨셉뮤지컬에서 중
요한 점은 플롯이 아니라 스타일, 메시지, 주제와 관련된 은유이다.”11) 라는 결
론에 도달한 것이다.

토마스 히책(Tomas Hischak)은 『The Oxford Companion to the 

America Musical』에서 컨셉뮤지컬을 정의하기 어렵다고 하며, “내용 못지
않게 독특한 공연 방식에 중요성을 부여하는 뮤지컬”12)이라고 정의했다. 또
한, 컨셉뮤지컬을 브레히트(Bertolt Brecht)의 연극과 뮤지컬이 컨셉뮤지컬에 
영향을 미쳤다고 설명하면서 ‘덜 선형적이고(less linear) 더 주제적인(more 
thematic) 경향이 있는 것’이라고 하며 <Grand Dad>(1940)와 <Allegro>(1947)
도 컨셉뮤지컬의 범주에 포함시켰지만, 진정한 컨셉뮤지컬은 손드하임의 
<Company>라고 언급했다.13)

크리스틴 영 거버(Christine Young-Gerber)는 논문을 통해 “컨셉뮤지컬

은 구조적 특성과 일반적 각색 기법으로 정의될 수 있다. 노래는 스토리에서 나
온다기보다는 캐릭터의 자기 반영의 수단으로서, 그리고 주제에 대한 논평으
로서 목적을 가진다.”라며 이전과 비교해 진전된 구체적 정의에 이르렀다. 14)

이상이 지금까지 규정된 컨셉뮤지컬의 정의이다. 서두에서 언급했듯이 위

의 정의들은 다소 한계가 있는데 그것은 ‘주제(theme)’나 ‘형식(form)’의 한 측
면만으로 집중하고 있다는 것이다. 주제의 경우는 마틴 고트프리드, 조앤 고

10) 한재은, 「콘셉트 뮤지컬의 분리구조 연구 – 스티븐 손드하임의 작품을 중심으로」, 서

울대학교 석사논문, 7쪽.

11) Wikipedia, https://en.wikipedia.org/wiki/Concept_musical에서 재인용. “In 

a concept musical, emphasis is placed upon style, message, and thematic 

metaphor rather than on the plot itself.”

12) Tomas Hischak, The Oxford Companion to the American Musical, Oxford 

University Press, 2008, p. 166. “A better difinition might be any musical that 

puts as much importance on the unique manner of its presentation as on its 

content” 

13) Ibid., p. 166.
14) Christine Young-Gerber, "'Attention must be paid', cried the balladeer: The 

concept musical defined". Studies in Musical Theatre. 4 (3), 2010, p. 331–342. 

“the concept musical can also be defined by its structural characteristics 

and common staging techniques. Its songs ‘punctuate rather than flow out 

from the story,’ serving as a means of self-reflection for the character and 

acting as commentary upon the theme.”


background image

264 

지식과 교양 Vol. 9

든, 스캇 맥밀린, 조셉 스웨인의 정의에서 볼 수 있고, 형식에 초점을 맞춘 정의
는 짐 러브쉬미어, 존 부쉬 존스, 토마스 히책, 크리스틴 영 거버에서 볼 수 있
다. 

이것이 한계인 이유는 기존의 전통적, 관습적, 전형적 뮤지컬과 달리 컨셉

뮤지컬은 특별한 목적을 가지고 의도적으로 창작되었기 때문에, 다른 접근이 
필요하기 때문이다. 특히, 컨셉뮤지컬에서 자주 언급되는 주요한 개념의 속성
인 주제(theme), 내용(content)과 형식(form)과 함께 파악해야 제대로 된 의
미를 알 수 있다. 왜냐하면, 주제와 내용 그리고 형식에 있어 어떤 속성이 중요
한지 단서를 제공하기 때문이다. 이런 의미에서 위의 정의들을 통해 ‘컨셉뮤지
컬’의 대략적인 개념은 다음과 같은 속성들로 구성할 수 있다. 즉, 컨셉뮤지컬
은 비선형적 구조(non-linear structure)를 가지고, 주제(theme)에 의해 통일
된 요소들, 명확한 주제와 관련된 사안에 대해 논평하는 인물(characters)과 
노래(songs)이다. 다음 장에서는 컨셉뮤지컬을 구성하는 위의 4가지 속성들을 
통해 보다 구체적인 개념으로 나아갈 것이다.

3. 컨셉뮤지컬의 속성들

1) 주제(Theme)

서두에서 살펴본 것처럼 컨셉뮤지컬의 가장 중요한 속성은 주제이다. 일

반적 의미에서 주제는 작품 내용상의 핵심을 가리키는 말로, 작품 속에 드러
난 작가의 중심사상일 뿐만 아니라 작가가 말하고자 하는 의도의 집약이다. 또
한, ‘작품이 취급하는 중심적인 문제’로서 예술적 구성의 통일성을 만드는 것
이다.15) 하지만 보다 문학적 의미에서 주제는 ‘무엇에 관한 이야기인가’라는 질
문에 한 단어로 축약된 의미이며, 직접 언급하지 않고, 인물의 행동, 진술, 사상 
등으로 표현된다.16) 여기에서 인물의 행동, 진술, 사상 등은 내용에 해당한다. 
주제는 내용과 형식과의 관계에서 이해할 수밖에 없다. 왜냐하면, 주제는 작품
의 내용 속에 함축되어 있고, 특히 컨셉뮤지컬에서 주제는 내용과 형식의 결합 

15) 문학비평용어사전, https://terms.naver.com/entry.naver?docId=1530885&cid

=60657&categoryId=60657 

16) Wikipedia Encyclopedia, https://en.wikipedia.org/wiki/Theme_(narrative)


background image

265

컨셉 뮤지컬에서 ‘컨셉’의 개념과 관객의 역할 | 박문희

방식으로 드러나기 때문이다. 따라서 본 장에서는 내용과 형식에 대해 우선 살
피고 주제에 대한 논의를 계속할 것이다.

내용과 형식은 동전의 양면으로 독립적으로 존재할 수 없고, 분리할 수도 

없다. 즉, 서로가 종속적인 관계이다. 우선, 내용은 대본 내에서 캐릭터가 전
달하는 정보로서, 기본적으로 ‘작품이 말하고 있는 것’이고, ‘이 작품은 무엇
에 관한 이야기인가’로 설명될 수 있다. 작품 속에서 내용은 메시지, 스토리, 인
물, 세트 등을 통해 알 수 있다.17) 반면에, 형식이란 ‘예술 작품의 외부적 측면, 
즉 내용이 표현되는 구조, 요소들과 그 요소들 서로의 관계의 전체성’18)을 의미
한다. 즉, 형식은 내용을 정렬하는 방식, 내용(정보)을 어떻게 전달할 것인가와 
관련 있으며 ‘내용이 무엇을 말하는가’라면 ‘형식은 어떻게 말해져야 하는가’
라고 할 수 있다. 또한, 형식은 작품의 구조(Structure), 스타일(Style), 분위기
(Tone)를 통해 파악할 수 있다.

하지만 내용과 형식의 관계에서 주목해야 할 점은 내용과 형식이 완전히 

일치되어 파악되지 않는다는 것이다. 커뮤니케이션 이론에 따르면 ‘송신자 → 
정보(내용) → 수신자’의 과정이 정보가 전달되는 단순 모형이다. 이는 공연에
서 공연자와 관객의 단순 관계와도 일치된다. 즉 ‘무대 위의 배우 → 배우의 대
사나 노래 → 관객’과 동일한 관계인 것이다. 내용은 매체를 통해 전달된다. 전
달 사이에는 방해 요소 즉 노이즈가 발생하고, 정보의 100% 전달은 불가능하
다. 게다가 ‘매체 자체가 메시지이다. (The medium is the message)’19) 즉, 매
체에 따라 내용은 영향을 받기 때문에 수신자(관객)는 단순하게 전해오는 정보
를 받는 것이 아니라 자신의 능력으로 그 정보의 내용과 숨은 뜻, 진정한 의미
를 해석해내야 한다. 특히, 컨셉뮤지컬에서 이것은 굉장히 중요한 지점으로 이
후 논의하기로 한다. 

또 한 가지 중요한 점은 컨셉뮤지컬에서 내용과 형식의 관계이다. 손드하

17) differencebetween.com, https://www.differencebetween.com/difference-

between-form-and-content-in-literature/

18) 세계미술용어사전, https://terms.naver.com/entry.naver?docId=895370&cid=

42642&categoryId=42642

19) Marshall McLuhan, Understanding Media: The Extensions of Man, MIT Press, 

1964, 1904, p. 7.


background image

266 

지식과 교양 Vol. 9

임은 “나는 내용이 형식을 규정한다고 굳게 믿는다.”20) 라고 언급했다. 이는 손
드하임의 3가지 원칙이라고 알려진 것 중의 하나로, 뮤지컬의 관습(customs)
을 해체하는 중요한 원리로 작용한다. 내용을 위한 가장 이상적인 형식은 무엇
인지 찾아가는 과정에서 위의 커뮤니케이션 모델에 적용하여 의도적인 왜곡
을 발생시킬 때 특별한 효과를 가질 수 있다. 왜냐하면, 주제는 단순하게 작품
의 내용에 내재 되어 있지만, 독자(또는 관객)를 만나면 특별한 역할이 수행한
다. 즉, “작가는 작품에 주제를 암시하고 관객이 그것을 인지하고 해석하도록 
한다. 그리고 관객은 주제를 추론하고, 심사숙고하고, 분석하며 작품을 더 많
이 이해하고 작품 너머의 세계에 대한 더 깊은 이해를 하게 된다.”21) 때문에, 관
객이 인지하고 해석하기 전까지 주제는 추상적인 실체에 머물 수밖에 없다. 이 
부분은 컨셉뮤지컬에서 주제가 중요하게 생각되는 단서를 제공한다. 그렇다면 
주제는 컨셉뮤지컬에서 어떤 위치를 차지하고 있는가? 

“컨셉뮤지컬의 가장 본질적인 측면은 주제의 활용이다.”22) “컨셉뮤지컬은 

주제를 중심으로 쓰여진 공연”23)이라는 언급에서 볼 수 있듯이 주제는 컨셉뮤
지컬을 형성하는 통합적인 힘을 제공하고, 다른 뮤지컬 범주와 구별되는 주요
한 차이점이다. “뮤지컬 코미디에는 주제가 없다. 레뷔는 이질적인 노래들과 
행동들을 통합하기 위해 주제를 사용한다. 통합 뮤지컬은 주제를 포함한다. 반
면, 컨셉뮤지컬은 작품이 쓰여질 때부터 개발된 주제를 구체화한다.”24) 또한, 

20) Stephen Sondheim, “Q&A with Sondheim Pt. 2”, p. 13. “I’m a firm believer of 

content dictating form.”

21) Literary Devices: Definition and Examples of Literary Terms, https://

literarydevices.net/theme/

22) Wikipedia Encyclopedia, https://en.wikipedia.org/wiki/Concept_musical. 

‘Critics agree that the most efining aspect of a concept musical is its use of 

theme.’

23) Stephen Citron, Sondheim and Llyod-Webber: The New Musical, Oxford 

University Press, 2001, p. 41. “… a show written around a theme”

24) Christine Margaret Young, “Attention must be paid” Cried the Balladeer: 

The Concept Musical Defined. University of Kentucky Thesis M.A, p. 20. 

“In musical comedy there is no theme. The revue uses a theme to unify 

disparate musical numbers and speciality acts. The integrated msical 

contains a theme. In contrast, the concept musical embodies theme (that is) 

developed as musical written.”


background image

267

컨셉 뮤지컬에서 ‘컨셉’의 개념과 관객의 역할 | 박문희

컨셉뮤지컬에서 “공연의 모든 요소는, 이야기 전체를 위해 필요한 것을 탐색
하며, 아이디어를 구체화하기 위해 만들어진다.”25) 칸토와 매스론(Kantor and 
Maslon)은 컨셉뮤지컬에서 주제의 중심적 역할을 다음과 같이 생각했다. “통
합 뮤지컬과는 반대로, 컨셉뮤지컬에서 핵심은 캐릭터나 이야기보다 더 중요
한 무엇이다. 그것은 유형적 또는 연극적 방식으로 분명하게 만들어진 공연의 
주제다.”26) 즉, 주제는 컨셉뮤지컬을 가능하게 하는 최초의 근원적 힘이며, 가
장 핵심적인 속성이라 할 수 있다.

2) 구조(Structure)

구조는 다른 뮤지컬 장르와 컨셉뮤지컬을 구분하는 가장 명확한 경계를 보

여준다. 에단 모든(Ethan Mordden)은 그의 책 『One More Kiss』에서 ‘컨셉
뮤지컬’은 “… 엄격한 네러티브 작품이라기보다는 스토리 구성 요소를 벗어
난 실연적인 공연이고 … 시간, 장소, 행동의 3일치 법을 거부하고 …”27) 라고 
언급했다. 연출가 레만 엔젤(Lehman Engel)은 “작은 이야기들의 모자이크(a 
mosaic of tiny plot)”28)라고 했으며, 글랜 리톤(Glenn Litton) “느슨하게 연결
된 이야기들의 콜라주(a collage of loosely related vignettes)”29)라고 설명한
다. 손더하임(Steven Sondheim)도 자신의 작품 <Company>가 “비선형 구조

25) Richard Kislan, The Musical: A Look at the American Musical Theater, New 

York: Applause Theatre and Cinema Books, 1995, p. 179. “… all elements 

of a musical show are made to embody an idea… question(ing) the need for 

story altogether.”

26) Michael Kantor and Laurence Maslon, eds. Broadway: The Americcal 

Musical. New York: Bulfinch, 2004. p. 314. “With the concept musical, the 

touchstone (as opposed to the integrated musical’s story) would become 

something larger than the characters or the story, it was the theme of the 

show made manifest in a physical or theatrical way.”

27) Ethan Mordden, One More Kiss: The Broadway Musical in the 1970s, Palgrave 

Macmillan, 2004, p. 127. “… a presentational rather than strictly narrative 

work that employs out-of-story elements … to defy unities of time, space, 

and action”

28) Lehman Engel, The American Musical Theater, Macmillan Pub Co, 1975, p. 

55.

29) Glenn Liton, Musical Comedy in America: From The Black Crook to South 

Pacific, From The King & I to Sweeney Todd, Routledge, 1987, p. 289.


background image

268 

지식과 교양 Vol. 9

로써 관계를 묘사한 장면과 노래의 연속”30)이라고 구조를 설명한다. 

여기에서 중요한 것은 구조가 선형적이냐, 비선형적이냐도 아니고, 이야

기의 진행에 초점이 가는 것도 아니다. 구조에서 중요한 것은 컨셉뮤지컬에서 
구조는 “주제와 관련된 사안들의 다양한 측면을 보여주기 위해 독립된 이야기
들, 독립된 상황들, 독립된 장면들의 활용을 강조한다.”31)라는 점이다. 즉, 컨셉
뮤지컬의 구조가 비선형 구조라는 형식이 중요한 것이 아니라 선형이든, 비선
형이든 그러한 구조를 사용하는 이유가 무엇인지, 그리고 그것을 어떻게 활용
하는지가 핵심이다. 때문에 스웨인(Steve Swayne)은 그의 박사학위 논문에서 
“Company는 이야기를 추상적인 아이디어로써 바라보는 하나의 방식이다. 다
시 말해서, 이야기를 이렇게 해보는 게 어떠냐는 것이다. 연대기적인 순서가 아
니라, 전체적인 아치 모양에 기여하는 일련의 매 순간들로 말이다. 이것이 이야
기하는 다른 하나의 방식이다.”32) 또한, 컨셉뮤지컬은 특정 개념을 전달하기 위
해 분리를 의도적으로 사용한다고 볼 수 있다. 작가는 특정한 목적의식을 가지
고 기존에 존재하던 선형적 플롯을 일차적으로 분리, 분리된 장면을 목적에 맞
게 재구성한다.33) 결론적으로 컨셉뮤지컬의 구조의 핵심은 의도적 사용이라는 
것이다.

3) 캐릭터

일반적으로 작품 속에서 캐릭터는 자기 인식을 통해 성장한다. 즉, 자기 인

식은 미처 모르던 출생의 비밀을 알게 되는 것처럼 극적인 변화를 뜻한다. 무지
(無知)에서 지(知)로의 변화이다. 이는 캐릭터가 플롯의 진행과 더불어 성장한
다는 것이다. 하지만 컨셉뮤지컬의 캐릭터는 이런 점이 부족하다. 그렇다면 컨

30) Swain, op, cit,. p. 337. “series of vignettes and songs portraying relationships 

as ‘non-linear’”

31) Young, op, cit., p. 26. “The structure of the concept musical highlights the 

use of independent stories, situations or vignettes to present the various 

aspects of thematic issues.”

32) Steve Swayne, Hearing Sondheim’s Voices, University of California, Berkeley, 

Thesis Ph. D. 1999, p. 347. “『Company』 is a way of looking at story as 

an abstract idea. That is to say: How about telling a story this way - not 

choronologically, but a series of moments that contribute to an averall arch. 

That’s one way of telling a story.”

33) 한재은, 앞의 책, 8-9 쪽.


background image

269

컨셉 뮤지컬에서 ‘컨셉’의 개념과 관객의 역할 | 박문희

셉뮤지컬의 캐릭터를 어떻게 설명할 수 있을까?

<Company>를 비롯해 컨셉뮤지컬의 예로 언급되는 여러 뮤지컬의 캐릭터

를 생각해보면 “주연과 조연의 경계가 명확하지 않고, 여러 배역이 골고루 비
중 있게 등장하여 관객의 주의를 분산시키기 때문에 그 배역 사이에서 여러 가
지 관계를 만들어내는 것이 ….”34)라는 언급에 동의할 수 있다. 또한, 컨셉뮤지
컬에서, “캐릭터는 개인이라기보다 대표성을 띠기 때문에, 보편적인 주제들이 
플롯과 개별적인 캐릭터 발전의 세부 사항들을 배제한다.”35) 즉, 플롯과 연결된 
주인공의 주요 행동(main action) 또는 목적을 이루기 위한 노력과 그에 따른 
캐릭터의 발전(변화)가 중요한 것이 아니라는 것이다. 그렇다면 컨셉뮤지컬의 
캐릭터는 어떤 특징을 가지고 있으며, 어떤 역할을 수행하는가?

“캐릭터는 그들이 주제와 관련된 사안들을 탐험하면서 발전한다.”36)이는 

<Company>에서 Robert가 친구 커플들을 만나는 과정을 생각하면 이해하기 
쉽다. 이와 관련하여 다음의 설명은 중요한 의미를 가지고 있다. “컨셉뮤지컬
은 캐릭터가 자신들의 시선으로 주제에 관한 질문들을 탐험하기 위해서 시간
과 공간을 초월하여 다양한 상황에 놓인 캐릭터를 통해 컨셉뮤지컬이 캐릭터
를 어떻게 활용하는지 확실히 보여준다.”37)이다. 여기에서 중요한 것은 ‘자신들
의 시선’, ‘시간과 공간의 초월’, ‘다양한 상황’인데 이는 컨셉뮤지컬을 정의하
는 핵심적 속성들을 포함하고 있기 때문이다. 또한, 이는 컨셉뮤지컬에서 캐릭
터가 어떤 역할과 기능을 담당하는 것인지도 알게 해주는 중요한 단서가 된다. 
롱맨(Stanley Vincent Longman)은 “캐릭터는 고립된 공연의 상황에서 다양

34) 김선미, 「스티븐 손드하임의 컨셉 뮤지컬 연구 – 컴퍼니, 폴리스, 태평양 서곡을 중심

으로」, 중앙대학교 석사논문, p. 37.

35) Diana Louise Calderazzo, Stephen Sondheim’s Gesamtkunstwerk: The Concept 

Musical As Wagnerian Total Theatre, 

University of Central Florida, Thesis 

M.A, 2005, p. 7. “In concept musical, the characters would become more 

representational than individual, allowing universal themes to preclude the 

particulars of plot and individual character development.”

36) Young, op. cit., p. 32. “Characters are developed as they explore thematic 

issues.”

37) Ibid., p. 32. “Concept musicals il ustrate the concept musical’s use of 

characters placed in various situations to transcend time and space in order 

to explore the thematic questions through the character’s eyes.”


background image

270 

지식과 교양 Vol. 9

한 관점을 보여주는 사건, 이전 사건과 평행인 듯한 사건, 발견의 과정 안에서 
연속된 상태를 보여주는 사건으로 전환 시킨다.”38)라고 하며 캐릭터 역할의 적
극적인 면을 부각한다. ‘고립된 공연’이라는 의미는 시간과 공간의 한정된 공연
을 의미하는 것인데 전환이란 공연이라는 한정된 조건이 더 넓은 영역으로 나
아갈 수 있다는 것을 보여주는 것이다. 이는 주제에서 다루었던 관객의 인지, 
해석, 추론 등을 가능하게 하는 직접적 요인이라는 것이다. 또한, 존스(John B. 
Jones)는 “파편적 뮤지컬(컨셉뮤지컬)에서 캐릭터는 대부분 성격, 배경, 태도, 
포부, 의제 등이 뚜렷한 이름을 가진 인물들이 모여 있으며, 모두 각자의 자기 
질문 및/또는 자기 선언 과정을 통해 드러난다.”39)라고 하며 캐릭터의 더 적극
적인 역할을 부여하는데 이는 다음 장의 노래에서 다룰 것이다.

4) 노래(Song)

모든 뮤지컬 장르가 유일하게 공유하는 것이 노래이다. 맥밀린(Scott 

McMillin)은 뮤지컬의 노래를 두 가지로 구분하는데 하나는 ‘out-of-the-blue 
‘40) 노래’와 ‘diegetic 노래’이다. ‘out-of-the-blue 노래’는 대부분의 뮤지컬 
코미디와 통합 뮤지컬(integrated musical)에서 나타나는데 노래의 줄거리와 
관련된 강렬한 감정을 전달하기 위해 대사를 갑자기 중단시키는 것을 말한다. 
“캐릭터가 갑자기 노래를 부르거나 춤을 출 때 그 노래가 뜬금없이 나오는 것
처럼 보인다.”41) 이는 감정과 플롯에서 비롯된 연속성을 보여주기 위한 뮤지컬 

38) Stanley Vincent Longman, Page and Stage: An Approach to Script Analysis, 

Allyn and Bacon, 2004, p. 89. “Characters transform the situations from 

isolated performance to an event which depicts events seen from several 

points of view, events that strike a parallel to a previous one, or events 

presented as a series of stations in journey of discovery.”

39) Jones, op. cit., p. 272. “Most fragmented musicals are peopled with named 

characters who have distinct personalities, backgrounds, attitudes, 

aspirations, and agendas, all revealed through their individual process of 

self-questioning and/or self-declaration.”

40) out-of-the-blue’는 갑자기, 난데없이, 느닷없이 등의 뜻인데 맥밀린이 이 단어를 

사용한 이유는 실제 삶에서 갑자기 노래를 부르거나 춤을 추는 일이 없기 때문으로 

생각된다.

41) McMillin, op. cit., p. 112. “When characters burst into song or dance the 

number seems to come from out of the blue.”


background image

271

컨셉 뮤지컬에서 ‘컨셉’의 개념과 관객의 역할 | 박문희

코미디의 전략적 기준에서 비롯된 것이다. 반면 ‘diegetic42)노래’는 컨셉뮤지컬
에서 주로 사용된다. ‘diegetic 노래’는 ‘서사 노래’로 번역할 수 있는데 그 이유
는 다음과 같다.

미학자 랭커(Langer)는 음악이 시간의 흐름이라는 가상을 만들어낸다고 

말한다. “음악은 일상적인 시간을 정지시키며, 일상에 대해 무관심하게 만들
며, 그 대신 감정을 객관화하는 허상적 시간을 제시한다.”43)는 것이며 뮤지컬 
공연에서 이 순간은 관객에게 특별한 순간이 된다. 또한, “음악의 흐름과 대본
의 흐름 간의 분리는 음악극에서 일어날 수 있는 가장 기본적인 분리이다. 이 
분리는 작은 단위로는 한 노래 안에서 대본의 흐름과 음악의 흐름 사이에서 일
어나며, 큰 단위로는 노래가 끝나고 대화로 넘어갈 때 일어난다. 음악과 대본의 
분리는 음악과 대본 사에서 거리감을 주어서 음악이 극적 상황에 대해 논평할 
수 있게 한다.”44) 논평은 장면을 방해한다. 대본과 노래가 분리된 형식은 “쇼에 
무엇이나 넣을 수 있는 허가증”45)이라고 할 수 있다. 손더하임은 자신의 노래가 
‘inner monologue songs’이라고 했고, “캐릭터는 자신의 가장 깊고, 가장 개
인적인 사고를 서로 즉, 다른 캐릭터가 아닌 관객에게 노래한다.”46)는 것이다. 
그리고 “컨셉뮤지컬에서 노래는 더 나아간 관점을 제공한다. 캐릭터는 관객에
게 노래를 들려주며 다른 캐릭터나 그들이 목격한 상황에 대한 인식을 보여주
며 논평을 제공하고, 상황을 창조하는 것이다.”47) 즉, ‘diegetic 노래’는 브레히
트의 서사극과 같은 효과를 관객에게 가져다주는 노래라는 것이다. 

뮤지컬에서 어떤 노래인가에 따라 그 내용은 완전히 다를 수 있다. 관객에

42) ‘digectic’은 영화 등에서 배경음악, 효과음 등으로 사용되지 않는 캐릭터가 실제로 

내는 소리 등을 지칭한다. ‘diegesis’에서 나온 용어로 어떤 스토리와 그 스토리에 관

련된 실제의 말하기를 구분하기 위해 서사이론에서 사용하는 용어이다.

43) Theodore Shank, 김문환 역, 『연극미학』, 서광사, 1990, p. 63.
44) 한재은, p. 8.
45) McMillin, op. cit., p. 10. “Book-and Number formats can be used as license 

to put anything into a show …”

46) Kislan, op. cit., p. 161.
47) Young, op. cit., p. 36. “the songs are used to provide further perspective, 

providing commentary and creating a situation in which characters 

demonstrate awareness that they are singing for an audience about their 

fellow character or situations they observe.”


background image

272 

지식과 교양 Vol. 9

게 미치는 영향이 크다. 관객의 기대와는 다를 때, 관객이 예상하지 못했을 때, 
관객과 반대되는 의견일 때, 심리적인 거리감이 클 때, 익숙하지 않을 때 충격
은 클 것이다. “가끔 나는 등장인물들이 그저 관객들을 놀라게 하려고 관객이 
예상하지 못하는 부분에서 노래 부르기를 원한다. 그리고 관객이 노래가 나오
리라 생각하는 곳에서 배우는 대사를 말한다.”48)라고 손드하임은 이야기한다. 
하지만 여기에서 그치는 것은 아니다. 프랭클(Aaron Frankel) “나는(I am), 우
리는(We are) 등으로 시작하는 이 노래들은 대체로 감상적인 성격을 띤다. 그
러나 <Company>는 절반 이상이 논평 노래(comment song)로 가득 차 있다. 
… 로버트와 그의 세계를 중심으로 이루어지는 논평들은 마치 피카소와 같은 
기법이며, 끊임없이 파편화되고 재구성된다.”49) 이는 관객에게 단순한 논평만
을 제공하는 것이 아니라 관객이 피카소의 그림을 자신만의 방법으로 해석하
는 것처럼, 파편화된 것을 관객 스스로 재구성하도록 적극적인 역할을 부여하
는 것이다.

4. 컨셉뮤지컬에서의 컨셉 개념

1) 컨셉의 개념

“컨셉은 어떤 기능으로 기능의 가치가 항상 참인 가치이다.”50) 즉, 컨셉이 

기능 또는 역할의 측면에서 제대로 작동할 때 철학적 의미에서 참인 가치로 나
타난다는 것은 그 역할이 중요하고, 크다는 것을 의미한다. 컨셉의 사전적 정
의는 ‘어떤 작품이나 제품, 공연, 행사 따위에서 드러내려고 하는 주된 생각’ 
또는, “작가가 작품을 통해 나타내고자 하는 주제나 생각”51)을 의미한다. 또는 

48) Stephen Sondheim, “Q&A with Sondheim Pt. 1”, Dramatists Guild Quarterly 

28, no 1, 1991, p. 11. “Sometimes I think I just want the characters to sing 

just to surprise the audience-you didn’t expect a song there-and another 

point where you think it’s going to be sung, they speak…”

49) Aaron Frankel, Writing the Broadway Musical, Da Capo Press, 2000, p. 

113. “picasso-like technique for the stage, Robert, as well as his world, are 

constantly fragmented and reassembled.”

50) Gottlob Frege, Function and Concept, Routledge 1962, p. 139. “Concept is a 

function whose value is alwayse a truth value.”

51) 표준국어대사전, https://stdict.korean.go.kr/search/searchResult.do


background image

273

컨셉 뮤지컬에서 ‘컨셉’의 개념과 관객의 역할 | 박문희

“공연에 통일성과 명료함, 비전을 제공하는 어떤 것”52)이다. 이러한 일반적인 
정의와 앞에서 주제에 대한 논의를 보면 컨셉과 주제의 개념은 같다고 생각할 
수 있다. 바로 이러한 것이 컨셉뮤지컬의 개념을 명확히 하는데 어려움을 갖게 
만든다. 때문에 컨셉의 개념을 더 구체적이고 명확하게 분석할 필요가 있다.

“컨셉은 보편적 주제와 구조의 통합을 구체화하여 컨셉뮤지컬의 정체성 또

는 특성을 보여준다.”53) 즉, 컨셉은 주제(내용)와 구조(형식)의 통합(synthesis)
이다. 통합은 단순한 개념이 아니다. 이질적인 것들의 결합이 화학적 변화를 일
으켜 질적으로 전혀 다른 것이 된다는 것이다. 그러므로 컨셉에는 주제의 속
성이 그대로 담겨있지만, 주제와는 전혀 다른 차원의 개념이 되는 것이다. 만
일 형식과의 통합이 일어나지 않는다면 컨셉은 주제와 동일할 뿐이다. 키슬란
(Kislan)의 설명은 이것을 더욱 명확히 해준다. “컨셉은 공연의 개성을 보여준
다. 컨셉은 어떤 추상적인 실체를 보여준다. 추상적 실체는 음악, 대사, 움직임, 
주제 등과 같은 속성들의 통합(synthesis)에서 나타난다. 컨셉은 구조와 주제
의 협력 결과이다.”54) 컨셉은 추상적 실체로 내용에 함축된 주제를 형식을 통
해 직접 드러내는 것이다. 여기에 또 다른 컨셉뮤지컬의 중요한 특성이 내포되
어 있다. 키슬란(Kislan)은 다음과 같이 설명한다. “컨셉 대본은 유일하게 공연
에서만 완전히 이해된다. … 컨셉은 실제로 작곡가, 작사가, 작가, 연출가, 디자
이너의 통합된 비전의 실현이다. 왜냐하면, 각각의 창작자는 대본이 관객에게 
보여지는 방식에 기여하기 때문이다. … 컨셉뮤지컬은 공연의 컨셉이 효율적
으로 전달되기 위해 개발되고, 만들어져야만 한다.”55) “컨셉뮤지컬에서 플롯의 
구조적인 틀에서 벗어나 오히려 형식을 파괴 및 재구성함으로써 스토리 이면

52) Jones, op. cit., p. 26.
53) Young, op. cit., p. 15. “Concept describes the identity, or personality of a 

concept musical, embodying a synthesis of universal theme and structure.”

54) Calderazzo, op. cit., p. 9. “the concept describes the personality of the show. 

… the concept describes an abstract entity. … the concept is the result of 

the collaboration of structure and theme.”

55) Ibid., p. 11-12. “the concept is in reality the realization of the unified vision 

of composer, lyriciist, librettist, director and designers, since each of these 

creators contribute to the manner in which the piece is presented for an 

audience. … a concept musical must be fully developed and produced in 

order to effectively communicate its concept.”


background image

274 

지식과 교양 Vol. 9

에 내재된 추상적인 개념을 전달하여 주제를 드러내는 방식은 이미 그러한 방
법으로 극을 구성했다는 것 자체에서 드러난다.”56) 모든(Ethan Mordden) 또한 
“컨셉 공연은 서사 작업이 절대 아니라 재현적인 작업이다. … 컨셉뮤지컬은 
관객에게 보여지지 않는다면 실현될 수 없다.”57)라고 말한다.  

결론적으로 말하면 컨셉은 주제를 실현하는 것이고, 주제는 내용에 함축된 

의미이고, 겉으로 드러나지 않은 추상적 실체이기 때문에 주제를 실현하기 위
해 주제에 맞는 형식을 창조하는 것이다. 또한, 인과관계에 의해 유기적 구성을 
가진 그리고 주인공을 중심으로 한 서사구조가 아니기 때문에, 대본만을 가지
고는 작품을 파악하기가 어렵다. 즉, 공연을 통해서만 컨셉이 전달된다는 것이
다. 즉, 컨셉은 대본이 완성되기 전 최초로 컨셉이 결정된 이후 관객 앞에서 공
연되기까지 시간의 흐름 속에서 지속적으로 유지되고 있는 개념으로 이해되어
야만 한다는 것이다.

5. 컨셉뮤지컬의 관객의 역할

컨셉이 공연을 통해 관객에게 보여지지 않으면 의미가 없다는 주장은 컨셉

뮤지컬의 개념을 완성하는 데 아주 중요하다. 왜냐하면, 지금까지 살펴본 컨셉
뮤지컬은 관객에게 친절하지 않고, 관객에게 익숙하지 않은 공연이며 때로는 
낯설기 때문에 새로운 경험일 수밖에 없다. 때문에, 관객은 공연을 보는 내내 
무대에서 전해지는 메시지를 그대로 받을 수밖에 없는 수동적인 존재일 수가 
없고, 같은 공간과 시간 속에서 집단의식에 의지하지 않고, 개별적 존재로 남을 
수밖에 없다. 따라서 전통적 의미에서 관객의 역할을 수행하지 않고, 컨셉뮤지
컬의 관객으로서의 역할을 가질 수밖에 없는 것이다.

그렇다면 관객은 구체적으로 어떤 역할을 수행하는 것인가? 컨셉뮤지컬에

서 “관객은 단순하게 선형적 플롯을 따라가거나 특별한 캐릭터가 심어준 의미
를 발견하라는 요구를 더 이상 받지 않는다.”58) 왜냐하면 컨셉뮤지컬은 “선형

56) 김선미, 39쪽.
57) Calderazzo, op. cit., p. 10. “a concept show is a presentational rather than 

strictly narrative work. … a concept musical is not fully realized unless it is 

presented to an audience.”

58)  Ibid., p. 7. “The audiences are no longer asked to simply follow a linear plot 


background image

275

컨셉 뮤지컬에서 ‘컨셉’의 개념과 관객의 역할 | 박문희

적 플롯을 벗어나 노래와 장면의 조각들로 구성된다는 특성을 확실히 드러낸
다. 따라서 노래, 장면, 무대, 춤 등의 요소가 독립된 채로 이어 붙여진 컨셉뮤
지컬은 만화경과 같은 구성을 취하게 된다. … 의도적으로 플롯을 쪼개는 구성
을 하는 것은 북 뮤지컬에서 전달할 수 없는 어떤 효과를 노린 것이다. … 그 효
과는 컨셉뮤지컬은 주제를 표현하기 위한 기본 컨셉이나 아이디어만 가지고 
처음부터 연출, 음악, 무대, 안무 등을 협의하여 창작된다. … 이러한 방식으로 
창작되는 컨셉뮤지컬은 관객에게 끊임없이 생각을 하게 만드는 특징을 지닌
다.”59) 리들(Peter H. Riddle) 또한 손드하임의 작품을 설명하며 다음과 같이 말
한다. “해머슈타인 시대 이후 손드하임의 세계관은 내재적으로 더욱 현실을 반
영해주었다. 심지어 가장 가벼운 작품에서도 밑에 깔린 메시지는 대체로 어둡
다. 손드하임은 즐겁게 해주면서 동시에 도전한다. 무엇보다도 그는 관객으로 
하여금 생각하게 만든다.”60) 왜냐하면, 컨셉을 위해 극의 전개 방식, 노래의 형
식들이 관습을 따르지 않고 새로운 형식을 창조하고, 새로운 형식은 관객에게 
작품이 말하려는 바가 무엇인지에 대해 생각하게 하는 역할을 하기 때문이다. 

고든(Joanne Godon)은 관객의 생각에서 더 나아가 “손드하임 작품들의 논

리적인 연결은 선형적이 아니라 연합적이며, 그는 관객들이 적극적으로 참여
하는 게임과 같은 극의 개념을 실험한다.”61)고 하는데 그 실험은 다음의 주장과 
일맥상통하다. “손드하임의 분리를 통해 만들어내는 것은 관객들의 생각을 거
쳐 하나로 다시 완성되는 어떤 개념이다. 그의 작품에서 분절된 플롯은 반드시 
집합적인 지점을 가진다. 플롯은 의도적으로 분절된 것이며, 하나의 개념을 형
성하기 위해 다시 조합된다. 퍼즐이 모이듯 조립되고 나면 드러나는 것이 그가 
전달하려는 아이디어다. 공연을 보면서 이 퍼즐을 조립해야 하는 것은 관객이
다.”62)

컨셉뮤지컬에서 플롯은 유기적으로 이어지지 않는다. 노래와 장면(scene)

and find meaning within it as applied to specific character.”

59) 김선미, 앞의 책, 36-37쪽.
60) Riddle, H. Peter, The American Musical: History & Development, Oakville 

Ontario: Mosaic Press in Canada 2003, p. 83.

61)  Godon, op. cit., p. 8.
62) 한재은, 앞의 책, 43쪽.


background image

276 

지식과 교양 Vol. 9

의 조각들로 구성되었고, 단편적 조각들을 이으며 (불완전하지만) 과정과 이야
기 등을 완성해야 하는 것은 관객의 몫이다. “이러한 선형적 플롯의 부재는 관
객이 기대하는 클라이맥스와 대단원의 카타르시스를 박탈한다. 이 때문에 관
객은 자신이 중요한 극의 메시지를 놓쳤을지 모른다는 생각으로 극에서 발생
했던 균열들의 의미를 다시 살피게 된다.”63) 이러한 과정에서 본래 이야기하고
자 했던 주제가 더욱 두드러지는 효과를 가지게 된다. 하나로 연결된 단일한 플
롯의 경우 관객은 플롯이 진행되는 방향으로 따라갈 수밖에 없다. 하지만 여러 
방향으로 나뉘어 진행되는 경우 관객이 찾아가야 할 방향은 다양해진다. 이렇
게 흩어진 조각들을 하나로 이어지게 하는 것은 내용에 암시되어 있는 주제를 
드러내어 주는 컨셉이다. 예를 들어, “컨셉뮤지컬이 복합적인 분리구조를 통해 
전달하는 아이디어는 추상적인 관념에 가깝다. <Company>의 경우 드러난 이
야기는 ‘결혼에 대한 고민’이지만 그 이면에 깔린 것인 ‘도시에서 인간관계의 
어려움’이었다.”64) 즉, “컨셉뮤지컬의 주요한 기능은 관객이 보편적 관점을 받
아들이고 그로 인해 주제에 토대를 둔 자신만의 의미를 발전시킬 수 있는 틀을 
만들게 함으로써 관객에게 특별한 사상적 분위기를 고취시키는 것이다.”65) 관
객은 자신만의 관점으로 자신만의 판단과 반응을 보여주는데 이는 컨셉뮤지컬
이 관객의 해석의 자율성이 높은 특징을 가지고 있기 때문이다.

특정한 목적의식을 갖고 만들어진 ‘컨셉뮤지컬’에서 관객은 의도된 이유로 

인해 개별적으로 관객으로서의 역할을 수행해야만 한다. 관객이 이 역할을 수
행하지 않는다면 공연은 완성되지 않는다. 왜냐하면 컨셉뮤지컬은 공연으로 
재현되지 않고, 관객에게 해석되지 않으면 존재가치가 없기 때문이다. 따라서 
관객은 컨셉뮤지컬을 완성하는 마지막 퍼즐 조각이다.

63) 김선미, 앞의 책, 40-41쪽.
64) 한재은, 앞의 책, 85쪽.
65) Calderazzo, op. cit., p. 8. “The concept musical’s primary function is to 

promote a particular ideological mood for its audience, setting up a format 

that allow audiences to adopt univesal perspective and thus develop their 

own meaning based on the themes presented.”


background image

277

컨셉 뮤지컬에서 ‘컨셉’의 개념과 관객의 역할 | 박문희

6. 맺음말

지금까지 평면적으로 이해되던 컨셉뮤지컬의 개념을 확장하고 구체화하였

다. 컨셉뮤지컬은 내용에 암시된 주제를 구체화하기 위해 새로운 형식을 창조
하고, 대본 안에 숨어있는 추상적 실체에 머무르는 주제를 드러내기 위한 컨셉
을 활용하여 공연을 통해 관객에게 보여주어야만 하는 것이다. 때문에 컨셉뮤
지컬은 이전의 정의들처럼 주제를 중심으로만 정의될 수 없고, 형식을 중심만
으로도 정의될 수 없다. 즉, 주제를 포함한 내용과 형식을 모두 포함하고, 공연
이 끝날 때까지 시간의 흐름 속에 존재하는 컨셉을 개념의 속성에 포함해야만 
개념의 규정이 가능해진다.

또한 컨셉뮤지컬에서 관객의 역할은 무엇보다 중요하다. 1960년대 이후 실

험극에서 가장 중요한 것은 ‘관객의 참여’이다. 참여의 개념이 무엇보다 중요한
데 참여는 관객을 모든 경험에 포함시키는 것, 관객들에게 적극적으로 무대 위
의 의미 있고 낯선 기호들을 해석할 기회를 주는 것, 관객에게 새로운 자유를 
이끌어 내는 것, 관객은 주체적 참여자임과 동시에 해석자가 되는 것이고, 관
객의 목적은 관객과 공연자가 동등한 창조적 관계를 갖도록 하는 것이다.66) 즉, 
관객이 공연에 참여하여 자신의 역할을 수행하는 것을 공연의 완성으로 보았
던 것이다. 이것은 컨셉뮤지컬에서도 마찬가지로 컨셉뮤지컬은 관객의 참여와 
역할 수행을 개념의 속성에 포함해야 완전한 개념의 정의에 이르는 것이다.

66) 홍주영, 「연극에 있어서의 일루젼과 관객의 역할」, 한국연극교육학회, 『연극교육연

구』, 23, 2013, pp. 290-295.


background image

278 

지식과 교양 Vol. 9

참고문헌

김선미, 「스티븐 손드하임의 컨셉 뮤지컬 연구 – 컴퍼니, 폴리스, 태평양 서곡

을 중심으로」, 『중앙대학교 석사논문』, 2012

한재은, 「콘셉트 뮤지컬의 분리구조 연구 – 스티븐 손드하임의 작품을 중심으

로」, 『서울대학교 석사논문』, 2011

홍주영, 「연극에 있어서의 일루젼과 관객의 역할」, 『연극교육연구』, 23, 한국

연극교육학회, 2013

Theodore Shank, 김문환 역, 『연극미학』, 서광사, 1990
Engel, Lehman, The American Musical Theater, Macmillan Pub Co, 1975
Frankel, Aaron, Writing the Broadway Musical, Da Capo Press, 2000
Frege, Gottlob, Function and Concept, Routledge 1962
Godon, Joanne L. Art isn't easy-the theater of Stephen Sondheim, Carbondale; 

South Illinois University, 1990

Hischak, Tomas, The Oxford Companion to the American Musical, Oxford 

University Press, 2008

Jones, John B. Our musicals, ourselves: a social history of the American musical 

theatre

, Brandeis University Press, published by University Press 

of New England, 2003

Kantor, Michael and Laurence, Maslon, eds. Broadway: The Americcal 

Musical

. New York: Bulfinch, 2004

Kislan, Richard, The Musical: A Look at the American Musical Theater, New 

York: Applause Theatre and Cinema Books, 1995

Liton, Glenn, Musical Comedy in America: From The Black Crook to South 

Pacific, From The King & I to Sweeney Todd

, Routledge, 1987

Longman, Stanley V. Page and Stage: An Approach to Script Analysis, Allyn 

and Bacon, 2004

Lovesheimer, Jim, The Cambridge Companion to the Musical, 

Cambridge UP, 2002

McLuhan, Marshall, Understanding Media: The Extensions of Man, MIT 

Press, 1964


background image

279

컨셉 뮤지컬에서 ‘컨셉’의 개념과 관객의 역할 | 박문희

McMillin, Scott, The Musical as Drama: A Study of the principles and 

conventions behind musical shows from Kern to Sondheim, 

New Jersey: Princeton University Press, 2006

Mordden, Ethan, One More Kiss: The Broadway Musical in the 1970s

Palgrave Macmillan, 2004

Sondheim, Stephen, Q&A with Sondheim Pt. 1, Dramatists Guild Quarterly 

28, no 1, 1991

Sondheim, Stephen, Q&A with Sondheim Pt. 2
Stephen Citron, Sondheim and Llyod-Webber: The New Musical, Oxford 

University Press, 2001

Swain, Joseph P. The Broadway Musical: A Critical and Musical Survey

Scarecrow Press, 2002

Swayne, Steve, How Sondheim Found His Sound, University of Michigan 

Press, 2007

Swayne, Steve, Hearing Sondheim’s Voices, University of California, 

Berkeley, Thesis Ph. D. 1999

Calderazzo, Diana L. Stephen Sondheim’s Gesamtkunstwerk: The Concept 

Musical As Wagnerian Total Theatre

, University of Central Florida, 

Thesis M.A, 2005

Young, Christine M. “Attention must be paid” Cried the Balladeer: The 

Concept Musical Defined. University of Kentucky Thesis M.A, 

2008

Young-Gerber, Christine, "'Attention must be paid', cried the balladeer: 

The concept musical defined". Studies in Musical Theatre. 4 (3), 

2010

문학비평용어사전, https://terms.naver.com/entry.naver?docId=1530885

&cid=60657&categoryId=60657

세계미술용어사전, https://terms.naver.com/entry.naver?docId=895370

&cid=42642&categoryId=42642

표준국어대사전, https://stdict.korean.go.kr/search/searchResult.do
Differencebetween.com:  https://www.differencebetween.com/

difference-between-form-and-content-in-literature/


background image

280 

지식과 교양 Vol. 9

Literary Devices: Definition and Examples of Literary Terms, https://

literarydevices.net/theme/

New York Times, 1971. 04. 25.
Wikipedia: https://en.wikipedia.org/wiki/Concept_musical
Wikipedia: https://en.wikipedia.org/wiki/Theme_(narrative) 


background image

281

컨셉 뮤지컬에서 ‘컨셉’의 개념과 관객의 역할 | 박문희

❚국문초록

본 논문은 ‘컨셉뮤지컬’의 개념을 정의하고, 관객의 역할이 무엇인지 

규명하기 위한 목적이 있다. 지금까지 ‘켄셉뮤지컬’의 개념을 정의하기 

위해 여러 학자의 노력이 있었다. 하지만 그러한 정의들은 주제에 국한

되거나, 형식에 초점을 맞추어 ‘컨셉뮤지컬’을 제대로 이해하는데 어려

움을 주었고, 개념을 구성하는 속성들의 의미와 관계가 명확하지 않기 

때문에 많은 혼란을 겪을 수밖에 없었다.

‘컨셉뮤지컬’은 내용(캐릭터가 관객에게 전달하는 정보)에 암시되어 

있는 주제를 구체화하기 위해 새로운 형식을 창조하고, 대본 안에 숨어

있는 추상적 실체에 머무르는 주제를 드러내기 위한 컨셉을 활용하여 

공연을 통해 관객에게 보여주어야만 한다. 여기에서 컨셉은 고정된 의미

가 아니라 시간의 흐름 속에 존재하는 컨셉을 ‘컨셉뮤지컬’을 정의하는 

개념의 속성에 포함해야만 개념의 규정이 가능해진다.

또한 ‘컨셉뮤지컬’에서 관객의 역할은 무엇보다 중요하다. 20세기 후

반 실험극에서 관객이 공연에 참여하여 자신의 역할을 수행하는 것을 

공연의 완성으로 생각했던 것처럼 ‘컨셉뮤지컬’도 공연에 관객의 참여와 

역할 수행을 개념의 속성에 포함해야 ‘컨셉뮤지컬’의 완전한 개념의 정

의에 이르는 것이고, 진정한 의미에서 ‘컨셉뮤지컬’ 공연이 완성되는 것

이다. 

주제어 ● 컨셉뮤지컬, 컨셉, 주제, 내용, 형식, 관객, 관객의 역할, 손드

하임


background image

282 

지식과 교양 Vol. 9

❚Abstract

The Definition of Concept and the Role of the Audience in Concept 

Musicals

Park, Moon Hee

The purpose of this paper is to define the term ‘concept’ as it is used in 

conceptual musicals and to investigate what the role of the audience is. So far, 

there have been efforts by several scholars to define the concept of concept 

musicals; however, existing definitions are limited to the subject or focus on 

form, making it difficult to understand the concept musicals properly. Further, 

because the meaning and relationship of the attributes that make up the 

concept are not clear, definitions are bound to suffer confusion.

The concept musical’ must create a new form to embody the theme implied 

in the content, i.e., the information delivered by the characters to the audience, 

and represent the audience through performances using the concept to reveal 

the theme while also remaining as an abstract substance hidden in the script. 

The concept does not have a fixed meaning, but concept that exists in the 

passage of time and must be included in the attributes that define the concept 

musical'.

In addition, the role of the audience in the concept musical is of paramount 

importance. Just as it was thought in the experimental theatre in the late 20th 

century that the completion of the performance depended on the audience 

participating in the show and playing roles, the concept musical must also 

include the audience's participation and role performance in the shows for the 

attributes of the concept to reach a complete definition in the concept musical. 

Then in a true sense, the show of the concept musical is completed.

Keyword ● Concept Musical, Concept, Theme, Content, Form, Audience, 

Role of Audience, Stephen Sondheim.

❙논문투고:2022. 04. 15.❙심사완료:2022. 05. 13.❙게재확정: 2022. 05. 13.


background image

283

『청계천』에 나타난 장소 경험과

기억의 공유

1. 서 론

공간의 한계가 느껴지지 않을 만큼 생활 반경이 확대된 시대이다. 그러나 

이러한 시대에도 재외한인들이 경험하는 공간의 한계는 명확하다. 경계인으
로서의 특성을 뚜렷하게 지니는 이들은 민족적으로는 한국인의 정서와 가깝지
만, 여전히 정체성의 혼란을 느끼며 이국땅에서 살아가고 있다. 여기에서는 재
외한인으로 살아가는 사람들 중 자신의 삶과 정서를 문학을 통해 재현하는 재
외한인작가의 작품, 그 중에서도 전 세계에서 가장 많은 한인이 분포하는 미국
에 거주하는1) 재미한인작가의 작품을 구체적으로 분석하며, 이들의 장소 경험
과 기억의 공유에 대해 논의하고자 한다. 이민 1세대에서부터 3세대에 이르기
까지 재외한인들의 작품 활동이 풍성해지고 있고, 누적된 재외한인작가들의 

* 공주대학교 교양학부 조교수
1) 외교부에서 제공하는 공공데이터의 재외동포현황 자료에 따르면 2019년 기준, 재외

한인들이 거주하고 있는 국가 순위에서 약 3분의 1에 해당하는, 가장 많은 동포는 미

국에 살고 있다(https://www.mofa.go.kr). 

유  리*

1. 서론 
2. 󰡔청계천󰡕에 나타난 장소 경험
3. 󰡔청계천󰡕에 나타난 기억의 공유
4. 결론 

http://doi.org/10.54698/kl.2022.9.283

목  차


background image

284 

지식과 교양 Vol. 9

작품은 그 주제와 내용의 폭이 확장되어 다양성을 획득하고 있다. 이러한 상황
에서 이제는 이미 성과를 축적한 재외한인문학작품들에 대한 연구와 더불어 
많이 알려지지 않은 작품에 대한 깊이 있는 연구 역시 활발하게 이루어져야 한
다고 본다.

이에 본 연구에서는 아직 잘 알려지지 않은 재미한인작가의 작품을 중심으

로 작품에 나타난 장소의 경험과 기억의 공유 방법에 대해 살펴보고자 한다. 또
한 그들의 작품 속에서 기억 속의 고향이 어떻게 형상화 되었는지 분석해 보고
자 한다. 기존 재미한인작가들 가운데 미국 주류문단에서 좋은 평가를 받는 작
가들로는 이민 1세대에 속하는 강용흘, 김은국, 이민 1.5세대에 속하는 이창래, 
차학경, 수키 킴, 이민 2세대에 속하는 수잔 최 등을 들 수 있다. 이민 1세대에 
속하는 작가들은 다시 광복 전과 후의 작가들, 또는 1965년에 개정된 미국 이
민법인 하트-셀러법(Hart-Celler Act) 발효 이전의 작가들과 이후의 작가들로 
나눌 수 있다. 

본 연구에서 다루고자 하는 󰡔청계천󰡕의 작가 김민정은 1977년에 이민한 작

가로 광복 이후, 개정 이민법 발효 이후 작가에 속한다. 이민 정책과 이민법이 
개정되고, 이민 금지법이 해제되면서 1970 ~ 80년대에는 미국 이민의 붐이 일
어난다. 이민 열풍이 일어나기 전에 미국에 정착한 작가들의 작품에서는 애국
의 열정, 독립, 전쟁 등에 대한 내용이 다루어진다. 이는 국가 차원에서 해결되
어야 하는 당위적인 명제들을 두고, 개인적인 삶이나 이주의 문제 등을 다룰 수 
없었기 때문인 것으로 볼 수 있다. 그러나 같은 이민 1세대 작가라 하더라도 이
민의 상황이나 환경에 따라 다른 문학적 성향을 보일 수밖에 없다. 미국 이민이 
본격화된 시기에 미국으로 이주한 작가들은 이전의 작가들과는 다르게 개인적
인 서사를 통해 이민 생활에서 겪는 어려움 등의 문제를 다룬다. 또한 이들은 
문단에 소속되어 지속적인 작품 활동을 하면서 민족적 공동체 의식을 회복하
고, 이민의 역사를 담은 서사적 이야기 등을 다룬다.2) 이러한 이민 1세대 소설
에 대한 지금까지의 연구는 대개 문학적 수준이 뛰어난 작품이나 개별 작가를 
대상으로 이루어져 왔다.3) 
2) 김종희, 「시공간의 변화와 민족적 정체성에 대한 탐색-재미한인문학개관」, 󰡔국제한인

문학연구󰡕 제2권, 국제한인문학회, 2005, 33쪽 참조.

3) 정덕준 외, 󰡔미주 한인문학사 연구󰡕, 한국문화사, 2019, 203쪽.


background image

285

『청계천』에 나타난 장소 경험과 기억의 공유 | 유   리

한편 재외한인문학에 대한 연구는 작품을 중심으로 하는 연구가 주가 되어 

왔고, 이 연구들은 작품에 나타나는 특성을 중심으로 작가의 의식을 분석하는 
연구와 작품 내용 자체에 대한 연구로 나뉜다.4) 본 연구가 주목하는 문학에서
의 기억의 의미를 다룬 연구들은 작가가 체험한 역사적 사건에 대한 기억이 작
품에 영향을 미치는 점을 분석한 연구이며, 대개 한국 전쟁, 5·18, 4·19와 같은 
사건을 중심으로 역사를 재현하는 방식에 초점을 두어 논의하였다.5) 최근 한국
에 거주하는 작가들의 역사적 사건에 대한 기억을 중심으로 한 연구 외에도 재
외한인작가 층위에서도 기억에 대한 연구가 이루어지고 있다.6) 그럼에도 불구
하고, 여전히 재외한인문학 연구의 주류는 문단의 호평을 받은 작품을 중심으
로 이루어지고 있기 때문에 잘 알려지지 않은 재외한인작가의 작품에 대한 연
구, 나아가 재외한인이 기억하는 한국의 과거에 대한 연구 역시 활발하게 이루
어질 필요가 있다고 본다. 

익숙하지 않은 재외한인작가의 작품을 발굴하는 것은 외국에서 작품 활동

을 지속하는 이들에 대한 관심의 표명임과 동시에 그들의 작품 활동에 원동력
을 줄 수 있다고 본다. 또한 이러한 작품에 대하여 연구하는 것은 재외한인작품 
연구의 외연을 확장한다는 의의를 지닌다. 따라서 본 연구에서는 아직 잘 알려
지지 않았지만, 현재 미동부 한인문인협회에서 수필가, 소설가로 활발하게 활
동하고 있는 작가의 작품 중 1세대 작가의 문학적 성향을 잘 드러내는 󰡔청계천󰡕
을 중심으로 논의하고자 한다. 

󰡔청계천󰡕의 작가 김민정은 서울에서 출생하여 무학여고, 덕성여대를 거쳐

1977년 미국에서 이민 생활을 시작하였다. 1960년대까지만 해도 한국의 경제 
사정과 항공 상황은 미국의 땅을 쉽게 허락하지 않았지만, 1972년 대한항공의 

4) 최미정, 「재미한인 한국어 시문학 연구」, 숭실대학교대학원 박사학위논문, 2010., 김

시우, 「미주지역 한인들의 세대갈등 연구」, 중앙대학교대학원 석사학위논문, 2018., 

심지원, 「2000년대 재외한인작품에 나타난 탈식민적 의식 연구」, 단국대학교대학원 

박사학위논문, 2018.

5) 류동규, 「전후 작가의 식민지 기억과 그 재현」, 󰡔현대소설연구󰡕 제44권, 한국현대소설

학회, 2010., 김영찬, 「1960년대 문학과 6·25의 기억」, 󰡔세계문학비교연구󰡕 제35권,

한국세계문학비교학회, 2011., 안점옥, 「5·18을 기억하는 아동문학의 방식」, 󰡔아동청

소년문학연구󰡕 제21권, 한국아동청소년문학학회, 2017.

6) 이태숙, 「이미륵 문학에 나타난 집단적 기억의 공유로서의 고향」, 󰡔국어문학󰡕 제73권,

국어문학회, 2020. 


background image

286 

지식과 교양 Vol. 9

미국행 화물기가 첫 취항한 이후 한국인들의 미국 이민은 폭증하게 되었다. 이 
시기, 미국으로 건너 간 김민정은 미국 사회에서 이민 1세대 중심의 재미한인
들이 조직한 문학 단체인 ‘뉴욕문학’을 통해 주로 활동하고 있다. 

󰡔청계천󰡕에서는 작가의 고향 공간에 대한 장소 경험이 구체적으로 다루어

지고, 고향에서 작가가 경험한 사건들이 기억과의 결합을 통해 서사로서 다루
어진다. 기억 속 고향의 장면들은 이미지로, 고향에서의 경험들은 서사를 통해 
복원되며 새로운 장소로 재구성된다. 이러한 재구성 과정에는 필연적으로 작
가의 기억이 영향을 미치게 된다. 반대로 고향의 복원이 작가의 기억에 다시 새
로운 영향을 미치기도 한다. 이 과정에 직접적으로 참여하는 작가와 작품을 매
개로 기억에 참여하는 한국 독자들은 시간과 공간을 공유하며 공동체적 경험
을 구성해낸다. 󰡔청계천󰡕에는 재외한인작가로서 지니는 한국에서의 경험과 기
억이 작품을 통한 사건의 구성과 감정의 촉발로 잘 드러난다. 또한 제목에서 알 
수 있듯이 소설의 배경이 되는 장소성이 두드러지며, 구체적인 지명의 사용 등 
작가의 특수성 역시 잘 드러나는 작품이다. 그렇기 때문에 작품 분석을 통하여 
재외한인작가의 기억에 대한 논의와 더불어 문학 연구 분야에서 활발하게 논
의되는 장소 경험에 대한 논의가 함께 이루어 질 수 있다.

‘장소 경험’에서의 장소는 공간과는 그 개념이 다르다. 공간은 열려 있으며, 

분리된 개념이지만, 장소는 인간적이고 감정적이며, 애정이 담긴 개념으로 우
리 삶의 문화 지리에 위치하며 동시에 그것을 규정하게 된다.7) 지리적 공간이 
장소가 될 때에는 의미가 결합되는 과정이 포함되며, 이 의미 결합에는 인간의 
기억이 관여할 수 있다. 인간의 기억은 생존 기간에 따라 장기와 단기로 구분되
며, 장기기억은 언어로 설명될 수 있는지 없는지를 기준으로 절차기억과 서술
기억으로 나뉜다. 언어를 써서 설명할 수 있는 서술기억은 사물이나 개념, 말의 
뜻을 기억하는 의미기억과 기억하는 사람 자신에 관한 기억, 자신의 인생에서 
일어났던 과거의 기억과 관련된 일화기억으로 다시 나뉜다.8) 이 중 문학작품을 
창작하는 작가의 경험은 일화기억과 밀접한 관련이 있다. 문학작품에서 작가
의 기억을 되살리는 것은 일화기억으로서의 일인칭 기억이 저장되고 인출되는 

7) 존 앤더슨, 이영민 외 역, 󰡔문화, 장소, 흔적󰡕, 한울, 2013, 74~76쪽.
8) 석영중, 󰡔뇌를 훔친 소설가󰡕, 예담, 2017, 165~168쪽 참조.


background image

287

『청계천』에 나타난 장소 경험과 기억의 공유 | 유   리

과정을 보여준다. 

한편, 들뢰즈는 자발적 기억을 통해 과거 자체에 접근하는 것은 불가능하

다9)고 말한다. 새로운 환경에서 적응하는 것만큼 기억의 절차에서는 망각이 이
루어진다. 망각이 이루어지면서 사실에 대한 기억 외에도 정서적인 기억이 함
께 이루어지기 때문에 과거의 사실과 기억이 완전히 일치하지는 않는다. 그럼
에도 불구하고 작가는 과거에 일어났던 일들을 현재에 재경험하기 위해 과거 
기억을 소환한다. 작가가 과거 기억을 소환하여 창작한 작품을 통해 독자는 작
가의 기억의 과정에 참여한다. 이렇듯 기억은 작품을 생산하는 원동력이 되고, 
또한 작품을 수용하는 독자와 생산하는 작가의 연결 고리가 될 수 있다. 본 연
구에서는 김민정의 󰡔청계천󰡕에 드러나는 재외한인작가의 장소 경험과 기억을
분석하고, 이를 통한 독자와의 소통이 작품에서 어떠한 방법으로 이루어지는
지를 살피고자 한다. 이 과정에서 재외한인작가의 작품을 창작한 동기와 이를 
통해 ‘뿌리’와 소통하고자 하는 근원을 분석하고자 한다. 

재외한인의 문학작품에서는 고국에 대한 그리움이나 이민족으로 타국에 

살면서 겪는 정체성의 문제가 드러나는 경우가 많다. 고향에 대한 그리움, 소
외된 채 살아갈 수밖에 없는 삶의 문제를 포함한 정체성의 위기 문제가 재외한
인문학에서 자주 다루어지는 이유는 물리적 공간에서는 고국과 분리되어 있지
만, 정신적으로 고국과 완전히 단절되는 것은 불가능하기 때문이다. 따라서 그
들의 작품은 과거지향적인 성격을 갖는 경우가 많다. 특히 이민 1세대의 한인
들은 모국과 다른 환경에서 살아가고 있지만, 그들의 기억에 남아있는 의식의 
세계는 여전히 한국적일 수밖에 없다. 이민자들은 이민국에서 완전하게 그 나
라의 사람들처럼 살 수는 없는 것이다. 미국으로 이민을 간 1세대의 문학작품
에서도 한국과 관련된 내용을 다루는 경우가 많다. 상당수의 작품이 한국에서
의 사건을 중심 서사로 하거나 한국을 배경으로 하고 있다.10) 물론 재외한인문
학 작가가 이민 2세대 3세대로 세대를 거듭해 갈수록 작품에서의 모국 지향적 
정체성은 약화되며, 디아스포라 정체성을 드러낸다. 그러나 이 역시 재외한인

9) 질 들뢰즈, 서동욱 외 역, 󰡔프루스트와 기호들󰡕, 민음사, 1997, 87~105쪽 참조.
10) 정덕준 외, 앞의 책, 160쪽.


background image

288 

지식과 교양 Vol. 9

문학의 코리안 디아스포라 정체성을 형상화하고 있음을 알 수 있다.11)

2. 

󰡔청계천󰡕에 나타난 장소 경험 

1) 작가의 장소 경험

재외한인들은 국경을 넘어 다른 공간으로 이주하여 생활하게 된 사람들이

다. 이국 체험의 동기는 다양하나, 비록 그것이 자신이 선택한 결과였다고 하더
라도 자신이 본래 속했던 공동체 구성원과 과거에서 현재까지 이어지는 공간
의 상징과 의미를 공유하지 못하는 것은 실존에 대한 위기로까지 연결될 수 있
다. 따라서 1세대 재외한인작가의 작품에는 자유와 성공에 대한 열망의 심리와 
함께 고국을 떠나 겪게 되는 심리적으로 복잡한 상황이 다루어진다. 고국, 고향
이 단순한 물리적인 공간의 개념에서 벗어나 의미를 가진 장소성을 획득하는 
것은 오히려 고국을 떠난 공간에서 가능할 수 있고, 이것은 고향의 공간을 작품
에서 주된 배경으로 삼아 ‘장소화’하는 것과 관련된다. 이러한 장소에서의 활동
이 활발하게 이루어지지 못할 때 인간은 소외감을 경험하게 된다. 

재외한인은 고국에서 멀어져 장소가 상실된 자들이다. 이들이 이주한 공간

에서 겪는 소외감은 과거 자신이 경험했던 한국에서의 공간들을 장소화하며 
해소될 수 있다. 따라서 장소는 재외한인작가들에게 소설의 배경으로만 기능
하지 않는다. 디아스포라의 주체로서 겪게 되는 상황적인 조건들은 재외한인
이 공간의 영향력 안에서 고통 받는 것을 여실히 드러내주면서도,12) 작품에서 
장소화를 통해 고국을 재현함으로써 삶의 원동력을 얻게 되는 것이다. 

돌이켜보면 바쁜 이민생활에서 글 쓰는 작업이 나에게는 어쩜 삭막한 이

민생활의 돌파구라고 할 수 있고, (중략) 그래서 미국에 이민온 지 이십여 

년이 흘렀는데도 나는 그 옛날 학창 시절 청계천 3가에서 살 때를 잊을 수

가 없었고, 어떤 때는 꿈속에서까지 나타나 그 시절의 이야기를 털어 놓지 

않으면 내 영혼에서 영원히 벗어나지 못하리라는 생각을 했다. (중략) 소설 

또한 허구라고 해도 그 속에서 새로운 운명을 탄생시키고 그건 다시 현실로 

11) 장윤수, 「코리안 디아스포라 문학의 정체성 연구」, 󰡔재외한인연구󰡕 제25권, 재외한

인학회, 2011, 33쪽 참조.

12) 윤정화, 「재일한인작가 유미리 소설에 나타난 장소성 양상 연구」, 󰡔한국문학이론과

비평󰡕 제72집, 한국문학이론과비평학회, 2016, 103쪽 참조.


background image

289

『청계천』에 나타난 장소 경험과 기억의 공유 | 유   리

나타나기에 나는 과감히 이 길을 선택했는지도 모른다.13)

이상의 작가의 말에서 알 수 있듯이 작가는 소설을 통해 어린 시절, 고국에

서의 삶을 기억하며, 그 경험을 작품으로 옮김으로써 다시 그리운 과거를 체험
하고자 한다. 한국에서의 삶이 ‘꿈속에서까지 나타’날 만큼 간절하게 기억되는 
것은 과거를 지켜내기 위한 작가의 필사적인 노력으로 보인다. 작가가 장소에 
대한 경험을 복원하는 것은 작가의 과거와 현재를 잇는 핵심 요소로, 미국에서 
느낀 절망감을 장소 감각을 회복함으로써 극복하고자 하는 것이다. 

작가가 이민을 간 1970년대에는 아메리칸 드림을 꿈꾸는 한국인의 집단 이

민으로 본격적인 이민이 시작되었다. 이로 인해 뉴욕, 시카고, 로스앤젤레스에 
코리아 타운이 형성된다. 재외한인들은 그들의 자녀들 혹은 같은 민족들과 함
께 꿈을 따라 자발적으로 선택한 ‘유배지’14)에서 고향을 느끼고자 작은 한국들
을 만들어 나갔을 것이다. 그러나 여전히 코리아 타운에서도 느낄 수 없는 작가
의 기억 속 한국의 공간들이 작품에 복원된다. 작가가 한국의 공간들을 서사적
으로 어떻게 그려내고 있는지를 밝히는 것은 현재 거주하고 있는 공간과 구별
되는 고국의 공간 속에서 자신의 정체성을 확보하는 과정이기 때문에 작가의 
정체성을 밝히는 과정이 될 수 있다.  

2) 소통을 통한 장소 경험의 교환

재외한인작가들이 한국에서 경험한 실제 상황들은 그들이 이민을 떠난 시

기와 맞물려 정지된다. 그러나 경험에 대한 기억은 과거의 상황에만 의존하는 
것은 아니다. 기억하는 행위 자체를 통해서도 과거를 구성할 수 있다. 달리 말
하면 작가들은 ‘과거를 가지고 작업을 하는 것이 아니라, 과거의 사태에 대해 
만들어낸 표상들이 구성해내는 이야기들을 통해 작업하는 것’이다.15)

재외한인문학에서 작가들은 과거 한국에서의 경험들을 작품 속에 형상화

함으로써 한국의 독자와 소통할 수 있다. 문학작품을 통한 소통은 두 가지 유

13) 김민정, 󰡔청계천󰡕, 쿰란출판사. 2003. (이하 작가와 면만 표시)
14) 김새미오(2017)에서는 아버지의 유배공간을 그대로 이용한 김춘택의 경우를 설명하

며, 이를 통해 아버지가 느꼈던 유배감정을 그대로 공유하고 있었다고 보았다. 재외

한인들의 자녀들 역시 부모님이 선택한 ‘유배지’에서 부모님의 ‘유배감정’을 공유할 

수 있을 것이다. 

15) 이태숙, 앞의 글, 242쪽.


background image

290 

지식과 교양 Vol. 9

형에서 논할 수 있다. 첫 번째는 ‘작가-문학 텍스트-독자’가 축이 되는 소통, 두 
번째는 ‘문학 텍스트-독자’를 축으로 하는 소통이다.16) 여기에서는 재외한인작
가와 한국 독자 기억의 공통분모를 중심으로 하는 첫 번째 소통의 유형에 대해 
논의하고자 한다. 재외한인작가와 한국의 독자 사이에는 작품의 공간적 배경
인 한국이 장소 경험 교환의 매개가 된다. 

김동환(2007)에서는 소설에서의 공간을 크게 셋으로 나누고 이를 다시 다

섯 가지 유형으로 분류하였다. 먼저, 공간을 크게 나누어보면 서사의 계기로서
의 공간, 내적 형식으로서의 공간, 서사적 탐색의 결과로서의 공간으로 나눌 수 
있다. 내적 형식으로서의 공간은 다시 서사적 상황으로서의 공간, 구조로서의 
공간, 주제 구현의 기제로서의 공간으로 나뉜다. 

서사적 상황으로서의 공간은 소설 내에서의 공간의 존재가 외면상으로 가

장 두드러지게 나타나는 경우이다. (중략) 이 유형에 속하는 공간은 대부분

의 경우 경험의 소산으로 구체성을 띠고 있고, 작가나 독자 모두 보편적인 

경험의 요소로 공유하고 있을 가능성이 많다는 점에서도 주목된다. 즉 독

자는 작가가 설정한 서사적 상황에 쉽게 다가갈 수 있어 다른 경우보다 긴

밀한 서사적 소통이 이루어지게 되는 셈이다.17)

위에서 밝힌 서사적 상황으로서의 공간은 재외한인작품에서 다루어지는 

공간과 관련된다. 공간은 작가가 작품을 생산하는 과정에서 기억을 복원하는 
대상이 되며, 독자에게는 사건이 발생되고 진행되면서 작품의 전개 과정에서 
끊임없이 관심을 갖게 되는 대상이 된다. 작가와 독자가 경험의 요소를 공유하
고 있을 경우, 이는 작품 이해에 큰 영향을 미치게 된다.

작가는 장기기억 속에 고착화된 기억을 재소환하여 때로는 그 기억을 강화

시키고, 때로는 변형시킨다. 재외한인문학에서는 대부분 이주나 정착 과정에
서의 혼란한 삶, 정체성과 관련한 문제, 한국에서의 경험을 그려 조국에 대한 
향수를 드러낸다. 󰡔청계천󰡕에서 작가의 경험은 ‘청계천’이라는 경험 공간과 만
나며 기억을 통해 서사의 구조를 낳게 된다. 또한 이러한 기억의 서사는 당시를 

16) 김순규, 「문학 소통의 구조와 교육」, 󰡔한국초등국어교육󰡕 제36권, 한국초등국어교육

학회, 2020, 147쪽. 

17) 김동환, 「한국 현대소설에 나타나는 공간적 상상력 연구」, 󰡔국어교육󰡕 124, 한국어교

육학회, 2007, 564~565쪽.


background image

291

『청계천』에 나타난 장소 경험과 기억의 공유 | 유   리

살았던 독자에게도 동일한 과정으로 경험된다.

󰡔청계천󰡕은 재미한인작가의 한국에서의 장소 경험을 바탕으로 한 작품이

다. 이 작품은 장편소설이기는 하지만 복잡한 갈등 관계가 작품 속에 배열되지 
않는다. 그리고 서사적 구성도 비교적 단순하게 되어있어 어려운 해석을 해야 
하는 읽기 활동을 요하지 않는다. 오히려 이 작품은 우리나라 1960년대 청계천
가의 평범한 청년과 그들 가족의 삶을 잔잔하고 담담하게, 그것도 재미작가의 
경험과 기억을 토대로 그려내는 데에서 감동을 준다. 작가는 공간을 통해 작가
와 독자가 가지는 경험 요소를 공유하고자 한다. 이를 위해 청계천 천변에 대한 
이미지를 구체화함으로써 공간적으로, 시간적으로 멀어진 고향 공간의 기억을 
형상화한다. 

서울 한복판에 자리잡고 있는 청계천 천변을 중심으로 독버섯 같이 퍼져 

나갔던 판잣집은 전쟁이 끝난 십년 세월 동안 흔적도 없이 사라졌다. 그러

나 전쟁의 피비린내 나는 상흔은 영원히 잠재하고 있는지 거칠고 투박한 이

북 사투리는 여전히 허공에 머물고 있다.(김민정, 7)

이 장면은 자신이 살던 청계천변에서의 경험을 공간 이미지로 재구성하여 

한국에 대한 기억을 작품에서 표면화한 것이다. 서울로의 인구집중은 조선, 일
제 강점기에도 있었지만, 6.25 전쟁 이후 가속화되어 1960년대에 폭발적으로 
일어났다. 서울은 도시화와 산업화의 물결 속에서 ‘서울드림’을 품고 상경한 사
람들로 북적였고, 각종 수요를 따를 수 없는 도시적 여건은 판잣집으로 대표되
는 무허가주택 문제를 발생시켰다. 이러한 상황을 작품에서는 ‘독버섯 같이 퍼
져 나갔던 판잣집’으로 표현하고 있다. 작가는 구체적인 이미지 묘사를 통해서
도 당시의 고향을 생생하게 표현한다. 

청계천 줄기로 크고 작은 골목길은 마치 거미줄같이 엉켜 있지만 골목마

다 특성이 있고 낭만도 있다. 어떤 골목은 몇 가구 옹기종기 있는가 하면 꼬

불꼬불 두 사람 겨우 오갈 수 있는 골목도 있다. (중략) 집들은 옛날 고옥으

로 어떤 집은 너무 낡고 허술해 선희 키만한 집이 있는가 하면, 어떤 집은 

새로 신축을 해서 노란 니스 칠에 번듯한 한옥도 있다.(김민정, 16)

전후 청계천변의 복구 시기를 지나 도심부 재개발의 필요성이 인식되기 시

작하면서 낙후된 도심부를 새롭게 개발하는 작업은 도시 행정의 주요한 과제
가 되었다. 도시 기능을 수행하기 위해서 도심부는 새로운 현대식 건물을 갖추


background image

292 

지식과 교양 Vol. 9

어야 했다.18)

위 인용문에 드러나는 ‘신축을 해서 노란 니스 칠에 번듯한 한옥’과 ‘너무 

낡고 허술’한 ‘선희 키만한 집’은 사회적 안정화를 표면적으로 드러내거나 아직 
그렇지 못한 1960년대의 양면을 구체화하여 보여주며, 시대적인 특성을 드러
내고 있다. 이렇게 공간에 녹아든 시대적 특성은 한국에서의 장소 경험으로 치
환된다. 

또한 󰡔청계천󰡕에는 고려당 빵집, 만미당 빵집, 단성사극장, 명보극장, 쌍과

부집, 학사주점 등 실제로 존재했던 다양한 상호들이 그대로 노출되는 경우가 
많다. 이들은 모두 1960년대 청계천 주변의 공간에 해당한다. 다음은 작품에서 
학사주점에 대해 묘사한 부분이다.

학사주점은 대낮인데도 벌건 불 위에 돼지갈비를 굽는 청춘 남녀들이 많

았다. 신 마담은 숯불 열기로 몸이 풀리자 막걸리를 더욱 마셔댔다. 그러곤 

혀꼬부라지는 소리를 하는 것이 취한 듯 싶었다.(김민정, 132) 

청계천변에서 살던 작가의 공간에 대한 인식은 소설의 많은 부분에서 장소 

경험으로 재구성된다. 또한 작품 전면에 드러나는 고향 공간들은 그리움이라
는 의미가 부여된 장소가 된다. 작품에서 복원된 장소들은 때에 따라 기억을 초
월하는 콘텐츠를 제공할 수 있다. 작가가 이국땅에 살면서 고향을 더듬기도 하
지만, 한국에 살면서 󰡔청계천󰡕을 접한 독자 역시 재미동포의 고향에 대한 흔적
을 함께 더듬어가며 그 추억을 공유할 수 있다. 작가는 고향 공간에 대한 이미
지를 감각적으로 사용하여 고향 공간의 복원을 꿈꾸며, 독자는 작가와 시간을 
공유하며 작가의 고국에 대한 경험에 동참할 수 있다. 물론 현재의 청계천은 개
발과정을 통해 ‘경관’으로 변화되어 과거의 고유한 ‘장소감(sense of place)’19) 
을 어느 정도 잃기는 했지만, 독자는 재미한인작가가 과거의 장소로서 경험한 
청계천을 현재의 관점에서 새롭게 바라볼 수 있다. 

3. 

󰡔청계천󰡕에 나타난 기억의 공유

1) 기억의 형상화와 공유

18) 송인호 외, 󰡔청계천 지천 연구󰡕, 청계천 박물관, 2020, 203쪽.
19) 에드워드 렐프, 김덕현 외 역,󰡔장소와 장소상실󰡕, 논형, 2005, 13쪽 참조.


background image

293

『청계천』에 나타난 장소 경험과 기억의 공유 | 유   리

사람들은 자신이 경험한 세계를 기억 혹은 망각하며 살아간다. 기억은 세

계에 대한 새로운 경험을 저장하는 과정이며, 이를 통해 세계를 인식하게 된다. 
그렇기 때문에 기억은 자아 정체성과도 깊은 관련이 있다. 자신의 과거 세계에 
대한 경험을 기억할 수 없다면 정체성은 형성될 수 없다. 지각한 것을 기억하여 
새로운 지각과 연결시키는 작업이 전제되지 않으면, 개인의 자아 정체성은 유
지될 수 없는 것이다.20)

재외한인들은 다양한 이유로 한국을 떠나 이민자의 삶을 살게 된다. 이민

으로 인한 새로운 거주지에서의 적응 방식은 그들이 어떻게 타국의 삶을 지각
하느냐와 관련이 있다. 마찬가지로 떠나온 공간에 대한 그리움을 표현하는 방
식은 고국에 대한 기억과 경험의 지각을 구체화하는 것이다. 그러나 이 기억과 
경험을 구체화하는 과정은 완전하게 과거와 일치한다고 볼 수는 없다. 물론, 기
억이 과거를 떠올릴 수 있는 매개가 될 수 있다. 하지만, 그것 자체가 과거일 수
는 없는 것이다. 재외한인작가가 고국에서 있었던 사실적 사건들을 단순하게 
모아놓은 것이 경험이라면, 재외한인작가의 기억은 사실적 사건의 나열이 아
니라 작가적 상상력을 통해서 재구성된 것이다. 이것은 고국 바깥의 공간에서 
살아가며 고향의 정체성을 만들어내는 과정이기도 하다. 

작가와 독자는 기억을 공유하고, 자신에게 의미 있는 과거의 경험을 재구

성할 수 있으며, 현재의 삶과 과거의 경험을 연관 짓게 된다. 독서를 통해 주체
는 과거의 경험을 떠올릴 수 있으며, 작가의 기억과 자신의 기억을 연관시킴으
로써 새로운 의미를 만들어낼 수 있다.

작가의 기억과 독자의 기억이 만나는 양상은 ‘① 작가의 기억, ② 작가와 

독자가 공유하는 기억, ③ 독자의 기억’ 등과 같이 나타난다. ①은 작가가 

생애의 시간적 질서 속 특별한 공간에서 벌어진 개인적인 경험을 형상화한 

기억이며, ②는 작가의 기억과 유사한 경험을 한 독자의 기억이며, ③은 작

가의 기억과는 다르지만 텍스트를 읽는 동안 떠오른 수많은 독자의 기억이

다.21)

20) 정재림, 「전쟁 기억의 소설적 재현 양상 연구-유년기의 경험을 중심으로」, 고려대학

교대학원 박사학위논문, 2006, 8쪽.

21) 정래필, 「기억 재형상화 원리 중심의 소설 읽기 연구」, 서울대학교대학원 박사학위논

문, 2013, 20쪽.


background image

294 

지식과 교양 Vol. 9

작가의 경험과 기억은 독자의 경험 혹은 기억과 교환되고, 결합되면서 작

가와 독자의 대화가 이루어진다. 개인의 생애를 대상으로 하는 자전 소설의 경
우 작가의 경험과 기억이 교환될 수 있는 영역은 넓어진다. 재외한인작품에서 
작가의 기억은 글을 쓰는 층위에서는 작품의 재료가 되며, 소통의 층위에서는 
작품을 해석하고, 작품에 공감할 수 있는 근거가 된다. 작가와 같거나 유사한 
경험을 한 기억이 아니라고 할지라도 독자는 간접 경험을 통해 작가와 소통의 
폭을 넓힐 수 있다. 

앞서 김민정 작가의 말에서 밝혔듯이 재외한인작가가 한국을 떠올리는 많

은 부분은 자전적이다. 이러한 자전적인 삶을 바탕으로 하는 작품에서 독자는 
인물에 대한 이해와 더불어 작가에 대한 이해를 동시에 할 수 있다. 독자가 주
체적으로 작품을 수용하는 과정에서 작가와 독자의 사적인 기억의 공유가 이
루어지며, 이는 공적 기억으로 확장될 수 있다. 여기에서 재외한인작품의 향유
가 지니는 의의를 찾을 수 있다. 재외한인작가와 한국인 독자의 개인적 기억들
이 작품 수용의 과정에서 사회적이고 문화적인 특성을 갖는 공적인 기억으로 
교환된다. 이는 얀 아스만의 ‘문화적 기억’과 관련된다. 이러한 기억은 공동체
의 정체성으로도 이어지게 된다. 집단의 일원으로 사람들은 과거를 함께 기억
하며 이를 통해 공동체 정체성을 고양시키고, 다양한 담론을 형성할 수 있게 된
다.22) 기억에는 연대기적인 시간 계산에 대해 견고하고 확실한 척도가 없다. 기
억은 가장 가까운 것을 아득히 먼 곳으로, 그리고 먼 것을 아주 가까운 곳으로 
가지고 올 수도 있다.23)

󰡔청계천󰡕에서는 생존의 전쟁이 벌어지는 1960년대의 청계천을 중심으로

여고생 홍자, 신자, 선희라는 단짝 친구들의 삶과 성일, 종만, 기태의 삶이 파노
라마처럼 소설 속에서 다루어진다. 그 중 선희와 성일의 가족 서사와 사랑을 중
심으로 서사가 전개된다. 이들을 중심으로 한 다양한 인물들이 만들어가는 서
사 내에서는 고향에 대한 기억을 이미지화하여 형상화하는 과정이 드러난다. 

동대문 시장은 살아 있는 생선같이 펄펄 살아 움직이는 삶의 현장 그 자체

22) 박영은, 「라브렌찌 송의 <약속의 땅>에 반영된 고려인 디아스포라의 집단기억과 정

치·문화사적 재현 메커니즘」, 󰡔국제한인문학연구󰡕 제29호, 국제한인문학회, 2021,

44쪽. 

23) 알라이다 아스만, 변학수 외 역, 󰡔기억의 공간󰡕, 경북대학교 출판부, 1999, 443쪽.


background image

295

『청계천』에 나타난 장소 경험과 기억의 공유 | 유   리

였다. 신용상회는 어렵지 않게 찾을 수 있었다. 그녀의 말대로 건어물 상점

이 줄을 이어 있고, 그중에서 기태의 상점이 제일 작은 상점이었다.(김민정, 

202)

택시는 광화문을 지나 이내 명동 거리로 들어섰다. 백화점은 이른 시간인

데도 사람들로 꽤 붐볐다. 미희는 새삼 여기가 바로 한국이구나 하는 생각

을 했다. (중략) 물건을 사고 파는 게 미국에선 생활 수단도 되지만 인간 관

계에 커다란 끈 같은 역할을 한다는 것도 깨닫게 되었다. 굳이 팔려고 강요

도 하지 않지만 소비자 역시 눈요기로 자기 만족을 하는 기회도 갖는 편안

한 관계였다.

그때 한 백화점 종업원이 미희의 팔을 잡으며 권했다.
“언니, 이것 좀 입어보세요.”
미희는 화가 나서 발끈하여 말했다.
“내가 어떻게 당신 언니가 돼요?”
“언니 왜 그래? 새삼스레.”
선희가 당황하며 미희의 팔을 잡아당겼다.

“아니, 그렇잖니! 아무리 장사가 바쁘기로서니 아무나 보고 언니, 오빠 하

면 어떻게 하니, 적어도 백화점 위신이 있지. 이건 동대문 시장이나 뭐가 다

를 게 있니?”(김민정, 186 ~ 187) 

기태를 찾던 성일이 동대문 시장에 가서 느낀 생동감 있는 모습은 사람들

로 붐비는 한국 백화점의 모습과 유사하다. 그러나 시장이든, 백화점이든 한국
에서 물건을 사고파는 삶의 현장은 ‘자기 만족을 하’며 ‘편안한 관계’에서 쇼핑
을 하는 미국과 대조되는 모습으로 드러난다. 이것은 재미한인작가의 경험에
서 알 수 있는 공간의 특징적인 모습들이다. 이는 한국과 미국에서의 삶을 모두 
경험한 작가로서 묘사할 수 있는 생활 환경의 섬세한 기억을 비교하여 작품에
서 드러낸 것이라고 볼 수 있다. 

재외한인작가는 생생한 묘사를 통하여 과거의 기억을 형상화함으로써 작

품에 가둔다. 재외한인작가가 과거에 있던 아득히 먼 고향을 가장 가까운 곳으
로 가지고 올 수 있는 것은 고향에 대한 기억으로 가능하다. 이렇게 작가는 작
품을 통해 기억을 형상화함으로써 독자와 과거 한국에 대한 기억을 공유한다. 


background image

296 

지식과 교양 Vol. 9

2) 1960년대 한국에서의 삶과 이주 기억의 서사화

작가가 한국에 거주하고 있던 1960년대의 시대적 사건들은 작품에서 재현

된다. 작품에는 1960년대의 정치적인 사건들이 실명까지 거론되며 자세하게 
서술되어 있다. 

1960년 3월 자유당은 5월 중순에 실시하기로 되어 있는 선거를 민주당 후

보인 조병욱 박사가 신병 치료차 미국에 간 동안 2개월 미리 앞당겨 3월 15

일 선거를 실시하는 오류를 범하고, 내무장관인 최인규를 중심으로 엄청난 

부정 선거를 강행했다. 3월 15일 대통령 선거를 앞두고 이기붕을 당선시키

기 위해 깡패들을 동원하거나 투표함 속에 미리 투표 용지를 넣는 등 갖은 

수단 방법을 가리지 않고 선거를 강행해 결국 이기붕이 부통령으로 억지로 

당선됐기 때문이다.

결국은 그들이 바라는 대로 제5대 대통령에 이승만 박사, 부통령에 이기붕

이 당선되었다. 그러나 민주당은 선거 무효를 선언했고, 이에 호응해 마산

에서 부정 선거를 규탄하는 데모가 대대적으로 일어나면서 경찰서를 습격

하는 등 80여 명의 사상자를 냈다.(김민정, 39) 

이민을 떠나기 전, 작가는 작품 속에 서술되는 역사적 사건들을 경험했을 

것이다. 이러한 경험은 기억에 의해 작품에 복원되며, 작품의 서사에 영향을 미
치는 요소가 된다. 선희는 어수선한 역사적 상황에서 졸업을 하면서 취직을 포
기하고, 간호대학을 가기로 결정한다. 3년제 간호대학은 학비와 식비, 기숙사
까지 제공해주기 때문에 선희가 할 수 있는 최선의 선택이었던 것이다. 더욱이 
서독, 미국에서 외국 간호사를 채용하고 있는 실정이었기 때문에 이후 이러한 
선택은 인물의 삶에 큰 영향을 미치게 된다. 

“그야 광부가 목적이 아니라 외국에 나가본다는 것 때문이라면 모르지만

요. 그런데 요샌 서독에서 간호원도 많이 뽑는대요.”

“그래요? 왜 그런 대요?”
“그야 인력이 딸려서 그렇지요. 독일도 험한 일은 잘 안하려고 해서 간호

원이 부족하대요.(후략)”(김민정, 84)

1960년대 한국은 서독 광부, 간호사 파견과 미국 진출, 월남 파병으로 많은 

사람들이 외국으로 진출할 때였다. 작가가 한국에 살았던 1960년대의 일련의 
사건들은 작품에서 인물들의 삶을 변화시키는 계기로 작용한다. 독자는 국가


background image

297

『청계천』에 나타난 장소 경험과 기억의 공유 | 유   리

를 이동하는 인물의 체험을 통해 재외한인작가로서 한국을 떠나온 작가의 배
경을 환기할 수 있다. 

그렇게 세상살이가 허망하고 터질 것 같은 분노가 치밀어도 막상 고향을 

떠난다니 초연해졌다. 박정희 대통령은 혁명 이후 월남 파병이라는 엄청난 

계획을 시행하여 한민족의 커다란 전환점을 만들고 있었다. 1964년 의무대

와 공병대가 일차로 파병되면서 일은 순조롭게 풀렸다. (중략) 그동안 젊은 

혈기로 서독에 광부로 나가려던 사람들은 마음을 바꿔 월남으로 계속 진출

하게 되었다. 성일도 미국의 비넬 회사에 운전병으로 취직이 된 것이다.(김

민정, 146)

선희의 선택과 마찬가지로 작중인물인 성일의 월남 파병 역시 작품에서 중

요한 역할을 한다. 성일은 월남으로 파병을 간 이후, 쑥대밭이 된 전쟁터에서 
날아온 파편들에 눈을 맞아 동공에 치명상을 입게 된다. 이 사실을 알리지 못
하여 사랑하던 관계였던 선희와 오해가 생기기도 하고, 심리적으로 멀어지기
도 한다. 이러한 사건들 속에서 작품이 전개되며, 인물 간의 갈등은 고조된다. 
작품 속 역사적인 서사는 작가와 유사한 시기에 재외한인의 삶을 선택했던 독
자들과의 이주 기억과도 맞물려 기억의 공유가 이루어지게 된다. 작가는 부정
선거, 4·19혁명, 서독 광부, 간호사 파견, 월남 파병 등의 각종 사건들을 통해 
1960년대 한국의 모습을 드러내며, 이를 서사의 주축으로 하여 작품의 흐름을 
이어간다. 또한 작품에서 다루어지는 사건들 속에서 고국의 시공간을 감정적 
차원으로 보여준다. 

성일이 월남으로 떠나는 날은 날씨까지 궂어 간간이 이슬비까지 내렸다. 2

월의 추운 날씨가 코끝을 얼얼하게 했고 이별을 하기 위한 전송객들의 슬픈 

표정은 김포공항을 더욱 암울하게 했다.

어떤 사람은 착실한 기독교인인지 교인들이 단체로 와서 이별식을 했고, 

불교인은 불교식으로, 천주교는 성부 성자 가호를 그으며 기도를 했다.(김

민정, 143)

당시 한국 군인들이 받던 월급으로는 상상할 수 없는 외화를 벌면서부터는 

월남에 가기를 선망하던 시대가 되었다. 그러나 그것은 실상 전쟁터로 나가는 
길이었다. 국가안보와 경제발전의 초석을 놓기 위해 전쟁터로 가는 상황에서 
종교적인 의식으로 이별식을 진행하는 장면은 전쟁의 참혹상을 실제로 경험해


background image

298 

지식과 교양 Vol. 9

보지 못한 독자라고 하더라도 민족적 감정을 불러일으킬 수 있는 장면이다. 이
러한 장면을 통해 독자는 작가와 시공간을 공유하는 과정을 체험할 수 있다. 

청계천 천변은 가을이 되자 더 쓸쓸하고 삭막했다. 은행잎이 노랗게 물든 

안국동 거리와 달리 오직 생존 경쟁의 살벌한 모습만이 펼쳐진 청계천 4가

는 아직도 전쟁으로 파손된 대학 건물에 실향민들이 살고 있다. 콘크리트 

바닥 사인조 다다미방에는 십구공탄 난로가 방안을 따스하게 덥히고 있었

다.(김민정, 42)

‘은행잎이 노랗게 물든’ 거리와 대비되는 ‘쓸쓸하고 삭막’한 청계천 천변, 

‘십구공탄 난로가 방안을 따스하게 덥히고 있’는 것과 대비되는 ‘콘크리트 바
닥’은 따뜻함을 꿈꾸지만 현실에서는 여전히 ‘생존 경쟁의 살벌한 모습만이 펼
쳐’지는 고향의 모습을 보여준다. ‘전쟁으로 파손된 대학 건물’은 따뜻한 고향
의 이미지와는 거리가 멀지만, 고향의 모습이 이렇다 하더라도 재외한인에게 
고향은 따뜻한 경험이 있는 최후의 뿌리에 해당하므로, 여기에서도 작가는 따
뜻한 기억을 불러 작품 속에서 이를 형상화한다. 

이 소설의 또 다른 핵심은 작중인물들의 순수한 사랑과 청년들의 얽히고설

킨 사랑에서 빚어지는 내·외적 갈등에 있다. 

“전 사실 나 자신에게 좀더 솔직하려고 했어요. 그렇다고 친구를 배신하면

서까지 성일 씨와 가까이 지낼 마음은 추호도 없었어요. 다만 성일 씨가 나

를 의식적으로 피하려 해서 분개했고 자존심이 상했던 거예요. 그런데 선

희는 어떡하고 월남을 간다니, 말이나 돼요?” 그를 사랑하는 마음이 아직

도 미련으로 남았는지 신자의 애절한 울음은 기어이 성일의 가슴을 흔들고

야 말았다.(김민정, 143)

‘인스턴트식 사랑’이라고 표현되기까지 하는 현대인의 관점에서 보면, 친

구를 위한 배려라고하기엔 다소 구시대적으로 보이는 인물들의 사랑 이야기들
이 소설에서 병렬적으로 나열되어 전개된다. 󰡔청계천󰡕은 2000년대에 창작된
소설이지만 1960년대의 사랑 이야기를 작품 전면에 내세우며 이를 토대로 서
사를 이끌어 간다. 이는 재외한인작가의 기억이 작가가 한국을 떠나온 1960년
대에 머물러서이기도 하고, 1960년대의 청춘 남녀의 사랑 이야기와 인물들의 
감정을 세밀하게 다루는 서사적 작업의 과정에서 그 때의 고향을 재인식하기 
위함이라고 본다. 


background image

299

『청계천』에 나타난 장소 경험과 기억의 공유 | 유   리

이러한 서사적 작업의 과정에서는 개인의 기억과 더불어 사회가 가지고 있

는 집단의 신념 등이 영향을 미치기도 한다. 결국 소설에서의 사랑 이야기는 각 
사랑이 틀에 벗어나지 않는 제자리들을 찾으며 행복한 결말로 마무리 된다. 이
러한 결말에는 당대의 집단 신념이 영향을 미친 것으로 볼 수 있다. 집단의 신
념 혹은 공동체의 질서가 유지되는 서사의 방식으로 아름답고 순수했던 시절
에 대한 향수를 간직한 고향의 모습은 현재 한국에 살고 있는 독자에게도 공유
될 수 있다. 고향에 대한 기억을 개인적 기억이 아닌 사회적 기억으로 구성해 
내는 것은 이주의 기억을 공유하는 재미한인들 사이에서는 구성원들의 기억을 
형성해 주는 틀이 되며, 재미한인과 한국 독자 간에는 1960년대의 시공간을 재
구성할 수 있도록 하는 수단이 된다. 

4. 결  론

본 연구는 김민정의 󰡔청계천󰡕을 대상으로 재외한인작가가 한국에서의 장

소 경험을 교환하는 방법과 기억을 공유하는 과정을 작품을 통해 분석하는 것
을 목적으로 하였다. 󰡔청계천󰡕은 공간에서의 의미 부여를 통해 작가의 장소 경
험을 드러내며, 고향 공간의 이미지를 형상화 하고, 당시 한국에서 일어난 다양
한 사건을 토대로 서사를 구성함으로써 고향과 고국의 공간을 복원한다. 이를 
통해 1960년대부터 현재까지 한국에 살아 온 독자와 1960년대를 한국에서 살
았지만 1970년대 미국으로 이주한 작가가 경험과 기억을 공유하며, 공동체의 
기억을 마주하게 한다.   

광복 이전에 이미 재미한인문학이 시작되었고, 광복 이전 1세대의 재미한

인들은 망국의 한이나 이민 생활에서 겪는 어려움을 중심으로 작품을 풀어낸
다. 하지만 광복 이후 이주한 1세대인 김민정의 경우에는 문학 단체를 중심으
로 한국어로 작품 활동을 하며, 한국인으로서 고향에 대한 그리움을 작품으로 
표현한다는 점에서 광복 이전의 세대와는 차이가 있다. 지금까지 이들에 대한 
논의가 문단에서 호평을 받은 재미한인작가의 작품을 중심으로 논의되었다면 
이제는 잘 알려지지 않은 작가의 작품을 발굴하는 작업 역시 필요하다. 여기에
서 김민정과 󰡔청계천󰡕의 의의를 찾을 수 있다.

2000년대에 창작된 󰡔청계천󰡕에서 1960년대의 청계천을 마주하는 것은 작


background image

300 

지식과 교양 Vol. 9

가에게는 마음속에 존재하지만, 실재할 수 없는 고향에 대한 그리움을 드러내
는 행위이다. 작가가 고향 공간을 장소로 기억하는 방식은 작품을 통해 이미지
로, 서사로 드러난다. 또한 작품을 매개로 작가와 독자는 시대, 그리고 공간을 
공유하며 소통하게 된다. 이것은 작품을 통해 작가의 개인적인 기억이 독자에
게까지 확대되어 집단의 기억이 되는 과정이라고 볼 수 있다. 

1960년대의 청계천변은 재외한인작가에게도, 한국에서 살고 있는 독자에

게도 돌이킬 수 없는 장소이다. 그러나 장소가 된 공간은 작품을 통해 고국을 
떠난 자에게나, 그렇지 않은 자에게나 서로의 삶을 치유하고 위로하는 의미로 
존재한다. 따라서 김민정이 작품을 통해 만들어낸 청계천은 문학적인 작업을 
통해 그리운 고향인 청계천을 재구성하며, 복원하는 작업에 해당한다. 

2003년부터 청계천 일대의 복원 사업이 이루어졌고, 2018년에는 1960년

대 판잣집을 복원해서 그 때 그 곳의 향수를 기억하기 위해 청계천 판잣집 테마
존이 기획되었다. 이러한 기획을 통해 기대하는 바는 그 시대를 살던 중장년층
에게 추억을 떠올리게 하고, 그들의 자녀들에게는 부모 세대의 추억을 공유하
면서 소통하는 시간이 되도록 하는 것이다. 작가는 작품을 통해 고향 공간을 복
원하며 이러한 공유와 소통을 가능하게 한다. 이민생활을 하면서 조국에 대한 
그리움을 표출하는 것은 한 국가 내에서 고향을 떠나 생활하며 느끼는 그리움
을 표출하는 것과는 큰 차이가 있다고 본다. 그렇기 때문에 이것은 작품을 통해 
형상화될 때 재외한인문학의 특수성으로 작용하게 된다. 재외한인작가들은 작
품을 통해 고향을 복원하며 현실의 고통을 극복하고, 고향을 매개로 하는 소통
을 통하여 치유의 힘을 경험하게 된다.  

현대 사회는 이동이 자유롭게 되고, 그만큼 개방적인 사회가 되었다. 고향

을 떠나 살게 되는 사람이 많아지고, 한 국가 내에서의 이동뿐만 아니라 고국을 
떠나 살게 되는 사람 역시 증가하고 있다. 작가가 서문에서 밝히고 있듯이 작품 
활동은 작가의 이민생활에서 하나의 활력소였을 것임이 분명하다. 낯설고 물
선 곳에서 떠올리는 고향의 익숙한 풍경은 그 자체로 작가에게 치유였을 것이
라고 본다. 작가는 고향 공간을 기억함으로써 작품을 창작하고, 독자는 창작으
로 복원된 고향의 공간을 통하여 작가와 소통하게 된다. 

우리가 아메리칸 드림을 품고 고향과 고국을 떠났듯이 고향을 떠나 온 이


background image

301

『청계천』에 나타난 장소 경험과 기억의 공유 | 유   리

주민이 한국에도 꾸준히 증가하고 있다. 이러한 사회적 환경에서 어느 때보다 
타자에 대한 관심이 필요하다고 본다. 재외한인작가의 한국을 기억하는 방법
과 그 공유의 과정을 따라가는 과정은 재외한인들을 비롯한 우리와 다른 공간
에서 살아왔던 타자들과의 연대의식을 증진하는 데에도 기여할 수 있을 것이
다. 


background image

302 

지식과 교양 Vol. 9

참고문헌

1. 기본자료
김민정, 󰡔청계천󰡕, 쿰란출판사, 2003.

2. 논문 및 단행본
김동환, 「한국 현대소설에 나타나는 공간적 상상력 연구」, 󰡔국어교육󰡕 124, 한

국어교육학회, 2007, 547~577쪽.

김새미오, 「제주유배문학의 연속성에 대한 시론-김진귀, 김춘택, 임징하를 중

심으로」, 󰡔영주어문학회󰡕 제36권, 영주어문학학회, 2017, 5~31쪽.

김순규, 「문학 소통의 구조와 교육」, 󰡔한국초등국어교육󰡕 제36권, 한국초등국

어교육학회, 2020, 145~169쪽.

김시우, 「미주지역 한인들의 세대갈등 연구」, 중앙대학교대학원 석사학위논문, 

2018.

김영찬, 「1960년대 문학과 6·25의 기억」, 󰡔세계문학비교연구󰡕 제35권, 한국세

계문학비교학회, 2011, 5~22쪽.  

김종희, 「시공간의 변화와 민족적 정체성에 대한 탐색-재미한인문학개관」, 󰡔국

제한인문학연구󰡕 제2권, 국제한인문학회, 2005, 27~45쪽.

류동규, 「전후 작가의 식민지 기억과 그 재현」, 󰡔현대소설연구󰡕 제44권, 한국현

대소설학회, 2010, 143~169쪽.

박영은, 「라브렌찌 송의 <약속의 땅>에 반영된 고려인 디아스포라의 집단기억

과 정치·문화사적 재현 메커니즘」, 󰡔국제한인문학연구󰡕 제29호, 국제

한인문학회, 2021, 41~72쪽. 

석영중, 󰡔뇌를 훔친 소설가󰡕, 예담, 2017.
송인호 외, 󰡔청계천 지천 연구󰡕, 청계천 박물관, 2020.
심지원, 「2000년대 재외한인작품에 나타난 탈식민적 의식 연구」, 단국대학교

대학원 박사학위논문, 2018.

안점옥, 「5·18을 기억하는 아동문학의 방식」, 󰡔아동청소년문학연구󰡕 제21권,

한국아동청소년문학학회, 2017, 363~398쪽.

윤정화, 「재일한인작가 유미리 소설에 나타난 장소성 양상 연구」, 󰡔한국문학이


background image

303

『청계천』에 나타난 장소 경험과 기억의 공유 | 유   리

론과비평󰡕 제272집, 한국문학이론과 비평학회, 2016, 101~120쪽.

이태숙, 「이미륵 문학에 나타난 집단적 기억의 공유로서의 고향」, 󰡔국어문학󰡕

제73권, 국어문학회, 2020, 225~254쪽. 

장윤수, 「코리안 디아스포라 문학의 정체성 연구」, 󰡔재외한인연구󰡕 제25권, 재

외한인학회, 2011, 7~40쪽. 

정덕준 외, 󰡔미주 한인문학사 연구󰡕, 한국문화사, 2019.
정래필, 「기억 재형상화 원리 중심의 소설 읽기 연구」, 서울대학교대학원 박사

학위논문, 2013. 

정재림, 「전쟁 기억의 소설적 재현 양상 연구-유년기의 경험을 중심으로」, 고

려대학교대학원 박사학위논문, 2006. 

최미정, 「재미한인 한국어 시문학 연구」, 숭실대학교대학원 박사학위논문, 

2010. 

알라이다 아스만, 변학수 역, 󰡔기억의 공간󰡕, 경북대학교 출판부, 2003.
에드워드 렐프, 김덕현 외 역, 󰡔장소와 장소상실󰡕, 논형, 2005.
존 앤더슨, 이영민 외 역, 󰡔문화, 장소, 흔적󰡕, 한울, 2013.
질 들뢰즈, 서동욱 외 역, 󰡔프루스트와 기호들󰡕, 민음사, 1997.


background image

304 

지식과 교양 Vol. 9

❚국문초록

본 연구는 김민정의 󰡔청계천󰡕을 대상으로 재미한인작가가 고향의 장

소 경험과 기억을 작품을 통해 복원하는 방법과 작가와 독자가 장소 경

험을 교환하고, 기억을 공유하는 과정을 분석하는 것에 목적을 둔다. 이

를 위해 재외한인문학 관련 연구 중 작품 차원의 연구와 문학에서의 기

억의 의미에 대한 연구를 살펴보고, 이를 토대로 작품에서 드러나는 장

소 경험과 기억의 공유를 중심으로 작품을 분석하였다. 󰡔청계천󰡕은 이

민 1세대 재미한인작가의 작품으로, 제목에서 알 수 있듯이 고향과 고

국에 대한 기억을 바탕으로 창작된 작품이다. 이 작품에서는 작가의 경

험과 고향 공간이라는 이미지의 매개를 통해 기억이 형상화 된다. 또한 

개인적 체험과 역사적 사건을 서사화하여 고향, 고국 공간에 대한 기억

을 복원한다. 이 과정에서 작가는 작품을 매개로 한국의 독자와 소통하

며, 작가와 독자의 경험과 기억의 교환이 이루어지게 된다. 작품에서 고

향, 고국 공간이 공간의 의미를 넘어 장소로 표현되는 과정과 1970년대 

미국으로 이주한 작가가 한국에서의 1960년대의 삶의 모습을 2000년

대에 다룬 작품을 분석하는 과정을 통해 재미한인과 그들의 작품 세계

에 대한 관심을 환기할 수 있다. 또한 집단 구성에 중요한 역할을 하는 

집단 기억의 재구성 과정을 살펴볼 수 있다. 재외한인작가의 경험과 기

억, 그리고 그 교환의 과정을 따라가는 방법을 살피는 것은 타자에 대한 

관심이 중요시되고 있는 현대 사회에서 연대 의식을 환기할 수 있다는 

의의를 지닌다. 

주제어 ● 재외한인문학, 재미한인작가, 기억, 고향, 공간, 장소, 󰡔청계천󰡕 


background image

305

『청계천』에 나타난 장소 경험과 기억의 공유 | 유   리

❚Abstract

Sharing of Memories and Experience of a Place in 『Cheonggye 

Stream』

Yu, Ri

The purpose of this study is to analyze how Korean writers abroad restore 

their hometown experiences and memories through their works and the 

process of sharing memories between writers and readers by focusing on 

Kim Min-jung's Cheonggye Stream. To this end, I analyzed studies of Korean 

literature overseas and the meaning of memory in literature. Based on this, 

the works are analyzed in detail, focusing on sharing place experiences and 

memories revealed in the works. Cheonggye Stream is a work of a first-

generation Korean immigrant writer, and as the title suggests, it was created 

based on memories of the writer's hometown and home country. In this work, 

memories are embodied through the writer's experience and hometown space. 

In addition, personal experiences and historical events are narrated to restore 

memories of hometown and home country spaces. In this process, the writer 

communicates with the readers of Korea through the work, and the experience 

and memory of the writer and the reader are exchanged. Analyzing the 

experience and memories of Korean writers abroad has significance in that 

they can have a sense of solidarity with Koreans.

Keyword ● Korean writers abroad, Korean-American writers, memories, 

hometown, space, place, Cheonggye Stream

❙논문투고:2022. 04. 15.❙심사완료:2022. 05. 13.❙게재확정: 2022. 05. 13.


background image

background image

307

대전 영상산업 특성화의 방향성에 관한 연구:

스튜디오 큐브와 융복합 특수영상 클러스터를 중심으로

1. 들어가며

국내에서 영상산업에 대한 투자와 기업 유치를 활발하게 진행하고 있는 곳

은 부산을 시작으로 대전, 전주, 광주 등이다. 이 가운데 대전을 중심으로 살펴
보면, 대전정보문화산업진흥원의 영상사업팀과 대전영상위원회는 지역 영상
산업 및 영상문화의 활성화를 전반적으로 지원하고 있다. 그리고 최근 대덕연
구단지의 기술력을 활용하여 영상산업을 상용화할 목적으로 특수영상 클러스
터를 진행하고 있다. 이러한 영상산업과 영상문화와 관련된 기관은 대전에서 
영상위원회 1곳(대전영상위원회), 시청자미디어센터(대전시청자미디어센터) 
1곳, 지역 콘텐츠산업진흥원 2곳(대전정보문화산업진흥원과 대전콘텐츠코리
아랩), 독립영화협회 1곳(대전독립영화협회), 시네마테크 및 예술·독립영화 전
용관 2곳(대전아트시네마와 CGV대전아트하우스), 108개의 스크린을 가진 극
장 17곳(2021년 기준), 작은영화제 1곳(대전독립영화제), 마을극장 1곳 등이 있

이 아 람 찬*

1. 들어가며
2. 대전 영상산업의 현황
3. 대전 영상산업의 특성화: 스튜디오 큐브
4. 대전 영상산업의 특성화: 융복합 특수영상 콘텐츠 

클러스터

5. 맺음말

http://doi.org/10.54698/kl.2022.9.307

목  차

* 목원대학교 아트커뮤니케이션전공 조교수


background image

308 

지식과 교양 Vol. 9

으며, 이들을 중심으로 대전시의 영상산업과 영상문화를 전반적으로 이끌어가
고 있다. 

특히 2018년 기준 73개의 스크린과 11개 극장이 있었는데 최근 스크린 수

의 증가를 통해 대전지역의 영상문화 확산에 기여하고 있다. 한편, 2021년 23
회를 맞이한 대전독립영화제는 대전·세종·충남지역의 유일한 독립영화제로, 
주최 및 주관을 대전독립영화협회가 맡고 있다. 이렇게 다양한 영상산업 시설
과 영상문화 시설을 보유한 대전이지만, 아직 영상도시라는 이름을 내세우기
에는 부족한 부분이 많은 실정이다.

따라서 대전 영상산업 특성화를 살펴보기에 앞서 대전의 영상산업의 규모, 

소비 형태나 경향 등을 점검할 예정이다. 그리고 스튜디오 큐브와 융복합 특수
영상 클러스터 조성 사업에 대한 구체적인 분석을 통해 대전 영상산업의 방향
을 모색할 것이다. 

2. 대전 영상산업의 현황

1) 대전 영상산업의 규모

국가통계포털의 서비스산업 관련 통계에 따르면, 영상산업 관련 서비스업

은 온라인·모바일 게임 소프트웨어 개발 및 공급업, 영화 비디오물 및 방송프로
그램 제작업, 영화 비디오물 및 방송프로그램 제작 관련 서비스업, 영화 비디오
물 및 방송프로그램 배급업, 영화 및 비디오물 상영업, 라디오 방송업, 그리고 
텔레비전 방송업 등으로 구분된다. 

<표 1> 영상 관련 서비스산업 분류1)

대분류

(코드)

소분류

세분류

세세분류

정보

통신업

(58

~

63)

서적, 

잡지 및 

기타 

인쇄물 

출판업

서적 출판업

교과서 및 학습 서적 출판업
만화 출판업
일반 서적 출판업

신문, 잡지 및 정기 간

행물 출판업

신문 발행업
잡지 및 정기 간행물 발행업

1)국가통계포털, 한국표준산업분류 10차 기준.


background image

309

대전 영상산업 특성화의 방향성에 관한 연구 | 이아람찬

정보

통신업

(58

~

63)

정기 광고 간행물 발행업

기타 인쇄물 출판업 기타 인쇄물 출판업

소프트

웨어 

개발 및 

공급업

게임 소프트웨어 개발 

및 공급업

유선 온라인 게임 소프트웨어 

개발 및 공급업
모바일 게임 소프트웨어 개발 

및 공급업
기타 게임 소프트웨어 개발 및 

공급업

시스템ㆍ응용 소프트

웨어 개발 및 공급업

시스템 소프트웨어 개발 및 

공급업
응용 소프트웨어 개발 및 

공급업

·

오 

물 

작 

및 

영화, 비

디오물, 

방송 프

로그램 

제작 및 

배급업

영화, 비디오물 및 

방송 프로그램 제작업

일반 영화 및 비디오물 제작업
애니메이션 영화 및 비디오물 

제작업
광고 영화 및 비디오물 제작업

방송 프로그램 제작업

영화, 비디오물 및 

방송 프로그램 제작

관련 서비스업

영화, 비디오물 및 

방송 프로그램 제작 관련 

서비스업

영화, 비디오물 및 

방송 프로그램 배급업

영화, 비디오물 및 

방송 프로그램 배급업

영화 및 비디오물 

상영업

영화관 운영업
비디오물 감상실 운영업

오디오

물 출판 

및 원판 

녹음업

오디오물 출판 및 

원판 녹음업

음악 및 기타 오디오물 출판업

녹음시설 운영업

라디오 

방송업

라디오 방송업

라디오 방송업

텔레

비전

방송업

지상파 방송업

지상파 방송업

유선, 위성 및 

기타 방송업

프로그램 공급업

방송업

유선 방송업
위성 및 기타 방송업


background image

310 

지식과 교양 Vol. 9

이러한 2020년 기준 영상 관련 서비스산업 분류에 따라, 지역별로 서울이 

33,115개, 경기가 20,448개, 인천 4,506으로 전체 사업체 수의 58.3%가 수도권
에 집중적으로 분포된 것으로 조사되었다. 대전의 경우 전체 사업체 수가 광주
와 비슷한 규모로 나타났으며, 울산에 비해 높게 나타났다. 상대적으로 방송과 
광고 분야에서는 인천과 비슷한 규모지만, 영화와 애니메이션에서는 매우 적
은 수의 기업이 활동하는 것으로 조사되었다. 특히 광주의 경우 광주CGI센터 
설립 이후 애니메이션 기업이 입주하기 시작해 부산보다도 많은 업체 수를 확
보하고 있다.

<표 2> 영상 관련 서비스산업 분류2) 

여러모로 비슷한 규모인 광주의 경우 대전보다 애니메이션, 게임, 영화 등 

영상 콘텐츠에 상대적으로 사업체 수가 많이 나왔다. 이것은 대전지역 영상 관
련 산업이 인천, 대구, 광주 등의 광역시보다 경쟁력이 떨어지고 있음을 여실히 
보여주는 것이다. 사업체 수의 증가는 지자체의 영상산업 기반시설에 적극적
인 투자와 정책적 지원 없이는 불가능하다. 이러한 사업체의 증가는 지역 인력

2) 문화체육관광부, 「콘텐츠산업조사」, 2022, 59쪽. 


background image

311

대전 영상산업 특성화의 방향성에 관한 연구 | 이아람찬

의 채용과 연결되어 있어 산학이 더 유기적으로 관계할 영역으로 보고 있다. 

부산과 대전은 영상, 전주는 디지털 영상산업, 광주는 CGI로 영상산업에 대

한 도시 이미지를 만들어 가고 있다. 하지만 대전의 경우 규모나 사업지원에 있
어서 영상도시라는 이미지에 걸맞은지 생각하지 않을 수 없다. 부산영상산업
센터, 광주CGI센터, 전주국제영화제 비롯해서 다양한 기관이 자리를 잡았지
만, 대전에는 영상도시라는 이미지를 내세울 수 있는 특징이 현재 없다. 그래서 
대전은 프로덕션과 포스트 프로덕션에 집중된 영상 클러스터에 집중하고 있
다. 

2) 영상산업 콘텐츠 소비(영화기준)

영화를 기준으로 영상산업 콘텐츠의 소비를 살펴보기 위해서 지역별 스크

린 수와 극장 관객수를 알아보고자 한다. 영화진흥위원회는「2020년 한국 영화
산업 결산」에서 전국 17개 광역단체별 연간 극장 관객 수를 비교해서 발표했
다. 이 보고서에 따르면, 2020년 기준 스크린 수와 좌석 수 1위는 경기도로 스
크린 수는 780개, 좌석 수는 11만 5087개, 2위는 서울로 스크린 수는 573개, 좌
석 수는 9만 4107개, 3위는 부산으로 스크린 수 211개, 좌석 수는 3만 3762개
로 조사되었다. 한편, 인구 1인당 관람횟수 서울이 1.67회, 2위는 1.43회를 기
록한 광주였고, 3위는 대전으로 1.40회였다.3)

「2018년 한국 영화산업 결산」에 따르면, 코로나 발생 이전인 2018년의 경

우, 대전의 극장 좌석 수는 다른 시도에 비해 적게 나타났지만, 1인당 연간 영
화 관람횟수는 4.94회로 서울(5.80회), 광주(5.34회)에 이어 세 번째로 높게 조
사되었다.4) 흥미롭게도 대부분 광역시도의 인구수에 따라 극장 좌석수가 정비
례하고 있음을 알 수 있다. 경기도와 대전시의 경우 인구에 비해 상대적으로 적
은 수의 좌석수를 보유하고 있다. 다른 지역은 극장 접근성이 높아서 1인당 관
람횟수가 높은 이유가 있지만, 대전의 경우는 다르다. 대전지역에서 영상 콘텐
츠에 대한 소비가 높은 것은 그만큼 주민의 영상 콘텐츠에 대한 관심이 높다는 
것을 의미한다. 따라서 이 점은 대전지역 주민들이 영상 소비에 매우 적극적이
라는 것을 반증하는 것이다. 

3) 영화진흥위원회, 「2020년 한국 영화산업 결산」, 2021, 23쪽.
4) 영화진흥위원회, 「2018년 한국 영화산업 결산」, 2019, 21쪽. 


background image

312 

지식과 교양 Vol. 9

<표 3>지역별·업종별 콘텐츠 산업 사업체 수(2020년 기준)5)

<표 4> 2021년 전국 극장, 스크린 수6)

지역 2021년 

극장 수

2020년 

극장 수

전년대비

극장 수 

증감수

전년대비 

극장 수 

증감율

특수상영

관 스크린 

독립예술

영화전용

관 수

작은

영화관 

서울

89 

81 

8

9.9%

104

33

0

부산

29 

27 

2

7.4%

26

8

0

대구

23 

22 

1

4.5%

17

3

0

인천

24 

23 

1

4.3%

10

7

0

광주

17 

15 

2

13.3%

37

3

0

대전

17 

16 

1

6.3%

21

2

0

울산

1

14.3%

10

0

1

세종

0

0.0%

7

0

0

경기

132 

122 

10

8.2%

129

6

2

강원

24 

17 

7

41.2%

6

2

11

충북

20 

16 

4

25.0%

4

1

3

5) 문화체육관광부, 「콘텐츠산업조사」, 2022, 59쪽.  
6) 영화진흥위원회 산업통계 [https://www.kofic.or.kr/kofic/business/board/

selectBoardDetail.do?boardNumber=2#none]


background image

313

대전 영상산업 특성화의 방향성에 관한 연구 | 이아람찬

충남

28 

23 

5

21.7%

13

1

4

전북

28 

21 

7

33.3%

18

0

9

전남

23 

13 

10

76.9%

0

0

10

경북

32 

25 

7

28.0%

13

2

6

경남 

38 

36 

2

5.6%

25

1

6

제주

0

0.0%

5

0

1

총계

542 

474 

68

14.3%

445 

69 

53

3) 영상산업 관련 진흥조례

「대전광역시 영상산업 육성 조례」는 2017년 12월 제정되어 현재 대전시 4

차산업혁명운영과에서 제반 업무를 담당하고 있다. 이 조례의 목적은 “대전광
역시 영상산업의 경쟁력 강화를 통하여 시민의 영상문화 향유 기회를 확대하
고, 지역경제 활성화에 이바지함을 목적으로 한다”고 밝히고 있으며, 이 조례
에서 제작 및 촬영에 대해 “영상물의 편집·녹음·현상 등 영상물의 제작 또는 촬
영에 관련된 모든 활동을 말한다”라고 정의하고 있다. 

대전광역시장은 영상산업의 육성을 위하여 5년마다 영상산업육성계획을 

수립·시행하여야 한다. 이 계획에는 영상산업 육성을 위한 기본방향, 영상산업 
육성을 위한 재원 확보 방안, 영상산업 관련 특화사업 추진에 관한 사항, 영상
산업과 연계한 지역경제 활성화 방안, 영상산업 관련 각종 행사 지원 등이 반드
시 포함되어야 한다. 

<표 5> 영상산업 관련 진흥조례7)

분류

자치법규(제정일)

광역

• 전라북도 영상산업 육성 조례(2007.02.02.)

• 제주특별자치도 영상산업육성 조례(2008.01.09.)

• 부산광역시 영상산업 진흥 조례(2008.11.5.)

• 충청북도 영상산업 육성 조례(2011.04.01.)

• 강원도 영상산업 육성 조례(2011.12.30.)

• 인천광역시 영상산업 육성 조례(2012.07.19.)

• 경상북도 영상산업 육성 및 지원 조례(2016.05.26.)

• 경기도 영상산업 육성에 관한 조례(2017.03.13.)

• 울산광역시 영상산업 육성 조례안(2017.06.29.)

• 대전광역시 영상산업 육성 조례(2017.12.29.)

7) 충남연구원, 「지역 영상문화 진흥 방안 연구」, 문화체육관광부, 2018, 25쪽.


background image

314 

지식과 교양 Vol. 9

기초

• 인천광역시 중구 영상산업 육성 조례(2009.04.17.)

• 고양시 방송영상통신산업 진흥 조례(2012.05.29.)

• 정읍시 문화사업 및 영상산업 진흥 지원 조례(2013.09.25.)

• 구리시 영상·영화진흥 조례(2014.04.29.)

• 전주시 영상진흥 조례(2015.10.08.)

• 청주시 영상산업 진흥 조례(2017.04.07.)

• 영광군 영상산업 진흥 조례(20170814)

지역 영상문화 진흥을 위해서는 반드시 조례의 제정이 필요하다. 특히 지

역문화 진흥 정책의 큰 그림 안에서 영상문화의 중요성을 강조하고, 지역 단위
에서 적극적으로 일상과 결부된 영상문화 환경을 파악하여, 이에 따른 다양한 
영상문화 정책 및 사업을 도출할 수 있는 근거로서 제도가 필요하다. 이것은 향
후 지역 영상문화 관련 조례는 문화시설 중심의 획일적 내용을 탈피하고, 지역
의 영상문화자원(인적자원 등)과 환경에 대한 객관적 평가에 기초한 지역 영상
문화조례의 수립이 필요하다. 또한, 시민의 문화권을 기본적 사회권으로 규정
하는 「문화기본법」의 내용에 근거하여, 지역의 영상문화 조례 역시 영상문화
에 대한 다양한 시민 주체들이 참여하고 활동할 수 있는 근거로 제시되어야 한
다. 그리고 획일화된 상업 영화산업 육성과 관련된 내용에서 나아가, 지역의 콘
텐츠를 담는 다양성 영상문화 활동 증진의 내용을 담아야 하며, 시민의 영상문
화 향유권 증진을 위한 내용 등이 포함되어야 한다.8)

4) 작은 영화관: 마을극장 사업

대전시와 대전정보문화산업진흥원은 2019년부터 대전독립영화협회를 선

정해서 마을극장을 조성하고 있다. 대전시와 대전정보문화산업진흥원은 시민
들이 일상 속에서 더 다양한 영상문화를 향유하면서 지역에서 제작된 독립·예
술영화의 상영기회를 확대하고자 ‘2019년 마을극장 및 독립·예술영화 생태계 
조성 지원 사업’을 추진해 왔다. 대전독립영화협회는 중구 서대전 네거리 인근 
건물 1층에 상영관, 영사실, 매표소, 다목적룸, 커뮤니티룸, 회의실 등의 시설
을 갖춘 커뮤니티형 마을극장을 운영하고 있다.9)

마을극장은 지역의 영상문화 발전을 위해 흥행성과 수익성보다는 영상 작

8) 충남연구원, 「지역 영상문화 진흥 방안 연구」, 문화체육관광부, 2018, 28쪽. 
9) 정태경, 「대전시-대전정보문화산업진흥원, 마을극장 조성 본격화」, 『신아일보』, 

2019. 07. 16. 


background image

315

대전 영상산업 특성화의 방향성에 관한 연구 | 이아람찬

품의 예술적·문화적 가치, 역사성, 다양성과 실험성이 풍부한 작품들을 시민들
에게 선보일 수 있는 공간으로 조성되었다. 또한, 지역 영화인들이 모여 다양한 
의견을 나눌 수 있는 커뮤니티의 장으로 활용될 수 있다는 점에서 마을극장에 
대한 지역 영화인들의 관심과 기대가 크다. 한편, 대전독립영화협회는 2001년 
6월 16일 창립된 비영리민간단체로 대전지역에서 독립영화제작과 영화배급, 
영화상영, 영화연구 등을 하고 있거나 하고자 하는 개인이나 단체들의 활동을 
돕고 이를 통한 대전지역의 영상문화와 산업 활성화에 기여하고 있다.10)

5) 예술극장: 대전 아트시네마와 시네마테크 대전

대전아트시네마는 비주류 영화들을 상영하는 대전지역의 유일한 예술영화

상영관으로 2006년 4월, 둔산동 옛 선사시네마 자리에 대전아트시네마를 열었
고, 2007년 10월 옛 동보극장으로 이전해 상영을 이어가고 있다. 대전아트시네
마에서는 상영 외에도 영화강좌 프로그램과 소모임 등을 운영하면서, 지역을 
대표하는 영상문화 다양성 커뮤니티를 형성하고 있다. 대전아트시네마는 시네
마테크 대전이라는 이름으로 활동하면서, 대전에서 고전 영화와 작가 영화, 독
립영화 상영회를 꾸준히 진행하고 있다. 영화의 유산적 가치를 중요하게 인지
하고, 고전영화를 발굴하여 소개하는 데 주력하기도 했다. 영화관 독자 프로그
램으로는 2018년 하반기에 계획된 ‘현대 영화의 모범전’과 ‘오즈 야스지로 감
독전’ 등을 기획하기도 했다. 대전아트시네마는 영화상영뿐만 아니라 영화 관
련 강좌를 비롯해 지역의 커뮤니티를 형성을 도모하는 각종 프로그램을 진행
하고 있으며, 향후 교육 및 제작 관련 프로그램을 강화하고 있다. 이전에 시네
클럽으로 시작해 현재 시네마테크 관련 활동을 진행하고 있으며, 비평강좌 등
을 정기적으로 운영함. 향후 교육과 제작 관련 프로그램을 강화하는 이유는 참
여자들이 시네클럽을 자발적으로 만들어 지속 가능한 활동으로 확장되는 것을 
목표로 하기 때문이다. 이에 대한 목적으로 지역 영화인들을 위한 실무 강연을 
2018년 8월 중 개최할 예정이며, 2017년 로카르노 영화제에서 수상한 김대환 
감독이 ‘디지털 영화란 무엇인가’라는 주제로 10회에 걸쳐 강연하면서, 디지털 
환경에서 영화감독들이 활용할 수 있는 촬영 노하우에 대해 소개하기도 했다. 

10) 정태경, 「대전시-대전정보문화산업진흥원, 마을극장 조성 본격화」, 『신아일보』, 

2019. 07. 16. 


background image

316 

지식과 교양 Vol. 9

대전아트시네마는 영화에 관심이 있는 많은 사람이 다양한 영화를 즐기고 향
유할 수 있는 공간으로 발전하는 것을 지향하며, 대형 멀티플렉스 영화관과 차
별화를 유지하면서 지역 영상문화의 다양성 증진을 위해 노력하고 있다.11) 

3. 대전 영상산업의 특성화: 스튜디오 큐브

1) 스튜디오 큐브의 현황

그동안 정부는 공공 제작시설에 대한 투자를 소홀했는데, 2006년 DMS 설

립 이후 공공 제작시설 기능 고도화를 통한 영상 업계 편익이 확대되고 있다. 
이러한 환경변화, 수요변화에 따라 거점별 기능 특화되어 있는데, 서울, 경기, 
대전을 중심으로 창작 및 인큐베이팅(DMS), 원스톱 제작-편집-송출(빛마루), 
대형·특수촬영(스튜디오 큐브) 등이 설립되어 있다. 

<표 6> 공공 제작 시설 비교12)

구분 시설

DMS

(서울 상암동)

빛마루

(일산)

스튜디오 큐브

(대전)

현재

(AS-

IS)

건립

연도

2006년

2013년

2017년

주요

시설

중소형(60~180

평) / 스튜디오 

3실

중대형(150~500평) / 스

튜디오 6실/중계차 3대

대형(500~1500평) / 

스튜디오 6실/야외

촬영장 1개

활용

(’11년) 80% →

(’17년) 86%

(’14년) 47% →

(’17년) 67%

(’17년) 106%

향후

(TO-

BE)

주기

공동 창작 / 

인큐베이팅

One-Stop 제작-편집

-송출 

대형 / 특수촬영

타겟

개인(신규)·중소 

제작사

중소 pp13) 중소 방송사를 

의미함. 

 및 제작사

대형 제작사/

영화·광고 제작사 등

중점

과제

·개인(1인) 창작

자 및 중소 제

작사 지원·공동

창작 활성화 ·

비즈니스 지원

·중소 pp 이용률 제고

·뉴콘텐츠 제작 거점화

·국제(남북) 방송교류 거점

·운영 일원화

·글로벌 콘텐츠 배출

·최상의 촬영환경 제

공 →스태프 작업환

경 개선선도

·지역연계 사업 발굴 

11) 충남연구원, 「지역 영상문화 진흥 방안 연구」, 문화체육관광부, 2018, 99-101쪽. 
12) 방송영상광고과, 「방송영상산업 진흥 중장기 계획 수립」, 문화체육관광부, 2018, 20쪽. 
13) 중소 방송사를 의미함.


background image

317

대전 영상산업 특성화의 방향성에 관한 연구 | 이아람찬

이처럼 공동 창작 공간은 DMS 방송제작센터에 개인 창작자 및 중소 제작

사들이 공동이용할 수 있는 사무·협업공간, 후반작업시설, DB센터 등 구축하고 
있다. 특히, 입주기업은 중소형제작사 중 콘텐츠 기획역량, 판매실적 등을 고려
하여 2년 주기로 선정, 공유시설은 프로젝트 기간별 운영 및 상시 운영하고 있
다. 한편, 방송영상 환경 변화에 대응하여 UHD(4K) 시설 구축, 특수촬영장비 
도입, 클라우드 시스템 구축 등을 통해서 장비고도화가 더욱 필요하다. 구체적
으로, DMS는 2019년 제2스튜디오와 2020년 종합편집실, 빛마루는 2020년 소
형 스튜디오부터 연차적 구축, 스튜디오 큐브는 모션캡쳐시스템·그리드아이언 
등 시설 보완 및 특수촬영장비 도입하거나 진행 중이다. 일부 제작전문업체뿐
만 아니라 제작시설을 누구에게나 개방할 수 있는 공익성 강화도 최근 경향을 
대변하고 있다. 교육·체험·경연·투어 등 다양한 방문 및 시설이용 기회를 확대
하여 ‘종합 방송제작 인프라’로 육성하고 있으며, 초·중등 정규 교육과정과 연
계한 제작 실습 등 현장 체험교육 추진, 전공자-제작사 공동 인턴십 과정 시범 
운영하고 있다.14) 

문화체육관광부와 한국콘텐츠진흥원은 2017년 국내 영화를 비롯한 방송

영상콘텐츠산업의 경쟁력 강화를 위해 스튜디오 큐브를 대전에 설립했다. 이
는 국내 최대 규모인 4,960㎡(1,500평) 스튜디오를 비롯한 중대형 스튜디오, 4
면 크로마키가 설치된 특수효과 스튜디오, 법정·병원 등을 구현한 상설세트 스
튜디오 등을 마련하고 있다.15)

<표 7> 영상산업 관련 진흥조례16)

기간

내  용

2010.08. 예비타당성 완료(KDI)
2011.12. 기본계획수립 및 설계지침서 작성 완료
2013.09. 사업부지 임대차 변경 계약
2013.10. 대전시 교통영향평가 및 문화재청 문화재지표조사 심의 완료

14) 방송영상광고과, 「방송영상산업 진흥 중장기 계획 수립」, 문화체육관광부, 2018, 

20-21쪽. 

15) 한국콘텐츠진흥원 홈페이지 [http://www.kocca.kr] 
16) 방송영상광고과, 「방송영상산업 진흥 중장기 계획 수립」, 문화체육관광부, 2018, 58

쪽의 내용을 참고.


background image

318 

지식과 교양 Vol. 9

2014.05. 건축허가 취득 및 기본설계 총사업비 조정 완료
2014.08.  실시설계 완료
2015.03. 문화재 시굴조사 완료
2015.07. HD드라마타운 건립공사 기공식 개최
2017.05. 완공(구축공정율 100%)
2017.06. 준공(건물 사용승인)
2017.09. 개관(명칭: 스튜디오 큐브)

처음 HD드라마타운으로 시작해서 스튜디오 큐브로 개관했으며, 현재 6개

의 스튜디오와 병원, 법정, 공항, 교도소 등 고정형 시설을 갖추고 있다. 이렇게 
실내 촬영장뿐만 아니라 야외 촬영장과 미술센터를 함께 운영하고 있다. 

2) 스튜디오 큐브의 특성화

2018년 「방송영상콘텐츠 제작시설 운영 활성화 방안 연구」에 따르면, 스튜

디오 큐브 운영 현황 및 진단을 세밀하게 지적하고 있다. 스튜디오 큐브 문제점
으로 시설은 좋지만, 공간이 비효율적으로 배치되어 있는데 동선이 고려되지 
않은 구조의 개선이 필요하다. 특수목적 스튜디오 F의 고정형 세트의 사용상 
문제, 활용률이 낮은 야외 촬영장, 미술센터, 특수효과 스튜디오 E 등은 이용방
안을 모색해야 하고, 일부 스튜디오 간 소음, 화장실, 숙박을 위한 부대시설 부
족 등의 문제가 제기되었다. 한편 운영 상의 문제점으로 지역 경제 발전에 기여
하기 위해 설립되었지만, 지방자치단체와의 원활한 교류가 이루어지지는 않고 
있다. 또한, 시설에 대한 홍보도 적극적으로 이루어지지 않고 있으며, 시설의 
차이는 있지만, 외부 사설 스튜디오에 비해 가격 면에서 경쟁력을 갖고 있지 않
으며, 숙박 시설의 이용도도 낮은 것으로 확인되었다.17) 스튜디오 큐브의 비용
은 대체적으로 합리적이며 이용자의 가격 만족도도 높은 편이었다.18) 2017년 
기준으로 드라마 <블랙>, <미스터션샤인>, 예능 <착하게 살자> 등이 제작되었
고, 2017년 가동률 106%에 이르렀다. 

17) 한국언론학회, 「방송영상콘텐츠 제작 시설 운영 활성화 방안 연구」, 문화체육관광부, 

2018, 13쪽. 

18) 한국언론학회, 「방송영상콘텐츠 제작 시설 운영 활성화 방안 연구」, 문화체육관광부, 

2018, 17쪽. 


background image

319

대전 영상산업 특성화의 방향성에 관한 연구 | 이아람찬

<표 8> 스튜디오 큐브 스튜디오 가동률 현황(2018년 5월 기준)19)

크기(평)

1월

2월

3월

4월

5월

운용

일수

가동

(%)

운용

일수

가동

(%)

운용

일수

가동

(%)

운용

일수

가동

(%)

운용

일수

가동

(%)

스튜

디오

1,500 20

100

3

15

0

0

0

0

6

30

600

19

95

0

0

0

0

30

150

31

155

600

31

155

28

140

31

155

30

150

31

155

1,000 31

155

28

140

31

155

30

150

31

155

500

13

65

9

45

0

0

0

0

0

0

500

0

0

1

5

2

10

3

15

0

0

대전에서 스튜디오 부분도 촬영하고 로케이션 촬영도 할 수 있으면 스튜디

오 큐브의 활용도가 더 높아질 것이다. 이를 위해 스튜디오 큐브, 대전시, 대전
영상위원회 등은 촬영이 가능한 다양한 로케이션을 개발하여 제공하는 노력을 
기울여야 할 것이다. 효율적 공간 재배치를 통해서 화장실 부족, 휴게 공간 부
족, 숙박 스태프를 위한 편의점 이외 오락, 유흥 시설의 부족 등의 지적사항이 
개선되어야 한다. 또한, 이용이 저조한 시설에 대한 공간 재배치 등 전반적인 
검토가 필요하다. 스튜디오 F의 고정형 세트는 현실성이 떨어지고 이용률이 낮
으므로 스튜디오 공간 재활용 방안이 필요하며, 고가의 사용되지 않는 임대 장
비를 재점검해야 한다.

스튜디오 큐브에 대한 시설과 이용 그리고 지원 상황 등을 제작 관계자에

게 다양한 방법으로 적극적으로 홍보하는 데 중점을 두어야 한다. 또한, 스튜디
오 큐브의 적정한 이용금액을 책정하여야 한다. 아울러 인하되는 금액이 있다
면 정부 지원 비율을 표시하여 제작지원시설로 인식을 주는 것도 방안이다. 또
한, 제작 관련 단체, 기관, 지자체 등과의 유기적 관계 구축을 통하여 실질적인 
지원과 편의를 제공해야 한다. 오픈세트장과 연계하여 제작하고, 성공한 드라
마 세트를 철거하지 말고 스튜디오 큐브 외부에 전시하여 관람하도록 유도해
야 한다. 또한, 지역 경제 활성화는 지역의 전문 인력을 양성하고 고용을 활성
화할 수 있는 시스템을 만들어주는 것인데, 다양한 대학 등과 연계하여 다양한 

19) 한국언론학회, 「방송영상콘텐츠 제작 시설 운영 활성화 방안 연구」, 문화체육관광부, 

2018, 61쪽. 


background image

320 

지식과 교양 Vol. 9

교육프로그램을 통해서 전문 인력을 양성하여 대전에 상주하는 전문 인력을 
현지에서 채용할 수 있도록 활용하는 시스템을 구축해야 한다. 결과적으로, 스
튜디오 큐브, 오픈세트장, 로케이션 등을 연결하고, 대전지역을 배경으로 하는 
대작을 성공시켜서, ‘대전’하면 특정 작품을 떠올리게 하고, 새로운 영화나 드
라마 촬영지의 메카로 자리매김하도록 한다.20)

3) 영국 파인우드 스튜디오의 사례

한편 영화제작자들이 스튜디오를 선택하는 데 있어서 가장 중요한 두 요소

는 비용과 효율성에 있다. 저렴한 비용에 효율성까지 더한다면 그 이상의 스튜
디오는 필요 없을 것이다. 영국의 살인적인 고물가에도 불구하고, 이처럼 파인
우드(Pinewood Studios)가 세계적으로 성공할 수 있는 이유는 크게 다섯 가지
로 구분해서 설명할 수 있다.  

첫째, 언어적이나 역사적으로 미국과 연결된 영국이라는 국가적 특수성과 

이에 따른 지리적 이점을 가지고 있다. 이와 함께 런던에서 불과 20마일 떨어
진 버킹햄셔(Buckinghamshire)에 있다는 점 또한 긍정적으로 작용하고 있다. 
이는 잉글랜드 남부 지역에 밀집된 영국 영화산업의 특징과도 연관되어 있다. 
둘째, 촬영뿐만 아니라 포스트 프로덕션을 위한 최첨단 시설과 통신망 등 인프
라가 잘 구축되어 있다. 최근 디지털영화의 등장으로 이를 뒷받침할 수 있는 시
설이 총망라되어 있다. 또한, 영화촬영과 제작에 필요한 기술 집약이 이곳에 이
루어져 있다. 셋째, 정부의 세제 혜택을 통해 확보된 가격경쟁력으로 다른 유
럽 스튜디오와 비교하면 손색이 없다. 넷째, 각종 방송, 광고, 애니메이션, 뮤직
비디오 등 미디어 클러스터가 이미 구축되어 있다. 마지막으로, 1936년도 설립 
이후 세계 유수의 스튜디오와 경쟁을 통해 축적된 경험이 있다. 그런데도, 세계
적으로 유명한 체코의 바란도프 스튜디오(Barrandov Studios), 독일의 우파 
스튜디오(UFA Studios), 호주의 폭스 스튜디오(Fox Studios)는 파인우드의 잠
재적 경쟁자로서 앞으로 이들과 힘겨운 싸움은 계속될 전망이다.21)

20) 한국언론학회, 「방송영상콘텐츠 제작 시설 운영 활성화 방안 연구」, 문화체육관광부, 

2018, 23-24쪽. 

21) 이아람찬, 「파인우드 스튜디오의 글로벌 전략」, 영화진흥위원회, 2008. 


background image

321

대전 영상산업 특성화의 방향성에 관한 연구 | 이아람찬

4. 대전 영상산업의 특성화: 융복합 특수영상 콘텐츠 클러스터

지난 2021년 예비타당성조사를 최종 통과한 '융복합 특수영상 콘텐츠 클

러스터' 사업을 통해 지역 영상산업을 활성화할 계획을 발표했다. 대전시가 준
비한 특수영상 클러스터 조성방안은 엑스포과학공원 유휴부지를 개발하는 것
으로 시작한다. 대전시에 따르면, 1476억 원(국비 50%)을 투입해 연면적 3만
5280㎡(지상 10층·지하 4층/1만 672평) 규모로 2022년부터 2025년까지 완성
한다는 목표를 가지고 있다. 대전 특수영상 클러스터에는 상주입주 공간 80실, 
특수영상 전용 스튜디오 3개 실, 모션캡처, 실감형 영상제작 스튜디오 2개 실 
등 융복합 관련 클러스터가 마련될 것이다. 한편, 로봇 카메라, 드론 등 특수영
상 장비 30종, 전문 인력 양성공간, CG 등 사후편집 공간, 대규모 영상물 저장 
및 초고속 전송 시설도 들어설 예정이다. 

이 클러스터의 특징은 기존 스튜디오 큐브와는 다르게 입주기업 간 협업을 

통해 프리 프로덕션, 프로덕션, 포스트 프로덕션까지 원스톱으로 이뤄지는 방
식으로 운영될 것이다. 대전시는 2026년까지 제작사, 특수분장, 촬영, 후반 작
업 관련 기업 등 80개 사를 유치한다는 계획을 세우고 있다. 

대전시에 따르면, 현재 대전에 설립된 특수영상 기업은 6개 사에 불과하지

만, 클러스터 조성 후 매출 3000억 원으로 늘려 경제 활성화를 꾀한다는 방침
이다. 특히 대전에 이미 자리를 잡은 대덕특구 연구기관과 특수영상 기업 협업
을 통해 넷플릭스, 디즈니+, 애플TV 등 글로벌 OTT 플랫폼에 매년 20편 이상 
작품을 공급한다는 구상도 함께 제시했다. 그리고 해외 유명 필름스쿨 유치 등
을 통해 매년 100명의 컴퓨터 그래픽 전문가도 양성할 예정이다. 한편, 클러스
터 기업의 수요를 고려해서 로봇 카메라, 특수분장 등 특수영상 개발자 200명
을 양성계획도 제시했다.22)

대전시는 스튜디오 큐브를 중심으로 특수영상 클러스터, 신세계 사이언스 

콤플렉스, 국립중앙과학관을 연결하는 미디어아트단지 구축계획도 함께 선보
였다. 그리고 CGI, VFX, SFX, 분장, 미술 등 과학적 연구와 기술개발을 통해 
진보된 시각효과를 구현한 비주얼아트 테크니션(Visual-Art Technician)을 발

22) 김수진, <오징어게임>으로 영화도시 급부상 대전 특수영상 클러스터 조성, 뉴스핌, 

2021.11.10. https://m.newspim.com/news/view/20211110001209


background image

322 

지식과 교양 Vol. 9

굴·시상하는 대전 비주얼아트테크 어워즈를 2023년부터 국제 특수영상 영화
제로 만든다는 계획이다.23)

2010년 당시 HD 드라마타운 조성사업, 현 스튜디오 큐브는 제2 한류 점화

와 콘텐츠 5대 강국을 실현하는 데 있어서 많은 역할을 기대했다. 당시 급격히 
증가하는 영상 콘텐츠의 수요에 비해 열악한 영상제작환경을 개선하는데, 그 
필요성을 인식하고 있었다. 

스튜디오 큐브는 지역과의 연계가 강화되어 대전 지역경제 활성화에도 크

게 기여할 것이라는 예상과 달리 대전 지역민들이 체감하는 파급효과는 볼 수 
없는 상황이 전개되고 있다. 이는 예비 타당성 통과를 위해 전체 사업 규모가 
50% 축소되면서 스튜디오 큐브는 실내 제작 스튜디오에 집중해서 개발되었
다. 애초 기대했던 관광객 유입 효과는 전혀 나타날 수 없게 된 것이다. 대형 야
외 세트장이 있으면 이런 부분이 가능하지만, 실내스튜디오에서는 불가능하기 
때문이다. 그리고 스튜디오 대관 업무 외에 지역 인재 채용이나 지역 경제 효과
는 전혀 나타날 수 없는 환경이 된 것이다. 

상주하는 제작사가 없어서 지역 경제 파급효과는 매우 미미하다. 입주기업

을 유치해야 그나마 지역 인재 채용과 경제 효과가 있을 것이다. 그래서 특수영
상 클러스터 사업은 앞서 언급된 문제를 해결할 수 있는 유일한 방법이 될 것이
다.

5. 맺음말

대전의 영상산업 특성화는 앞서 언급한 대로 스튜디오 큐브와 융복합 특수

영상 콘텐츠 클러스터를 중심으로 이루어지는 제작·지원 시스템만으로는 절대 
이루어질 수 없다. 이는 지역 주민의 참여를 끌어내는 다양한 영상문화의 활발
한 움직임과 지자체의 적극적인 지원으로 가시적인 목표를 도출할 수 있을 것
이다. 구체적으로 언급하면, 작은 영화제를 통해서 관객과 소통할 수 있는 영화
의 장을 마련할 수도 있고, 시네마테크를 통해서 과거와 현재를 연결하는 다양
한 영화를 관객에게 전달할 수 있다. 한편, 작은 영화관인 마을극장 사업으로 

23) 김수진, <오징어게임>으로 영화도시 급부상 대전 특수영상 클러스터 조성, 뉴스핌, 

2021.11.10.https://m.newspim.com/news/view/20211110001209


background image

323

대전 영상산업 특성화의 방향성에 관한 연구 | 이아람찬

소외된 지역의 주민들에게 영상문화를 소비할 기회를 제공하는 것도 필요하
다. 그리고 지자체의 영상산업 관련 진흥조례를 통해 정기적으로 영상문화발
전을 위한 정책과 노력이 함께 해야 할 것이다. 이러한 흐름 속에서 다음과 같
은 지원정책을 통해 대전 영상산업의 방향성을 설정할 수 있다. 

첫째, 스튜디오 큐브를 잇는 영상산업 융합 콘텐츠 클러스터를 구축한다. 

영화, 방송, 콘텐츠 등 영상 미디어 산업은 일찍부터 클러스터를 유지하고 있
다. 클러스터는 일정 지역 내에서 단위 네트워크를 이뤄 지식 공유 장비 공유 
및 공동 마케팅 등의 생산과 유통에서의 시너지 효과를 극대화하고, 클러스터
를 통해 전문 인력 및 지식의 원활한 교류를 가능하게 한다. 문화콘텐츠산업의 
발전을 위해서는 통합적 접근방법이 필요한데, 문화콘텐츠와 성공적인 문화
상품의 개발을 위해서는 문화적 요소뿐만 아니라, 과학 기술, 예술, 인문학 등
과의 융합적인 접근과 상호 협력이 필요하다. 이렇게 상호연관된 요소들의 집
적이 가치사슬의 유통에 있어 중요한 요소이므로 문화콘텐츠 클러스터의 경우 
통합적인 복합 클러스터가 더욱 중요하게 대두되고 있다. 따라서 문화콘텐츠
산업 클러스터에 역량 있는 기업을 유치하기 위해 정부와 지자체의 적극적이
고 파격적인 지원이 필요하다. 클러스터 입주기업에 대한 지원이 대부분 공간
제공, 창작/제작 기자재 대여, 투자 기업 유치, 세금감면, 공공요금 할인, 입주
환경 개선 등의 직접적이고 파격적인 지원이 뒤따를 수 있어야 역량 있는 기업
을 지역으로 유치할 수 있다.24)

둘째, 대전영상위원회를 별도의 기구로 독립해서 영상산업육성을 위한 전

담 기구로 만들 필요가 있다. 부산영상산업센터는 부산에서 기획·개발과 제작, 
후반작업 및 배급에 이르는 원스톱 시스템이 이루어지는 데 기여하고 있다. 부
산영상산업센터는 부산영상위원회에서 운영하고 있다. 이러한 관점에서 향후 
대전정보문화산업진흥원은 영상산업을 위해 재편해야 한다. 현재 대전정보문
화산업진흥원은 IT와 CT를 중심으로 재편하고, 부산영상산업센터처럼 가칭 
대전영상산업센터이라는 전담 기구도 필요하다. 이 센터는 대전영상위원회에
서 운영하도록 해야 한다. 현재 대전영상위원회의 규모는 매우 작으며, 이 규모
로 클러스터를 운영하기에는 무리가 있다. 스튜디오 큐브에서 놓친 지역 인재 

24) 김상우, 「울산 영상산업 발전방안 연구」, 울산발전연구원, 2018, 80-81쪽. 


background image

324 

지식과 교양 Vol. 9

채용과 지역 경제 효과를 유도해야 한다. 특히 프로덕션과 포스트 프로덕션을 
담당하는 입주기업을 유치해야 한다. 이 부분이 이 사업의 성공을 좌우하는 요
소이다. 

셋째, 영상산업의 발전과 함께 지역 주민을 위한 영상문화 확산 정책이 필

요하다. 앞서 서론에서 언급한 대로 지역 내 다양한 영상문화 기관과 시설이 있
지만, 이용에 활성화가 매우 부족한 상태이다. 예를 들면, 시민을 대상으로 다
양한 영상제작 양성프로그램을 활성화시킨다. 최근 1인 미디어에 관한 높은 관
심으로 유튜브 제작이 전 세대/지역에 걸쳐서 많은 관심을 보인다. 유튜브를 
활용한 영상 콘텐츠를 만들 수 있는 1인 영상제작 양성프로그램을 통해서 영상
제작을 위한 제작 프로그램을 콘텐츠산업 육성지원센터, 혹은 시청자 미디어
센터 등을 활용하여 지원할 수도 있다.25) 이를 위해 대전콘텐츠코리아랩을 중
심으로 지역 영상산업 인재를 양성하는 데 많은 지원이 절실하다.

25) 김상우, 「울산 영상산업 발전방안 연구」, 울산발전연구원, 2018, 83-84쪽. 


background image

325

대전 영상산업 특성화의 방향성에 관한 연구 | 이아람찬

참고문헌

국가통계포털, 한국표준산업분류 10차 기준. 
김상우, 「울산 영상산업 발전방안 연구」, 울산발전연구원, 2018, 83-84쪽. 
대전시청, 「2019년 주요업무계획」, 2019, 156쪽.
방송영상광고과, 「방송영상산업 진흥 중장기 계획 수립」, 문화체육관광부, 

2018, 20쪽. 

시사저널 [http://www.sisajournal.com]
영화진흥위원회, 「2018년 한국 영화산업 결산」, 2019, 21쪽. 
이아람찬, 「파인우드 스튜디오의 글로벌 전략」, 영화진흥위원회, 2008. 
이해미, 「대전 첫 마을극장 문화동으로… 대덕구는 또 소외?」, 『중도일보』, 

2019.07.23.

정태경, 「대전시-대전정보문화산업진흥원, 마을극장 조성 본격화」, 『신아일

보』, 2019. 07. 16. 

충남연구원, 「지역 영상문화 진흥 방안 연구」, 문화체육관광부, 2018, 25쪽. 
한국언론학회, 「방송영상콘텐츠 제작 시설 운영 활성화 방안 연구」, 문화체육

관광부, 2018, 13쪽. 

한국콘텐츠진흥원 홈페이지 [http://www.kocca.kr]  


background image

326 

지식과 교양 Vol. 9

❚국문초록

본 연구는 대전 영상산업 특성화 방향성을 찾아보는 데 목적이 있으

며, 이를 위해 대전의 영상산업의 규모, 소비 형태나 경향 등을 점검하

고 있다. 구체적으로 대전 영상산업 특성화는 스튜디오 큐브와 융복합 

특수영상 클러스터 조성으로 큰 방향을 설정하고 있다. 기존 완공된 스

튜디오 큐브의 활성화와 현재 진행 중인 특수영상 클러스터의 조합은 

대전 영상산업의 발전에 매우 중요한 요소이다. 스튜디오 큐브를 잇는 

영상산업 융합 콘텐츠 클러스터를 구축해야 한다. 영화, 방송, 콘텐츠 

등 영상 미디어 산업은 일찍부터 클러스터를 유지하고 있다. 클러스터

는 일정 지역 내에서 단위 네트워크를 이뤄 지식 공유 장비 공유 및 공

동 마케팅 등의 생산과 유통에서의 시너지 효과를 극대화하고, 클러스

터를 통해 전문 인력 및 지식의 원활한 교류를 가능하게 한다. 대전 영

상사업은 이러한 제작·지원 시스템만으로는 절대 이루어질 수 없다. 이

는 다양한 영상문화의 활발한 움직임과 지자체의 적극적인 참여로 가시

적인 목표에 도달할 수 있다. 영상산업의 발전과 함께 지역 주민을 위한 

영상문화 확산 정책이 필요하다. 

주제어 ● 대전 영상산업, 스튜디오 큐브, 영화산업 클러스터, 특수영상, 

영화산업


background image

327

대전 영상산업 특성화의 방향성에 관한 연구 | 이아람찬

❚Abstract

A Study on the Characterization of the Daejeon Film Industry: 

Focusing on Studio Cube and VFX Cluster

Lee, Aramchan

The purpose of this study is to identify the direction of the Daejeon 

film industry. In particular, the specialization of the Daejeon film industry 

is setting a major direction with the convergence of Studio Cube and the 

VFX (Visual Effects) Cluster. The combination of the revitalization of the 

existing Studio Cube and the ongoing VFX Cluster is an important factor in 

the development of the Daejeon film industry. It is necessary to build a film 

industry convergence content cluster that connects Studio Cube. The film 

industry, encompassing films, broadcasting, and content, has maintained 

clusters from an early age. Clusters within a certain area maximize synergy 

in production and distribution, such as through sharing know-how, sharing 

equipment, and joint marketing, and also enable the exchange of professional 

manpower and knowledge. The Daejeon film industry cannot achieve 

such goals with a production and support system alone. These can be 

achieved through the active movement of various film culture and the active 

participation of local governments. Along with the development of the film 

industry, a policy to spread film culture to the public is necessary.

Keyword ● Daejeon Film Industry, Studio Cube, Film Industry Cluster, 

VFX, Film Industry

❙논문투고:2022. 04. 12.❙심사완료:2022. 05. 13.❙게재확정: 2022. 05. 13.


background image

background image

329

호격조사 ‘아/야’의 전략적 사용과 어휘화*

-친족호칭어에 결합하는 ‘아/야’를 중심으로-

1. 들머리

한국어 호격조사 ‘아/야’는 체언에 결합하여 이 말이 호칭어로 쓰일 수 있

도록 하는 조사다. 그런데 호격조사 ‘아/야’가 실제 담화상에서 분포하는 양상
이나 수행하는 기능을 살펴보면 호격조사로 보기 어려운 예들이 확인된다. 본
고에서는 호격 기능을 필요로 하지 않는 친족호칭어에 ‘아/야’가 결합하는 양
상을 조사하고 이때의 ‘아/야’가 상대에 대한 화자의 태도를 드러내는 전략적 
표지로 사용되고 있음을 논의할 것이다.

친족호칭어와 결합하는 ‘아/야’가 더 이상 호격 기능을 수행하지 않게 되면

서 ‘N+아/야’ 호칭어 구성은 더 분석할 수 없는 하나의 단위로 인식되기에 이
른다. 독립된 발화로 실현되던 ‘N+아/야’ 구성이 단일화, 범주 변화, 의미 변화
를 겪은 후 문장 안에서 지칭 명사로 쓰이는 것을 호칭어 구성의 어휘화로 설명

이 유 미**

http://doi.org/10.54698/kl.2022.9.329

1. 들머리
2. 호격조사 ‘아/야’의 전략적 사용
3. ‘아/야’ 결합형 친족호칭어의 어휘화
4. 마무리

목  차

* 본고의 논의를 보완하고 발전시키는 데 도움을 주신 익명의 심사위원 세 분께 감사의 

말씀을 올린다. 이 논문에 있을지 모를 모든 오류는 필자의 몫이다.

** 경상국립대학교 국어국문학과 강사


background image

330 

지식과 교양 Vol. 9

하고자 한다.

사회의 변화에 따라 말도 변한다. 급격한 사회문화적 변화는 호칭어 체계

의 변동을 가져온다. 다만 호칭어의 변화는 그 말을 사용하는 특정 부류에 의해
서 부분적 변이로 실현되는 경우가 많기 때문에 거시적인 관점에서는 그 변화
가 미미하게 느껴질 수도 있다. 그러나 규범적 사용을 벗어난 호칭어의 사용이 
꾸준하게 관찰된다면 새로운 호칭어의 필요에 따라 언중들이 의도적으로 호칭
어를 바꾸어 사용하는 것으로 보아야 할 것이다.1) 말 사용자들이 자신의 전략
을 실현하기 위해 기존의 호칭어를 어떻게 바꾸어 사용하는지를 살펴보는 것
은 사회언어학적 관점에서 그 가치를 충분히 인정받을 수 있을 것으로 본다.

호칭어는 입말의 담화 상황에서만 사용되므로 특정 호칭어가 어떤 전략에 

따라 실현되었는가를 살펴보기 위해서는 화자와 청자가 자연스럽게 주고받는 
대화 텍스트를 분석해야 한다. 그런 의미에서 본고에서 활용한 ‘국립국어원’의 
‘말뭉치(corpus)’ 자료는 언어 사용자들에 의해 실제 발화된 텍스트를 전사한 
자료이므로 호칭어의 변화 양상을 살피기에 적합하다고 볼 수 있다. 그러나 자
유 발화 말뭉치에서 특정 호칭어가 사용된 자료를 충분히 수집하는 데에 한계
가 있었음을 고백하지 않을 수 없다. 따라서 이를 보충하기 위해 드라마 대본, 
소설 텍스트, 구비문학대계 전사 자료, 인터넷 기사문 등을 보조 자료로 활용하
였고, 해당 자료들의 출처를 각주로 표시하였다.

2. 호격조사 ‘아/야’의 전략적 사용

‘아/야’는 선행 체언에 호격을 부여하는 조사다. 호격조사 ‘아/야’가 결합

하면 선행 체언은 부름말로 쓰일 수 있다.

(1) 새야, 새야, 파랑새야!
(2) 가. 미영아, 학교는 잘 다녀왔니?
     나. 미영, 학교는 잘 다녀왔니?

1) 왕한석(2005:39-40)에서도 언급하고 있듯이 호칭어는 사회에서 공유하는 규범뿐 아

니라 화자 개인의 전략이나 조작에 의해서도 달리 사용될 수 있다. 호칭어는 언어 사용

자들 간의 사회적 관계를 드러내기도 하지만 그 이전에 상대방에 대한 자신의 개인적 

심리를 표현하는 화자의 전략에 적극적으로 이용되기도 한다.


background image

331

호격조사 ‘아/야’의 전략적 사용과 어휘화 | 이유미

예문 (1)의 밑줄 친 ‘새’, ‘파랑새’는 사람이 아니므로 일반적으로 부름의 대

상으로 생각되지 않는다. 그러나 여기에 호격조사가 결합하면 부름말로 사용
될 수 있다. 이런 기능 덕분에 ‘아/야’는 전통적으로 호격조사로 불렸다.

‘미영’이라는 사람 이름의 경우 예문 (2가)와 같이 호격조사가 결합되어 호

칭어로 쓰이기도 하고 예문 (2나)처럼 호격조사 없이도 호칭어로 쓰일 수 있다. 
호격조사 없이 호칭어로 쓰이는 (2나)의 호칭어 ‘미영’을 선행 연구에서는 호격
조사가 생략된 것으로 처리하였다.2) 그러나 ‘아/야’가 실현되든 실현되지 않든 
예문 (2)의 ‘미영’이 부름의 대상인 것에는 변함이 없다. 오히려 ‘아/야’의 실현 
유무는 황병순(2017)에서 언급하고 있듯 청자에 대한 화자의 태도를 나타내는 
것과 관련이 있어 보인다. 황병순(2017: 236-237)에서는 호격조사가 결합된 부
름말은 친밀감을 주지만 호격조사가 결합되지 않은 부름말은 격식적인 느낌을 
주거나 들을이와 거리감을 갖게 한다고 하였다. 다음은 황병순(2017: 236)에서 
제시된 예문을 재인용한 것이다.

(3) 가. (영)철아. 누나 왔니?
     나. 김 군아. 이거 좀 옮겨 줄래.
     다. 꼬마야. 엄마는 집에 안 계시니
(4) 가. 김영철, 넌 어제 어디 다녀왔어?
     나. 김 군. 오후에 어디 가는가?
     다. 학생. 서울 가는 버스 어디서 타지(요)?

황병순(2017: 236-237)에 따르면 호격조사가 결합된 예문 (3)의 부름말은 

잘 알고 지내는 아랫사람을 친밀하게 부르는 말이지만, 호격조사가 결합되지 
않은 예문 (4)의 부름말은 아랫사람을 공적으로 대하여 부르는 말이다. ‘아/야’
의 실현은 상대와의 사적 관계를 확정적으로 표현하는 것이므로 친밀감이 드
러나고, 실현하지 않는 것은 사적 관계를 드러내지 않는 것이므로 격식성을 나
타낸다는 것이다. 

2) 상대 등급을 좀 높여 부를 때는 호격조사를 생략해야 한다고 기술한 이익섭ㆍ채완

(200: 193)이라든지, 성과 이름이 갖추어진 성명 뒤에 호격조사 ‘-아’가 결합하면 상당

히 어색한 문장으로 취급되는데, 그런 경우 호격조사가 생략되면 오히려 자연스러운 

문장으로 받아들여진다고 한 김태엽(2003: 5) 등의 논의들을 보면 그동안 ‘아/야’가 비 

실현된 것을 호격조사의 생략으로 처리해 왔음을 알 수 있다.


background image

332 

지식과 교양 Vol. 9

‘아/야’를 활용한 사적 관계의 확정 및 친밀감의 표현은 비단 아랫사람에게

만 해당되는 것은 아닌 것으로 보인다. ‘언니’, ‘오빠’, ‘형’, ‘누나’와 같은 친족
호칭어에 결합하는 ‘아/야’에서도 이러한 양상이 확인되기 때문이다.

(5) 가. 언니야, 수분크림 있나? 이거 사면 쓸래?3)

나. 오빠야......내가 방금 이랜드이츠 쿠폰있어서 잠깐 확인해봤는데 할

인쿠폰 있었넹4)

다. “형아, 나는 말이지, 전에는 그래도 참….”5)
라. “요오(요것) 누우야,6) 가지가서 팔아가지고 묵고 살라.”7)

예문 (5)는 경상 방언에서 ‘아/야’가 친족호칭어와 결합하는 양상을 보여준

다. 위 예문에 실현된 ‘아/야’는 선행 체언에 호격을 부여하는 기능을 수행한다
기보다 상대에 대한 화자의 친밀함을 표현하기 위해 사용된 것으로 볼 수 있다. 
즉, ‘언니’, ‘오빠’, ‘형’, ‘누나’에 ‘아/야’를 결합하여 가족 내 윗사람을 친근하
게 부르고 있는 것이다. 윗사람을 나타내는 친족호칭어에 ‘아/야’나 ‘요’, ‘예’ 
등의 조사를 결합하는 현상은 경상 방언 화자에게는 매우 자연스러운 일이다.8) 

친족호칭어에 ‘아/야’를 결합한 형태는 그간 유아들이 사용하는 호칭어, 혹

은 경상 방언 화자들의 독특한 호칭어 사용 양상으로 여겨진 것이 사실이다.9) 

3) 국립국어원, 온라인 대화 말뭉치2021, MDRW210000514
4) 국립국어원, 온라인 대화 말뭉치2021, MDRW210000611
5) 한국학중앙연구원, 한국구비문학대계(경남 밀양, 1981)
6) ‘누우’는 ‘누나’의 방언형이다. ‘누부’로 나타나기도 한다.
7) 한국학중앙연구원, 한국구비문학대계(경북 포항, 2010)
8) 강우원(2004: 15)에서는 경남 방언의 경우 친족호칭어를 사용할 때 말할이가 가진 높

임의 의도에 따라 호격조사 ‘야’, ‘요’, ‘예’가 다음과 같이 달리 선택되어 나타난다고 

하였다.

  a. 억관: (희희낙락해서 오며) 알았다! 파 한 단 값 내 월급에서 까뿌라 누야!

  b. “아이구, 어무이요, 그만두이소, 뭐할라꼬요?”

  c. 할무이예, 진지드시이소.
9) 호격조사 ‘아/야’를 친족어에 결합하는 말은 그간 유아어로 인식되어 왔다. 우리말은 

형제자매를 성에 따라 ‘brother’, ‘sister’로만 구분하는 영어와는 다르다. 우리말은 형

제자매를 일컫거나 부르는 말이 ‘성’과 ‘나이’에 따라 분화된 말이다. 이는 유아들에게

도 예외가 아니다. 따라서 어린 아이들끼리도 자신보다 나이가 많은 상대에게는 이름

을 부르지 않고 ‘성’과 ‘나이’에 따라 구분된 친족어로 부른다. 그러나 이 경우 반말체

의 종결어미 ‘-아/어’, ‘-ㄴ다’를 사용하기 때문에 ‘언니, 오빠, 형, 누나’에 낮춤의 의


background image

333

호격조사 ‘아/야’의 전략적 사용과 어휘화 | 이유미

그러나 현재 전 계층에 두루 쓰이고 있는 친근형 호칭어 ‘엄마’나 ‘아빠’의 경우
도 과거에는 유아들이 쓰는 호칭어였으나 현재 여러 세대를 통틀어 일반적인 
호칭어로 사용되고 있다.10) 따라서 ‘아/야’ 결합형 친족 호칭어 역시 일반적인 
호칭어로 받아들여 쓰일 수 있는 가능성이 열려 있다고 하겠다. 사용 영역을 넓
히고 있는 ‘언니야’, ‘오빠야’, ‘형아’, ‘누나야’의 쓰임을 살펴보자.

(6) 아, 근데 언니야 최근에 나온 책인데 추천 도서야?11)
(7) 언냐, 저 이 티 구매하면서 바지 물어봤었는데요. 바지 입고 됐나요? 

꼭 갖고 싶어요.12)

(8) 오빠야, 페트병 있니 / 오빠야, 몸살났다고 하자 쉬자!13)
(9) 누나야, 누나 혹쉬 순두부찌개 먹을래?14)
(10) 이어 올린 사진에는 2AM 사인 앨범이 담겨있다. 여기에 정진운은  

“선화 누나 너무 잘되어서 보기 좋아 항상 노력하고 아름다운 누나
로 옆에 남아줘서 고맙구 자주 만나자 누나야 애정해”라는 편지글
을 적었다.15) 

‘언니’에 호격조사가 결합한 ‘언니야’는 예문 (6)과 같이 여동생이 친언니를 

부를 때 사용되기도 하고, 예문 (7)과 같이 구매자가 판매자를 부르는 사회적 
관계에서 사용되기도 한다.16) 구매자는 원하는 제품을 꼭 구입하고자 하는 의

미를 나타내는 호격조사 ‘아/야’를 결합하는 일이 자연스럽다. 이런 사실이 호격조사 

결합형 친족어를 유아들의 전유물로 생각하게 한 것이 아닌가 한다. 

10) 서정수(1983: 143)에서는 2, 3년 전만에도 ‘엄마’, ‘아빠’는 젖먹이 어린이들의 호칭

이었기 때문에 유치하게 들렸는데, 오늘날에는 20대와 30대는 물론 40대, 50대까지

도 그 호칭이 연장되어 쓰이고 있는 실정이라고 하면서 ‘엄마’, ‘아빠’가 널리 쓰이고 

있는 것은 부모 자식 간의 친애감을 더욱 짙게 하는 것이라 하였다.

11) 국립국어원, 온라인 대화 말뭉치2021, MDRW2100000007
12) 온라인 쇼핑몰 문의란 http://www.suhelen.com/board/product/read.html?no 

=62699&board_no=4

13) 국립국어원, 온라인 대화 말뭉치2021, MDRW2100001350
14) 국립국어원, 온라인 대화 말뭉치2021, MDRW2100001522
15) 한주희, “ ‘누나야 애정해’, ‘우리 진운이 최고’ 달달 투샷 올린 한선화”, <위키트리>, 

2022. 1. 13.

16) 익명의 심사자께서 예문이 친자매 사이의 대화인지 아닌지 명확하게 알 수 있는 표지

가 없다는 사실을 지적하셨다. 국립국어원에서 제공하는 말뭉치 자료에는 각 파일마

다 대화의 주제, 대화 날짜, 화자들의 정보(나이, 성, 태어난 곳, 주 거주지, 최근 거주


background image

334 

지식과 교양 Vol. 9

지 때문에 판매자를 ‘언냐’로 부르면서 친밀 전략을 사용하고 있는 것으로 보인
다. 예문 (7)은 ‘언니야’의 축약형 ‘언냐’가 확인된다는 점에서도 특징적이지만 
‘언냐’가 ‘해라체’가 아닌 ‘해요체’ 어미와 호응하고 있다는 점에서도 눈여겨볼 
만하다. ‘아/야’를 전통적인 관점인 ‘낮춤의 의미를 갖는 호격조사’로 보아서는 
해당 예문을 설명해낼 수 없기 때문이다.

‘오빠야’는 여동생이 친오빠를 부를 때 사용되기도 하지만 예문 (8)과 같이 

연인 간에 연하의 여성이 연상의 남성을 부르는 애칭으로 사용되기도 한다.17) 

‘누나야’는 예문 (9)와 같이 남동생이 친누나를 부르는 말로 사용되기도 하

고,18) 예문 (10)에서처럼 가까운 지인 간에 친밀하게 부르는 말로 사용되기도 
한다. 성인 남성 간에 ‘형아’가 부름말로 사용되는 예는 잘 확인되지 않는다. 이
는 나이가 들수록 친근형 호칭어 사용을 기피하는 남성 화자들의 특성에 기인
한 현상으로 보인다.19) 

이상으로 ‘아/야’가 친족호칭어 뒤에 분포하는 양상을 살펴보았다. ‘언니’, 

‘오빠’, ‘형’, ‘누나’는 친족 내 형제자매 간에, 혹은 친밀한 관계의 2차 집단 내
에서 연하자가 연상자에게 쓰는 말이다. 이 말을 쓰는 사람들의 관계는 기본적
으로 ‘친밀’을 바탕으로 한다. 그러나 해당 친족호칭어의 사용은 대화자 간의 
위계도 분명하게 드러낸다. 따라서 화자는 ‘언니’, ‘오빠’, ‘형’, ‘누나’와 같은 친
족호칭어에서 파생되는 수직적 위계를 완화하고 상대방에 대한 자신의 친밀한 
태도를 드러내기 위해 새로운 방식으로 친족호칭어를 사용하게 된다. 낮춤의 
의미를 갖는 호격조사 ‘아/야’를 친족호칭어 뒤에 결합하는 방식이다.

지, 관계, 연락 빈도 등)가 명시되어 있다. 따라서 대화자들의 관계 역시 해당 말뭉치 

자료에서 확인할 수 있었다. 예문 (6)의 화자는 20대 경기도 출신 여성으로 30대인 

친언니에게 ‘언니야’라는 호칭어를 사용하였다. 

17) 예문 (8)은 전북에 거주하는 30대 연인의 온라인 대화 중 여성 화자가 남성 화자를 부

를 때 사용한 말을 발췌한 것이다. 이 여성 화자는 자신의 연인에 대한 애칭으로 ‘오

빠’, ‘오빠야’, ‘여보야’ 등을 사용하는 경향을 보였다.

18) 예문 (9)는 서울 출신의 20대 남성이 친누나를 부르는 말로 쓰인 것이다.
19) 박정운(1997: 513)에서도 친근형 호칭어는 주로 어린 화자가 사용하는 형태인데 남

자가 여자보다 친근형에서 기본형으로 더 일찍 옮겨간다고 한 바 있다. 그러나 익명

의 심사자께서 지적해주신 바와 같이 남성 화자가 나이가 들수록 친근형 호칭어 사

용을 기피하기는 하지만 부름의 상대가 여성 연상자일 경우 그러한 기피가 어느 정

도 완화되는 경향이 있는 것으로 보인다. 남성인 연하자가 동성의 연상자에게 사용

하는 호칭어 ‘형아’가 잘 사용되지 않는 것에 비해 남성인 연하자가 여성인 연상자를 

친근하게 부르는 ‘누나야’의 사용은 어렵지 않게 확인되기 때문이다.


background image

335

호격조사 ‘아/야’의 전략적 사용과 어휘화 | 이유미

화자의 특별한 전략 표지로 쓰인 ‘아/야’를 전통적인 관점의 호격조사로 다

루어서는 ‘아/야’가 호격 기능을 수행하지 않는 사례나 ‘아/야’가 ‘해체’, ‘해라
체’, ‘해요체’ 등 다양한 층위의 상대대우 어미와 두루 어울려 쓰이는 양상을 설
명해내기 어렵게 된다. 

호격조사 ‘아/야’가 가진 이와 같은 독특한 기능이나 분포는 친근 호칭형

으로의 전이를 논의한 박정운(1997)을 통해서도 설명할 수 있다. 박정운(1997: 
524)에서는 한국어에서 나이 차이가 나는 두 화자가 서로를 ‘성-이름-씨’로 부
르는 것은 상하 관계를 명시적으로 인정하지 않는 수평적 관계에 놓여 있음을 
의미한다고 하였다. 그런 상황에서 관계가 발전하고 연하자가 연장자와 친해
지고 싶다면 스스로 아랫사람이라는 것을 밝히면서 ‘형’과 같은 친족호칭어를 
사용하게 된다는 것이다.

한국 사회에서는 연하자가 연장자의 이름을 함부로 부를 수 없다. 따라서 

연하자가 연장자에 대한 친밀감을 느꼈을 경우 1차적으로는 친족호칭어 사용
으로 상대와의 거리감을 좁히는 방법을 사용한다. 그러나 친족호칭어 사용에
서 비롯되는 상하관계가 아이러니하게도 두 사람간의 위계를 더 확실하게 하
는 제약이 될 수 있다. 이때 연하자는 연상자에 대한 대우관계를 어기지 않으
면서도 상대와의 상하관계에서 비롯되는 거리감을 해소하고 친밀을 강화할 수 
있는 호칭어의 필요성을 느끼게 된다. 이때 선택될 수 있는 전략적 표지가 바로 
호격조사 ‘아/야’다.20) 이를 표로 나타내면 다음과 같다. 

<표 1> 친밀 강화에 따른 호칭어 사용 변화

친밀 단계

0단계21)

1단계

2단계

연상자의 호칭어

성-이름-씨

성-이름-씨22)

이름-씨

이름-‘아/야’

이름-‘아/야’

연하자의 호칭어

성-이름-씨

친족호칭어

친족호칭어-‘아/야’

관계

수평 관계

수직 관계

수평 관계

대칭 여부

대칭성

비대칭성

대칭성

20) 호칭어가 표현의 기능을 수행한다는 것은 고성환(2005)에서도 언급된 바 있다. 고성

환(2005: 221)는 호격 구성에 두 가지 주요 기능이 있다고 하면서 ‘정체 확인의 기능

(identifying function)’은 청자가 누구인지를 지시해주는 기능이며, ‘표현적 기능

(expressive function)’은 청자에 대한 화자의 태도를 나타내는 기능이라고 하였다. 

고성환(2005)에서 언급하고 있는 ‘표현적 기능’은 본고에서 다루는 전략적 표지로서

의 ‘아/야’의 기능과 일치한다. 


background image

336 

지식과 교양 Vol. 9

Brown, R. and M. Ford(1961: 380)에서는 호칭어 사용에서 친밀과 낮춤이 

연결고리를 갖고, 거리와 존대가 서로 연결되는 양상을 띠는데, 이를 언어의 보
편적 성질로 볼 수 있다고 하였다. 호격조사 ‘아/야’가 친밀을 강화하는 표지로 
사용될 수 있었던 것도 이 조사가 갖던 ‘낮춤’의 의미 자질 때문인 것으로 생각
된다.

‘아/야’ 결합형 친족호칭어는 유아어로, 혹은 방언으로 존재하고 있었지만 

일반적 호칭어로는 쓰이지 않던 것인데 친밀 강화라는 화자의 전략적 필요에 
의해 특정 계층이나 집단의 말로 국한되지 않고 사용 영역이 확장되는 중이라 
생각된다.

‘아/야’ 결합형 친족호칭어의 사용이 꾸준하게 이어져 호칭어 체계 안에 편

입될 수 있을지, 그렇지 않고 얼마 지나지 않아 사어화될지 현재로서는 확정적
으로 말하기 어렵다. 그러나 친밀 강화를 위한 전이형으로 확장 사용되는 경향
성은 분명하게 확인된다.

호칭어의 변이 양상을 규범적인 사용 안에서만 논의하게 되면 규범 외의 

사용은 모두 개인의 일탈로 처리될 수밖에 없다. 그러나 호칭어가 실제 사용되
는 양상을 살펴보면 규범적인 사용을 넘어 화자 개인의 심리나 태도에 따라 전
략적으로 실현되는 모습을 보여준다. 화자들은 기존의 호칭어 규범을 크게 벗
어나지 않는 범위 내 호칭어 사용에 변화를 줌으로써 자신의 심리, 혹은 상대에 
대한 태도를 드러낼 수 있다. 호격조사가 놓이지 않을 법한 자리에 호격조사를 
사용하여 특별한 친밀감을 표현해 내는 것도 그 예가 될 수 있다.23)

호칭어 뒤에 결합하는 ‘아/야’는 대화 상대에 대한 화자의 태도를 덧붙이는 

기능을 수행한다. 애초에 있어야 할 것이 ‘생략’된 것이 아니라 화자가 담화 상

21) 두 사람이 서로 ‘성-이름-씨’를 사용할 때의 친밀 단계를 0단계로 설정한 것은 처음 

만난 두 사람 간에는 친밀감이 전제되지 않았을 것으로 보았기 때문이다. 

22) 연하자가 자신을 친족어로 부를 때 연장자는 개인의 전략에 따라 ‘성-이름-씨’를 그

대로 사용할 수도 있고, 성을 뺀 ‘이름-씨’를 선택할 수도 있으며, 상대 연하자에게 

친밀감을 크게 느낄 경우 ‘이름-아/야’를 사용할 수도 있을 것으로 본다. 이는 연상

자 개인의 전략에 따라 다양하게 바뀔 수 있기 때문에 하나의 특정 형태를 상정하기 

어렵다.

23) ‘아/야’ 호격 구성 중 ‘오빠야’, ‘형아’, ‘누나야’보다 ‘언니야(언냐)’의 예가 월등히 높

은 빈도로 사용되는 것은 대등적인 협력 관계를 추구하고 친교를 중시하는 여성 화

자의 화법 특성에 기인한 현상으로 보인다.


background image

337

호격조사 ‘아/야’의 전략적 사용과 어휘화 | 이유미

황에서 자신의 발화 태도에 따라 수의적으로 결합시키는 전략 표지로 사용되
고 있는 것이다.

3. ‘아/야’ 결합형 친족호칭어의 어휘화

이 장에서는 ‘아/야’ 결합형 친족호칭어가 ‘호칭어’, ‘호격조사’라는 별개의 

요소로 분석되지 않고 하나의 단위로 인식되어 문장 내부에서 지칭어로 쓰이
는 것을 어휘화로 설명하고자 한다.

김성규(1987: 17), 송철의(1992: 32), 김창섭(1996: 25)등 초기 어휘화 논의

에서는 공시적 규칙으로는 생성될 수 없는 복합어를 처리하기 위한 방법으로 
어휘화의 개념을 활용하였다.24) 이후 박진호(1994: 234), 이현희(2009: 13-14)
에서는 어휘부 밖에 존재했던 요소가 어휘부 내에 등재되는 것을 어휘화로 설
명하였으며,25) 이지양(2003: 234), 이현희(2009:142), 이금희(2017: 99) 등에 이
르러서는 둘 이상의 구성 요소가 하나의 어휘 형태로 굳어지는 것을 어휘화로 
설명하였다.26) 

선행 연구들에서 설명하고 있는 어휘화의 개념을 정리해보면, 공시적인 규

칙으로는 생성 방식을 설명할 수 없는 복합어나, 둘 이상의 통사적 구성이 자주 
쓰이면서 굳어지게 된 통사원자, 혹은 둘 이상의 구성요소로 이루어져 있던 것

24) 김성규(1987: 17)에서는 ‘한 단어를 분석하여 나온 형태소들을 다시 결합시킬 때 그 

단어의 음운론적, 형태론적, 의미론적 또는 통사론적 특성을 규칙적으로 예측할 수 

없다면 그 단어는 어휘화한 것’이라 하였다. 송철의(1992: 32)에서는 ‘어기와 파생어

가 각기 다른 통시적인 변화를 겪어 공시적인 파생어 형성 규칙으로는 생성할 수 없

는 상태에 이르게 된 것’을 어휘화로 보았다. 그리고 김창섭(1996: 25)에서는 ‘언어 

체계상의 어떤 변화 때문에 어떤 어휘소가 생산적 규칙의 적용으로 생겼다면 가질 

수 없었을 형식이나 의미를 가지게 되는 것’을 어휘화로 보았다.

25) 박진호(1994: 13-14)에서는 심리 어휘부 바깥에 있던 구성이 언중의 승인을 얻어 어

휘부에 등재되기도 하고(규약화), 둘 이상의 통사적 구성이 하나의 통사원자로 굳어

지기도 하는데(원자화), 규약화와 원자화가 되는 조건을 사용 빈도로 꼽았다. 즉 자

주 쓰여 어휘부에 등재되기도 하고 하나의 형태로 굳어지기도 한다는 것이다. 

26) 이지양(2003: 234)에서는 어휘화를 ‘한때는 분석이 가능했던 둘 이상의 구성요소로 

이루어진 단어가 더 이상 분석 불가능한 단계에 이르게 되어 공시적으로는 하나의 

형태로밖에 볼 수 없게 된 경우’로 설명하였다. 그리고 이현희(2009: 142)에서는 ‘어

휘 형태와 문법 형태의 통합체가 어휘 형태로 굳어지는 현상’으로 정의하였으며, 이

금희(2017: 99)에서는 ‘어휘적 요소가 아닌 것이 하나의 어휘적인 요소로, 또는 두 개 

이상의 범주가 결합된 형식이 하나의 어휘 요소로 변하는 현상’으로 정의하고 있다.


background image

338 

지식과 교양 Vol. 9

이 하나의 어휘로 인지되는 것을 어휘화로 볼 수 있다는 결론에 이르게 된다. 
그렇다면 문장 바깥에서 부름말로 쓰이던 ‘구성’으로서의 ‘N+아/야’형 친족호
칭어가 문장 내부에서 더 분석해낼 수 없는 ‘하나의 어휘’로 쓰이는 경우도 어
휘화로 설명할 수 있을 것이다.

단어 형성 과정으로서의 어휘화를 언급한 오규환(2013: 349-358)에서는 

‘덜 어휘적인 구성이 더 어휘적인 구성으로 변하는 것’과 같이 어휘화를 광의
의 관점으로 접근하기 위해 어휘화 과정에서 관찰되는 네 가지 변화를 어휘화
된 정도의 기준으로 삼아 논의하였다. 본고에서는 오규환(2013: 349-358)이 제
시한 기준 중 ‘N+아/야’형 호칭어가 겪은 것으로 보이는 ‘단일화’, ‘범주 변화’, 
‘의미 변화’를 기준으로 삼아 ‘아/야’ 결합형 친족호칭어의 어휘화에 대해 논의
하고자 한다.

1) 단일화

어떤 구성체의 어휘화 여부를 따지려면 최소한 해당 구성이 단일화의 조건

을 만족하는가를 살펴보아야 한다.27) ‘아/야’ 결합형 친족호칭어는 친족 명사
에 호격조사가 결합한 통사적 구성이다. 이 통사적 구성이 문장 내부에서 둘 이
상의 요소로 분석되지 않고 한 형태로 인식된다면 어휘화되었다고 할 수 있을 
것이다.

(11) 가. 언니야는 그러면 지금 제주도 말고는 어디가 가고 싶은데?28)
       나. 내 그 입시 때문에 오빠야한테... 29)
       다. “형아, 형아 아프게 했으니까 형아도 때려줘라, 응.”30)
       라. 누나야하고 싸워서 엄마한테 벌을 받았다.31) 

27) 이는 형태 변화, 의미 변화, 범주 변화를 보이지 않아도 둘 이상의 단위가 결합하여 

단일화를 겪었다면 어휘화로 보는 관점이다. 오규환(2013: 350)에서는 단일화의 조

건을 만족하는 단위가 반드시 범주, 의미, 형태 차원의 변화를 겪을 필요는 없다고 하

면서 단일화, 범주 변화, 의미 변화, 형태 변화에 따라 어휘화의 진행 정도에 대한 위

계를 세울 수 있다고 하였다.

28) 국립국어원, 일상 대화 말뭉치2020, SDRW2000001986
29) KBS2 <땐뽀걸즈>, 2018.
30) 방현석, 『랍스터를 먹는 시간』, 창비, 2003.
31) 윤태규, 『내가 처음 쓴 일기』, 보리출판사, 1998.


background image

339

호격조사 ‘아/야’의 전략적 사용과 어휘화 | 이유미

위 예문 (11)의 밑줄 친 ‘언니야’, ‘오빠야’, ‘형아’, ‘누나야’를 발화한 화자들

은 이 말을 공시적으로는 더 이상 분석되지 않는 한 형태로 사용하고 있다. (11
가)에서는 ‘언니야’를 문장의 주어로 사용하고 있으며, (11나)의 ‘오빠야’는 발
화 내 생략된 서술어를 수식하는 부사어로 쓰고 있다. 그리고 (11다)의 ‘형아’는 
‘아프게 하다’의 목적어로 사용되기도 하고 서술어인 ‘때리다’의 주어로도 쓰
이고 있음이 확인된다. 마지막으로 (11라)의 ‘누나야’는 조사 ‘하고’와 결합하여 
‘싸우다’를 수식하는 부사어로 쓰였다. 

밑줄 친 ‘N+아/야’형이 호칭어로 쓰일 때는 친족 명사 ‘N’과 호격조사 ‘아/

야’로 분석해낼 수 있지만 문장 안에서 주어, 목적어, 부사어 등의 역할을 맡고 
있을 경우 이를 더 이상 분석하는 것이 불가능하다. 따라서 예문 (11)의 ‘언니
야’, ‘오빠야’, ‘형아’, ‘누나야’는 단일화를 경험한 것이므로 어휘화되었다고 말
할 수 있다.

2) 범주 변화

‘아/야’ 결합형 친족호칭어는 본래 문장 바깥에 놓이는 독립어 성분이다.32) 

문장을 이루고 있는 구성 요소들과 관계 맺지 않고 떨어져 홀로 쓰이는 말이라
는 뜻이다. 그런데 단일화를 겪고 문장 내부로 편입한 후의 ‘아/야’ 결합형 친
족호칭어는 명사화하여 문장의 한 성분이 된다. 아래 예문을 보자.

(12)33) 가. 사보고 싶다면 언니야는 뭐살래? 의자?
          나. 언니야도 콩나물대가리 같은거 사주까?
          다. 그냥 저거 바로 언니야집으로 배송함
          라. 언니야한테는 엄청 작진 않을건데
(13) 최준희는 12일 자신의 인스타그램 스토리에 “오빠야들 늦게나마 만

나서 생일파티도 해주고 맛있는 거 왕창 먹은 하루...”라는 글을 올렸
다.34)

32) 이유미ㆍ황병순(2017: 252)에서는 ‘타 문장들과 관계 맺지 않는 이질성을 갖는 범주’

를 ‘독립어’라 명명하지 않고 ‘특정 담화기능을 드러내기 위한 독립된 발화’ 즉, ‘소형

문’으로 다루면 입말 환경에서 일상적으로 쓰이는 비정형화된 말(감동사, 호칭어, 응

답말 등)을 일관성 있게 설명할 수 있다고 한 바 있다.

33) 국립국어원, 온라인 대화 말뭉치2021, MDRW2100001616
34) 황수연, “최준희 흥겨운 생파 현장”, <엑스포츠뉴스>, 2022.03.12. 


background image

340 

지식과 교양 Vol. 9

(14) 그럼요. 전 축구를 통해서 형아가 말씀하신 거처럼 단체생활 특히 사회

성도 많이 느끼구요. 전 축구 야구를 통해서 많이 좀 그런 걸 느끼는 거 
같아요.35)

예문 (12)의 ‘언니야’가 호칭어로 실현된 것이라면 ‘는’, ‘도’, ‘한테’ 같은 조

사가 결합될 수 없었을 것이다. 그러나 예문 (12)의 ‘언니야’는 해당 조사들과의 
결합을 허용하면서 문장 내부에서 특정 기능을 수행하고 있는데, (12가)에서는 
주어, (12나, 라)에서는 부사어, (12다)에서는 관형어로 기능하고 있다.

‘오빠야’가 명사로 어휘화되어 문장 안의 한 성분으로 쓰이고 있는 예는 예

문 (13)에서 확인할 수 있다. 복수접미사 ‘들’이 결합한 ‘오빠야들’은 ‘만나다’의 
목적어로 쓰인 것이다.

예문 (14)의 ‘형아’는 서울에 거주하는 40대 남성 화자가 자신과 친밀한 관

계인 50대 남성을 가리키기 위해 사용한 말이다. 해당 화자는 동일한 상대방을 
‘형’, ‘형님’ 등으로도 지칭하고 있음을 확인할 수 있었는데,36) ‘형’이나 ‘형님’이 
명사로 쓰였듯 그 말들과 같은 계열 내에서 지칭어로 쓰인 ‘형아’ 역시 동일한 
범주로 처리할 수 있을 것이다. 이와 같이 ‘아/야’ 결합형 친족어는 독립된 발
화로서 문장 밖에 존재하는 것이 아니라 어휘화하여 명사의 지위를 획득했음
이 명백히 드러난다.

3) 의미 변화

‘아/야’ 결합형 친족호칭어가 어휘화될 때는 앞서 살펴본 단일화와 범주 변

화뿐 아니라 의미 변화도 함께 겪는다. ‘N+아/야’가 호칭어로 쓰일 때 이 구성
은 ‘선행 체언을 친근하게 부름’이라는 의미를 가지지만, 이 말이 어휘화되어 
문장 내부의 한 요소로 쓰이게 되면 ‘부름’의 의미는 사라지고 ‘선행 체언을 친
근하게 가리킴’이라는 의미를 갖게 된다. 호칭어로 쓰였던 것이 지칭어로 바뀌
어 쓰이게 된 것이다.37) 

35) 국립국어원, 일상 대화 말뭉치2020, SDRW2000001932
36) ‘형아’를 발화한 화자가 상대를 ‘형’, ‘형님’ 등으로 지칭한 예는 다음과 같다.

     (ㄱ) 형은 좀 어떠세요? 요즘요. 외부 활동 좀 많이 하세요? 운동은 좀 많이 하세요?

     (ㄴ) 형께서 그때 한번 XXX 한번 요기 역삼동에 있으니까 한번 보자고...

     (ㄷ) 형님은 축구나 야구를 통해서 가장 희열을 느꼈을 때가 언제예요? 
37) 호칭어는 대화 상대방을 직접 부르는 말이지만, 지칭어는 화자가 대화 중 가리켜 일


background image

341

호격조사 ‘아/야’의 전략적 사용과 어휘화 | 이유미

(15) 언니야꺼랑 형부꺼 서류 방 책상위에 있음38)
(16) 언니야는 싸울라 들지말고 걍 그런 걸 흘러 들어라 뭐 어떻노39)
(17) 흑 언냐랑 오빠랑 널고시푼데 아쉽당40)

예문 (15)의 ‘언니야’는 의존명사 ‘것’을 꾸미는 말로 사용되었다. ‘야’의 결

합을 통해 ‘언니’라는 지칭 대상에 대해 동생이 느끼는 친밀감이 잘 드러난다. 
이때 ‘야’에는 호격조사로 쓰일 때의 의미가 확인되지 않는다. 

예문 (16)에 나타난 ‘언니야’도 ‘언니를 친밀하게 가리킴’의 의미가 드러나

며 호격조사 ‘야’가 가진 ‘부름’의 의미나 ‘낮춤’의 의미는 파생되지 않는다. 이
는 예문 (17)의 ‘언냐’에서도 마찬가지다. 

본고의 2장에서 ‘언니’에 ‘야’가 결합한 말이 호칭어로 쓰일 때 ‘언니야’로

쓰이기도 하지만 ‘언냐’라는 축약형이 쓰이기도 한다는 사실을 언급한 바 있
다. 그런데 이러한 축약형은 ‘언냐’가 호칭어로 기능할 때뿐만 아니라 어휘화하
여 지칭어로 쓰이는 경우에서도 확인된다.41)

4) ‘아/야’ 결합형 친족호칭어의 어휘화가 갖는 의미

‘아/야’ 결합형 친족호칭어의 어휘화가 갖는 의미가 무엇인지를 논의하기 

위해서는 두 가지 질문에 대한 답이 선행되어야 할 것으로 보인다. 하나는 독
립 발화로서 호칭어 역할을 하던 말이 어떻게 문장 안으로 편입하여 명사화될 
수 있었는가 하는 질문이고, 다른 하나는 친족 명사가 있음에도 불구하고 왜 어
휘화된 ‘N+아/야’가 친족 명사인 ‘N’의 자리를 대체하게 되었는가 하는 질문이
다. 전자는 분포와 관련된 것이고, 후자는 의미와 관련된 질문이다. 

첫째, 호칭어는 문장 밖에 실현되는 독립 발화로서의 위상을 갖지만, 지칭

어는 문장 내부의 명사로서 단어의 위상을 갖는다. 문법 범주가 서로 다름에도 
불구하고 어떻게 두 범주 간 이동이 가능했던 것인가? 이는 호칭어와 지칭어가 

컫는 대상을 지시하는 말이므로 둘은 뚜렷하게 구분된다. 

38) 국립국어원, 온라인 대화 말뭉치2021, MDRW2100001616
39) 국립국어원, 온라인 대화 말뭉치2021, MDRW2100000043
40) 국립국어원, 온라인 대화 말뭉치2021, MDRW2100001630
41) 예문(17)의 ‘언냐’는 경북 출신의 30대 자매 중 동생이 언니를 지칭하기 위해 사용한 

말이다.


background image

342 

지식과 교양 Vol. 9

자유롭게 오갈 수 있는 대화 구조 때문이다. 다음의 예를 보자.

(18) 가. 엄마, 엄마 오늘 오후에 어디에 갔었어?
       나. 엄마 촉은 항상 들어맞잖아, 엄마.

예문 (18가)의 밑줄 친 ‘엄마’ 중 전자는 독립 발화인 호칭어로 쓰인 것이고, 

후자는 지칭어로 쓰인 것이다. ‘엄마’라는 명사가 독립적으로 발화되어 부르는 
말로 쓰이기도 하고, 이어지는 발화문에서는 가리키는 말로서 문장의 주어 역
할을 수행하기도 한다. 반면 예문 (18나)의 밑줄 친 엄마 중 앞에 실현된 ‘엄마’
는 지칭어로서 ‘촉’을 수식하는 관형어로 기능하고 있고, 뒤에 독립적으로 실현
된 ‘엄마’는 호칭어 역할을 수행하고 있다.

정리하자면, 호격조사 없이 호칭어로 쓰이는 말은 대화상에서 호칭어 자리

와 지칭어 자리를 자유롭게 넘나들 수 있다. 호격 기능이 상실된 ‘아/야’ 결합
형 친족호칭어 역시 이러한 이유로 두 범주를 넘나들게 되면서 단일어로 인식
되고 범주 및 의미 변화를 겪은 다음 어휘화되기에 이르렀던 것으로 보인다.

둘째, 기존의 ‘N’과 어휘화된 ‘N+아/야’ 사이에는 어떤 유의미한 차이가 있

는가? 어휘화되어 쓰이는 ‘N+아/야’ 지칭어가 ‘아/야’ 비 결합형인 기존의 ‘N’
과 별다른 의미 차이 없이 뒤바뀌어 쓰이는 것이라면 즉, 말 상대를 ‘언니야’로 
지칭하거나 ‘언니’로 지칭하거나 두 말이 특별한 의미 차이 없이 쓰이는 것이
라면 ‘N+아/야’ 호격 구성의 어휘화는 특별한 의의를 갖기 어렵다. 그러나 ‘아/
야’ 결합형으로 상대를 지칭하는 것이 화자의 특별한 전략 차원에서 해석될 수 
있다면 ‘아/야’ 호격 구성의 어휘화는 의의를 지닌다고 말할 수 있을 것이다.

화자가 ‘아/야’가 결합하지 않은 일반 명사 ‘N’과 ‘아/야’ 호격 구성에서 어

휘화된 ‘N+아/야’ 중에서 후자를 선택적으로 발화하는 것은 친밀감을 강화시
키기 위한 전략 때문이다. ‘아/야’ 결합형 친족 명사가 사용되는 실제 용례를 
통해 해당 전략의 실현 양상을 살펴보도록 하겠다. 다음 예문은 아랫사람인 여
성 화자가 윗사람인 여성 화자를 지칭하는 말로 ‘언냐’를 사용한 예이다.

(19) 가. 오정연은 ‘울 언냐들이랑 이틀 연속 데이뚜. 어제는 비가 미친 듯 쏟

아지더니 오늘은 티 없이 맑은 하늘’이라는 글과 함께 근황을 담은 


background image

343

호격조사 ‘아/야’의 전략적 사용과 어휘화 | 이유미

인증 사진을 공개했다.42)

나. 강예빈은 사진과 함께 “오랜만에 15년지기 은수언냐랑 캠핑촬영을 

하는 동안 척하면 척. 스텝들 모두 친절하고 재밌게 봐줏서 너무 감
사하고 힐링되었던 촬영 ~ 불멍이라고 아시나요? 너무 좋던데요.”
라고 글을 남겼다.43)

예문 (19)의 밑줄 친 ‘언냐’는 여성 화자가 자신과 친밀한 관계에 있는 윗

사람을 정답게 지칭하는 말로 사용된 것이다. ‘아/야’가 결합하지 않은 기존의 
‘언니’라는 친족 명사는 화자 자신보다 나이가 많은 손위 여성을 지칭하거나 부
르는 말로 이미 보편화되어 쓰이고 있다. 보편화된 친족어 ‘언니’를 사용할 경
우 특별한 친밀감이 드러나지 않을 것을 우려한 화자가 선택할 수 있는 형태는 
‘N+아/야’형 지칭어이다. 화자는 호격 구성에서 어휘화한 ‘언냐’를 지칭어로 
사용함으로써 해당 대상이 자신과 특별한 친분 관계를 가진 사람임을 강조하
여 드러낼 수 있다.44)

‘N+아/야’형 친족 명사는 고객과의 거리를 좁혀 영업 이익을 극대화하기 

위한 상업 전략에 활용되기도 한다.

(20) 가. 언니야(경기 의류업체명), 언니야김밥(수원 음식점명), 언니야만두

(울산 음식점명), 속옷언냐(진주 의류업체명), 눈썹언냐(파주 속눈썹
업체명), 반짝이언냐(부산 화장품업체명), 깡다구언냐(서울 의류업
체명), 도마언냐(울산 잡화업체명), 빌라언냐(여성공인중개사 블로
그명), 명품언냐(인터넷 쇼핑몰명)

나. 오빠야(충북 남성미용실명), 오빠야(경기 음식점명), 오빠야횟집(부

산 음식점명), 오빠야회(경기 음식점명), 양말오빠야(포항 의류업체
명), 오빠야식자재마트(진주 마트명), 오빠야포차(충북 음식점명)

다. 형아짬뽕(충남 음식점명), 동네형아(서울 음식점명), 형아네생갋(광

42) 서문영, “ ‘카페 사장’ 오정연 ‘울 언냐들이랑 이틀 연속 데이뚜’ ”,<시민일보>, 2020. 

08.12.

43) 김나율, “강예빈, 알록달록 비니도 어울려.이 미모 심쿵”, <헤럴드POP>, 2021.12. 

06.

44) ‘아/야’ 결합형 친족호칭어의 전략적 사용에 관해서는 2장에서 논의한 바 있다.


background image

344 

지식과 교양 Vol. 9

주 음식점명), 형아네(성남 의류업체명), 형아네떡볶이(경기도 음식
점명), 형아네민박(경북 숙박업소명), 형아네족발(서울 음식점명), 
형아네창고(경기 인테리어업체명), 형아네통신(서울 통신업체명)

라. 별난누나야(경북 음식점명), 누나야포차(울산 음식점명), 예쁜누나

야(부산 의류업체명), 누나야(부산 음식점명), 충북집누나야(부산 음
식점명), 누나야주방(전남 음식점명)

업주와 고객은 한쪽은 영업 이익을 실현하고, 다른 한쪽은 서비스를 제공

받는 상업적 관계에 놓여 있다. 그런데 두 집단 간에 친족어가 사용되면 심리적 
거리가 줄어드는 효과가 발생한다. 따라서 친밀을 바탕으로 이익을 극대화하
고자 하는 상업적 전략에 따라 친족 명사를 상호명으로 사용하는 경우가 많다.

용례 (20)에서 ‘아/야’ 결합형 친족 명사가 사용되는 사례를 살펴보면 주로 

업주를 친족어로 지칭하는 말이 상호명으로 쓰이고 있음을 확인할 수 있다. 업
주의 성별이 여성인 경우 ‘언냐’, ‘누나야’가 쓰이고, 남성인 경우에는 ‘오빠야’, 
‘형아’형태가 사용되는 것이다.45)

단순한 형태를 사용하지 않고 ‘아/야’ 결합형 친족 명사를 지칭어로 사용

한 이유는 해당 형태에서 파생되는 친밀의 의미 때문이다. 상호명을 ‘OO언니’, 
‘OO오빠’, ‘OO형’, ‘OO누나’로 정하게 될 경우 업주와 고객 간의 수직 관계가 
전제되고 업주인 자신이 윗사람으로 대접받는 형국에 놓일 수 있는 부담이 발
생할 수 있다. 이런 수직 관계 설정에 관한 부담을 해소할 수 있는 전략으로 친
족 명사(언니/오빠/형/누나) 대신 ‘아/야’ 결합형 지칭어 ‘언니야’, ‘오빠야’, 
‘형아’, ‘누나야’가 사용되는 것이다.

‘아/야’ 결합형 친족어가 형제자매 간의 연대감을 드러내거나, 지인 간 특

별한 친분을 드러내기 위한 목적으로 쓰이기도 하고, 고객에게 친근 전략을 사
용하여 이익을 극대화하기 위한 상업적 목적으로도 활용되는 양상을 살펴보았
다. 어휘화된 ‘아/야’ 결합형 친족어는 앞에서 언급한 쓰임 외에도 화자의 전략
에 따라 다양한 방식으로 활용되고 있다.46) 어떤 목적에서든 ‘아/야’ 결합형 친
45) 그러나 이러한 경향이 절대적인 것은 아니다. 예문 (20 나)에 제시된 남성 전용 미용

실 ‘오빠야’는 업주를 지칭하는 말이 아니라 고객을 지칭하는 말을 상호명으로 사용

한 것으로 보인다. 

46) 여성들만 가입하여 활동할 수 있는 여성 전용 온라인 커뮤니티 ‘언냐닷컴’, 청년들이 


background image

345

호격조사 ‘아/야’의 전략적 사용과 어휘화 | 이유미

족호칭어가 지칭어로 어휘화되었다는 사실은 화자가 상대를 부를 때뿐만 아니
라 가리킬 때도 상대를 대하는 자신의 태도를 더 세밀하게 분화하여 전달할 수 
있게 되었다는 것을 뜻한다.

4. 마무리

호칭어에는 화자와 청자의 사회적 관계뿐 아니라 상대에 대한 화자의 태도

도 함께 실현된다. ‘아/야’는 낮춤의 의미를 갖는 호격조사로 익히 알려져 있
다. 그러나 ‘아/야’는 선행 체언에 격을 부여하는 기능 외에도 상대에 대한 화
자의 태도를 드러내는 전략적 기능을 수행하기도 한다. 본고는 국립국어원의 
말뭉치 자료를 통해 ‘아/야’의 전략적 기능이 어떻게 실현되는가를 밝혀보고자 
하였다.

‘아/야’는 아랫사람을 부르는 말에 사용되어 사적 관계를 확정하고 친밀감

을 표현하는 표지로 쓰이는데, 이런 기능은 아랫사람에 한정되지 않고 ‘언니’, 
‘오빠’, ‘형’, ‘누나’ 등의 친족호칭어로 그 사용 영역을 확장해 나가고 있음을 
확인할 수 있었다. 화자는 친족 관계에 놓여 있는 대상뿐 아니라 사회적 관계를 
맺고 있는 가까운 윗사람을 ‘언니’, ‘오빠’, ‘형’, ‘누나’ 등으로 부를 수 있다. 해
당 대상과의 관계에서 친밀감을 느낀 화자는 친족호칭어에 호격조사 ‘아/야’를 
결합하여 사용하는데 이는 친밀 강화를 드러내기 위한 전략 표지로 사용된 것
이다.

화자는 아무리 가까운 사이라도 윗사람을 이름 호칭어로 부르지 않는 사회 

내의 관습에 따라 ‘언니’, ‘오빠’, ‘형’, ‘누나’라는 친족호칭어에 낮춤의 호격조
사 ‘아/야’를 결합하는 새로운 방식으로 상대에 대한 화자의 태도를 드러낸다. 
따라서 ‘아/야’가 실현되거나 실현되지 않는 것은 친밀 강화 전략을 수행하고
자 하는 화자의 의도 유무에 따른 것이므로 이를 단순히 격 표지의 생략으로 처
리하기는 어렵다. ‘아/야’는 호격조사를 필요로 하지 않는 호칭어 뒤에 결합하
여 상대에 대한 화자의 태도를 덧붙이는 기능을 수행하는 전략적 표지다.

격조사로서의 기능을 상실한 ‘아/야’가 점차 선행 체언과 별개의 단위로 분

주축이 되어 공연, 공모, 낭독회 등을 진행하는 사회적 기업 ‘동네형아’ 등이 그 예라

고 할 수 있다. 


background image

346 

지식과 교양 Vol. 9

석되지 않게 되면서 ‘N+아/야’ 구성이 하나의 어휘로 인식되기에 이른다. 독립
된 발화 단위로 인정받던 ‘N+아/야’ 구성이 문장 내부에 편입하여 주어, 목적
어, 부사어, 관형어 등으로 쓰이면서 하나의 문장 성분으로 범주 변화를 겪게 
되며, 호칭의 의미는 지칭의 의미로 바뀌게 된다. 본고에서는 이를 ‘아/야’ 결
합형 호칭어의 어휘화로 설명하였다. ‘아/야’ 결합형 호칭어가 지칭어로 어휘
화되었다는 사실은 화자가 상대를 부를 때뿐만 아니라 가리킬 때도 상대에 대
한 친밀의 의미를 담아 전달할 수 있게 되었음을 뜻한다.

호칭어 사용은 변화무쌍한 담화 상황에서 상대와 자신과의 미묘한 관계를 

전략적으로 계산해서 나온 결과물이다. 복잡한 사회 속에서 끊임없이 바뀔 수 
있는 상대와의 관계를 세밀하게 담아내기에는 기존의 호칭어 체계가 단순화되
어 있다는 결론에 도달한 화자는 다양한 방법을 활용하여 자신의 태도를 드러
내고자 했을 것이다. ‘아/야’ 결합형 친족호칭어의 사용도 이러한 맥락에서 이
해될 수 있을 것이다.47) 

다만 이 연구는 호칭어 뒤에 결합하는 ‘아/야’의 전략 사용을 친족호칭어에 

한정하여 논의했다는 한계를 갖는다. ‘아/야’는 ‘여보’, ‘자기’ 등의 부부호칭어
에 결합하기도 하고, 존칭접미사 ‘-님’이 결합한 호칭어 뒤에 결합하는 양상도 
확인된다. 후속 연구에서 이러한 예들을 검토하고 ‘아/야’의 전략적 쓰임에 대
한 논의를 확장할 것이다.

47) 다음의 기사 내용을 보면 ‘아/야’ 결합형 호칭어는 남한뿐 아니라 북한 화자들에게도 

적극적으로 받아들여져 앞으로 그 쓰임이 더욱 확장될 듯하다.

     『최근 입국한 탈북민들에 따르면, 한국 드라마 등의 영향으로 북한 젊은이들 사이에

선 한국식 말투가 널리 쓰인다. 평양에서 대학에 다니다 2019년 탈북한 A씨는 “북한 

대학에서 호칭은 ‘동무’, ‘동지’가 원칙인데 남북 교류가 활발했던 2018년 이후 ‘오빠

야’, ‘자기야’를 쓰는 사람이 급증했다”고 했다.』 

     김명성,“북한 젊은이들, 동무 대신 “오빠야~” 北당국 대대적 한류 소탕“, <조선일보>, 

2021.03.08.


background image

347

호격조사 ‘아/야’의 전략적 사용과 어휘화 | 이유미

참고문헌

김창섭, 『국어의 단어형성과 단어구조 연구』, 국어학총서 21, 태학사, 1996.
송철의, 『국어의 파생어 형성 연구』, 국어학총서 18, 태학사, 1992.
왕한석, 『한국 사회와 호칭어』, 도서출판 역락, 2005.
이익섭·채완, 『국어 문법론 강의』, 학연사, 2000.
강우원, 「경남 방언에 나타난 문화적 특성 연구」,『우리말연구』15집, 2004, 

1-21쪽.

고성환, 「호격 구성의 기능과 화용적 특성 및 연결 제약」,『한국어의미학』18집, 

217-242쪽.

김성규, 「어휘소 설정과 음운현상」, 서울대학교 석사학위논문, 『국어연구』77, 

1987.

김태엽, 「국어 부름말의 문법」,『우리말글』29집, 2003, 1-29쪽.
박정운, 「한국어 호칭 체계」,『사회언어학』5권 2호, 1997, 507-527쪽.
박진호, 「통사적 결합 관계와 논항구조」, 서울대학교 석사학위논문, 『국어연

구』123, 1994.

서정수, 「가정에서의 부름말과 가리킴말」,『한국학』, 6권 1호, 1983, 142-148

쪽.

송원용, 「활용형의 단어 형성 참여 방식에 대한 연구」,서울대학교 석사학위논

문, 『국어연구』153, 1998.

오규환, 「단어 형성 과정으로서의 어휘화」,『국어학』68집, 2013, 323-366쪽.
이금희, 「한국어에 나타나는 문법화와 어휘화 현상에 대하여」, 『국어학』81집, 

2017, 91-114쪽.

이유미·황병순, 「국어 소형문의 특성과 유형」,『언어과학연구』 80집, 2017, 

243-267.

이지양, 「문법화의 이론과 국어의 문법화」,『정신문화연구』, 26권 3호, 2003, 

211-239.

이현희, 「‘조초’의 문법사」,『진단학보』107집, 2009, 129-175.
황병순, 「국어 부름말의 유형 연구」,『어문학』137집, 2017, 227-254.
Brown, R. and Ford, M(1961), Address in American English, Journal of 


background image

348 

지식과 교양 Vol. 9

Abnormal and Social Psychology; Mar61, Vol. 62 Issue 2, p375-

385., 11p, 3 Charts

국립국어원, <모두의 말뭉치>, https://corpus.korean.go.kr
한국학중앙연구원, <한국구비문학대계>, https://gubi.aks.ac.kr


background image

349

호격조사 ‘아/야’의 전략적 사용과 어휘화 | 이유미

❚국문초록

호칭어는 대화자들의 사회적 관계를 보여주는 수단이자 화자의 심리, 

혹은 상대에 대한 태도를 전략적으로 드러내는 수단이 되기도 한다. 호

격조사 ‘아/야’는 앞말에 호격을 부여하기도 하지만 격 기능이 필요하지 

않은 자리에 쓰여 상대에 대한 태도를 표현하는 전략적 표지로 쓰이기

도 한다. 이런 ‘아/야’의 전략적 사용을 친족호칭어와의 결합 양상에서 

살펴보았다.

국립국어원의 말뭉치 자료를 중심으로 한 실제 담화 텍스트를 분석

한 결과 친족호칭어에 결합한 ‘아/야’가 호격조사로서의 본래의 기능을 

수행하지 않고 상대방에 대한 화자의 친밀을 드러내기 위한 전략적 표

지로 사용되고 있음을 확인하였다.

화자는 아무리 가까운 사이라도 윗사람을 이름 호칭어로 부르지 않

는 사회 내의 관습에 따라 ‘언니’, ‘오빠’, ‘형’, ‘누나’라는 친족호칭어에 

낮춤의 호격조사 ‘아/야’를 결합하는 새로운 방식으로 상대에 대한 화자

의 태도를 드러낸다. 따라서 ‘아/야’가 실현되거나 실현되지 않은 것은 

친밀 강화 전략을 수행하고자 하는 화자의 의도 유무에 따른 것이므로 

이를 단순히 격 표지의 생략으로 처리하기는 어렵다. ‘아/야’는 호격조

사를 필요로 하지 않는 호칭어 뒤에 결합하여 상대에 대한 화자의 태도

를 덧붙이는 기능을 수행하는 전략적 표지다.

호격 기능을 상실한 ‘아/야’가 결합된 친족호칭어 구성은 더 분석할 

수 없는 하나의 단위로 인식되기에 이른다. 독립된 발화로 실현되던 ‘친

족호칭어+아/야’ 구성은 단일화, 범주 변화, 의미 변화를 겪은 후 문장 

내부에서 지칭 명사로 쓰인다. 본고에서는 이를 호칭어 구성의 어휘화로 

설명하였다. ‘아/야’ 결합형 호칭어가 지칭어로 어휘화되었다는 사실은 

화자가 상대를 부를 때뿐만 아니라 가리킬 때도 상대에 대한 친밀의 의

미를 담아 전달할 수 있게 되었음을 뜻한다. 

주제어 ● 호격조사, 호칭어, 친족호칭어, 어휘화, 호칭어의 변화, ‘아/

야’, ‘언니야’, ‘오빠야’, ‘형아’, ‘누나야’


background image

350 

지식과 교양 Vol. 9

❚Abstract

Strategic Usage and Lexicalization in Vocative Postposition ‘a/ya’: 

Focused on Kinship Terms of Address Combined Form

Lee, Yumi

Address terms are not only a mean of revealing social relationships, 

but also a strategic sign indicating the speaker’s mind or attitude. Original 

function of ‘a/ya’ as a vocative postposition is to make the previous words into 

a term of address. However, it was confirmed that speakers use kinship terms 

of address combined with ‘a/ya’ for solidarity form as a result of considering 

the discourse text that is actually spoken.

 Kinship terms of address combined with ‘a/ya’ that lost function of 

vocative is recognized as a unit. It was originally a spoken sentence structure, 

but it changed into a noun after univerbation, categorical change, and 

semantic change. This paper described lexicalization that changed structure: 

including ‘a/ya’ into noun.

Keyword ● Vocative Postposition, Address Terms, Kinship Terms of 

Address, Lexicalization, Change of Address Terms, ‘a/ya’, 

‘eonni-ya’, ‘obba-ya’, ‘hyeong-a’, ‘nuna-ya’

❙논문투고:2022. 04. 14.❙심사완료:2022. 05. 20.❙게재확정: 2022. 05. 20.


background image

351

대한민국 대통령의 취임사 연구* **

-텍스트 마이닝에서의 특성값을 중심으로-

1. 시작하는 말

2022년 3월 9일은 제20대 대통령 선거가 있었으며, 5월 10일에 제20대 신

임 대통령이 취임하게 된다. 

대통령은 국무총리 및 국무위원의 임명권을 가지며(제69조), 국회에서 제

출한 법률안을 거부할 권한을 가진다(제40조). 대통령은 또한 긴급한 경우

에 법률의 효력을 가진 명령을 발하거나, 재정상 필요한 처분을 할 수 있다

(제57조). 대통령의 임기는 4년으로, 1회 중임이 가능하다(제55조).

위 인용문은 대한민국 헌법 초안이다. 현행 대한민국의 헌법과도 유사한 

내용으로 대한민국의 대통령은 강력한 권한과 책임을 지니며, 지금까지 9번의 

조 용 림***

http://doi.org/10.54698/kl.2022.9.351

1. 시작하는 말
2. 연구 내용 및 방법
3. 취임사 어휘 분석 결과
4. 끝맺는 말

목  차

* 이 논문은 2019년 대한민국 교육부와 한국연구재단의 인문사회분야 신진연구자지원

사업의 지원을 받아 수행된 연구임(NRF-2019S1A5A8034379)

** 이 논문은 2021년 한글학회 연합 가을 학술대회에서 발표한 내용을 깁고 다듬은 것이다.  

학술대회에서 도움말을 주신 선생님들과 익명의 논문 심사자들에게 감사를 드린다. 

*** 목원대학교 기초교양학부 조교수


background image

352 

지식과 교양 Vol. 9

개헌을 통해 현재의 대통령제 중심의 헌법을 유지하고 있다.1)

선서의 내용2)을 요약하면 대통령은 직무상 ‘헌법 수호 의무’, ‘국가의 독립‧

보전 의무’, ‘직무 수행 의무’, ‘겸직 금지 의무’, ‘평화 통일 노력 의무’를 지게 
된다. 즉 대통령의 발언은 고도의 정치 행위이기도 하지만 직무상 의무를 성실
히 수행하는 역할을 하며, 사적 담화가 아닌 헌법과 기타 법률 등 권리와 의무
를 다하는 행위로써 기록되며, 그 발언은 실행까지 담고 있어 상당한 파급력을 
가지고 있다. 

1) 연구 목적

대통령 연설문 중 취임사는 국가적 당면 과제와 사회적 지향점으로 기록된 

역사적 가치가 매우 크다. 따라서 대통령 연설문을 텍스트 마이닝 방식으로 살
펴 시대적 변화에 따라 국가 운영 방식의 변화를 살필 수 있다는 점에서 그 의
의와 효용 가치가 있다.

또한 대통령 연설문 중 취임사는 대통령으로서 첫 공식 발언으로 그 중요

도가 높고, 법률 적합성, 정치적 가치관, 개인적 신념 등을 담고 있다. 결국 원
고의 충실성, 주제의 명확성, 내용의 전달성 등에서 중요성이 있다고 볼 수 있
다. 

이 연구에서는 1948년 이후부터 대한민국 역대 대통령 취임사를 텍스트 마

이닝, Big kinds, Google 트렌드 분석을 활용하여 ‘어휘의 빈도수 및 특성’, ‘어
휘의 속성 파악’, 명사 추출 ‘워드 클라우드’ 방식으로 분석하고자 한다. 

2) 선행 연구 검토

텍스트 트렌드 연구는 기존의 전문가 의견, 설문 조사 등과 같은 전통적인 

방법에서 벗어나 해당 분야에서 생산되는 텍스트 자체를 분석함으로써, 데이

1) 대한민국임시정부 건국강령 초안은 1941년 11월 28일 임시정부 국무회의에서 수정을 

거쳐 “3·1 운동을 통해 대한민국을 건립한 독립정신을 계승한다.”라고 규정하고 있다. 

임시정부에서 작성한 헌법 초안을 바탕으로 그 역사적 정통성을 이어받은 대한민국

은 1948년 7월 17일 제헌 헌법을 제정하였다.(문화재청고시 제2018-182호, 관보 제

19410 호, 2018.12.31.)

2) “나는 헌법을 준수하고 국가를 보위하며 조국의 평화적 통일과 국민의 자유와 복리의 

증진 및 민족문화의 창달에 노력하여 대통령으로서의 직책을 성실히 수행할 것을 국

민 앞에 엄숙히 선서합니다.”(헌법 제69조)


background image

353

대한민국 대통령의 취임사 연구 | 조용림

터 기반의 객관적인 결과를 탐구하는 데에 의의가 있다.3) 지금까지 대통령 연
설문과 관련한 연구를 아래와 같이 요약할 수 있다. 

<표 1> 대통령 연설문 관련 연구 목록

분야

내 용

사회

과학

분야

강태완 외(2004) 역대, 수사적 특징, 역할 규정

조수곤 외(2015) 미국 대통령 연설문, 텍스트 마이닝 트렌드 분석

홍주현 외(2014) 대통령 후보자의 연설문 네트워크 분석

곽송연(2018) 민주주의 담론 변화 연구

정의룡(2018) 대통령 지시사항에 대한 의미 연결망 분석

정치

분야

이귀혜(2007) 설득 수사학

이서영(2011) 설득적 스피치의 언어적 메시지 구현 방법 연구

권향원 외(2013) 언어적 상징 전략

박영환(2013) 레토릭과 지지도 연구

황창호 외(2015) 역대 대통령 연설문의 유형과 특징 비교

과학

분야

박영재 외(2017) Word2Vec을 이용한 연설문 네트워크 분석(물리)

국어

국문학 

분야

김현국(2001) 연설문의 문체 연구

이정복(2003) 연설문의 경어법 분석

이창수(2008) 노무현, 연설문, 정체성 연구

김병홍(2017) 대통령 취임사의 언어 특성 분석

조원형(2017) 대통령 과거사 관련 연설 텍스트 언어학적 분석

김재희(2018) 사회언어학적 의미 연구

지금까지 대통령 연설문에 관한 연구는 사회과학, 정치 분야에 국한되었거

나, 국어국문학 분야에서 문체, 높임법, 언어 특성에 관한 연구가 진행되었다. 
또한 대통령 연설문 중에서 일부 대통령을 연구하거나 유형을 제한한 연구가 
진행됐다.

2. 연구 방법 및 설계

1) 연구 대상

3) 텍스트 데이터로부터 의미 있는 정보의 추출 및 분석을 위한 텍스트 마이닝(Text 

Mining, Chakraborty et al., 2013)은 문서 요약(Kim et al., 2013), 정보검색(Pai et 

al., 2013), 감성분석(Liu, 2012), 트렌드 분석(Hung and Zhang, 2012), 군집분석

(Aggarwal and Zhai, 2012) 및 분류분석(Chen and Chen, 2011) 등 다양한 주제의 

연구로 심화하는 현상을 보인다(조수곤 외, 2015: 453). 


background image

354 

지식과 교양 Vol. 9

이 연구에서는 1948년 초대 이승만 대통령부터 2017년 제19대 문재인 대

통령까지 71년간, 취임사 19편을 대상으로 한다.4) 

<표 2> 대통령별 기록물 대상 자료

구분

대통령

재임 기간

재직 개월

연설문 자료

1~3대

이승만

1948. 7~1960. 4

11년 10개월

998건

4대

윤보선

1960. 8~1962. 3

1년 7개월

3건

5~9대

박정희

1962. 3~1979.10

15년 10개월

1,270건

10대

최규하

1979.10~1980. 8

8개월

58건

11~12대 전두환

1980. 9~1988. 2

7년 5개월

602건

13대

노태우

1988. 2~1993. 2

5년

601건

14대

김영삼

1993. 2~1988. 2

5년

728건

15대

김대중

1998. 2~2003. 2

5년

822건

16대

노무현

2003. 2~2008. 2

5년

780건

17대

이명박

2008. 2~2013. 2

5년

819건

18대

박근혜

2013. 2~2017.3

4년

-5)

19대

문재인

2017. 5~2022.5

5년

-

6,681건

대통령 취임사는 대통령으로서의 첫 임무를 시작할 때 국민에게 자신의 취

임 목표를 밝히는 것으로 대통령의 국정운영 철학과 미래를 살펴볼 수 있는 소
중한 자료이다. 이 연구는 행정부 수반의 기록 중에서 취임사의 어휘 분석을 통
해 키워드를 파악하고자 한다.6) 

4) 이 연구의 분석 대상 자료는 ‘행정안전부 국가기록원 대통령기록관’에서 제공하고 있

다.(https://www.pa.go.kr/research/contents/speech/index.jsp)

   이 연구에서는 대통령 연설문 6,681건의 일부인 취임사 19편만을 대상으로 하며, 다른 

연설문은 차기 연구에서 진행하기로 한다. 

5) 18대 ~ 19대 대통령의 연설문 자료는 대통령기록관에 자료 이전이 완료되는 대로 다

음 연구에서 더 밝히기로 한다. 

6) 취임사 어휘 분석의 기준은 다음과 같다. 

   가. 어휘는 명사를 추출한다. 단, 복합명사는 문맥을 해치지 않기 위해 단일어, 파생어의 

구분 없이 분석하였다. 

   나. 의미 파악이 어려운 의존명사, 대명사는 제외한다. 단, ‘저, 제, 여러분, 자기, 우리, 본

인’ 등 자신을 지칭할 때 예외로 한다. 

   다. 접두사 및 접미사는 단일어로 처리한다. 

   한편, 취임사에 나타난 빈도수 제시는 지면의 한계로 상위 10~20개 내외로 제시한다. 


background image

355

대한민국 대통령의 취임사 연구 | 조용림

특히 이 연구의 중심은 특성값을 통해 이루어진다. 특성값은 특성추출에 

기반해 계산된 중요도 값이다. 특성추출이란 자료에 등장하는 명사 중에서 해
당 자료에서 중요하다고 판단하여 추출한 키워드이다. 이때 중요도는 ‘텍스트 
랭크(Text Rank)’ 알고리즘으로 자동 판단된다. 텍스트 랭크 알고리즘은 단어 
간 연결망을 그려서 중심이 되는 단어를 찾는 알고리즘이다. 특정 문서에서 같
이 사용된 단어 간에 연결망을 그리고, 그 연결망에서 다른 단어들과 많이 연결
될수록 중요한 단어라고 판단된다.7) 

2) 텍스트 마이닝 연구 방법

본 연구의 방법으로는 텍스트 마이닝 기법을 활용한다. 텍스트 마이닝은 

텍스트 데이터를 대상으로 정보를 추출하는 과정으로 수치 데이터의 정보를 
추출하는 데이터 마이닝과는 차이가 있다. 흔히 문서 색인으로 정의할 수 있는
데, 정보검색에서 사용되는 텍스트를 구조적인 데이터로 표현하는 기법을 이
용한다. 정보검색에서는 사용자에게 더욱 신속하고 정확한 텍스트를 조회하기 
위한 텍스트 마이닝은 자연어 처리 분야에서 문장 단위의 처리 기법을 이용하
여 의미를 분석하는 것이다(조태호, 2001:77). 

지금까지 텍스트 마이닝은 외국어를 중심으로 이루어져 왔다. 한국어는 형

태소 분석의 난해함으로 완벽한 문장을 분석하기 어려웠다. 한국어를 분석할 
수 있는 분석기의 개발로 한국어를 분석하는 텍스트 마이닝 연구가 가능해졌
다. 최근에는 여러 도구의 개발로 원문 자료를 바로 형태소 분석, 주제어 추출 
기법으로 바로 연구할 수 있다.8)

대통령 취임사 자료를 컴퓨터가 이해할 수 있는 txt 또는 excel 파일로 전

환해야 프로그램에서 인식할 수 있다. 또한 전처리 과정을 거쳐, ‘기호, 구두점, 
불용어’ 등을 소거하여야 프로그램에서 처리할 수 있다. 본 연구에 사용되는 프
로그램은 Knowledge Matrix Plus(KM+, KISTI(2016)),9) BigKinds(한국언론진

7) 특성값과 특성추출에 대한 더욱 자세한 내용은 한국언론진흥재단, 빅카인즈를 참조할 

수 있다.(https://www.bigkinds.or.kr/v2/analysis/featureExtraction.do).

8) 조용림, 「텍스트 마이닝을 활용한 글쓰기 자료 분석」, 『문화와 융합』42-5, 한국문화융

합학회, 2020. 280-281쪽.

9) KM+는 Knowledge Matrix Plus(KM+) ver.0.80 for supporting Scientomertric 

Network Analysis, Department of Scientometric Research, Korea Institute of 


background image

356 

지식과 교양 Vol. 9

흥재단),10) 구글 워드 클라우드11)를 사용하였다. 따라서 이 연구에서는 ‘KM+’, 
‘빅카인즈’의 형태소 분석을 사용하여 상호 텍스트 검증을 하고 ‘어휘 빈도’를 
파악한다. ‘어휘 빈도’와 함께 핵심 키워드를 추출하고, 구글 ‘워드 클라우드’를
사용하여 키워드 이미지를 제시하고, ‘빅카인즈’의 특성값을 통해 그 의미를 분
석하고자 한다.

3. 대통령별 취임사 어휘 분석

1) 1대 ~ 4대(이승만, 윤보선) 대통령의 취임사 어휘 

<표 3> 1대 ~ 4대(이승만, 윤보선) 대통령의 취임사 어휘

순위

1대

빈도

2대

빈도

3대

빈도

4대

빈도

1

9

세계

15

농민

15

경제

11

2

나라

7

자유

14

나라

12

국민

11

3

자리

7

나라

13

가지

9

외교

9

4

6

사람

9

경제

9

정치

9

5

사람

6

전쟁

9

사람

9

자유

6

6

동포

4

목적

8

생산

9

정부

6

7

눈물

4

문제

8

우리나라

8

행정

6

8

진행

4

원수

8

공산당

7

국가

5

9

4

주의

8

성공

6

정책

5

10

대우

4

민주

7

국민

5

책임

5

11

승전

7

진전

5

독재

4

12

민주

4

13

4월혁명

4

Science and Technology Information으로 KISTI(한국과학기술정보연구원) 과학계

량연구실에서 제공된 것이다.

10) 한국언론진흥재단 ‘빅카인즈’(https://www.bigkinds.or.kr)에서 제공하는 ‘형태소 

분석’, ‘특성추출’ 분석기를 이용한다. 

11) 구글 클라우드(https://cloud.google.com/)를 이용한다.


background image

357

대한민국 대통령의 취임사 연구 | 조용림

<그림 1> 1대 워드 클라우드

<그림 2> 2대 워드 클라우드

<그림 3> 3대 워드 클라우드

<그림 4> 4대 워드 클라우드

1대 ~ 4대 대통령의 취임사 어휘의 빈도수이다. 1대 ~ 3대는 이승만 대통령, 

4대는 윤보선의 대통령의 취임사이다. 1대 이승만 대통령은 ‘나’, 2대에는 ‘세
계’, 3대에는 ‘농민’이 가장 많이 사용된 것으로 나타났다. 4대 윤보선 대통령은 
‘경제’와 ‘국민’이 가장 높은 빈도를 보인다. 워드 클라우드에서 그 내용을 시각
화한 것이다.

<표 4> 1대 ~ 4대 대통령 취임사의 특성값

1대

키워드 특성값

2대

키워드 특성값

3대

키워드 특성값

4대

키워드 특성값

1

눈물

0.00846

문제

0.0055 우리나라 0.01370 외교 정책 0.01453

2 대한민국 0.00755 우리나라 0.0051

농민

0.00879 국민 경제 0.01083

3 국회의원 0.00663

사람

0.0050

국민

0.00874 정권 외교 0.01046

4

대우

0.00544

원수

0.0038

사람

0.00853 정치적 자유 0.00848

5

우방

0.00506

전쟁

0.0036

일본

0.00809 경제적 자유 0.00827

6 애국남여 0.00502

세계

0.0035

한국

0.00755 제2공화국 0.00709

7

영광

0.00500

목적

0.0033

미국

0.00670 경제적 위기 0.00704

8

친선

0.00494

승전

0.0029

공산당 0.00656

책임감

0.00652

9

신성

0.00474

자유

0.0028

경제

0.00647

국민

0.00615

10

의장

0.00435

결심

0.0027

국제

0.00543 외교 활동 0.00599


background image

358 

지식과 교양 Vol. 9

11 협의 진행 0.0043 제국주의 0.0027

생산력 0.00541

동북아

0.00557

12 과거 40년 0.00421

직책

0.0026

환산율 0.00495 국가 운명 0.00554

13 부의장 0.00421

실패

0.0026

동포

0.00493 민주주의 0.00538

14 공산당 0.00419

통일

0.0026

쌀값

0.00492 사월혁명 0.00524

15

자리

0.00418

민중

0.0024

농림부 0.00487

<표 4>는 1대 ~ 4대 대통령 취임사의 ‘특성값’이다.12) 1대 취임사의 특성값

에서는 ‘눈물’ 키워드가 높게 나타났다. ‘눈물’은 총 4회 나타나는데13) 임시정부
를 잇고 대한민국의 초대 대통령으로서 건국 상황에서 힘겨웠던 상황을 ‘눈물’
이라는 단어를 통해 제시하여, 그 특성값이 높게 나타난 결과로 보인다. 특성
값이 높은 상위 키워드를 살펴보면, ‘대한민국, 애국남여, 국회의원, 의장, 부의
장’에서 국내 정치와 관련한 키워드가 등장하며, ‘대우, 우방, 애국남여, 친선, 
협의, 공산당’ 등 다른 나라와의 관계를 중시한 키워드가 특성값이 높게 나타났
다. 

2대 취임사의 특성값에서는 ‘문제’ 키워드가 높게 나타났다. ‘문제’는 총 8

회 쓰였는데, 한국전쟁과 관련한 부분에서 3회, 국내 정치와 세계 정세와 관련
한 부분에서 5회가 나타난다. 즉, 전쟁 상황에서 2대 대통령에 취임하게 되면
서 여러 상황을 ‘문제’로 인식하여 특성값이 높게 나타난 것으로 보인다. 특성
값이 높은 상위 키워드에는 ‘원수, 전쟁, 세계, 목적, 승전, 자유, 통일’ 등 한국
전쟁과 관련한 키워드가 등장하고 있다. 

3대 취임사의 특성값에서는 ‘우리나라’ 키워드가 높게 나타났다. ‘우리나

라’는 총 8회 나타나는데, ‘국민에게 불공평’, ‘공산당’, ‘난동과 혁명운동’, ‘내
정’, ‘주권’, ‘교육’, ‘생산력’, ‘농민’과 관련하여 국가의 중대한 의제를 제시하
는 부분에서 ‘우리나라’가 사용되고 있다. 특성값이 높은 상위 키워드에는 ‘농
민, 국민, 사람, 경제, 생산력, 쌀값, 농림부’ 등 한국전쟁 직후에 전쟁으로 인한 
먹거리의 중요성과 궁핍한 삶을 이겨내기 위한 키워드가 나타났으며, ‘일본, 한

12) 이하의 특성값은 소수점 이하 4~5자리 이상의 값만 제시하기로 한다.
13) 기쁨이 極하면 우슴으로 변하여 눈물이 된다는 것을 <중략> 나의 致賀하는 남여동포

가 모다 눈물을 씻으며 <중략> 축전 오는 것을 보면 모다 눈물을 금하기 어렵다 <중

략> 木石肝膽이 아닌만치 뼈에 맺히는 눈물을 금하기 어려웁니다.<1대 대통령 취임

사 중에서>


background image

359

대한민국 대통령의 취임사 연구 | 조용림

국, 미국, 국제, 환산율, 동포’ 등 전쟁 이후의 국제 정치가 중요하다는 사실이 
특성값에 나타나고 있다. 

4대 취임사의 특성값에서는 ‘외교 정책’ 키워드가 높게 나타났다. 4대 윤보

선 대통령은 4․19 혁명 후 대통령에 당선되어 의원내각제의 제2공화국의 대통
령이 되었다. 이전 정부의 비민주적 태도를 지적하면서 주변 강대국과의 외교
에 중점을 두고 평화를 위한 활동을 다짐하면서 ‘정권 외교, 외교 활동’ 등의 키
워드가 함께 나타나고 있다. 상위 키워드에는 ‘국민 경제, 경제적 위기’ 등의 피
폐해진 경제에 대한 경각심을 높이고자 하는 키워드가 나타나고 있으며, ‘자
유, 책임감, 민주주의, 사월혁명’ 등의 부정과 부패를 딛고 일어서고자 하는 의
지를 나타내는 키워드가 상위 특성값에 나타났다. 그러나 1960년 8월에 취임
한 뒤 이듬해 5․16 군사쿠데타를 맞아 약 1년간 대통령직을 유지하였으나 사실
상 권한이 없는 대통령으로 결국 1962년 3월 대통령직에서 하야하여 취임사를 
실천할 시간이 없던 것으로 보인다.

2) 5대 ~ 9대(박정희) 대통령의 시대별 취임사 어휘

<표 5> 5대 ~ 9대 대통령 취임사의 어휘 빈도

순위 5대 빈도

6대

빈도

7대

빈도 8대 빈도

9대

빈도

1

사회

25

민주

11

평화

12

민족

20

국민

22

2

정치

23

사회

9

국민

11

유신

17

민족

17

3

국민

16

경제

8

사회

8

국민

15

사회

12

4

민족

16

국민

8

조국

8

번영

15

자주

10

5

민주

14

민족

8

통일

8

역사

13 고도 산업

9

6 공화국

9

민주주의

8

민족

7

조국

12

세계

8

7

역사

9

통일

8

민주

7

통일

11

역사

8

8

혁명

9

공업

7

발전

6

국력

7

평화

7

9 대혁신

8

조국

7

국력

5

평화

7

국가

6

10 조국

8

건설

6

근대화

5

국력

6

11 혁신

8

근대화

6

세계

5

바탕

6

12 협조

8

동포

6

통일

6


background image

360 

지식과 교양 Vol. 9

<그림 5> 5대 워드 클라우드

<그림 6> 6대 워드 클라우드

<그림 7> 7대 워드 클라우드

<그림 8> 8대 워드 클라우드

<그림 9> 9대 워드 클라우드

<표 5>와 <그림 5 ~ 9>는 5대 ~ 9대 대통령의 취임사 어휘 빈도수이다. 5대

에는 ‘사회’, 6대에는 ‘민주’, 7대에는 ‘평화’, 8대에는 ‘민족’, 9대에는 ‘국민’이 
가장 많이 사용된 것으로 나타났다. 특히 자기 자신을 나타내는 대명사로 ‘본
인’이 2회 사용되면서 처음 등장한다. 

박정희 대통령의 재임 기간은 15년 10개월로 역대 대통령 중 재임 기간이 

가장 길다. 1961년 5․16 군사쿠데타로 의원내각제 체제의 제2공화국을 전복하
였다. 이후 군사혁명위원회 의장, 내각 수반, 국가재건최고회의 의장, 대통령 
권한대행을 맡아 대통령제로 개헌을 하였고, 1963년 12월 17일 제5대 대통령
에 취임하며 제3공화국이 출범하게 되었다. 1967년 7월 1일 제6대 대통령 재
임하였고, 1969년 3선 개헌안을 통과시켜 1971년 7월 1일 제7대 대통령에 취


background image

361

대한민국 대통령의 취임사 연구 | 조용림

임하였다.14) 1972년 10월 유신 헌법을 선포하여 6년씩 제한 없는 간선 대통령
제에서 1972년 12월 27일 8대 대통령에 취임하면서 4공화국이 출범하였다. 이
후 1978년 12월 27일 역시 간선으로 9대 대통령에 취임하게 되었다. 

<표 6> 5대 ~ 7대 대통령 취임사의 특성값

5대

키워드

특성값

6대

키워드

특성값

7대

키워드

특성값

1

공화국

0.00683

민주주의

0.01075

통일 조국

0.01144

2

정치 사회적

0.00677

공산주의

0.00608

평화 통일

0.00967

3

민주주의

0.00606

근대화

0.00602

통일 국력

0.00943

4

국민

0.00538

아시아

0.00514

한국 국민

0.00801

5

정치적 대립

0.00429

공업입국

0.00406

민주 발전

0.00676

6

공화국 건설

0.00427

경제발전

0.00390

국민 생활

0.00661

7

민주주의 전도

0.00342

민주사회

0.00379

국가 발전

0.00611

8

정치적 역량

0.00339

대한민국

0.00377

문화 한국

0.00609

9

정치적 자주

0.00335

창조력

0.00365

자유 민주

0.00566

10

영광

0.00314 전근대적 요소 0.00349

세계 평화

0.00550

11

정치 사회적 불안정 0.00295

복지사회

0.00347

조국 근대화

0.00532

12

공화국 탄생

0.00285 역사적 대업 0.00336

인류 사회

0.00519

13

정신적 혁명

0.00256 경제적 자립 0.00307

자유 이념

0.00512

14

민주적 역량

0.00253

경제건설

0.00298

생활 이념

0.00473

15

반세기

0.00241

통일조국

0.00295

민주 사회

0.00465

5대 취임사의 특성값에서는 ‘공화국’이 가장 높게 나타났다. 의원내각제에

서 대통령제로 전환된 것이 특성값을 높인 것으로 보인다. 이후에 나타나는 ‘정
치 사회, 민주주의, 정치적 대립, 공화국 건설’ 등도 특성값이 높게 나타나는데 
대통령제로의 전환 어휘로 볼 수 있다. 이 외에 ‘국민, 영광, 정신적 혁명, 반세
기’ 등의 어휘가 보이는데 5․16 군사쿠데타를 군사혁명이라 칭하며, ‘국민 개개
인의 정신적 혁명’을 함께 요구하고 있는 것으로 보인다. 특이한 어휘로 ‘복지’ 
어휘가 대통령 취임사에 처음 등장한다. 

6대 취임사의 특성값에서는 ‘민주주의’가 가장 높게 나타났다. ‘공산주의, 

14) 당시 헌법에서는 4년씩 3선까지 할 수 있었기에 7대 대통령의 임기는 1975년 6월 30

일까지였지만 10월 유신으로 1년 5개월 만에 막을 내렸다. 


background image

362 

지식과 교양 Vol. 9

민주사회, 역사적 대업, 통일조국’ 등 북한과의 사상적 대결, 국내 정치의 안정
을 바라는 어휘가 주요 등장한 것으로 보인다. 이후 ‘근대화, 공업입국, 경제발
전, 창조력, 경제적 자립, 경제 건설’ 등 경제 성장을 위한 경제개발 2차 5개년 
계획을 주창하여 특성값이 높게 나온 것으로 볼 수 있다. 이 특성값을 반영하는 
“우리의 적은 빈곤과 부정·부패와 공산주의입니다. 나는 이것을 우리의 삼대 
공적으로 생각합니다.”라는 문장을 통해 6대 취임사의 핵심을 알 수 있다. 

7대 취임사의 특성값에는 ‘통일 조국’이 가장 높게 나타났다. 이와 함께 ‘평

화 통일, 통일 국력, 세계 평화, 자유 이념, 평화 통일 제의’ 등 남북문제 관련 어
휘가 특성값이 높게 나타났다. 주요 어휘로 ‘민주 발전, 국민 생활, 국가 발전, 
생활 이념’, ‘문화 한국, 인류 사회’ 등의 어휘가 나타나면서 국민 생활 안정 등
에 집중하는 모습을 보이는 것으로 보인다. 

<표 7> 8대 ~ 9대 대통령 취임사의 특성값

8대 키워드

특성값

9대 키워드

특성값

1

민족 통일

0.01043

국민 생활

0.00836

2

통일 조국

0.00911

민족 문화

0.00691

3

민족 문화

0.00743

통일 조국

0.00673

4

유신 질서

0.00711

고도 산업 사회

0.00661

5

국력 배양

0.00702

국가 발전

0.00614

6

역사 발전

0.00693

민족사

0.00590

7

유신 이념

0.00688

평화 통일

0.00584

8 사회 보장 제도

0.00612

민족 중흥

0.00531

9

사회 복지

0.00587

국민 정신

0.00513

10

정치 제도

0.00576

역사 창조

0.00509

11

정신 문화

0.00543

국민 정신과 사회 기강

0.00481

12

국가 발전

0.00538

국제 경제

0.00479

13

유신 과업

0.00508

민족 웅비

0.00473

14

사회 기풍

0.00506

자립 경제

0.00429

15

새마을 정신

0.00466

방위 산업

0.00423

8대 취임사의 특성값에는 ‘민족 통일’이 가장 높게 나타났다. 분단 27년 동

안 단절된 남북문제에 대한 언급이 ‘통일 조국’ 어휘와 함께 특성값이 높게 나
타난 것으로 보인다. 이후 ‘유신 질서, 유신 이념, 유신 과업’의 어휘는 1972년 


background image

363

대한민국 대통령의 취임사 연구 | 조용림

10월 유신 이후에 새로운 헌법 질서를 주창하고 그 정신을 펼치고자 하는 의지
를 보인 어휘가 특성값이 높게 나타난 것으로 보인다. ‘사회 보장 제도, 사회 복
지, 새마을 정신’ 등 경제발전을 확인한 다음 5대 취임사에 처음 등장한 ‘복지’
를 내세움으로써 그 자신감을 ‘복지’와 ‘새마을’이라는 어휘에 담고 있으며, 국
민의 정신 개혁을 이루려고 하는 의지를 취임사에서 제시하고 있다. 

9대 취임사의 특성값에는 ‘국민 생활’이 가장 높게 나타났다. 이전부터 선

언했던 경제 개발 계획에 따라 경공업 중심에서 중화학 공업 국가를 선언했던 
내용들이 국민의 노력으로 경제에 대한 자신감을 얻게 된 결과로 보인다. ‘고도 
산업 사회, 국가 발전, 국민 정신(과 사회 기강), 자립 경제’ 등이 ‘국민 생활’과 
연관되어 나타나고 있다. 더불어 ‘통일 조국, 평화 통일, 민족 중흥, 민족 웅비’ 
등의 어휘는 ‘통일’을 중시하려는 의지의 표현으로 앞선 취임사에서부터 나타
났던 어휘들이 지속해서 보인다. 

3) 10대 ~ 13대(최규하, 전두환, 노태우) 대통령의 취임사 어휘

<표 8> 10대 ~ 13대 대통령 취임사의 어휘 빈도

10대

키워드 빈도수

11대

키워드 빈도수

12대

키워드 빈도수

13대

키워드 빈도수

1

국민

36

국민

30

본인

31

국민

48

2

헌법

21

민주

22

국민

29

시대

23

3

국가

21

사회

21

민족

19

민족

20

4

경제

19

정치

21

시대

17

민주

20

5

안정

18

정부

16

역사

17

사람

17

6

본인

17

국가

14

국가

17

나라

13

7

사회

15

발전

12

해방

11

세계

12

8

발전

12

복지

12

생활

10

국가

12

9

정부

11

본인

11

정부

10

통일

11

10 정치적

8

경제

11

북한

10

정부

11

11

국제

8

민주주의

10

사회

9

사회

10

12

개정

8

민의

10


background image

364 

지식과 교양 Vol. 9

<그림 10> 10대 워드 클라우드

<그림 11> 11대 워드 클라우드

<그림 12> 12대 워드 클라우드

<그림 13> 13대 워드 클라우드

<표 8>과 <그림 10 ~ 13>은 10대 ~ 13대 대통령의 취임사 어휘 빈도수이다. 

10대 ~ 11대에는 ‘국민’, 12대에는 ‘본인’, 13대에는 다시 ‘국민’이 빈도수가 높
은 어휘로 나타났다. 

<표 9> 10대 ~ 13대 대통령 취임사의 특성값

10대

키워드

특성

11대

키워드

특성

12대

키워드

특성

13대

키워드 특성값

1

본인 0.00738 민주주의 0.00654

본인

0.00427 민주주의

시대

0.00965

2

국민

각계각층 0.00457 유지 발전 0.00418

북한주민

0.00408 민주주의 0.00806

3 나라 경제 0.00435 가치관 0.00360

국민

0.00384 국가 발전 0.00515

4

정치적

발전 0.00408 새마을 운동 0.00350

민주주의

0.00375

국민

0.00459

5

국가적

현실 0.00329 대통령 자신 0.00329

국가안보

0.00373

정직

0.00388

6

사회적

변화 0.00293

민주복지

국가 건설 0.00318 식민통치 36년 0.00368 민족자존 0.00356

7 헌법개정 0.00280 자주국방 0.00289 제5공화국 헌법 0.00338 서울올림픽 0.00292
8

국가적

난구 0.00254 근로자 0.00288

권력남용

0.00331 국민화합 0.00292

9 현행 헌법 0.00246 정치풍토 0.00266 물질적 빈곤 0.00290 동아시아 0.00287


background image

365

대한민국 대통령의 취임사 연구 | 조용림

10 국민생활 0.00225 평화적 해결 0.00253

평화통일

0.00283 20세기 0.00280

11 사회적

불안 0.00224 경제발전 0.00251

구헌법

0.00282 민족통일 0.00279

12 군사적 

조치 0.00218 국제경쟁력 0.00250

민족사

0.00275 고도성장 0.00267

13 국민적 

합의 0.00215

평화적 정권

이양

0.00245

북한당국

0.00264 보통사람들 0.00264

14 주변 정세 0.00212 제11대

대통령 0.00232 정부 고위관리 0.00262 행복한 사회 0.00262

15 북한공산

집단 0.00211

북한공산

집단

0.00226

일본

0.00262 진취적 사회 0.00256

10대 취임사 특성값은 ‘본인’으로 나타났다. ‘10․26’사태 후 2달 여만의 제4

공화국 헌법에 따라 1979년 12월 6일 대통령으로 취임하였고, 12월 21일에 발
표된 취임사에서도 ‘정치, 국가, 사회, 헌법, 불안, 합의’ 등 ‘위기관리정부’의 
책임을 제시하고 있다. 대통령에 오를 수 있었던 이유도 당시 헌법에 ‘대통령 
궐위 시 3개월 이내 후임자를 선출한다.’라는 내용에 따라 차기 정권에 권력을 
이양하는 바를 천명하여15) 대통령에 선출될 수 있었고, 재임 8개월 만인 1980
년 8월 16일에 대통령직에서 사임하였다. 

11대 취임사 특성값은 ‘민주주의’로 나타났다. 11대 대통령 취임 전 그는 

1979년 12․12 군사 반란, 1980년 5․17 내란으로 권력을 장악한 후 5․18 광주민
주화운동을 무력 진압하였다. 이후 통일주체국민회의에서 치러진 대통령 선거
에서 당선되어 1980년 9월 1일 대통령에 취임하였다. 11대 취임사에서 ‘민주
주의’가 특성값이 높게 나타났으며, 1. 우리 정치풍토에 맞는 민주주의 2. 진정
한 복지사회 이룩, 3. 정의로운 사회 구현, 4. 교육혁신과 문화창달로 국민정신 
개조를 국정 목표로 삼아 정치(평화적 정권 이양 등), 경제(새마을 운동, 유지 
발전 등), 남북문제(자주국방, 평화적 해결, 북한 공산집단 등)와 관련한 어휘들
이 특성값이 높게 나타났다. 

12대 취임사에서 특성값이 높게 나타난 어휘는 ‘본인’이다. 5대 취임사에서 

처음 등장한 ‘본인’은 대통령이 자신을 나타내는 대명사로 자연스럽게 자리하

15) 1979년 11월 6일, 유신 헌법에 따라 새 대통령 선출 및 새 대통령의 헌법을 개정한

다는 ‘시국에 관한 담화’를 발표하였다. 서중석, 『한국현대사 60년』, 역사비평사, 

2007, 159쪽.


background image

366 

지식과 교양 Vol. 9

고 있다. 7년 단임제의 새 헌법을 통과시킨 후 11대 대통령직을 사임하고 제5
공화국을 출범시켰다. ‘본인’ 외에도 남북문제 관련한 ‘북한주민, 북한당국, 평
화통일, 국가안보’ 등의 어휘, ‘민주주의, 제5공화국헌법, 권력남용, 구헌법’과 
같은 정치 관련 어휘 등이 특성값이 높게 나타났다. 

13대 취임사의 특성값은 ‘민주주의 시대’가 가장 높게 나타났다. 12대 대

통령 임기 말 대통령 직선제 개헌을 요구하는 국민의 요구가 있었지만 4․13 호
헌조치에 국민의 시위는 더욱 악화하였고, 결국 6월 항쟁이 일어나게 되었다. 
6․10항쟁 후 대선후보였던 노태우 후보가 6․29선언으로 대통령 직선제 개헌을 
받아들였고, 1988년 2월 25일 제13대 대통령으로 취임하였다. 취임 전후의 상
황에서 ‘민주주의’라는 시대정신이 취임사에 반영된 것으로 보인다. 

또한 ‘민주주의, 국민, 국회화합’ 등의 어휘가 특성값이 높게 나타나고 있으

며, ‘보통사람들, 행복한 사회’를 중심으로 90년대를 맞이하는 희망을 취임사
에서 보여주고 있는 것으로 보인다. 다음으로 ‘국가발전, 서울올림픽, 동아시
아, 20세기, 고도성장’ 등의 어휘에서 경제발전의 의지를 나타내는 어휘가 주
요 어휘로 등장한다. 

4) 14대 ~ 16대(김영삼, 김대중, 노무현) 대통령의 취임사 어휘

<표 10> 14대 ~ 16대 대통령 취임사의 어휘 빈도

14대

키워드

빈도수

15대

키워드

빈도수

16대

키워드

빈도수

1

국민

28

국민

39

국민

21

2

민족

15

경제

26

동북아

18

3

사회

12

정부

25

평화

17

4

정부

12

기업

20

시대

15

5

신한국

11

남북

14

세계

14

6

시대

10

나라

12

사회

13

7

세계

9

사회

12

한반도

12

8

정치

8

혁명

12

북한

10

9

사람

7

민주

11

동북아 시대

9

10

자유

6

협력

10

발전

9

11

통일

6

극복

10

경제

8

12

창조

6

문화

10

13

민주

6


background image

367

대한민국 대통령의 취임사 연구 | 조용림

<그림 14> 14대 워드 클라우드

<그림 15> 15대 워드 클라우드

<그림 16> 16대 워드 클라우드

14대 ~ 16대 취임사 어휘 빈도수이다. 여기에서는 모두 ‘국민’이 빈도수가 

가장 높은 어휘로 나타났다. 특히 14대 ‘문민정부’, 15대 ‘국민의 정부’, 16대 
‘참여 정부’로 공식 명칭을 정한 바 있다. 

<표 11> 14대 ~ 16대 대통령 취임사의 특성값

14대

키워드

특성값

15대

키워드

특성값

16대

키워드

특성값

1

신한국

0.01275

21세기

0.00593

동북아 시대

0.01206

2 신한국 창조 0.00830

민주주의

0.00569

세계 경제

0.00768

3

부정부패

0.00585

중소기업

0.00396

21세기

0.00492

4

공동체

0.00578

21세기 외교

0.00367 지식정보화 시대 0.00437

5

민주주의

0.00568

시장경제

0.00358

외환위기

0.00425

6

근로자

0.00519

애국심

0.00350

한미동맹

0.00420

7

국가기강

0.00428

세계화 시대

0.00331

유럽연합

0.00398

8

신바람

0.00419

5대 혁명

0.00324

지속적 성장

0.00372

9 한민족 시대 0.00412

정권교체

0.00323

핵무기

0.00353

10

신제품

0.00390

정보화 시대

0.00316

정보화

0.00353

11 해외 동포

0.00389

경제발전

0.00314

국민

0.00326

12

봄날

0.00383

교류협력

0.00310

창의력

0.00324


background image

368 

지식과 교양 Vol. 9

13

한라산

0.0382

남북기본합의서

0.00304

중국

0.00324

14 남북한 동포

0.0382

대기업

0.00301

고이즈미

0.00321

15 국회의사당

0.0382

남북문제

0.00300

대외 경제

0.00319

14대 취임사의 어휘에는 ‘신한국, 신한국 창조’가 높게 나타났다. 약 30여 

년간 군인 출신의 대통령이 집권한 것과 다르게 취임사 내에서도 ‘문민 정부’를 
강조하고 있는데, 그와 결을 같이하면서 ‘신한국 창조’를 주창하고 있다. 이전 
정부의 ‘부정부패’를 청산하고, ‘신바람, 공동체, 민주주의, 근로자’를 통해 새
로운 대한민국 건설을 이룩하려는 내용을 담고 있다. 또한 ‘한민족 시대, 봄날, 
한라산, 남북한 동포’ 등의 어휘 등은 남북 평화와 통일의 기치를 포함하는 것
으로 보인다. 

15대 취임사의 어휘에는 ‘21세기’가 특성값이 높게 나타났다. 취임 전 IMF 

외환위기와 역사상 처음으로 여야 정권교체 정권이라는 특수성을 지니고 있
다. 15대 취임사 초반에 “정부수립 50년 만에 처음 이루어진 여야 간 정권교체, 
국민의 정부, 인간혁명, 농업혁명, 도시혁명, 사상혁명, 산업혁명의 5대 혁명”, 
“정보화 혁명, 세계경제시대로의 전환”으로 시작하고 있다. ‘21세기’와 연관된 
어휘들로 인터넷 등 정보화 혁명을 강조하는 정보통신이 강한 국가를 취임사
에 담고 있다. “6․25 이후 최대의 국난이라고 할 수 있는 외환위기”를 언급하면
서 ‘중소기업, 시장경제, 경제발전, 대기업’ 등의 어휘를 통해 외환위기 극복과 
시장경제 발전 등의 어휘가 특성값이 높게 나타났으며, ‘21세기 외교, 세계화 
시대, 남북기본합의서, 남북문제’ 등이 남북문제 해결을 위한 어휘들로 등장한
다. 이러한 의지가 2000년에 분단 이후 최초 남북정상회담이 성사되는 결과를 
낳았다고 볼 수 있다. 

16대 취임사의 어휘에는 ‘동북아 시대’가 특성값이 높게 나타났다. ‘21세

기, 한미동맹, 유럽연합, 핵무기, 중국, 고이즈미’의 어휘들과 함께 국정 목표 
중 하나인 ‘평화와 번영의 동북아 시대’를 이루기 위한 외교 안보 등 한반도 평
화 체제를 전 정부에서부터 연속하여 구축하려는 의지로 보인다. 더불어 ‘동북
아 시대’를 열기 위해 ‘원칙과 신뢰, 공정과 투명, 대화와 타협, 분권과 자율’이
라는 국정운영의 좌표를 제시하였다. 이후 ‘세계 경제, 외환위기, 지속적 성장, 
대외 경제’ 등의 어휘가 등장하면서 경제적인 관점의 내용이 중요하게 다루어


background image

369

대한민국 대통령의 취임사 연구 | 조용림

졌다. 특히 취임사 초반에 ‘대구지하철 참사’를 언급하면서 ‘안전 사회를 만들
도록 최선’을 다한다는 언급으로 취임사를 시작하고 있다.

5) 17대 ~ 19대(이명박, 박근혜, 문재인) 대통령의 취임사 어휘

<표 12> 17대 ~ 19대 대통령 취임사의 어휘 빈도

17대

키워드

빈도수

18대

키워드

빈도수

19대

키워드

빈도수

1

국민

30

국민

58

대통령

33

2

나라

23

시대

23

국민

24

3

사회

22

행복

21

대한민국

11

4 대한민국

17

문화

20

나라

10

5

세계

17

경제

20

역사

7

6

정부

15

대한민국

12

선거

6

7

문화

15

사회

12

정치

6

8

기업

14

국가

12

세상

5

9

선진

14

희망

10

시작

5

10

국가

13

개인

10

존경

5

11

경제

11

창조

10

12

존경

11

<그림 17> 17대 워드 클라우드

<그림 18> 17대 워드 클라우드

<그림 19> 19대 워드 클라우드


background image

370 

지식과 교양 Vol. 9

<표 12> 와 <그림 17 ~ 19>는 17대 ~ 19대 취임사 어휘 빈도수이다. 17대 ~ 

18대에서도 ‘국민’이 빈도수가 가장 높은 어휘로 나타났으며, 19대 취임사에서
는 ‘대통령’이 가장 높은 빈도를 보인다. 

<표 13> 17대 ~ 19대 대통령 취임사의 특성값

17대

키워드

특성값

18대

키워드

특성값

19대

키워드

특성값

1

대한민국 국민 0.00968 국민행복 시대 0.01655

대한민국 대통령

0.02653

2

대한민국

0.00858

대한민국

0.01302

대한민국

0.02061

3 대한민국 선진화 0.00622

국가 발전

0.01031

대통령 선거

0.01880

4 대한민국 대통령 0.00589

창조경제

0.00970 광화문 대통령 시대 0.01510

5

국가 발전

0.00488

지구촌

0.00674

한반도 평화

0.00720

6

일자리

0.00428

글로벌 경제

0.00586

권위적 대통령

0.00652

7

문화 수준

0.00355

경제부흥

0.00519

사드

0.00626

8

국제사회

0.00334

문화융성

0.00510

전임 대통령

0.00626

9

과학기술

0.00329

행복한 나라

0.00503

현직 대통령

0.00619

10

평화 통일

0.00329

중소기업

0.00474

동반자

0.00599

11 지구 환경 변화 0.00316

과학기술

0.00440

동북아 평화

0.00583

12

경쟁력

0.00283

한강

0.00417

사드 문제 해결

0.00555

13

생활 형편

0.00269

국제사회

0.00392

정치 발전

0.00553

14

동맹관계

0.00267

일자리

0.00391

세대 간 갈등

0.00525

15

글로벌 외교

0.00251 글로벌 경제 위기 0.00388

비정규직

0.00505

17대 취임사의 어휘에는 ‘대한민국 국민’이 특성값이 높게 나타났다. 더불

어 ‘대한민국, 대한민국 선진화, 대한민국 대통령, 국가 발전, 일자리, 경쟁력, 
생활 형편’ 등 국정 목표로 제시한 내용 중 ‘경제’와 관련한 어휘가 특성값이 높
게 나타났다. 유사한 어휘도 보이는데 ‘문화 수준, 과학기술, 지구 환경 변화’ 
등의 어휘에서도 문화 및 환경 산업을 통해 경제 성장 동력을 만들자는 의지를 
보이면서 ‘경제’에 초점을 두는 취임사 내용으로 볼 수 있다. 

18대 취임사의 어휘에는 ‘국민행복 시대’가 특성값이 높게 나타났다. ‘대한

민국, 국가 발전, 창조경제, 경제부흥, 문화융성, 행복한 나라, 중소기업, 한강, 
일자리, 글로벌 경제 위기’ 등이 경제를 발전시켜 ‘국민행복 시대’로 나아가고
자 하는 의지를 보이는 어휘가 특성값이 높게 나타나고 있다. 


background image

371

대한민국 대통령의 취임사 연구 | 조용림

19대 취임사의 어휘에는 ‘대한민국 대통령’이 특성값이 높게 나타났다. 이 

어휘는 ‘대한민국, 대통령 선거, 광화문 대통령 시대, 권위적 대통령, 전임 대통
령, 현직 대통령, 동반자, 정치 발전, 세대 간 갈등’ 등 특성값이 높은 다른 어휘
들과 관계가 깊다. 전임 대통령이 탄핵으로 임기가 끝난 상태에서 19대 대통령
에 취임하게 되면서 ‘국민의 나라, 정의로운 대한민국’을 구호로 5대 국정 목표
를 발표했다. ‘국민이 주인인 정부’와 관련이 깊으며, ‘소통으로 통합하는 광화
문 대통령’에 초점을 둔 취임사의 내용이 특성값이 높게 나타났다. 또한 권력의 
분산을 위해 ‘광화문 대통령시대, 권위적 대통령’의 어휘가 등장하며, 분열과 
갈등을 해소하기 위해 ‘세대 간 갈등, 비정규직’이 특성값이 높게 나타난 것으
로 보인다. 취임사 초반에 “승자와 패자가 없는, 동반자, 정치 혼란, 통합의 국
가”를 천명하였고, ‘한반도 평화, 사드, 동북아 평화, 사드 문제 해결’ 등의 어휘
를 통해 평화와 번영의 한반도를 만들겠다는 국정전략과 관계 깊은 어휘들이 
사용되었다. 또 많은 이들에게 “기회는 평등하고, 과정은 공정하며, 결과는 정
의로울 것”이라는 취임사의 핵심 문장이 등장한다. 

4. 끝맺는 말

지금까지 이 연구에서는 대한민국 역대 대통령의 취임사 어휘를 특성값 중

심으로 파악하였다. 형태소 분석을 통해 단어를 정제한 후 어휘 빈도수와 특성
값을 찾아내고, 워드 클라우드로 시각화하였다. 기존 어휘 빈도수를 통한 분석
이 아닌 특성값과 워드 클라우드를 통해 특성을 대표하는 객관적 주제어를 추
출할 수 있었다. 그 특성값을 제시하면 다음과 같으며, 시대별로 요약하는 것으
로 결론을 대신하도록 한다.

<표 14> 대통령 취임사의 상위 어휘 빈도 및 특성값

빈도

특성값

1대

눈물

2대

세계

문제

3대

농민

우리나라

4대

경제, 국민

외교 정책

5대

사회

공화국

6대

민주

민주주의


background image

372 

지식과 교양 Vol. 9

7대

평화

통일 조국

8대

민족

민족 통일

9대

국민

국민 생활

10대

국민

본인

11대

국민

민주주의

12대

본인

본인

13대 

국민

민주주의 시대

14대

국민

신한국

15대

국민

21세기

16대

국민

동북아 시대

17대

국민

대한민국 국민

18대

국민

국민행복 시대

19대

대통령

대한민국 대통령

정부수립부터 1950년대까지는 이승만 대통령이 집권하던 시기이다. 1대 

취임사의 특성값에서는 ‘눈물’ 키워드가 높게 나타났다. 임시정부를 잇고 대한
민국의 초대 대통령으로서 건국 상황에서 힘겨웠던 상황이 ‘눈물’ 어휘를 통해 
특성값이 높게 나타난 것으로 보인다. 2대 취임사의 특성값에서는 ‘문제’ 키워
드가 높게 나타났는데, 한국전쟁 관련, 국내 정치와 세계정세와 관련한 부분에
서 ‘문제’가 쓰이며, 특성값이 높게 나타난 것으로 보인다. 3대 취임사의 특성
값에서는 ‘우리나라’ 키워드가 높게 나타났다. ‘국민에게 불공평’, ‘공산당’, ‘난
동과 혁명운동’, ‘내정’, ‘주권’, ‘교육’, ‘생산력’, ‘농민’과 관련하여 국가의 중대
한 의제를 제시하는 부분에서 ‘우리나라’가 사용되고 있다.

1960 ~ 1970년대에는 윤보선, 박정희 대통령이 집권하던 시기이다. 4대 취

임사의 특성값에서는 ‘외교 정책’ 키워드가 높게 나타났다. 4․19 혁명 후 대통
령에 당선되어 의원내각제의 제2공화국의 대통령이 되었는데, 이전 정부의 비
민주적 태도와 주변 강대국과의 외교에 중점을 두고 평화를 위한 활동을 다짐
하면서 ‘정권 외교, 외교 활동’ 등의 키워드가 특성값이 높게 나타나고 있다. 5
대 취임사의 특성값에서는 ‘공화국’이 가장 높게 나타났다. 의원내각제에서 대
통령제로 전환된 것이 특성값을 높인 것으로 보인다. 6대 취임사의 특성값에서
는 ‘민주주의’가 가장 높게 나타났다. ‘공산주의, 민주사회, 역사적 대업, 통일


background image

373

대한민국 대통령의 취임사 연구 | 조용림

조국’ 등 북한과의 사상적 대결, 국내 정치의 안정을 바라는 어휘가 중요하게 
등장한 것으로 보인다. 7대 취임사의 특성값에는 ‘통일 조국’이 가장 높게 나타
났다. 이와 함께 ‘평화 통일, 통일 국력, 세계 평화, 자유 이념, 평화 통일 제의’ 
등 정치 사상적인 어휘가 특성값이 높게 나타났다. 8대 취임사의 특성값에는 
‘민족 통일’이 가장 높게 나타났다. 더불어 분단 27년 동안 단절된 남북문제에 
대한 언급이 ‘통일 조국’ 어휘와 함께 특성값이 높게 나타난 것으로 보인다. 9
대 취임사의 특성값에는 ‘국민 생활’이 가장 높게 나타났다. 이전부터 선언했던 
경제 개발 계획에 따라 경공업 중심에서 중화학 공업 국가를 선언했던 내용들
이 국민의 노력으로 경제에 대한 자신감을 얻게 된 결과로 보인다. 

1970년대 말 ~ 1980년대까지는 최규하, 전두환, 노태우 대통령이 집권하던 

시기였다. 10대 취임사 특성값은 ‘본인’으로 나타났다. ‘위기관리정부’의 책임
을 제시하면서 차기 정권에 권력을 이양하는 취임사로 보아 주체성을 강조한 
것으로 보인다. 11대 취임사에서는 ‘민주주의’가 특성값이 높게 나타났다. 12
대 취임사 특성값은 ‘본인’으로 나타났다. 5대 취임사에서 처음 등장한 ‘본인’
은 대통령이 자신을 나타내는 대명사로 자연스럽게 자리하였는데, 이후에는 
나타나지 않고 있다. 13대 취임사의 특성값에는 ‘민주주의 시대’가 가장 높게 
나타났다. 국민의 대통령 직선제 개헌을 요구하였고, 결국에는 대통령 직선제 
개헌을 받아들인 상황에서 ‘민주주의’라는 국민의 정신이 취임사에 반영된 것
으로 보인다. 

1990 ~ 2000년대까지는 김영삼, 김대중, 노무현 대통령이 집권하던 시기였

다. 14대 취임사의 어휘에는 ‘신한국, 신한국 창조’가 높게 나타났다. 새로운 문
민정부, 새로운 시대를 강조하면서 ‘신한국 창조’가 특성값이 높게 나타났다. 
15대 취임사의 어휘에는 ‘21세기’가 특성값이 높게 나타났다. “정부수립 50년 
만에 처음 이루어진 여야 정권교체, 국민의 정부, 인간혁명, 농업혁명, 도시혁
명, 사상혁명, 산업혁명의 5대 혁명”, “정보화 혁명, 세계경제시대로의 전환”을 
제시하면 새로운 세기를 맞이하는 의지로 ‘21세기’가 특성값이 높게 나타난 것
으로 보인다. 16대 취임사의 어휘에는 ‘동북아 시대’가 특성값이 높게 나타났
다. ‘21세기, 한미동맹, 유럽연합, 핵무기, 중국, 고이즈미’의 어휘들이 ‘평화와 
번영의 동북아 시대’를 이루고 남북 한반도 평화 체제를 구축하고자 하는 의지


background image

374 

지식과 교양 Vol. 9

가 특성값이 높게 나타난 것으로 보인다. 

2000년대 후반부터 현재까지는 이명박, 박근혜, 문재인 대통령이 집권하던 

시기였다. 17대 취임사의 어휘에는 ‘대한민국 국민’이 특성값이 높게 나타났
다. 그 중 ‘대한민국 선진화’ 등 ‘경제’와 관련한 어휘가 특성값이 높게 나타났
다. 18대 취임사의 어휘에는 ‘국민행복 시대’가 특성값이 높게 나타났다. ‘창조
경제, 경제부흥, 문화융성, 행복한 나라’ 등 경제를 발전시켜 ‘국민행복 시대’로 
나아가고자 하는 의지를 취임사에 담아 특성값이 높게 나타난 것으로 보인다. 
19대 취임사의 어휘에는 ‘대한민국 대통령’이 특성값이 높게 나타났다. 촛불 
혁명으로 전직 대통령이 탄핵당하면서 갑작스럽게 대통령에 취임하였다. 따라
서 ‘대통령 선거, 광화문 대통령 시대, 권위적 대통령, 전임 대통령, 현직 대통
령, 동반자, 정치 발전, 세대 간 갈등’ 등 ‘국민이 주인인 정부’, ‘소통으로 통합
하는 광화문 대통령’에 초점을 둔 취임사의 내용으로 특성값이 높게 나타난 것
으로 보인다. 

자연어는 인공어와 달리 컴퓨터가 직접 처리하기 곤란하여 이를 구조적인 

데이터로 처리할 필요가 있다. 따라서 표본 텍스트에 단어의 가중치를 문서 내
의 출현 빈도에 부여하고 이를 근거로 일부의 단어를 특성값 키워드로 추출할 
수 있다. 텍스트 마이닝의 정보 필터링을 통해 취임사 자료를 입력하고, 주제어 
관련 연관성에 따른 특성값의 결과를 얻을 수 있어서 단순 어휘 빈도수보다 비
정형 텍스트의 질적 향상을 도모할 수 있었다. 


background image

375

대한민국 대통령의 취임사 연구 | 조용림

참고문헌

강태완, 김은정, 「역대 대통령의 연설문에 나타난 수사적 특징과 역할규정」, 

『사회과학연구』30권 2호, 2004, 53-89쪽.

곽송연, 「1980년대 이후 한국 대통령 연설문에 나타난 민주주의 담론 변화 연

구」, 『OUGHTOPIA』Vol.33 No.2, 경희대 인류사회재건연구원, 2018, 

35-74쪽.

권향원, 최도림, 「대통령의 언어적 상징 전략에 대한 연구」, 『정부학연구』19권 

3호, 고려대학교 정부학연구소, 2013, 285-320쪽.

김병홍, 「대통령 취임사의 언어 특성 분석」, 『우리말연구』51집, 우리말학회, 

2017, 161-185쪽.

김재희, 「대통령 연설문에 나타난 사회언어학적 의미 연구」, 『텍스트언어학』

44권, 한국텍스트언어학회, 2018, 1-33쪽.

김현국, 「연설문의 문체 연구 – 대통령 취임사를 중심으로」, 『청람어문교육』

23권, 청람어문교육학회, 2001, 243-297쪽.

길호현, 「텍스트마이닝을 위한 한국어 불용어 목록 연구」, 『우리말글』 제78집, 

우리말글학회, 2018, 1-25쪽.

박영재, 김영빈, 정선영, 김영진, 손승우, 「Word2Vec을 이용한 한국 대통령 

연설문 네트워크 분석」, 『새물리』Vol.67 No.5, 한국물리학회, 2017, 

569-574쪽.

박영환, 「대통령의 레토릭과 한국 대통령의 지지도」, 『한국정치연구』 22권 3

호, 서울대학교 한국정치연구소, 2013, 63-94쪽.

박준형, 유호선, 김태영, 한희정, 오효정, 「대통령 연설기록 내용분석을 통한 

역대 대통령의 중심가치 연구」, 『한국기록관리학회지』17-2, 한국기록

관리학회, 2017, 57-78쪽. 

박진우, 「9/11 이후 부시 대통령 연설문 연구」, 인천대대학원 석론, 2007. 
서진수, 『R라뷰 – R을 활용한 데이터 분석 입문편』, 더알음, 2015. 
이귀혜, 「한국 대통령들의 설득 수사학」, 『한국소통학보』제8호, 한국소통학회, 

2007, 276-312쪽.

이서영, 「설득적 스피치의 언어적 메시지 구현 방법에 관한 연구」, 『한국소통

학회 가을철 정기학술대회 발표집』, 한국소통학회, 2011, 125-144쪽.


background image

376 

지식과 교양 Vol. 9

이슬기, 박영민, 「쓰기 수행 수준에 따른 중학생 논설문의 텍스트 시각화 분

석」, 『학습자중심교과교육연구』17-15, 학습자중심교과교육연구, 

2017, 401-422쪽. 

이시연, 「버락 오바마 대통령 연설문의 코퍼스 분석」, 충남대 대학원 석론, 

2012.

이정복, 「대통령 연설문의 경어법 분석」, 『배달말』33권, 배달말학회, 2003, 

213-237쪽.

이창수, 「노무현 전 대통령의 연설문에 나타난 정체성 연구」, 『담화와 인지』제

15권 제2호, 담화인지언어학회, 2008, 143-161쪽.

전영환, 「연설문 텍스트마이닝을 통한 미국 연방공개시장위원회 주요 인사들

의 통화정책 성향 분석」, 서울대 대학원 석론, 2014. 

정승훈, 「비판적 담화분석을 통한 대통령의 현충일 추념사 언어표현 연구」, 고

려대 대학원 석론, 2020. 

정의룡, 「대통령 지시사항에 대한 의미연결망 분석」, 『The Journal of the 

Convergence on Culture Technology(JCCT)』Vol4 No.1, 국제문화

기술진흥원, 2018, 129-137쪽.

조수곤, 조재희, 김성범, 「텍스트마이닝을 활용한 미국 대통령 취임 연설문의 

트렌드 연구」, 『대한산업공학회지』41-5, 대한산업공학회, 2015, 453-

460쪽.

조원형, 「대통령의 과거사 관련 연설에 대한 텍스트언어학적 분석」, 『수사학』

제29집, 한국수사학회, 2017, 217-245쪽.

조용림, 「텍스트 마이닝을 활용한 글쓰기 자료 분석」, 『문화와 융합』 42권 5호, 

한국문화융합학회, 2020, 279-307쪽.

조태호, 「텍스트 마이닝의 개념과 응용」, 『지식정보인프라』 5, 한국과학기술정

보연구원, 2001, 76-85쪽.

홍주현, 윤해진, 「대통령 선거 후보자의 연설문 네트워크 분석」, 『한국콘텐츠

학회논문지』제14권 제9호, 한국콘텐츠학회, 2014, 24-44쪽.

황창호, 이혁우, 임동완, 「역대 대통령의 연설문의 유형과 특징에 대한 비교

연구」, 『한국공공관리학보』제29권 제4호, 한국공공관리학회, 2015, 

27-50쪽.

Aggarwal, C. C. and Zhai, C., “Mining text data”, Springer, (2012). 
Chakraborty, G., Pagolu, M., and Garla, S., “Text Mining ad Analysis 


background image

377

대한민국 대통령의 취임사 연구 | 조용림

: Practical Methods, Examples, and Case Studies Using SAS”, 

SAS Institute, (2013).

Chen, Y. T. and Chen, M. C., “Using chi-square statistics to measure 

similarities for text categorization”, Expert systems with 

applications, 38, (2011), pp.3085-3090.

Hu, X. and Liu, H., “Text analytics in social media”, Mining text data, 

(2012), pp.385-414. 


background image

378 

지식과 교양 Vol. 9

❚국문초록

자연어는 인공어와 달리 컴퓨터가 직접 처리하기 곤란하여 이를 구조

적인 데이터로 처리할 필요가 있다. 따라서 표본 텍스트에 단어의 가중

치를 문서 내의 출현 빈도에 가중치를 부여하고 이를 근거로 일부의 단

어를 키워드로 선택한다.

텍스트 마이닝의 정보 필터링을 통해 취임사 자료를 입력하고, 주제

어 관련 연관성에 따른 특성값의 결과를 얻을 수 있어서 단순 어휘 빈도

수보다 비정형 텍스트의 질적 향상을 도모할 수 있었다. 

지금까지 이 연구에서는 대한민국 역대 대통령의 취임사 어휘를 분석

하였다. 형태소 분석을 통해 단어를 정제한 후 어휘 빈도수와 특성값을 

찾아내고, 워드 클라우드로 시각화하였다. 이 연구는 기존 어휘 분석의 

단편적 분석이 아닌 특성값과 워드 클라우드를 통해 특성을 대표하는 

객관적 주제어를 추출할 수 있었다.  

주제어 ● 대통령, 취임사, 텍스트 마이닝, 형태소 분석, 어휘 빈도, 워드 

클라우드.


background image

379

대한민국 대통령의 취임사 연구 | 조용림

❚Abstract

A Study on the Inaugural Address of the President of Korea

: Focusing on feature values in Textmining

Joe, Yong Lim

Unlike artificial languages, natural languages are difficult for computers to 

process directly. Therefore, it is necessary to process it as structured data. In 

the end, by giving weight to the sample text, the frequency of appearance in 

the document was weighted. 

The inaugural address data was entered through information filtering of 

text mining, and it was possible to obtain the result of the characteristic value 

according to the relation to the main word. 

This study analyzed the vocabulary of the inaugural speeches of past 

presidents of the Republic of Korea. After refining words through morpheme 

analysis, we found vocabulary frequency and characteristic values, and the 

data was visualized in wordcloud. This study did not perform a fragmentary 

analysis of the existing lexical analysis. This study presented feature values 

and word clouds. Therefore, it was possible to extract objective keywords 

representing the characteristics of the keywords.

Keyword ● President, Inaugural Address, Text Mining, Stemming, 

Vocabulary, Frequency, Wordcloud.

❙논문투고:2022. 04. 25.❙심사완료:2022. 05. 16.❙게재확정: 2022. 05. 16.


background image

380 

지식과 교양 Vol. 9

논문투고 규정

제1조(학술지 명칭)

1) 본 학술지는 <지식과 교양>이라 칭한다.
2) 본 학술지는 교양교육, 지식의 대중화, 교양 관련 이론, 학문간 통섭 등에 관한 논문을 

발간한다.

제2조(목적)
이 규정은 목원대학교 교양교육혁신연구센터의 학술지 <지식과 교양>의 투고·편집 및 

발간에 관한 세부 사항을 규정함을 목적으로 한다.

제3조(발간횟수 및 시기)(2023년부터 적용)

1) 본 학술지는 연 3회 발행한다.
2) 본 학술지의 발행일은 3월 30일, 7월 30일, 11월 30일로 정하되, 편집위원회와 운영위

원회의 결정에 따라 발간회수를 조정할 수 있다.

3) 학술지의 논문 접수 마감일은 매년 1호 학술지는 2월 15일, 2호 학술지는 6월 15일까

지, 3호 학술지는 10월 15일까지로 한다.

4) 본 학술지에 게재가 결정된 논문은 투고일자(접수일자), 심사(수정)일자, 게재확정일자

를 논문 마지막에 명기한다.

제4조(투고자의 자격과 연구윤리규정 준수)

1) 논문투고자는 온라인 논문투고 시스템( https://lic.jams.or.kr)에 회원가입을 한 후 논

문투고신청서와 윤리서약서를 작성해야 한다.

2) 논문투고자는 <지식과 교양>의 연구윤리규정을 숙지, 준수하여야 하며 이를 위반했다

고 판단될 경우 편집위원회는 연구윤리규정에 의거하여 제재를 가할 수 있다.

제5조(게재불가 논문)
본 학술지에 투고할 수 없는 원고의 종류는 다음과 같다. 편집위원회는 다음 각항에 속

하는 논문이 투고되었을 경우 심사과정 이전에 투고를 제한할 수 있다.

1) 본 학술지의 논문주제 영역에 부합하지 않은 논문
2) 학술지 및 간행물을 통해 이미 출판되었던 논문과 이와 유사한 논문
3) 외국저서, 논문, 저널의 단순한 번역 논문

2018년 3월 1일 제정

2021년 11월 1일 개정

2022년 3월 1일 개정


background image

381

교양교육혁신센터 <지식과 교양> 논문투고 규정

4) 석·박사 학위 논문을 단순 축약한 논문
※ 석·박사 학위 논문의 전체 또는 일부를 보완, 발전시킨 논문의 경우 투고 가능하다. 단, 

각주를 통해 그 사실을 반드시 사전에 적시해야 한다. 적시하지 않은 논문의 경우 편집
위원회의 논의를 거쳐 투고자격을 박탈할 수 있다.

5) 이전 학술지 논문심사에서 게재불가 판정을 받은 논문을 내용의 수정을 가하지 않고 투

고한 논문

6) 이전 호에서 ‘게재철회’를 요청한 논문은 제목이나 내용을 수정했다고 하더라도 <지식

과 교양>에 재투고할 수 없다.

7) 게재확정 이후라도 이상이 확인된 논문의 경우, 연구윤리규정에 따라 제재를 가할 수 

있다.

제6조(논문투고 방법)
투고자는 원고 마감일 이전에 다음과 같은 방법으로 논문을 투고할 수 있다.

1) 논문투고는 교양교육혁신연구센터 홈페이지 ‘논문투고 안내’에 따라, 온라인 논문투고 

시스템( https://lic.jams.or.kr)에 회원가입 후 직접 업로드한다.

2) 온라인 투고를 원칙으로 하며, 부득이한 경우 이메일 (kl@mokwon.ac.kr) 투고도 가능

하다.

3) 모든 투고자는 온라인 논문투고 시스템( https://lic.jams.or.kr)에 ‘연구윤리서약서’ 

‘저작권이양동의서’ ‘논문유사도검사결과서’ ‘논문원문파일(저자, 소속 삭제)’을 첨부해
야 한다.

4) 원고마감 일자를 경과한 논문은 해당 투고자의 동의하에 다음 호의 투고 대상으로 삼는

다.

제7조(투고자 논문작성 양식) 
논문 투고자는 다음의 논문작성 요령에 따라 논문을 작성해야 한다.

1) 논문은 <지식과 교양> 논문편집양식(제7조 8)항) 기준 10매 ~ 20매(국․영문 초록, 그림․

각주 포함) 내외로 작성함을 원칙으로 하되 논문의 총 매수는 <지식과 교양> 논문편집
양식 기준 25매(참고문헌, 초록 제외)를 초과할 수 없다. 기준 매수를 초과할 경우 장당 
1만원의 추가 게재료를 부과한다.

2) 원고 작성 시 사용할 소프트웨어는 “한글2007’ 이상 또는 ‘MS Word’의 프로그램을 사

용하여야 한다.

3) 논문은 한국어·영어·기타 외국어로 작성할 수 있다. 모든 논문에 국문초록과 영문초록

을 제출해야 한다. 

4) 원고는 논문 제목, 성명과 소속 및 직위, 목차, 본문, 참고문헌, 국문초록 및 주제어, 영

문제목, 영문성명, 영문초록,영문 키워드의 순으로 작성되어야 한다. 

5) 논문의 저자가 2인 이상일 경우에는 주저자(제1저자)와 부저자(교신저자, 공동저자 등)


background image

382 

지식과 교양 Vol. 9

를 구분하여 주저자가 첫 번째로, 부저자는 두 번째 이후로 표기한다. 공동저자 모두 윤
리서약서를 반드시 제출하여야 한다.

6) 참고문헌을 구비하되, 완벽한 서지정보를 제공하여야 한다. 특히 논문의 경우는 반드시 

논문 수록지의 해당 페이지를 명시해야 한다.

7) 투고자는 게재 확정 후에는 성명의 오른쪽 위에 별표 첨자를 붙이고 각주란에 다음의 

형식으로 투고자 정보를 표시한다.

소속기관

직위

투고자 정보

대학

교수, 강사

성명/ 대학명/ 직위(교수, 부교수, 조교수, 강사 등)

박사 후 연구원

성명/ 대학명/ 박사 후 연구원

학생

성명/ 대학명/ 과정(학부생, 석사과정, 박사수료 등)

유초중고

학교

교사

성명/ 학교명/ 교사

학생

성명/ 학교명/ 학년

연구기관

연구원

성명/ 기관명/ 직위(연구위원, 부연구위원 등)

기타기관

공무원, 사원 등

성명/ 기관명/ 직위

소속 없음

성인

성명/ 대학명/ 종별 학위

성명/ 전 소속/ 직위

성명/ 연구자(또는 시인, 소설가, 비평가 등)

미성년자

성명/ 학교명/ 졸업(또는 수료, 중퇴 등)

8) 논문의 세부 편집양식은 아래와 같다.

(1) 작성 용지 설정

① 용지 종류 : A4용지(210×297mm)
② 용지 여백 : 위쪽 46, 아래 42.5 왼쪽, 오른쪽 각 50, 머리말, 꼬리말 각 10

(2) 글자 모양

① 글꼴 : 나눔명조(논문제목, 소제목, 필자이름 및 소속은 진한 글자로)
② 크기 : 논문제목 18, 성명 9.5, 소속 9, 목차 9, 본문 10.5, 각주번호 9, 각주본문 9, 참고문헌 9.5, 

국문초록 10.5, 주제어 9.5, 영문(외국어)초록 10.5

③ 기타 자세한 내용은 각 항목별 작성 방식을 참조한다.

(3) 문단모양

① 본문 : 줄간격 160, 들여쓰기 2
② 각주 : 줄간격 130, 들여쓰기 2
③ 참고문헌 : 줄간격 130, 왼쪽여백 6, 내어쓰기 6
④ 국문 및 영문초록 : 줄간격 130, 왼쪽여백 2, 오른쪽여백 2

(4) 각 항목별 작성 방식을 정리하면 다음과 같다.

① 논문제목 : 글자크기 18, 진하게, 가운데 정렬


background image

383

교양교육혁신센터 <지식과 교양> 논문투고 규정

② 성명 : 글자크기 9.5, 진하게, 가운데 정렬(논문제목과 이름 사이 한줄 뗌)
③ 소속 : 글자크기 9, 진하게, 가운데 정렬, 괄호 안에 소속을 명기
④ 소제목 : 글자크기 10.5, 정렬방식 왼쪽, 진하게
⑤ 본문 : 글자크기 10.5, 정렬방식 양쪽정렬

(5) 원고의 번호 붙임은 아래와 같이 한다.

- 1단계 : 1. 2. 3.
- 2단계 : 1) 2) 3)
- 3단계 : (1) (2) (3)
- 4단계 : ① ② ③

(6) 논문에서 사용되는 기호는 아래와 같이 한다.

① 영화/영상/웹툰 작품의 경우는 < >를, 문학작품, 논문의 경우는 「 」를, 단행본인 경우 󰡔 󰡕를, 음

악관련 작품인 경우는 ≪ ≫를 사용한다.

② 강조 및 간접인용의 경우에는 홑따옴표 ‘ ’를, 직접인용의 경우에는 겹따옴표 “ ”를 사용한다.

(7)논문의 각주 작성 요령

① 각주는 본문의 하단에 저자명, 저서명, 출판사명, 출판사 소재지(외국어일 경우), 출판연도, 인용

쪽수 등의 순서로 표기한다.

② 각주는 각 언어권 학술문헌의 일반적인 예를 따른다.

- 한국어 저서인 경우 다음의 순서로 작성한다.
   저자, 󰡔저서명󰡕,출판사,출판연도,인용쪽수.

예) 홍길동, 󰡔교양교육의역사󰡕,한바퀴,2005,78쪽.

- 한국어 논문(학술지 및 학위)인 경우 다음의 순서로 작성한다.
   저자, 「논문명」, 󰡔학술지󰡕권/호,출판사,출판연도,인용쪽수.

예)홍길동, 「교육연구의 궤적」, 󰡔교양연구󰡕24집,2009,21쪽.

- 번역서인 경우 다음의 순서로 작성한다.
   저자, 번역자, 󰡔저서명󰡕,출판사,출판연도,인용쪽수.
   저자, 번역자, 「논문명」, 󰡔저서명/학술지󰡕권/호,출판사,출판연도,인용쪽수.

예) 잭 우드 저, 홍길동 역, 󰡔교양교육󰡕,한바퀴,2005,81쪽.

- 영문(외국어)인 경우 저서는 이탤릭체로, 논문은 “  ”로 표기한다.

Jack Wood, Social effectiveness: on some Asian College's education in the 1980s, trans. 

Celia Britton. Annwyl Williams, Ben Brewster, and Alfred Guzzetti, London: 

HumanArts, 1982, p.23.
Kimberly Woods, “Social effectiveness: on some Asian College's education in the 

1980s”, Education, vol. 30, no. 3, 1989, pp.51-65.

- 신문기사의 경우 작성자, “기사명”, <신문/잡지명>, 기사날짜 순으로 작성한다.

예) 홍길동, “2000년대 대학교육 현황”, <교양일보>, 2011.05.21.

- 인터넷 사이트를 참조할 경우 사이트 명, 사이트 주소, 자료 확인 날짜순으로 표기한다.

예) 교양교육혁신연구센터, https://www.mokwon.ac.kr/lic, 2022.05.21.

③ 중복된 참고문헌을 인용할 경우 다음 표기의 예를 따른다.

- 한국어인 경우 바로 위의 주(註)에서 인용한 참고문헌을 다시 인용할 때는 위의 책, 위의 논문 


background image

384 

지식과 교양 Vol. 9

이라 표기한다.
예) 위의 책(위의 논문), 21쪽. 또한 바로 앞이 아닌 그 앞의 주(註)에서 인용된 참고문헌을 다시 

인용할 경우는 저자명을 먼저 명기한 후 앞의 책, 앞의 논문 이라 표기한다.

예) 홍길동, 앞의 책(앞의 논문), 21쪽.

- 영문(외국어)인 경우 바로 위의 주(註)에서 인용한 참고문헌을 다시 인용할 때는 Ibid., 로 표기

한다.
예) Ibid., pp.20-21. 또한 바로 앞이 아닌 그 앞의 주(註)에서 인용된 참고문헌을 다시 인용할 경

우는 저자명을 먼저 명기한 후 op. cit.,로 표기한다.

예) Michael, op. cit., p.21.

④ 참고문헌 작성요령 : 글자크기 9.5 (단, 제목은 10, 진하게)

- 참고문헌은 본문과 각주에서 언급된 모든 문헌 정보를 수록하되, 본문과 각주에서 언급되지 않

은 문헌은 포함시키지 않는다. 또한 본문과 각주에서 인용된 쪽수 및 페이지 수는 명기하지 않

고 생략한다.

- 참고문헌은 국내문헌을 먼저 표기하고 영어, 외국어 순으로 작성하되, 단행본, 논문, 신문기사, 

인터넷 사이트로 나누어 표기한다. 국내문헌은 저자 이름에 따라 가나다 순서로, 영어 및 외국

어 문헌은 저자 이름에 따라 알파벳 순서로 배열한다.

- 영문(외국어) 서적의 경우는 이탤릭체로 하고, 국문 서적은 󰡔󰡕를사용하고학술지의경우는권,

쪽 수 순으로 작성한다.

-참고문헌 작성 시 다음의 예를 참고한다.

김병정, 「영화 <혼자>의 롱테아크와 촬영기술 연구」, 󰡔지식과 교양󰡕8호, 교양교육혁신연구센

터, 2021, 25~47쪽.
홍길동, 󰡔교양교육의역사󰡕,교양과교육사,2005.
Bergstrom, Johns. ed. “Human Arts: Culture and Society”, Arts Histories, Berkely: 

University of California Press, 1999, pp.50-85.
Donald, Stephen. Questions of Liberal Arts, Bloomington: Indiana University Press, 1989.
Lacan, Jacques. “The mirror stage as formative of the function of the ‘I’.” In Ecrits: a 

selection, 

Trans. Alan Sheridan. New York : Norton, 1977.

⑤ 국문·영문(외국어)초록 및 국문요약문 작성요령: 글자크기 10.5(단, 제목은 진하게)

- 국문초록은 논문의 전체요지를 500자 내외의 분량으로 작성하고 국문으로 된 5개 이상의 주제

어를 국문초록 다음에 반드시 첨부한다. 영문(외국어) 논문의 경우에도 국문 논문과 동일하게 

국문 초록 및 국문 주제어를 명기한다. 

- 영문초록은 국문초록 다음에 첨부하며 제목과 성명, 소속을 병기한다.

제8조(투고자 논문심사)
투고된 논문은 본 연구소의 논문심사 규정에 따라 심사과정을 거친다. 단, 편집위원회

가 기획, 의뢰한 논문의 경우 게재의 우선권을 부여하되, 일반논문과 동일한 심사과정

을 거친다.

제9조(논문 수정)

1) 편집위원회는 심사결과에 따라 투고자에게 논문 수정을 요구할 수 있으며, 수정 요구일 

10일이 지나도록 저자로부터 회신이 없으면 해당 호의 논문게재를 포기하는 것으로 간
주한다.

2) 논문 심사를 통과한 논문은 편집규정에 근거하여 그 편집형식을 편집위원회에서 임의


background image

385

교양교육혁신센터 <지식과 교양> 논문투고 규정

로 변경할 수 있다.

3) 논문 제목은 1차 수정본 제출 이후로는 변경할 수 없다.

제10조(논문 책임)
게재 논문 내용에 대한 최종 책임은 해당 논문의 저자에게 있다.
제11조(심사료와 게재료)
투고자는 논문투고와 동시에 본인의 논문에 대한 심사비를 납부한다.

1) 투고 논문에 대한 심사비는 6만원으로 한다. 논문 심사료는 일반논문과 연구지원논문 

모두 동일하게 부과된다.

2) 심사 후 원고 게재가 확정된 경우 게재료를 납부해야 한다. 구체적인 게재료는 아래와 

같다.
- 일반 논문: 15만원
- 연구비 수혜논문 : 30만원

3) 게재가 확정된 논문은 영문초록 감수비 2만원을 납부해야 한다.

※ 논문편집양식(제7조 6항 참조) 기준보다 분량이 초과될 경우 소정의 추가 게재료를 부과

할 수 있다(제7조 1항 참조).

※ 투고자가 해당 논문에 대해 ‘게재철회’를 요청한 경우라도 심사 후 원고 ‘게재가 확정’된 

경우 투고자는 ‘게재철회’와 관계없이 해당 게재료를 납부해야 한다.

제12조(저작권) (2021.11.01. 개정)

1) 게재된 모든 논문에 대한 ‘저작물의 이용’ 권한은 목원대학교(교양교육혁신연구센터)에 

위임한다.

2) 투고자는 게재된 논문의 저작권 및 지적재산권을 다른 공동연구자와 함께 <지식과 교

양>에 위임할 것을 '논문투고신청서'를 통해 사전에 서약하여야 한다.

제13조(기타)
본 세부 규정에 미비된 사항은 사안별로 본 편집위원회에서 심사하여 결정한다.
제14조(개정)
본 규정은 <지식과 교양> 편집위원회의 결의에 의하여 개정될 수 있다.

부 칙

1) (시행일) 본 규정은 2018년 3월 1일부터 시행한다.
2) (시행일) 본 개정규정은 2020년 12월 1일부터 시행한다.
3) (시행일) 본 개정규정은 2021년 11월 1일부터 시행한다.
4) (시행일) 본 개정규정은 2022년 3월 1일부터 시행한다.


background image

386 

지식과 교양 Vol. 9

논문심사 규정

제1조(목적)
본 규정은 <지식과 교양>에 투고할 논문의 심사에 관한 사항을 규정함을 목적으로 한

다.

제2조(편집위원회 구성 및 연구윤리규정 심사)

1) 본 <지식과 교양>의 논문 심사는 편집위원회에서 주관한다.
2) 편집위원회는 편집위원장을 포함한 편집위원 10인 내외로 구성됨을 원칙으로 한다.
3) 편집위원회는 심사위원을 구성하기 전 투고된 논문에 대하여 투고 논문의 영역과 게재

의 적합성, 연구윤리규정의 준수 여부, 논문투고규정의 준수 여부 등을 검토, 해당 투고 
논문의 심사여부를 결정한다.

4) 편집위원회는 투고 논문의 심사위원을 선정하여 논문의 게재여부를 결정한다.

제3조(심사 및 판정) (2020.12.01. 개정)

1) 편집위원회를 통해 심사대상으로 확정된 투고 논문은 편집위원회와 편집위원이 위촉

한 3인 이상의 전문 심사위원의 심사를 받는다.

2) 심사위원은 온라인논문투고시스템(https://lic.jams.or.kr/co/main/jmMain.kci) 내

에서 심사할 논문을 확인하고 ‘연구윤리규정준수서약서’에 동의하여야 한다. 

3) 투고자와 동일한 소속기관인 경우 심사위원으로 위촉할 수 없다.
4) 심사위원은 심사위촉을 받은 날로부터 초심인 경우 10일 이내, 재심인 경우 5일 이내에 

심사결과를 온라인논문투고시스템에 입력 또는 첨부해야 한다.

5) 심사위원은 투고 논문을 심사서에 제시된 논문 평가항목을 참조하여 ‘게재가’, ‘수정 후 

게재’, ‘전면수정 후 재투고’, ‘게재 불가’의 4등급으로 판정한다.

2018년 3월 1일 제정

2020년 12월 1일 개정

2022년 3월 1일 개정


background image

387

교양교육혁신센터 <지식과 교양> 논문심사 규정

심사자 1

심사자 2

심사자 3

판정

비고

게재가능

게재가능

게재가능

게재가능

투고자 책임하에

최종원고 제출

게재가능

게재가능

수정 후 게재

게재가능

게재가능

전면수정 후 재투고

수정 후 게재

수정사항 검토 후 

게재 결정

게재가능

수정 후 게재

수정 후 게재

게재가능

수정 후 게재

전면수정 후 재투고

수정 후 게재

수정 후 게재

수정 후 게재

수정 후 게재

수정 후 게재

전면수정 후 재투고

게재가능

전면수정 후 재투고 전면수정 후 재투고

전면수정 후 재

투고

수정완료 후 다음호 

투고를 통한 재심사

수정 후 게재

전면수정 후 재투고 전면수정 후 재투고

전면수정 후

재투고

전면수정 후 재투고 전면수정 후 재투고

게재가능

전면수정 후 재투고

게재불가

수정 후 게재

전면수정 후 재투고

게재불가

전면수정 후  

재투고

전면수정 후 재투고

게재불가

게재가능

게재가능

게재불가

편집위재심

결정에 따라

절차 이행

게재가능

수정 후 게재

게재불가

수정 후 게재

수정 후 게재

게재불가

게재가능

게재불가

게재불가

게재불가

재투고 불가

수정 후 게재

게재불가

게재불가

전면수정 후 

재투고

게재불가

게재불가

게재불가

게재불가

게재불가

6) 심사위원의 판정은 80점 이상 ‘게재’, 70점 이상 ‘수정 후 게재’, 60점 이상 ‘전면수정 후 

재투고’, 59점 이하 ‘게재 불가’로 한다.

7) ‘수정 후 게재’, ‘전면수정 후 재투고’, ‘게재 불가’의 판정을 내렸을 경우, 심사위원은 심

사서에 평가 항목에 따른 구체적인 수정요구사항을 반드시 명시해야 한다.

8) 심사위원 3인의 판정을 종합한 결과 ‘게재가’ 판정을 받은 논문은 소정의 절차를 거쳐 

당 호의 <지식과 교양>에 게재한다.

9) 기타 판정에 관한 결정은 편집위원회의 의견에 따른다.

제4조(이의 심사)

1) 논문 심사 결과에 대한 이의가 있을 경우 논문 투고자는 편집위원회에서 제공하는 소정

의 양식에 따라 서면으로 이의를 제기할 수 있다.


background image

388 

지식과 교양 Vol. 9

2) 심사 결과에 대한 이의 제기는 ‘게재불가’로 판정이 난 논문 투고자에 한해서만 할 수 있

다.

3) 이의 제기는 결과 통지 후 1달 이내에 접수되어야 한다.
4) 접수된 심사 결과에 대한 이의제기는 편집위원회에서 이의 내용을 면밀히 검토한 후, 

그 결과를 해당 논문의 저자에게 통지한다.

5) 편집위원회가 이의를 인정하게 되었을 경우 변경된 평가 결과를 논문 투고자에게 1주

일 이내에 통보하도록 하고, 이에 대한 제반 절차를 바로 진행하도록 한다.

제5조(기타)

1) 학술지에 게재되는 논문에 대한 저작권은 <지식과 교양>이 소유한다.
2) 논문의 심사 및 편집·출판, 온라인 제공과 관련해 발생할 수 있는 기타 사항은 편집위원

장이 편집위원회를 소집하여 논의를 거친 후 출석위원 2/3 이상의 찬성을 얻어 결정한
다.

3) 이 규정에 명시되지 않은 사항은 편집위원회의에서 결정한다.

제6조(개정)

본 규정은 <지식과 교양> 편집위원회의 결의에 의하여 개정될 수 있다.

부 칙

1) (시행일) 본 규정은 2018년 3월 1일부터 시행한다.
2) (시행일) 본 개정 규정은 2020년 12월 1일부터 시행한다.
3) (시행일) 본 개정 규정은 2022년 3월 1일부터 시행한다.


background image

389

교양교육혁신센터 <지식과 교양> 연구윤리 규정

연구윤리 규정

제1장 총칙

제1조(목적)
<지식과 교양>은 교육부의 「연구윤리 확보를 위한 지침」(교육부훈령 제263호)을 준수

한다. 본 규정은 목원대학교 교양교육혁신연구센터에서 발행하는 <지식과 교양>에 수

록되는 학술발표와 논문 등 저작물의 투고, 심사윤리 등에 관한 내용을 정하는 것에 목

적이 있다. 본 규정에 제시되지 않은 사항은 교육부의 「연구윤리 확보를 위한 지침」을 

우선해 따른다.

제2조(적용대상 및 서약)

1) <지식과 교양>의 편집위원 및 학술운영위원, 논문 심사위원, 투고자는 본 규정을 준수

하기로 서약하여야 한다.(서약서. 별첨 1, 2)

2) <지식과 교양>의 편집위원회는 원고모집을 공고할 때 본 규정을 함께 공고하여야 하고, 

심사자는 심사를 승낙할 때 본 규정을 준수하기로 서약하여야 한다.

3) 투고자는 논문 투고시 연구윤리를 준수할 것을 서약하는 ‘연구윤리규정준수서약서’와 

한국연구재단 한국학술지인용색인(http://www.kci.go.kr)에서 제공하는 ‘문헌 유사도 
검사’ 서비스의 검증결과(KCI 문헌유사도 검사 종합결과 확인서)를 반드시 함께 제출해
야 한다.

제3조(저자의 투고윤리기준 및 연구부정행위의 정의)

원고는 독창성을 갖는 저작물이어야 하며, 다른 정기학술지나 단행본에 이미 발표된 것이 

아니어야 한다. 또한 타인의 저작물을 표절한 내용이 담겨서는 아니 된다. 타인의 저작
물은 문서를 포함한 이미지 자료도 포함된다. 표절의 기준은 국가기관 혹은 아래의 기
준을 따른다.

1) 표절 :

(1) 원저자의 아이디어, 논리, 고유한 용어, 데이터, 분석 체계 등을 출처를 명확하게 밝히지 않고 의

도적으로 자기 것인 것처럼 활용하거나 무단으로 사용하는 경우로, 이는 사용언어가 다른 경우

에도 해당한다.

(2) 타인의 저술이나 논문의 핵심 개념의 전부 또는 일부를 인용부호 없이 원문 그대로 옮기거나 광

범위하게 인용하는 경우

(3) 가져온 원 저작물의 출처를 밝혔더라도 인용된 저작물이 내용 또는 분량에서 새로운 저작물의 

제정 2018. 3. 1.
개정 2021. 3. 1.
개정 2022. 3. 1.


background image

390 

지식과 교양 Vol. 9

주된 부분을 구성하게 되는 경우

(4) 타인의 연구계획서 및 기고된 논문에 대한 동료심사를 통해 연구에 직접적으로 관여하

지 않았음에도 아이디어 전체나 일부분을 그대로 또는 피상적으로 수정하여 자신의 이
름으로 발표하여 타인의 연구를 도용하는 경우

2) 위조 : 실험, 관찰 등의 존재하지 않는 자료나 연구결과 등을 허위로 만들어내는 행위
3) 변조 : 연구 재료·장비·과정 등을 의도적으로 조작하거나 자료를 마음대로 변형·삭제하

는 행위

(1) 수집한 원 자료의 내용을 결과를 왜곡할 의도로 변경, 누락, 추가하는 것
(2) 연구기록에서 날짜나 실험과정을 사후에 바꾸는 것
(3) 연구대상이나 연구방법 등을 사실과 다르게 설명하는 것

(4) 임의로 표본을 자르거나 통계 분석 결과를 그릇되게 설명하는
4) 중복 게재 :

(1) 게재 예정이거나 심사 중인 연구물을 포함해 자신이 기존에 발표한 논문, 자료, 연구결과를 인

용 없이 동일 언어 또는 다른 언어로 중복하여 학회지에 재수록하는 경우로, 사전에 해당 학술

지의 허락을 받는 경우는 중복게재에 해당하지 않을 수 있다.

(2) 대부분의 연구 결과가 같고 대부분 문장이 같은 경우도 중복게재에 해당한다.
(3) 단행본이나 정기학술지에 출간되지 않은 자신의 석, 박사 학위논문의 일부를 활용하여 작성된 

원고는 중복게재에 해당한다. 단 자신이 이미 발표한 저작물을 부분적으로 활용하며 새로운 학

술적 논점을 추가시켜 분석하고 있는 저작물은 중복게재에 해당하지 않을 수 있다. 다만 그 작

성 경과를 반드시 저작물에 적시하여야 한다.

5) 부당한 저자표시

연구내용 또는 결과에 대하여 공헌 또는 기여를 한 사람에게 정당한 이유 없이 논문저

자 자격을 부여하지 않거나, 공헌 또는 기여를 하지 않은 자에게 감사의 표시 또는 예우 

등을 이유로 논문저자 자격을 부여하여서는 아니 된다.

(1) 연구에 실질적으로 공헌 또는 기여하지 않은 사람을 제1저자, 공동 저자 또는 교신저자로 올리

는 경우

(2) 연구내용 또는 결과에 대하여 과학적· 기술적 공헌 또는 기여를 한 사람에게 정당한 이유 없이 

논문저자 자격을 부여하지 않는 경우

(3) 논문의 저자 중 특수관계인(미성년 연구자, 논문 투고자의 가족(배우자, 자녀 등 4촌 이내))으로

서, 논문투고의 공동저자일 경우 논문의 투고, 심사, 출간 과정에서 위반행위에 대한 조사 가능

성이 있는 경우

6) 논문에서 저자는 주저자(제1저자), 교신저자, 공동저자로 나눈다.

(1) 저자가 2인 이상인 경우 각 저자의 역할을 표시하여야 한다. 연구와 논문작성에 있어서 가장 많

은 기여를 한 저자를 “주저자”로, 논문의 투고, 심사, 출간 과정에서 <지식과 교양> 편집위원회, 

혹은 운영위원회 등과 연락을 담당한 저자를 “교신저자”로 표시한다.

(2) 교신저자

① 교신저자는 논문투고 및 심사자와 교신하는 투고의 전 과정을 책임지는 연구책임자이다.
② 교신저자는 공동저자의 표시와 그 순서에 대하여 입증책임을 지고, 저자 표시 순서에서 맨 뒤


background image

391

교양교육혁신센터 <지식과 교양> 연구윤리 규정

에 배치한다.

③ 교신저자는 공동저자들에게 최종 논문을 회람하여야 하고 투고 사실을 알려 확인받아야 한

다. 또한 논문 심사 후 수정을 해야 하는 경우에도 교신저자는 이를 공동 저자에게 알려서 승인

을 받아야 한다.

(3) 주저자(제1저자)

저자의 표시 순서에서 제일 앞에 두고, 데이터를 수집하고 실험한 자, 그 결과를 해석하고 원고 

초안을 작성한 연구의 주요 기여자이다.

(4) 공동저자

① 연구에 참여한 공동 연구원 및 연구보조원, 연구 수행 중 중요한 연구 정보를 상의하고 결론에 

도달하는데 기여한 자이다.

② 공동저자의 포함 범위는 연구의 계획, 개념 확립, 수행, 결과분석 및 연구 결과의 작성에 현격

히 기여한 자이다.

③ 공동저자의 표시순서는 연구에 참여한 상대적 기여도에 따라 배치한다. 저자 표시순서는 교

신저자 주도하에 참여한 저자들 간의 합의에 의해 결정되어야 한다.

제4조(젠더혁신정책)
투고자의 논문은 젠더혁신 정책에서 추천하는 가이드라인(http://gister.re.kr)을 성실

히 준수하여야 한다.

1) 논문은 생물학적 차이를 나타내는 성(sex)과 정체성에 관한 것이거나 정신적 혹은 문화

적 구분을 나타내는 젠더(gender)를 구별하여 사용하여야 한다.

2) 논문은 연구 참가자의 성, 젠더, 또는 둘 모두를 보고해야 하며, 동물이나 세포의 성을 

보고해야 한다. 또한 성과 젠더를 결정하기 위해 사용된 방법도 기술해야 한다.

3) 연구내용이 한쪽 성 또는 젠더만을 대상으로 한 경우, 저자는 명백한 경우를 제외하고

(예를 들면 전립선암) 그 이유를 논문 내에 합리적으로 설명해야 한다.

4) 저자는 인종(race) 또는 민족집단(ethnicity)을 결정한 방법과 그 구분의 연 구상 필요성

을 기술하여야 한다.

제5조(편집위원의 편집윤리기준)

1) 편집위원은 투고된 저작물에 대하여 지체 없이 심사에 관한 적절한 조치를 취해야 하

며, 투고된 저작물의 게재 여부를 결정하는 모든 책임을 진다.

2) 편집위원은 투고된 저작물을 저자의 성별, 나이, 소속기관은 물론이고 어떤 선입견이나 

사적인 친분과도 무관하게 오로지 저작물의 질적 수준과 투고규정 및 심사규정에 근거
하여 공평하게 취급하여야 한다.

3) 편집위원은 투고된 저작물의 심사를 해당 분야의 전문적 지식과 공정한 판단능력을 지

닌 심사자에게 의뢰하여야 한다.

4) 편집위원은 투고된 저작물의 게재가 결정될 때까지는 저자에 대한 사항이나 저작물의 

내용을 공개해서는 아니 되고, 저자의 인격과 학문의 자유를 존중하여야 한다.

제6조(심사자의 심사윤리기준)


background image

392 

지식과 교양 Vol. 9

1) 심사자는 편집위원회가 심사 의뢰하는 저작물을 심사기준이 정한 바에 따라 성실하게 

심사하고, 심사결과를 편집위원회에 통지하여야 한다. 이 경우 자신이 해당 저작물의 
내용을 평가하는 데에 적임자가 아니라고 판단될 경우에는 그 사실을 편집위원회에 지
체 없이 통지하여야 한다.

2) 심사자는 논문 투고자와 동일 기관 소속이어서는 아니 되며, 심사자는 개인적인 학술적 

신념이나 저자와의 사적인 친분관계를 떠나 객관적이고 공정한 기준에 의해 저작물을 
심사하여야 한다. 심사자는 저자의 인격과 학문의 자유를 존중해야 하고, 충분한 근거
를 명시하지 않은 채 또는 심사자 본인의 관점이나 해석과 상충된다는 이유로 게재불가 
또는 전면수정 후 재투고로 결정해서는 아니 된다.

3) 심사자가 투고된 저작물이 제3조의 각항을 위반한 사실을 발견한 때에는 지체없이 그 

사실을 편집위원회 및 제7조에 의한 윤리위원회에 알려야 한다.

4) 심사자는 심사를 의뢰받은 사실, 심사대상 저작물의 모든 사항 등을 누설하여서는 아니 

된다. 저작물이 게재된 학술지가 출판되기 전에 저자의 동의 없이 저작물의 내용을 인
용해서는 아니 된다.

제2장 윤리위원회의 설치 및 운영

제7조(윤리위원회의 설치 및 기능)

1) 본 규정의 목적을 달성하기 위하여 <지식과 교양>의 윤리위원회를 설치한다.
2) 윤리위원회는 목원대학교 교양교육혁신연구센터장 및 편집위원장, 교양교육혁신연구

센터장이 위촉하는 인사 5인 내외로 구성되며, 교양교육혁신연구센터장이 그 위원장을 
맡는다.

3) 위원장은 위원회의 회의를 소집하고, 회의는 특별한 규정이 없는 한 재적위원 과반수 

출석과 출석위원 과반수 찬성으로 의결한다.

4) 위원회에서 필요하다고 인정될 때에는 관계자를 출석케하여 의견을 청취할 수 있다.
5) 회의는 비공개를 원칙으로 한다.
6) 연구윤리위원회 연구윤리의 확립과 관련된 다음 각 호의 사항을 심의·의결한다.

(1) 연구윤리 제도 수립 및 운영에 관한 사항
(2) 연구 부정행위 조사 결과의 처리 및 후속 제재 조치에 관한 사항
(3) 조사위원회 구성 및 조사 결과 승인에 관한 사항
(4) 제보자 보호 및 비밀 유지에 관한 사항
(5) 기타 위원장이 부치는 사항

제8조(위원회의 권한과 의무)

1) 위원회는 조사과정에서 제보자, 피조사자, 증인에 대하여 출석과 자료 제출을 요구할 

수 있다.

2) 위원회는 증거의 멸실, 파손, 은닉 또는 변조 등을 방지하기 위하여 상당한 조치를 취할 


background image

393

교양교육혁신센터 <지식과 교양> 연구윤리 규정

수 있다.

3) 위원회 위원은 심의와 관련된 제반 사항에 대하여 비밀을 준수하여야 한다.

제3장 위반행위의 조사

제9조(위반행위의 조사 개시)

1) 위원회는 구체적인 제보가 있거나 상당한 의혹이 있을 경우에는 본 규정 위반행위(이하 

‘위반행위’라고 한다)의 존재 여부를 조사하여야 한다.

2) 위원장은 편집위원장과 협의하여 예비조사를 실시할 수 있다.

제10조(출석 및 자료제출 요구)

1) 위원회는 제보자·피조사자·증인 및 참고인에 대하여 출석을 요구할 수 있으며, 이 경우 

피조사자는 이에 반드시 응해야 한다.

2) 위원회는 피조사자에게 자료의 제출을 요구할 수 있다.
3) 위반행위의 입증은 윤리위원회에 있다. 다만, 피조사가 자료제출을 거부하거나 파기한 

경우에는 피조사자에게 입증책임이 있다.

제11조(위반행위 조사의 기간)

1) 위반행위의 조사 기간은 예비조사와 본조사로 나누어 실시한다. 예비조사는 제보 또는 

신고일로부터 30일 이내에 착수하며, 본 조사는 예비조사 개시일로부터 6개월 이내에 
종료하여야 한다.

2) 위반행위에 대한 조사시효는 만 5년으로 한다. 그 이전의 부정행위에 대해서는 접수하

였더라도 처리하지 않음을 원칙으로 한다.

3) 다음에 해당될 경우에는 위반행위에 대한 조사를 실시하여야 한다.

(1) 5년 이전의 위반행위라도 후속 연구의 기획, 연구비 신청, 연구의 수행, 연구결과의 보고 및 발

표가 5년 이내일 경우.

(2) 공공의 복지 또는 안전에 위험이 발생하거나, 발생할 우려가 있는 경우.

제12조(제보자와 피조사자의 권리 보호 및 비밀엄수)

1) 어떠한 경우에도 제보자의 신원을 직, 간접적으로 노출시켜서는 안 되며, 제보자의 신

원은 반드시 필요한 경우가 아니면 조사결과 보고서에 포함하지 아니 한다.

2) 위반행위 여부에 대한 검증이 완료될 때까지 피조사자의 명예나 권리가 침해되지 않도

록 비밀을 준수하고, 윤리위원회의 심사를 통해 구체적인 혐의가 인정되기 이전까지 피
조사자는 연구윤리를 위반하지 않은 것으로 본다.

3) 제보, 조사, 심의, 의결 등 조사와 관련된 모든 사항은 비밀로 하며, 조사에 직·간접적으

로 참여한 자는 조사와 직무수행 과정에서 취득한 모든 정보를 부당하게 누설하여서는 
아니 된다. 다만 공개의 필요성이 있는 경우 위원회의 의결을 거쳐 공개할 수 있다.


background image

394 

지식과 교양 Vol. 9

제13조(제척, 기피, 회피)

1) 당해 조사와 직접적인 이해관계가 있는 위원은 조사 및 안건의 심의, 의결에서 제척된

다.

2) 제보자 또는 피조사자는 위원에게 공정성을 기대하기 어려운 사정이 있는 때에는 그 이

유를 밝혀 기피를 신청할 수 있다. 위원회의 의결로 기피신청이 인용된 경우에는 당해 
안건의 조사 및 심의, 의결에 관여할 수 없다.

3) 위원은 제1항 또는 제2항의 사유가 있는 경우에는 위원장의 허가를 얻어 회피할 수 있

다.

제14조(이의제기 및 진술기회의 보장)

위원회는 제보자와 피조사자에게 의견진술, 이의제기 및 반론의 기회를 동등하게 보장하

여야 하며 관련 절차를 사전에 알려주어야 한다.

제15조(판정)

1) 위원회는 이의제기 또는 반론의 내용을 토대로 조사내용 및 결과를 확정한다.
2) 위원회는 재적위원 과반수 출석과 출석위원 3분의 2이상의 찬성으로, 피조사 사실과 관

련한 피조사자의 위반행위 여부를 확인하는 판정을 한다.

제4장 조사 이후의 조치

제16조(조사결과에 따른 조치)

1) 윤리위원회가 위반행위에 대하여 제재하기로 결정한 경우에는 다음 각 호의 제재를 부

과하여야 한다.

(1) 본 규정에 위반된 저작물이 <지식과 교양>에 게재된 경우에는 해당 저작물의 게재의 소급적 무

효화 및 논문목록에서 삭제

(2) 향후 10년 이상 <지식과 교양> 투고 금지
(3) 본 규정의 위반 사실을 <지식과 교양> 및 교양교육혁신연구센터 홈페이지에 공지
(4) 본 규정의 위반 사실을 한국연구재단에 통보
(5) 기타 윤리의 준수를 위해서 필요한 사안으로서 윤리위원회가 정하는 제재사항

2) 전항 제3호의 공지는 저자명, 논문명, 논문의 수록 권·호수, 취소일자, 취소이유 등이 포

함되어야 한다.

제17조(결과의 통지)

위원장은 조사 결과에 대한 위원회의 결정을 서면으로 작성하여 지체없이 제보자 및 피조

사자 등 관련자에게 이를 통지한다.

제18조(재심의)
피조사자 또는 제보자는 위원회의 결정에 불복할 경우 제17조의 통지를 받은 날부터 


background image

395

교양교육혁신센터 <지식과 교양> 연구윤리 규정

20일 이내에 이유를 기재한 서면으로 위원회에 재심의를 요청할 수 있다.

제19조(명예회복 등 후속조치)
재심의 결과 위반행위가 없었던 것으로 확정될 경우, 위원회는 피조사자 혹은 혐의자

의 명예회복을 위해 노력하여 적절한 후속조치를 취할 수 있다.

제20조(기록의 보관 및 공개)

1) 조사와 관련된 기록은 조사 종료 시점을 기준으로 5년간 보관하여야 한다.
2) 판정이 끝난 이후 결과는 교양교육혁신연구센터 <지식과 교양> 운영위원회와 편집위

원회에 보고되어야 한다. 다만, 제보자, 조사위원, 참고인, 자문에 참여한 자의 명단 등 
신원과 관련된 정보에 대해서는 당사자에게 불이익을 줄 가능성이 있을 경우에 위원회
의 결의로 그 공개대상에서 제외할 수 있다.

제5장 보칙

제21조(개정)
본 규정은 <지식과 교양> 편집위원회의 결의에 의하여 개정될 수 있다.
부 칙

1) (시행일) 본 규정은 2018년 3월 1일부터 시행한다.
2) (시행일) 본 개정 규정은 2021년 3월 1일부터 시행한다.
3) (시행일) 본 개정 규정은 2022년 3월 1일부터 시행한다.


background image

396 

지식과 교양 Vol. 9

편집위원회 규정

제1조(목적)

본 규정은 교양교육혁신연구센터 학술지 <지식과 교양> 편집위원회 업무를 공정하고 합리
적으로 처리하기 위한 것이다.

제2조(업무)

편집위원회의 주요 업무는 다음과 같다.

⑴ 학술지 <지식과 교양> 투고 논문 심사와 편집
⑵ 학술도서 기획과 편집
⑶ 기타 학술지 관련 업무
⑷ 본 연구소의 편집 관련 업무

제3조(구성 및 임기)

편집위원회 구성 및 임기는 다음과 같이 한다.

⑴ 편집위원회 위원장은 운영위원회의 추천을 받아 센터장이 위촉하며, 편집위원은 편집위원장의 

추천을 받아 센터장이 위촉한다.

⑵ 편집위원회는 10명 내외로 구성한다.
⑶ 편집위원은 각 분야에서 대내외적 지명도가 높고 학술적 성과가 우수한 이로 하며, 각 지역에서 

활동하는 연구자들이 고루 선임될 수 있도록 한다.

⑷ 심사 및 편집 실무를 위해 약간 명의 조교, 연구원을 둘 수 있다.
⑸ 편집위원장과 편집위원의 임기는 2년으로 하며, 연임할 수 있다.

제4조(회의 개최)

편집위원회는 학술지 투고 마감 이후 심사위원 선정과 위촉을 위한 편집회의를 개최하며, 
심사가 일단락된 후 심사결과 판정과 학회지 편집을 위한 편집회의를 개최한다. 편집회의
는 필요에 따라 온라인으로 진행할 수 있다.

제5조(결정 사안)

편집위원회의 주요 결정 사안은 다음과 같다.

⑴ 학술지 투고 논문에 대한 심사위원 위촉
⑵ 투고 논문 심사결과의 검토와 판정
⑶ 논문 수정사항 확인을 통한 게재 여부 확정

2018년 3월 1일 제정
2022년 3월 1일 개정


background image

397

교양교육혁신센터 <지식과 교양> 편집위원회  규정

⑷ 기타 학술도서 기획 및 심사 편집에 관한 건

제6조(규정준수 의무)

편집위원회는 학술지 심사 및 편집 작업을 수행함에 있어 학술지 발간 및 논문 투고 규정과 
논문 심사 규정, 연구윤리 규정을 준수해야 한다.

부 칙

1) (시행일) 본 규정은 2018년 3월 1일부터 시행한다.
2) (시행일) 본 개정 규정은 2022년 3월 1일부터 시행한다.


background image

◇ 연 구 소 장 : 송석랑
◇ 편집위원장 : 최혜진
◇ 편 집  위 원 :

구진희(목원대), 김경래(한국교원대), 김순정(성신여대), 김요한(영남대), 
김혜정(경인교대), 문성호(중앙대), 배병윤(한라대), 서유석(경상대), 
원은석(목원대), 정옥희(목원대), 조기웅(전북대), 조용림(목원대), 
조준희(동국대), 최병진(제주대), 홍태한(전북대)

지식과 교양 Knowledge & Liberal Arts

2022년 05월 30일 / 30 May 2022
통권 제9호 / No.9

발행인 송석랑

발행처 목원대학교 교양교육혁신연구센터

발행일 2022년 05월 30일

(우편번호 35349) 

대전시 서구 도안북로 88 목원대학교 캠퍼스타운 1층 교양교육혁신연구센터 

Tel 042-829-8198

E-mail kl@mokwon.ac.kr

https://lic.jams.or.kr

편집·인쇄처 오름디자인기획

전화 : 042-825-6157~8