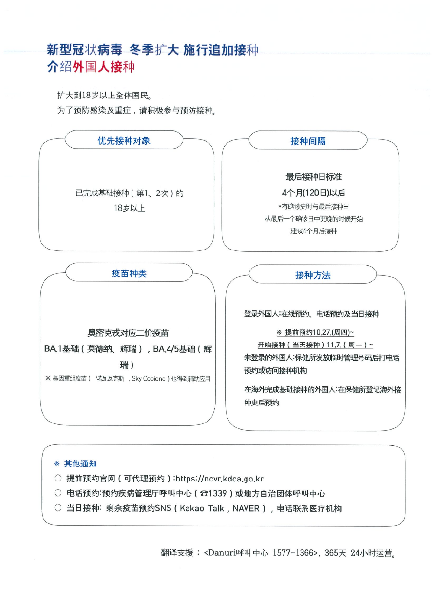
국내체류 외국인 코로나19 백신 동절기 추가접종 관련 다국어 안내문(한국어 등 13개 언어).pdf
닫기